Fórum témák

» Több friss téma
Fórum » PC táp javítása
 
Témaindító: burkus, idő: Jún 19, 2006
Lapozás: OK   55 / 119
(#) efraim válasza nemprofi hozzászólására (») Máj 27, 2013 1 /
 
Szia. Ha most a viccrovatban lennénk, azzal kezdeném, hogy a hibát keresd szimatométerrel Én is jócskán túl vagyok a hatodik x-en, szemüveges is vagyok, sok hibát elkövettem már, de az a hibasorozat, amiről a beszámolódban írsz, az mindent felülmúl. Először is nem szabad kapkodni. Másodszor, egy elektrolyt kondenzátor csderéjénél, a nyomtatott áramkörön jelölve van a negativ és a pozitiv polaritás. Ha nincs, akkor egy egyszerű ohmméterrel rá lehet keresni. Az elektrolyt kondenzátor vagy egy dióda pl. nem olyan mint a bicikli első kereke, hogy akármelyik irányba be lehet tenni. Ha hozzákezdersz egy javításhoz, a minimális feltétel a kedven és a szükséges szerszámok meglétén túl, egy minimális alkatrészismeret. Az elektronikai áramkörök a fordított polaritást általában újabb hibákkal hálálják meg, nagyobb kárt okozva, mint az eredeti volt.
A hozzászólás módosítva: Máj 27, 2013
(#) nemprofi hozzászólása Máj 27, 2013 /
 
Szia. Nyugodtan beteheted a viccrovatba, mert ez amit műveltem, valóban a szórakozottság és a bambaság netovábbja. Ismerem a jelöléseket mégis elbambúltam vagy az időjárás figyelmetlenné tett. Mindegy, igy jártam. Legalább van min szórakozni azon hogy milyen emberek vannak.
(#) Zadam009 hozzászólása Máj 27, 2013 /
 
Sziasztok!

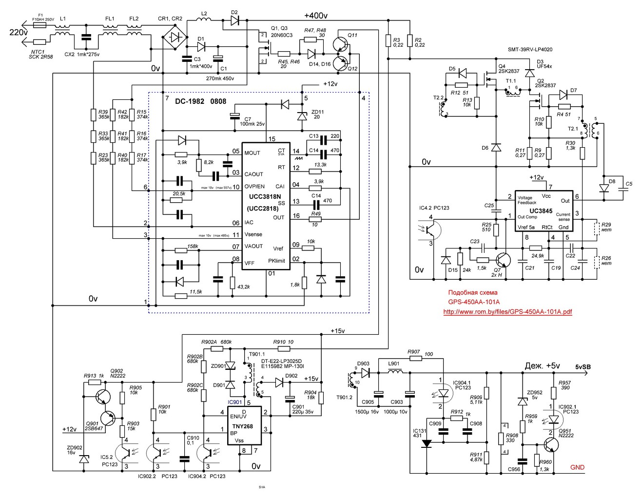
Van egy Chieftec GPS 450AA-101A típusú tápom, eleinte az tűnt fel hogy csak a sokadik gombnyomásra indul a gép (azt hittem szar a gomb), de most már be se kapcsol (másik táppal megy), kipróbáltam a zöldre testet adva beindult egyszer, most azt se.

Egyedül annyit csinál hogy amikor kikapcsolom hátul a tápot és nyomogatom a bekapcs gombot akkor egy pillanatra felpörögnek a ventik meg minden, mielőtt lemerülnek a kondik...
Ránézésre semmi sincs elégve benne.
Találtam a kistestvéréről kapcsirajzot.

Esetleg valami ötlet, mi lehet a baja?
Előre is köszi a segítséget!
A hozzászólás módosítva: Máj 27, 2013
(#) Zadam009 válasza Zadam009 hozzászólására (») Máj 27, 2013 /
 
Kipróbáltam terheléssel elindul a zöldet letestelve, csak indulás után pár mp-ig valami pattogás hallható a tápból....
(#) pittti válasza Zadam009 hozzászólására (») Máj 27, 2013 / 1
 
Idézet:
„...eleinte az tűnt fel hogy csak a sokadik gombnyomásra indul a gép”


A panel közepe táján lévő 1000-1500µF-os kondenzátort kell cserélni.
(#) pittti válasza pittti hozzászólására (») Máj 27, 2013 /
 
Szép tápegység...
(#) Zadam009 válasza pittti hozzászólására (») Máj 27, 2013 /
 
Megjavult, tényleg középen volt egy 16V 1500µF elko ami fel is volt púposodva....

Nagyon szépen köszönöm a segítséget!!!
Megmentettél egy 4-5000 ft-os kiadástól!
(#) nemprofi hozzászólása Máj 27, 2013 /
 
Ime a dana képei:
(#) Ronin hozzászólása Máj 31, 2013 /
 
Sziasztok.
Sajnos kb 10 évnyi folyamatos működés után megadta magát a Chieftec HPC-360-102 (nem pfc-s) típusú tápegységem. Egy kapcsolóval ellátott hosszabbítóról üzemelt, és az utóbbi időben már azt csinálta, hogy amikor áram alá helyeztem, és rögtön indítottam, akkor elindult ugyan kb 2 másodpercre, de le is állt, majd magától elindult és még működött rendesen. Ma reggel viszont már nem akart elindulni, ugyan a ventit egy pillanatra megpörgeti, de ennyi.
Ahogy a képen is látható, (bár lehet nem mind), a kondenzátorok nem púposak.
Szóval merre kellene itt keresgélni a hibát? Kép a tápról.
(#) pittti válasza Ronin hozzászólására (») Máj 31, 2013 /
 
Valószínűleg neked is kondenzátorhibád lesz, és elsősorban a középső borda melletti kettő a leggyanúsabb - ezek a készenléti körhöz tartoznak.

De figyu - ha ez a táp tényleg tíz éves, akkor én gondolkodás nélkül cserélném az összes elkót benne - semmi értelme hogy egy hónap múlva egy másik adja meg magát, három hónap múlva meg megint egy másik.

Egy kondenzátornál nem törvényszerű, hogy tönkremenetelkor felpúposodik - elég ha szép csendben kiszárad - ugyanúgy rossz. Tutit csak egy ESR mérő mond, multiméter ide kevés.
A kicsik szinte sosem púposodnak.
A hozzászólás módosítva: Máj 31, 2013
(#) Ronin válasza pittti hozzászólására (») Máj 31, 2013 /
 
Rendben, akkor valószínűleg az lesz.
Amelyk kondira nincs ráírva hogy low-esr, az nagy valószínűséggel nem is az igaz?
Bár eddig csak egyet szedtem ki, de arra nincs ráírva.
(#) _vl_ válasza Ronin hozzászólására (») Máj 31, 2013 /
 
Ez nem igaz. Nekem nagyon jó low ESR kondijaim vannak, amin csak az értékek, a gyártó neve/logója, meg a széria megnevezése van.
(#) pittti válasza Ronin hozzászólására (») Jún 1, 2013 /
 
Idézet:
„Amelyk kondira nincs ráírva hogy low-esr, az nagy valószínűséggel nem is az igaz?


Ebből nem igazán lehet kiindulni. Van amelyikre ráírják, van amelyikre nem.
Biztos információt csak a gyártó honlapjáról letöltött adatlap szolgáltat.

(Ha pedig venni akarsz, kérdezni kell - az eladónak illik tudnia...)
(#) kikiaerox hozzászólása Jún 3, 2013 /
 
Sziasztok.
Mai nap történt hogy a számítógépet kifújattam kompresszorral nem ökör módjára.
Bevittem,összedugtam,kapcsoltam volna be és XD XD XD mutatott a monitor ,magyarul hogy csak én akarom hogy bekapcsoljon.
Kivettem a tápot ,összezártam ,működött vele a ventilátor.
Elvittem számítógépes boltba, táp baja volt,kicserélte egy ilyen márkájúra .8000 ft ért, most vmivel gyengébb van benne mint volt.
A a boltba rádugott vmi műszert és mutatta hogy ami állandónak kéne lennie 5 volt az olyan 4,7-5,2 V között mozog ,ami 3 V az meg olyan 2,7 . 12 volt helyett meg 13.2 V volt.
A kérdésem az lenne hogy vki tudna segíteni hogy mégis mi lehet a baja ,mert hát délelőtt jó volt, kifújattam aztán semmit, egy ilyen táp meg újonnan 15 000 ft. LC POWER GP2 a neve 550W.
Kondi ,trafó ?csináltam 2 fényképet ,nem tudom segítek e vele.
Ha kell még tudok csinálni fényképet.
(#) sanyabacsi válasza kikiaerox hozzászólására (») Jún 3, 2013 /
 
Egyértelmű, hogy kiszáradtak a kondik. Javaslom az összeset cserélni, de elsőként a kép közepén fent a kettőt és balra a kábelköteg és ragasztó alatt lévő/levők is gyanús/ak.
(#) kadarist válasza kikiaerox hozzászólására (») Jún 3, 2013 /
 
Szia!
Látható egy-két púpos kondenzátor, ezeket feltétlenül cserélni kell..
(#) kikiaerox hozzászólása Jún 3, 2013 1 /
 
Köszönöm szépen a hozzászólásokat ,most így hogy leírták már feltűnt hogy középen a két kondi púpos,és a kábelköteg alatt 1 kondenzátor,de akkor mind a 4et kicseréljük.még egyszer köszönöm.
A hozzászólás módosítva: Jún 3, 2013
(#) _vl_ válasza kikiaerox hozzászólására (») Jún 3, 2013 /
 
Nyugodtan cseréld az összes elkót. Megspórolsz magadnak egy fél napnyi további szenvedést.
(#) luluzulu válasza _vl_ hozzászólására (») Jún 6, 2013 /
 
Sziasztok!
Van egy TDK 699-0153 tápom.
Nem akar elindulni csak kattog?
Átnéztem az összes kondit + a félvezetőket minden jónak néz ki.
Mi lehet a gond?
(#) pittti válasza luluzulu hozzászólására (») Jún 7, 2013 /
 
Idézet:
„...Átnéztem az összes kondit + a félvezetőket minden jónak néz ki.”


Szemmel nézted át, vagy műszerrel mérted? (nem mindegy!)
Sok esetben pedig kiforrasztva kell mérni.

A szükséges minimum egy multiméter, és egy ESR mérő.
(#) luluzulu válasza pittti hozzászólására (») Jún 7, 2013 /
 
A félvezetőket ki forrasztva, a kondikat csak csipogóval hogy rövid zár van-e.
(#) _vl_ válasza luluzulu hozzászólására (») Jún 7, 2013 /
 
Akkor itt az ideje az összes elkó cseréjének...
(#) hugi00 hozzászólása Jún 8, 2013 /
 
Sziasztok !

Kaptam egy Cooler Master RS-430-PMSP (Hipro HP-D3057F3R) Tapot.
Zold 4,72V
Lila 5,07V
Zold szorke osszekot, tap indul -> kikapcsol.
Van 12V
Van 5V
Nincs 3,3V
Mi a teendom ?

Elore is koszonom a segitsegeteket !
(#) Gafly válasza hugi00 hozzászólására (») Jún 8, 2013 / 1
 
Idézet:
„Mi a teendom ?”

Örüljél, én is szoktam örülni ha kapok egy bontott PC tápot

Használni akarod, szétbontani, vagy megjavítani?
(#) hugi00 válasza Gafly hozzászólására (») Jún 8, 2013 /
 
Koszonom, az orom az megvolt.
- amig ki nem probaltam, mert ekkor volt am konyulas (nem az).
- fejlesztenem a PC-m ehez kellene a nagyob tap.

Termeszetesen megjavitani, hogy hasznalhassam.
- szemrevetelezes volt, nincs pupos kondi. - tudom ettol meg lehet, hogy van rossz.
Az en muszerem is csak 200µF-ig mert es nem tudok ESR-t merni.
- egy kevesket visszaolvastam.
(#) pittti válasza hugi00 hozzászólására (») Jún 8, 2013 /
 
Idézet:
„...Zold szorke osszekot, tap indul -> kikapcsol”


Rossz módszer - a zöldet valamelyik feketével kell összekötni hogy rendesen induljon (addig marad bekapcsolva, amíg összezárod!)

Terhelés is ajánlatos neki - ha ráteszel egy winyót elég lesz.

Nincs 3,3V - a szekunder körben a kettősdiódákat, kondenzátorokat, áramváltót kell kimérni.
(#) hugi00 válasza pittti hozzászólására (») Jún 8, 2013 /
 
Ugyan ugy reagal a feketere es a szurkere.
(#) pittti válasza hugi00 hozzászólására (») Jún 8, 2013 /
 
Ha már nekem nem hiszel...

Egyébként igazad van, nagyon egészséges ötlet a PowerGood vezetékét összekötni a PsOn-nal. Mindössze az IC tönkremenetelét kockáztatod, aminek a cseréje lényegesen többe kerül.
(#) hugi00 válasza pittti hozzászólására (») Jún 8, 2013 /
 
Azota nem probalkoztam, hogy az elso kommentet megirtam.
Mar az elso komentemben meg kellet volna irom, hogy a fekete es szurke kabelre is ugyan ugy cselekszik.

Vagyis kb. 2 percel ezelott ratoltam egy regi vinyot, mert most erkezett meg.
A sajat vinyoim nem akartam probabol sem ratolni.
Most viszont mar a zoldet a feketevel kotottem csak.

De sajnos a helyzett valtozatlan.
(#) pittti válasza hugi00 hozzászólására (») Jún 9, 2013 /
 
Az is változatlan, amit az első válaszom utolsó mondatában írtam...
Következő: »»   55 / 119
Bejelentkezés

Belépés

Hirdetés
XDT.hu
Az oldalon sütiket használunk a helyes működéshez. Bővebb információt az adatvédelmi szabályzatban olvashatsz. Megértettem