Fórum témák
» Több friss téma |
- Ez a felület kizárólag, az elektronikában kezdők kérdéseinek van fenntartva és nem elfelejtve, hogy hobbielektronika a fórumunk!
- Ami tehát azt jelenti, hogy a nagymama bevásárlását nem itt beszéljük meg, ill. ez nem üzenőfal! - Kerülendő az olyan kérdés, amit egy másik meglévő (több mint 17000 van), témában kellene kitárgyalni! - És végül büntetés terhe mellett kerülendő az MSN és egyéb szleng, a magyar helyesírás mellőzése, beleértve a mondateleji nagybetűket is!
Azt az örökmozgót szívesen megnézném.
Majd az újat megmutatom, ha nem felejtem el. Sajnos nagyon drága a lakkozott huzal, de jövő hónapban veszek.
Nyilván szupravezetőből van az a huzal, ha annyira drága.
2500-5000 forint nekem egy huzalra sok.
Na de utána életed végéig ingyen van az energia sőt még adhatsz is el belőle. Ne legyél már ilyen kicsinyes.
Sziasztok! Van nekem egy CYBERNET STEREO AMPLIFIER MODEL:CTS-300A.Volna egy olyan kérdésem hogy amikor bekabcsolom atrafo bug mint az álat é félek hogy leéget valami .Mitöl lehet ez.A tranyokat megmértem müszerel 2db jó benne.Válaszokat elöre is köszönöm
A hozzászólás módosítva: Jún 19, 2013
Ha jól értelmezem amit írsz akkor csak 2db tranzisztor a jó? Mennyiből? A trafó attól is búghat, hogy nincs megfelelően összehúzva vagy impregnálva vagy feszesre tekerve. Persze túlterheléstől is, amit egy zárlatos tranyó is okozhat, vagy éppen szakadt ami egy másikat így nem zár le. Talán ha kicsit jobban összeszednéd a mondanivalód könnyebb lenne segíteni...
Sziasztok.
Egy 7805-ös IC-vel állítok elő 5V-ot egy AVR-nek. A kérdésem az, hogy a két kondenzátor mennyire kell hozzá? (Lent linkelem az ajánlott felhasználást.) Alapból stabil 12V-ot adnék neki, mivel az egész a gépembe megy, ahol legfeljebb 0,15V ingadozást mértem 12V-on. Kép
A kimenetére mindenképpen kell a 100nF, ez a gerjedést szünteti meg! De a bemenetre sem árt, minél közelebb a lábaihoz!
4-bölo 2db tranyo jó minden gyári benne képek melékelve
Akkor kizárásos alapon kettő rossz. Szerintem ez gond lehet, szerinted?
kivetem mind a 4 tranyot 2-őt visszatetem a jókat ugyan ugy bug a travo semit nem ad le,atranyok A1102 C2577 Az volna a kérdésem van nekem ide haza BD245C BD246C ezek bemehetnek helyetük
Szóval jó lenne egyből minden infót közölni. Először is kösd le a trafó szekunderét, ha akkor is búg akkor a trafó (is) hibás. Ha így jó akkor visszakötöd a tápot de a tápegység kimenetéről mindent leveszel, ha ekkor jó akkor szépen vissza kötögetsz mindent, arra vigyázz, hogy azok a részek amik szimmetrikus tápot igényelnek azt is kapjanak, ne csak a "felét". Közben persze mindig mérd a tápokat, hogy megfelelőek e. Persze egyszerre csak egy fokozatot köss vissza.
Az írásodra is figyelj jobban! A hozzászólás módosítva: Jún 19, 2013
Sziasztok! Meg tudja nekem valaki mondani hogy a CD4047-el mit kéne tennem hogy 500Hz-n dolgozzon?
Szia!
Az astabil rezgetés beállításához segítséget találsz az adatlap "Typical Performance Characteristics" fejezeténél konkrét ellenállás-kondenzátor értékekkel.
Sziasztok. Megkérhetnék valakit, hogy elmagyarázza nekem a csatolt CMOS kapcsoló működését?
Előre is köszönöm.
A tolatóradar érzékelőjének kábelét szerintetek meglehet hosszabbítani 10 m-re?
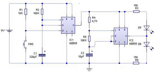
Sziasztok! Építettem egy 20mp-ig tartó 2 ledes villogót. A szimulátorban működik. Lehet hogy valami nem jó?,mert megépítve nem megy. Régebben megcsináltam csak azt a részt belőle hogy a ledek simán világítanak 20mp-ig. Megnéznétek légyszi a képet hogy mi az ami esetleg nem jó mert szimulátorba megy,élőben meg nem.Előre is köszönöm!
Üdv.
Szia!
A LED-ekkel köss sorba árambeállító ellenállásokat, a 150 ohm-ot meg zárd rövidre.
Hello! Vagy is így. De inkább a második módon, mert akkor nem adódik össze a két IC maradék feszültsége. Ugyan is GND oldalon ez sokkal kisebb. üdv!
A hozzászólás módosítva: Jún 20, 2013
Köszönöm szépen a válaszokat! Közbe én is megcsináltam a rajzót de akkor még mindig nem jól
Akkor csinálom a 2-ik rajz ként. Megcsináltam a 2-es rajz alapján szimulátorba és így megy folyamatosan tehát nem 20mp-ig- és így a nyomógombnak nincs szerepe-legalábbis azt mutatja. A hozzászólás módosítva: Jún 20, 2013
Ha az első rajzod alapján csinálom úgy jónak mutatkozik,csak a kérdés hogy élőben is jó lesz úgy?
A hozzászólás módosítva: Jún 20, 2013
Üdv!
Én szívesen nekilátnék, hogy analizáljam az -amúgy nem túl bonyolult- áramkört, de sajnos ezeket a háromszög, jégkaparó, és középen elkopott jégkaparó alakokat nem tudom értelmezni ![]() Nem szabványos.
Szia!
Egy kis jelmagyarázat.
Egy kis segítség!
Sziasztok, Neten belefutottam az úgynevezett "Sphero Robotic Ball" nevű "csodába". Videó róla itt. Erről/ilyenről hallottatok már? Nem nagyon találkoztam ilyen vagy ehhez hasonló project-el. Nagyon érdekelne egy ilyen működése, mind a mozgása mind a töltése terén is.
Gondolom az akku+elektronika az egyik felére van zsúfolva, plusz egy vagy két X-Y irányba forduló kerék vagy golyó forgatja a burkot a mag körül. A többi csak szoftver kérdése.
|
Bejelentkezés
Hirdetés |


















