Fórum témák

» Több friss téma
Fórum » Erősítő mindig és mindig
Mielőtt kérdezel, a következő két dolgot ellenőrizd! I. A helyes tápfeszültségek megléte. II. A kimeneten van-e egyenfeszültség. Élesztés.
Lapozás: OK   1348 / 2567
(#) Izeg. válasza kérdező hozzászólására (») Jún 21, 2013 /
 
Én úgy látom, ez a tápból 6A-nél többet nem vesz fel(megfelelő beállítás esetén).
A potméterrel pedig az üresjárati áramot állítod, azaz a torzítást minimalizálod. Namármost, itt nem tudom,hogy mennyi van ennek a végfoknak tervezve, de szerintem 200-300mA-nél nem kell többnek lennie(ha csak nem A osztály,de szerintem nem úgy néz ki,de okosabbak javítsanak ki,elnézést ha butaságot írok)
Azonban én azt javaslom, hogy inkább egy olyan erősítőt építs, aminek szimmetrikus táp kell, mert annak a hangszóró elé nem kell kicsatoló kondenzátor.
Meg én úgy igazából a 2N3055-öt is hagynám, az kiválló tápegységbe,de egy jobb erősítőbe én inkább valami BD vagy 2SC tipusjellel kezdődő tranzisztort tennék, saját véleményem és ízlésem szerint,nem is beszélve arról,hogy 2N3055-ből rengeteg a hamisítvány,és ezzel nagyon pórul lehet járni
(#) kérdező válasza Izeg. hozzászólására (») Jún 21, 2013 /
 
A kapcsolás kvázikomplementer beállítású, 20W kimenő teljesítményű és 45V táp kell neki. 2 N 3055 helyett mit érdemes bele tenni? Melyik jobb? A szimmetrikus táp, vagy a kicsatolókondis megoldás? Kondim van de 2db 2000 µF helyett 4db 1000 μF-osat tennék be. MM gyártmányúak, úgy tudom, hogy nagyon jó kondik.
Egy oldal vesz fel 6A-t? Ezek szerit kell ehhez egy kb. 550VA-es trafó?
A hozzászólás módosítva: Jún 21, 2013
(#) reloop válasza kérdező hozzászólására (») Jún 21, 2013 /
 
Szia! 8 ohm terheléssel az erősítő 40W-ot vesz fel a tápból, csatornánként 1A-rel számolhatsz.
A 2x1000µF kicsatoló jó lesz (csatornánként). Végtranzisztornak BD911-et ajánlok, de ha már itt tartunk vehetnél hozzá BD912-t komplementernek és választhatnál egy megfelelő kapcsolást. A szimmetrikus táphoz nem ragaszkodnék, számtalan kiváló erősítő működik egyszeres táppal.
Azért gondold meg, ez egy ötlábú IC-vel is elintézhető Kattints a link ehhez szavaira is. Bővebben: Link
(#) szamóca válasza reloop hozzászólására (») Jún 21, 2013 /
 
..és a kicsatoló kondér alapból védi a hangsugárzót a DC-től.
(#) Buvarruha válasza szamóca hozzászólására (») Jún 21, 2013 /
 
Meg a hangminőségtől.
(#) reloop válasza Buvarruha hozzászólására (») Jún 21, 2013 /
 
Lehetne kicsit bővebben? Induljunk a HTA-30-tól.
(#) djloui hozzászólása Jún 21, 2013 /
 
Sziasztok valaki lakkozta már a nyákot sima akril lakkal? Ha vékonyan megfújom hogy ne oxidálódjon lehet majd forrasztani???
(#) Izeg. válasza kérdező hozzászólására (») Jún 21, 2013 /
 
Na mondjuk én a 6A-t abban az esetben írtam, ha 45 voltig kivezérelhető lenne...
Na de mondjuk azért a 40W-ot én így hirtelen elsőre kevésnek látom ilyen tranzisztorokkal és ekkora táppal.Kiváncsi lennék honnan jött a 40W.
Node egyébként a szimmetrikus tápos tényleg a hangminőség és szerintem egyszerűbb mérés miatt jobb.Persze sok A osztályúnak van kicsatoló kondija, de én sose szerettem a hangjukat, kicsit olyan hiányosak.
(#) reloop válasza Izeg. hozzászólására (») Jún 21, 2013 /
 
Szia! Vegyük a kivezérelhetőséget csúcstól-csúcsig 40V-nak. A pozitív félperiódusokban jelentkező csúcsáram 20V/ 8 ohm=2,5A. Ennek effektív értéke 2,5A/2,83=885mA. Ezt veszi fel az erősítő szinusszal maximálisan kivezérelve. A 45V táppal kiszorozva kapjuk a 40W teljesítményfelvételt. A kibocsájtott teljesítmény a fenti eszmefuttatás alapján 25W, amiből 63% hatásfok jön ki - nem mondható irreálisnak egy AB-osztályú erősítő esetében.
A gyakorlatban még hozzá kell adni a nyugalmi áramot, ezért ajánlottam 1A figyelembevételét a méretezés során.
(#) Izeg. válasza Izeg. hozzászólására (») Jún 21, 2013 /
 
Jaj bocsánat, iőközben rájöttem, hogy eltévedtem, mert már duplatáposban gondolkoztam, már előrehaladtam a gondolatmenetben.
Nem szóltam.
De attól még a kimenőkondi nélküli és duplatápost jobban preferálom!
A hozzászólás módosítva: Jún 21, 2013
(#) reloop válasza Izeg. hozzászólására (») Jún 21, 2013 /
 
Semmi gond
(#) kérdező válasza Izeg. hozzászólására (») Jún 21, 2013 /
 
Jó lesz a csatolókondis is, nem muszáj különleges hangminőség, könnyen összerakható legyen, egyszerű táppal. Majd építek csöveset, ott a magas minőség lesz a lényeg. Amúgy is általában csak egyszerű teremhangosításra lenne, pl. művelődési házba. Így is összehasonlíthatatlan lesz egy buta noname erősítővel, ahol pillanatragasztóval van gányolva az IC-re a vas hűtőlap. Még 5W-ot se ér el.
A hozzászólás módosítva: Jún 21, 2013
(#) szamóca válasza Buvarruha hozzászólására (») Jún 21, 2013 /
 
De még jó hogy itt vagy te nekünk, és mindig alá is támasztod közérthető, egyszerű érvekkel ezeket az állításaidat, mint idáig tetted.
(#) Ferenci Norbi hozzászólása Jún 21, 2013 /
 
Sziasztok. Érdeklődnék ,hogy ***
A hozzászólás módosítva: Jún 21, 2013
(#) luluzulu hozzászólása Jún 21, 2013 /
 
Sziasztok!
TA8210 IC kimenetelét szabad párhuzamositani?
(#) Buvarruha válasza szamóca hozzászólására (») Jún 21, 2013 /
 
Az a nagy helyzet, hogy én nem aszerint osztályozom az erősítőket, hogy melyik mennyire szépre színezi a hangot, hanem a minél pontosabb átvitelt preferálom, ezért például a csöves erősítő számomra szóba sem kerül színezett hangja miatt, ami kellemes ugyan, de nem azt adja vissza amit felvettek...

A kimeneti kondenzátornak frekvenciafüggő ellenállása van a többi "jó" tulajdonsága mellett, ami itt megöli számomra az említett erősítőt és létjogosultságát, ezért nem is méltattam válaszra.

A főoldalra kikerült FET-es "hangzásjavító" például szánalmas szerintem.

Ezt a témát régen párszor már átbeszéltük, de akkor még valamivel agressiv-ebb voltam, ha érted..
A hozzászólás módosítva: Jún 21, 2013
(#) Izeg. válasza Buvarruha hozzászólására (») Jún 21, 2013 /
 
Igen én is Buvarruha kolléga pártján állok, csak hogy mást ne mondjak, a most készülő DAC-omra is sima félvezetős dc csatolt kimenetet tervezek, mindenféle ki/be csatoló elem nélkül.
Az elektrolit kondik ugyebár köztudottan lomhák, nem is igazán erre a célra találták ki őket,már akkor inkább tantál de az ugye 2000µF-nál elég húzós méretű és árú lenne.Én igyekszem az áramköreimbe a fázistorzítást is figyelembe venni,ezért egy kondi,vagy egy tekercs a jelútban nagyon ritkán fordul elő, ha mégis akkor az minimum *emix vagy *ima kondenzátor.


Viszont kedves kérdező, ha egy nagyobbacska terembe csak 20-40 wattot tervezel, ahhoz viszont nagyon jó érzékenységű hangszóró kell, hogy egyáltalán hangosabb legyen, mint az az ember aki a mikrofonba beszél, vagy, hogy a zene például elnyomja a táncosok léptének zaját.(bár attól függ, milyen hangosítás...)
A hozzászólás módosítva: Jún 21, 2013
(#) szamóca válasza Izeg. hozzászólására (») Jún 22, 2013 /
 
A hányenfülűek szerint pont az általad preferált tantál kondik ölik meg a hangzásképet.
Ez a nem kell kondi a jelútba mert ront a hangon, nem kell ellenállás mert zajt termel, és a tranzisztorok sem alkalmasak hangfrekire mert azok is csak termelik a termikus, elektronikus, meg mindenféle zajokat, nem beszélve a kábelek belerondításáról, már oda vezet, hogy csak élő zenét kell hallgatni. Kíváncsi lennék, hogy teszteken egyáltalán valaki eltalálná e azt, hogy van e kondi a jelútban, és hol?
(#) reloop válasza luluzulu hozzászólására (») Jún 22, 2013 /
 
Szia! Egy hasonló kétcsatornás híd kimenetű IC-vel nemrég volt egy ilyen kísérlet. A párhuzamosítás nagy odafigyelés mellett megoldható, de semennyi plusz teljesítményt nem sikerült kivenni. Lebeszéllek róla!
(#) matyusz válasza reloop hozzászólására (») Jún 22, 2013 /
 
Nekem sem vált be, bár én persze nem is vittem lejjebb a terhelő impedanciát, mivel úgy növekszik csak a teljesítmény. Esetleg valakinek nincs véleménye, hogy mit tud egy AN17850 típusú IC?
(#) djloui hozzászólása Jún 22, 2013 /
 
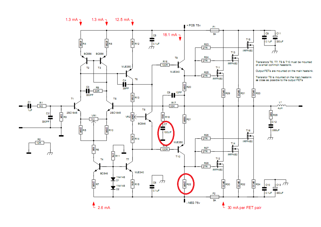
Sziasztok, jelenleg ezzel küzdök de valami nem frankó. Csináltam már ebből kisebb verziót de az indult elsőre, ez sajnos nem. R22 (220Ohm) füstöl védőellenállással indítva 1 pár fettel. Nekem a c7 100µF gyanús mert a beültetésen elkó a kapcsoláson viszont nem. Az okozhatja ezt a galibát?
(#) reloop válasza djloui hozzászólására (») Jún 22, 2013 /
 
Szia! A 100µF elkó rendben. Az R14 (fejben számolva egyelőre) nagyon alacsony értékű. Nem lehet levinni eléggé a nyugalmi áramot, azért melegedhet R22. Az kissé gyanú, hogy az R22-t melegítő feszültségtől mit csinált a FET.
Szerk.: R14 47 ohm rendben. Méregesd végig az ellenállásokat és nézd át a tranyók beültetését!
A hozzászólás módosítva: Jún 22, 2013
(#) Koncsar válasza reloop hozzászólására (») Jún 22, 2013 /
 
Szia!
István a tápra a nagykondik mellé tegyek még valami kisebb kapacitású kondit is?
Köszi
(#) djloui válasza reloop hozzászólására (») Jún 22, 2013 /
 
Akkor megnézem a tranyókat mert az ellenállások rendben vannak. Lehetséges hogy BC tranzisztor más gyártó által gyártott nem ugyanazon lábkiosztású? Pedig beültetés előtt mindet megmértem. Elsőként megpróbálom mi történik ha feljebb viszem R14-et. Bár nem hinném hogy nem jó mert amit rég csináltam elsőre indult. Azért köszi.
(#) reloop válasza djloui hozzászólására (») Jún 22, 2013 /
 
Az R14 értéke rendben, a potival állítsd a legkisebbre a nyugalmi áramot.
Az R22-őn épp akkora áram folyik mint R20-on. Az gondolom nem füstölt. Nézz körül miről mehetett R22-re akkora feszültség. Összefolyt forrasztás esetleg?
(#) reloop válasza Koncsar hozzászólására (») Jún 22, 2013 /
 
A végfok panelen már van erre a célra kondenzátor, a tápba nem kell.
(#) Koncsar válasza reloop hozzászólására (») Jún 22, 2013 /
 
Köszönöm szépen.
(#) djloui válasza reloop hozzászólására (») Jún 22, 2013 /
 
Igen de az nem füstöl, nyugalmi áramot így nem is tudok állítani. Forrasztások rendben már átnéztem, beleraktam az összes fetet így nem füstölt R22 viszont a védőellenállás elégett. Nem egyből kb 10mp, és villant, mint amikor megfut a nyugalmi áram.
(#) djloui válasza reloop hozzászólására (») Jún 22, 2013 /
 
Ilyet még nem láttam műszer 10A-állásban 0A egyenáram ha belenyulok a bemenetbe 2A ha megont 0A mintha egy kapcsoló lenne ki be?
(#) reloop válasza djloui hozzászólására (») Jún 22, 2013 /
 
Élesztésnél a bemenet legyen testre zárva! A bemenetre vitt zavar megnövelheti az áramfelvételt, akár gerjedhet is.
Egyelőre távolítsd el a biztosítékokat, és érd el, hogy R20-on és R22-őn 4-4V essen. A FET-eket ráérsz később is áram alá helyezni. A DC egyensúlynak így is be kell állnia.
Következő: »»   1348 / 2567
Bejelentkezés

Belépés

Hirdetés
XDT.hu
Az oldalon sütiket használunk a helyes működéshez. Bővebb információt az adatvédelmi szabályzatban olvashatsz. Megértettem