Fórum témák

» Több friss téma
Fórum » TDA7294 végerősítő
 
Témaindító: Dióda, idő: Ápr 17, 2006
Lapozás: OK   422 / 611
(#) kineda1 válasza reloop hozzászólására (») Júl 6, 2013 /
 
Vettem 10 ohm os 10 wattos ellenállást 2 őt, ha szekunder +- ágába kötöm sorosan az nem jó? vagy az izzós egyszerűbb megoldás?
(#) kineda1 hozzászólása Júl 6, 2013 /
 
Trafónak ezt vásároltam, szerintem jó lesz hozzá

http://elektronika.vatera.hu/muszerek_alkatreszek/transzformator/wi...6.html
(#) reloop válasza kineda1 hozzászólására (») Júl 6, 2013 /
 
A trafó tökéletes. A tápágban elhelyezett ellenállás is jó áramkorlátozónak. Ettől még az izzót is bevetheted. Egy hobbistának sokszor jól jöhet az izzóval megszakított hosszabbító. Érdemes minden hibás kisteljesítményű elektromos készüléket először azon keresztül áram alá helyezni.
A hozzászólás módosítva: Júl 6, 2013
(#) kineda1 válasza reloop hozzászólására (») Júl 6, 2013 /
 
Belerakom mind a 2 őt biztos ami biztos alapon
(#) Kovidivi válasza viktorio333 hozzászólására (») Júl 6, 2013 /
 
A doboz nagyon szép! Igaz, hogy a borda állása nem kedvező, de mivel a doboz megkívánta, hogy így álljon, ezért elfogadható ennyi "hiba". Tetszik, hogy saját ötlet, minimális munka, mégis szépen van kivitelezve.
(#) Alkotó válasza kineda1 hozzászólására (») Júl 6, 2013 / 1
 
Ezt a trafót már valamelyik topikban próbálták megfejteni, de úgy rémlik csak találgatások lettek belőle.
Az okozza a problémát, hogy a felírt feszültségekből (és ahogy fel van írva) jogos lenne az egyetlen tekercs, ami több helyen is meg van csapolva. Viszont az alatta lévő áramok ezt kizárják.
Másik lehetőség, hogy külön tekercs van minden feszültség párhoz, amiknek a középső pontjai össze vannak kötve (ez magyarázná az eltérő áramokat), de mégis ellene szól az ebből adódó összes teljesítmény (ez akár jó is lehet, ha tudjuk mekkora a teljesítménye), illetve a szokatlanság (mert ilyet nem szokás csinálni). Végül a legalsó sorban lévő színek száma egyel több mint a kivezetéseké.
Na de akkor most milyen ez a trafó?
A hozzászólás módosítva: Júl 6, 2013
(#) kineda1 válasza Alkotó hozzászólására (») Júl 6, 2013 /
 
Ez jogos teljesen nekem is feltünt hogy eggyel több kivezetés van rajta a fehér színnel jelölt kábel. Szerintetek működni fog vele vagy sem? Másik kérdés mekkora hűtő bordát tegyek a 2 icre van itthon 2 db 5x5x5 cm es alu hűtőm ventivel jó lenne?
(#) kineda1 válasza Alkotó hozzászólására (») Júl 6, 2013 /
 
Erről a trafóról annyit találtam hogy egy holland cég gyártja és európa szerte használják audio rendszerekbe. http://www.wijdeven.com/en/high-frequency-transformers-and-coils-fe...3/4/36
A hozzászólás módosítva: Júl 6, 2013
(#) Alkotó válasza kineda1 hozzászólására (») Júl 7, 2013 /
 
Egyáltalán nem akartam leszólni a trafót, csupán eszembe jutott korábbról a vele kapcsolatos talány.
Úgy emlékszem, végül is nem lett a kérdés méréssel igazolva (csak halkan jegyzem meg, ha tényleg három középleágazású tekercs van rajta, amik középpontja össze van kötve, akkor nem jut eszembe semmiféle egyszerű mérési módszer, amivel ezt igazolni lehetne, mert akármit is mérsz -feszültségmérésre gondolok-, az éppen úgy fog viselkedni, mintha egyetlen tekercse lenne sok leágazással).
(#) kineda1 válasza Alkotó hozzászólására (») Júl 7, 2013 /
 
Nem gondoltam hogy leszólnád csak a frász rám jött hogy 7000 pénzt ki dobtam az ablakon
(#) kineda1 hozzászólása Júl 7, 2013 /
 
Valaki tudna egy értelmes tápegység kapcsolási rajzot? 2x100w kellene meghajtani azzal a trafóval amit linkeltem. A 2 erősítő panelt a tápra köthetem párhuzamosan?
A hozzászólás módosítva: Júl 7, 2013
(#) Alkotó válasza kineda1 hozzászólására (») Júl 7, 2013 / 1
 
A trafód -a feltételezett 3 külön középleágazásos tekercsel- nem tud kiszolgálni semmilyen formában 2x100W erősítő teljesítményt.
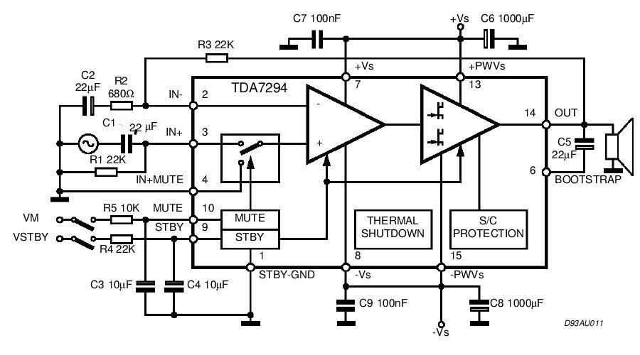
Ha feltételezzük a TDA7294-es kapcsolást, akkor további probléma a feszültség nagysága.
A trafón (ha igaz), akkor az alábbi tekercsek vannak:
a., 2x20V-2,5A (ez 100W), egyenirányítva nagyjából 2x27V
b., 2x24V-1,4A (ez 67,2W), egyenirányítva nagyjából 2x33V
c., 2x36,5V-2,2A (ez 160,6W), egyenirányítva nagyjából 2x50V
A TDA7294-nek a terheléstől függően érdemes a feszültségét meghatározni, és jó ha tudod, nagyobb feszültség nagyobb teljesítményt jelent, de aránytalanul nagyobb meleget és kockázatot is. Tehát célszerű bölcsen garázdálkodni (adatlapon ott a feszültség-teljesítmény diagram) .
A tekercsek közül csak egy párat tudsz használni, azok teljesítményét nem tudod összegezni, tehát kimondottan gazdaságtalan lesz a működés. A feszültség alapján az a., tekercs kiesett mert kívül esik a működési tartományon. A b., tekercs lenne a legjobb a feszültsége alapján, de csak kb. 0,85-ös huzalból van, ezért a hozzá tartozó 67,2W nagyon sovány. A c., tekercs feszültsége is jó lehet de itt már jelentős teljesítmény csökkenéssel kell számolni.

Összefoglalva, 2x100W-hoz, kb. 250VA-es, ideális feszültségű trafó kellene, és a tiéd nem ilyen. De a téma nem halott, mert pl. az 50W és a 100W teljesítmény között alig van hallható különbség. Ezért ha már ebből a trafóból kell gazdálkodni, akkor célszerű a c., tekercset választani, és elfogadni az ehhez társuló teljesítmény csökkenést.

Pl. itt egy kapcsolás, amin van tápegység is. Ez nálam évek óta működik, aktív hangszóróba építve (egyikben van a sztereő erősítő, amiről láthatsz képeket is a fórumon)
A hozzászólás módosítva: Júl 7, 2013
(#) kineda1 válasza Alkotó hozzászólására (») Júl 7, 2013 /
 
Hiszek neked és ne akarok sz*rt építeni vaterán esetleg néznél nekem egy olyan trafót ami jó lehet vagy esetleg tudnál segíteni a beszerzésében?
(#) vipera1997 válasza kineda1 hozzászólására (») Júl 7, 2013 /
 
Én tudok segíteni neked, nekem van egy 2*33VDC tápfeszültségű 600W-os toroidom, ha eérdekel!
(#) kineda1 válasza vipera1997 hozzászólására (») Júl 7, 2013 /
 
Lehet érdekelne de egyenirányítás után 47V lenne a fesz az nem sok? 34 V ra ajánlják a tdakat.
(#) Alkotó válasza kineda1 hozzászólására (») Júl 7, 2013 /
 
Bármilyen trafót készítenek neked (is). Add meg mit szeretnél, és kérek ajánlatot rá. A feszültség a terhelő impedanciától függ. Beszélhetsz fleta fórumozóval is, aki szintén tud segíteni trafó témában.
Ne gondold, hogy a kisebb teljesítmény az valóban annyival kisebb. Alig érezhető az 50 és a 100W közti különbség
A hozzászólás módosítva: Júl 7, 2013
(#) kineda1 válasza Alkotó hozzászólására (») Júl 7, 2013 /
 
Árban kb mennyi lehet készítetni?
Nem zavarna a 50 w os teljesítmény csak nem akarok akkora feszt rá kötni, olyat szeretnék ami hozzá való
(#) vipera1997 válasza kineda1 hozzászólására (») Júl 7, 2013 /
 
33VDC az a puffer után értendő!
(#) kineda1 válasza vipera1997 hozzászólására (») Júl 7, 2013 /
 
Jaaaa igaz
(#) kineda1 válasza kineda1 hozzászólására (») Júl 7, 2013 /
 
Irtam privit a trafóval kapcsolatba.
(#) david91 válasza kineda1 hozzászólására (») Júl 7, 2013 /
 
Hali!

Az általad már megvásárolt toroid alkalmassága attól függ, hogy milyen célra építed az erősítőt. Ha otthoni zenehallgatásra, akkor bőven megfelel.

Természetesen a 2 végfok panelt a tápra kötheted párhuzamosan. Itt találsz elrendezéseket. Én használtam már mindkét verziót (1, illetve 2 Graetz-es), nem tapasztaltam különbséget, egyformán jól végezték a dolgukat. A pufferelkókkal köss párhuzamosan 100nF (vagy a körüli) fóliakondenzátort. A csillagpontos elrendezésre pedig természetesen figyelj!

Remélem segítettem.
(#) kineda1 válasza david91 hozzászólására (») Júl 7, 2013 /
 
Köszi a segítséget
(#) kineda1 hozzászólása Júl 8, 2013 /
 
Vipera1997 fórumtárs segítségével megoldódott a trafó problémám 2x22 vac 600 w toroid lehet egyszer egy 5.1 est fog ki szolgálni
(#) kineda1 válasza kineda1 hozzászólására (») Júl 10, 2013 /
 
Hát megjött a toroid viperától bár menet közben úgy látszik összezsugorodott a be ígért 21 cm ről 12,5 re és 6-8 kg ról 3 ra akk hogy is van ez?
(#) Alkotó válasza kineda1 hozzászólására (») Júl 10, 2013 /
 
Ha esetleg segít, akkor egy alapsorozatú toroid említett adatai a gyártó szerint:
- szekunder oldali teljesítmény: 630 VA
- átmérő x magasság: 154 x 65 mm
- súly: kb. 5,2 kg
Ettől lehetnek eltérések, de támpontnak jó lehet.
Nagyon felületes eredmény, de a méreteidet is megnéztem, ami kb. 300VA-nek felel meg, ami ideális lehet eg y 2x100W-os erősítőhöz.
A hozzászólás módosítva: Júl 10, 2013
(#) pinyó39 válasza kineda1 hozzászólására (») Júl 10, 2013 /
 
A 21cm-es atmérővel több kVA-is lehetet volna magasságtól függően.
(#) kineda1 válasza Alkotó hozzászólására (») Júl 10, 2013 /
 
Kb én is erre jutottam csak nem ez volt a megállapodásunk tárgya :S és gondoltam szólok hogy ilyen is van
(#) akos153 hozzászólása Júl 10, 2013 /
 
Akkor az én toroidommal hegeszteni lehet? Magassága 12,5 cm, átmérője 25 cm, súlya 18 kg. Teljesítményben 1500W tud leadni 10-12A. Igaz 4 x 24V-ot.
A hozzászólás módosítva: Júl 10, 2013
(#) viktorio333 válasza jandark hozzászólására (») Júl 13, 2013 /
 
Bocsánat csak most olvastam amit írtál. Itt a kapcsolások további tudnivalók: az előfok résznek külön trafó és csöves egyenirányítás (6z31) ,az előfok csővet árnyékold és az egesz erősítő részt lekell árnyékolni egy lemezzel a trafóktól erre a lemezre kosd rá az erősítő GND ét,
a hangerőszabályozó az előfok és a végfok között legyen . Ha valami nem világos privátban írj azt meglátom egyből. Sok sikert az építéshez.
(#) viktorio333 válasza Kovidivi hozzászólására (») Júl 13, 2013 /
 
Köszönöm szépen . Hát abból tudok csak építeni amim van amit találok ithon.
Következő: »»   422 / 611
Bejelentkezés

Belépés

Hirdetés
XDT.hu
Az oldalon sütiket használunk a helyes működéshez. Bővebb információt az adatvédelmi szabályzatban olvashatsz. Megértettem