Fórum témák

» Több friss téma
Fórum » DVD-olvasóból lézer?
 
Témaindító: tillitomi, idő: Júl 31, 2007
Témakörök:
Lapozás: OK   7 / 143
(#) Tomi20 válasza Kovidivi hozzászólására (») Nov 26, 2007 /
 
Heló

Fizikailag lehetetlen megmérni a dióda áramát üzem közben: Ha ír 16*-os sebességgel, akkor 40GHz-es frekvencián "villog" (adatlapon olvastam) Namost nem tudom, hogy amatör körülmények közt ezeknek az áram impulzusoknak a mérésére van-e lehetőség, de szerintem nincs. Főleg, hogy minket a folyamatos világítás érdekel, általában 150mA-a max áram, de impulzus üzemben nem ritka a 300mA-sem. Tehát az lenne a jó, ha lenne két tök egyforma író, az egyiket feláldozni, és megnézni, hogy mit bír, a másikat meg egy kicsit kisebb áramról járatni.
(#) durkonorbi válasza Collector hozzászólására (») Nov 26, 2007 /
 
Hi!

Ok, diódát küldhetek, majd emailben ird meg a részleteket! Amugy mehetne cserekereskedelem is ... Ha gondolod ... jól jönne nekem egy áramgenerátor, mivel meg tudok hajtani egy ilyen kis diódát
(#) durkonorbi válasza Báddzsó hozzászólására (») Nov 26, 2007 /
 
Ebben igazad van, ez volt az alapterv... csak ezzel az a gond, hogy pl. 10 vagy 20 dióda esetén ez 10 vagy 20 optika... ezt akarom elkerülni .. jó lenne egy optika ... amugy biztos nem jó az üreges rendszer??? Hiszen pl. egy foncsor is igy működik, csak ott nagyobb a luk ... Vagy rosszul tévedek???
(#) Collector válasza Tomi20 hozzászólására (») Nov 26, 2007 /
 
Azért a 40GHz nem kis túlzás. Már 1MHz-nél is rettentően beleszól a szórt induktivitás a működésbe. 11GHz-nél egy induktivitás nem más pl egy mikrohullámú panelen, mint egy 1 centis rézfólia! 40GHz-nél akkora lenne az ellenállása a szórt induktivitásnak, hogy nem folyna áram a diódán!
(#) durkonorbi hozzászólása Nov 26, 2007 /
 
Na srácok! Találjuk ki, hogyan lehet egyesíteni 10 vagy több dióda erejét!!!
(#) Collector válasza durkonorbi hozzászólására (») Nov 26, 2007 /
 
Erre van lehetőség, pl prizmával. De ennek még nem néztem utána. Az biztos, hogy különböző hullámhosszú nyalábokat dielektrikumtükörrel lehet egyesíteni (színkeverés)
(#) Tomi20 válasza Collector hozzászólására (») Nov 26, 2007 /
 
én ezen az adatlapon találtam a 40nS-os impulzus szélességet: Dióda adatlap
Most végig gondolva az impulzus szélesség az a része a nyégyszög jelnek, amikor magas szinten van. De akkor is gigahertz nagyságrendű a dióda villogási sebessége.
(#) Collector válasza Tomi20 hozzászólására (») Nov 26, 2007 /
 
Nálam 40ns (és nem nagy S, mert az siemens) az 25MHz.
(#) Tomi20 válasza Tomi20 hozzászólására (») Nov 26, 2007 /
 
bocs, elszámoltam, nem kicsit, nagyon. Sokkal kisebb a frekvencia. Csupán néhány megahertz.
(#) Djatis válasza hinar83 hozzászólására (») Nov 26, 2007 /
 
Új adat bár számokat tipust nem tudok ez egy LG 8* -os volt használtan .
236 mA-nél már olvassza a szigszallagot.
Gyufával nem próbálkoztam de szerintem 10 20 másodpercen belül azt is meggyujtaná.
Biztonságosan jó hűtés mellett hosszú ideig elmegy piszokerős fénnyel 230 mA-en
242 mA felett már a pötty körül megjelennek kieső foltok ami azt jelenti itt van a csutka meg a vég közti intervallum de onnan már nem erősödik a fénye.

lézer2.xls
    
(#) Collector válasza Djatis hozzászólására (») Nov 26, 2007 /
 
236mA??? Hát mondhatom szép. Egy 8x-os dióda 80mA-nél már maxon világít! Az előbbi pdf-ben egy 16x-os diódának a normál árama 130mA. Ezek után nem tudom, hogy 236mA után neked ez hogy lehetséges :eek2:
Nem tudom mi ez az xls fájl, de nem tudom megnyitni.
(#) Collector válasza Tomi20 hozzászólására (») Nov 26, 2007 /
 
Még a 25 MHz is jó sok, de az már szükséges, ha a cd kerületi sebességét, és az égetett lyukak átmérőjét tartjuk szem előtt.
(#) lgyk válasza durkonorbi hozzászólására (») Nov 26, 2007 /
 
Beállítod őket tök párhuzamosra, ráirányítod a nyalábokat egy 5 dioptriás gyűjtólencsére, a fókuszpontba pedig teszel egy -5 dioptriájú lencsét. Természetesen nem lesz annyira konvergens az egyesített nyaláb, mint a lézerbűl kimenő nyalábok külön-külön...

A DVD-írási bitrátából számolva (16*1,3 MB/s, 14 biten ábrázol 1 byte-ot) kb. 150 MHz-en megy.
(#) Djatis válasza Collector hozzászólására (») Nov 26, 2007 /
 
Üdv !

Gondoltam csinálok róla videót is de ez hülyeség úgysem hioszed el hogy 8x ból van.
Akinek nem inge ne vegye magára.
Nekem így sikerült.
2004-es gyártmány volt az LG
(#) Collector válasza lgyk hozzászólására (») Nov 26, 2007 /
 
A pdf ennek ellenére 40ns-on említ, ami 25MHz. Nem számolsz te el valamit? De igazából lényegtelen, mert úgyis CW-ben kell használni.
(#) Collector válasza Djatis hozzászólására (») Nov 26, 2007 /
 
250mA-el én az 1W-os infradiódámat hajtottam. Valami nálad nagyon nem oké. Küldj rá 1A-t akkor lehet azt is bírja, ez valami csoda dióda lehet.
(#) lgyk válasza Collector hozzászólására (») Nov 26, 2007 /
 
Nincs kizárva, hogy rosszul számoltam.

De az adatlapban levő 40 ns impulzusszélesség nem maximum érték, csak az I-P (t) görbe felvételéhez használták ezt az adatot. Nyilván azért adták meg, mert a diódán disszipálódó teljesítmény is befolyásolja a dióda pontosan termosztált hőmérsékletét, tehát a karakterisztikáját is. Nagyobb impulzusszélesség mellett több hő keletkezik a mérés közben*, és nem 20-30-40, hanem pl. 21-31-41 fokon mérnének a valóságban.


* - ha kevés impulzust használnak a méréshez


(#) durkonorbi válasza Collector hozzászólására (») Nov 26, 2007 /
 
Hmm ... ha megtudsz erről többet akkor mindenképpen irj!! Érdekelne, hogyan oldható meg!
(#) durkonorbi válasza lgyk hozzászólására (») Nov 26, 2007 /
 
Ez csak simán a diódával értendő? Mert az ugye ugyvilágit mint egy led, vagyis nincs nyalábja ... vagy én nem vágok valamit? Tudnád esetleg egy rajzzal prezentálni?
(#) pokot hozzászólása Nov 27, 2007 /
 
a 10 diódás áramgen pofon egyszerű.

1: megméred, 1 dióda feszültségét 100mA mellett
2: megszorzod a diódák számával és hozzáadod 100mA
mellett a 39ohmon eső feszt + 2-3V tartalékot és a D1-C1-R2-JP1 pozitiv közös pontját nem 5V-ra kapcsolod, hanem amennyit számoltál. TTL modnál maradhat az eredeti hűtés a feten, analóg modnál szükszég szerint növelni kell a hűtést,esetleg fet-csere.
FONTOS: az LM358-nak továbbra is 5V táp kell!!!
(#) durkonorbi válasza pokot hozzászólására (») Nov 27, 2007 /
 
Köszi a segítséget!!! Ez pontosan melyik kapcsolásra vonatkozik? Belinkelnéd nekem?
(#) csabee hozzászólása Nov 27, 2007 /
 
Üdv!
Szereztem megint egy lézer diódát dvd-ből
Tudna nekem valaki egy korrekt meghajtást dokumentálni, esetleg lay-ba
Nagyon, nagyon megköszönném...
(egy csomót már kifektettem) :rinya: :rinya: :rinya:
(#) Collector válasza csabee hozzászólására (») Nov 27, 2007 /
 
Ha visszalapoznál a fórumban, talán nem kéne huszadszorra is belinkelnem azt a rajzot!
(#) csabee válasza Collector hozzászólására (») Nov 27, 2007 /
 
Ezeket találtam kapásból....
Melyikre is gondoltál?
(#) Collector válasza csabee hozzászólására (») Nov 27, 2007 /
 
A legutolsó a jó.
(#) csabee válasza Collector hozzászólására (») Nov 27, 2007 /
 
Köszi
Esetleg LAY-ba nincs meg valakinek???
(#) Collector válasza csabee hozzászólására (») Nov 27, 2007 /
 
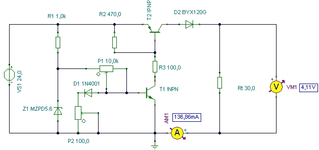
Én most készítettem egyet, de a modulációs rész (R5, R8 poti) nincs benne, mivel én nem fogom használni, a lézerhez meg elegendő a többi rész is. Ha gondolod felrakhatom
(#) csabee válasza Collector hozzászólására (») Nov 27, 2007 /
 
Híííí...az nagyon jó lenne
Mire is kellene az a moduláció
Lehet hogy amatőr a kérdés, de tényleg nem tudom
(#) Collector válasza csabee hozzászólására (») Nov 27, 2007 /
 
Egy másik jellel megmodulálja a tápját a diódának. Pl. impulzusüzemhez szaggatáshoz is jó.
No kéremszépen, akkor itt lenne a moduláció nélküli nyákterv, és beültetési rajz. Most csináltam én is gyorsba, gondolom, hogy nincs hiba rajta. Azért nézzétek át, hátha..
A nyákterv 300dpi felbontású, szóval nyomtatás esetén dpi alapján lehet kinyomtatni.
(#) csabee válasza Collector hozzászólására (») Nov 27, 2007 /
 
Köszi
Már neki is állok barkácsolni
Amennyire értek hozzá, szerintem jó lessz...
Üdv:Csabee
Következő: »»   7 / 143
Bejelentkezés

Belépés

Hirdetés
XDT.hu
Az oldalon sütiket használunk a helyes működéshez. Bővebb információt az adatvédelmi szabályzatban olvashatsz. Megértettem