Fórum témák
» Több friss téma |
Ez műxik nálam.
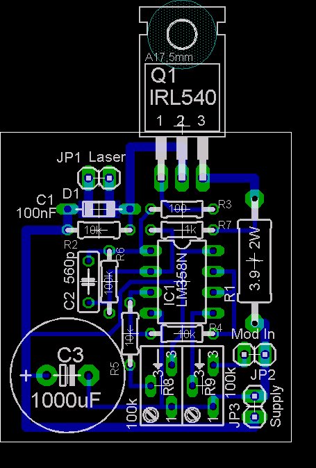
A méreteket is meg kell adni, különben használhatatlan a nyákterv. Ezért is készítettem én is egyet, mert itt nem volt megadva.
Nos...
Meg van minden csak az a frány IRL540 Bizto, hogy nem lehet mással kiváltani IRF az nem jó, ahogy olvasom a forumon... Ötle...Valakinek??? Köszi jatis, ezeket is elmentettem... Még jóljöhet...
P2,P3,P4 alaplapban vannak SMD FET-ek, azokban kell találnod logic típusut. persze nem IRL540-et épp, de bármilyen logikai bemenetű fet jó ide. én 45N03LT-t használtam. ha van egy alaplapod, és megmondod mi a tranyok száma, akkor megmondom használható e.
Van egy p......ra való alaplapom, meg is nézem
A láb kiosztása azonos?
Kettőt találtam is és kettő 55N03LT-set is
A lábkiosztásról tudsz mondani valamit? Köszi
Hozzájutottan egy "pointerhez", egy kézi körfűrészen volKép: Hivatkozást. Még smd áramgenya is van benne. 3v-30mA.
lgyk! Köszi szépen a rajzot, igy már világos a dolog! A kérdésem már csak az lenne, szerinted honnan juthatok hozzá ilyen lencsékhez "emberi áron" ? Nemcsak ujonnan gondolom, hanem pl valahonnan esetleg bontatni ilyet, esetleg ilyen lencse párt? Illetve van valami oka annak, hogy pont + illetve -5 -ös lencsék? Mégegyszer köszi!!!
Sokra nem mész vele, kínai piacon 200 forintért lehet ilyen 1mW-os pirosakat kapni. Én inkább rajta hagyom a saját körfűrészemen, ott több hasznát veszem.
Az LT-seknek G-D-S a lábkiosztása 99,9%. (nekem is ez a kiosztás, meg a legtöbb powerfetnek mind ilyen)
Köszi, közben kinyomoztam... Stimmelnek a lábkiosztások...
Végre minden megvan hozzá, neki is állok a nyáknak aztán meglátjuk more jutok a dvd lézerrel! Remélem így már nem küldök el egyetse az örök vadászmezőkre...
Most elszomorítottál.
Egyébként a körfűrész rossz volt. Nemis várom el tőle hogy úgy világítson mint egy dvd író.
+5 a legnagyobb dioptria, amit szemüveglencseként felár nélkül adnak (ezeket nem külön csiszolják, hanem százezres szériákat gyártanak, így olcsóbb). A dioptria a gyújtótávolság reciproka, tehát ez kb. 20 cm-es gyújtótávolságnak felel meg. Ha nagyon nagy a dioptriaszám, akkor a gyújtótávolság nagyon kicsi lesz, nem lehet pontosan belőni a konkáv lencsét a fókuszpontba. Ha túl kicsi a dioptria, akkor pedig nagyon távol lesz egymástól a két lencse (pl. +1-es dioptriánál 1 méterre).
Értem, szóval ha veszek egy +5 és egy -5 dioptriás szemüveglencsét, akkor azzal meg tudom csinálni ezt? Nem kell semmi spéci cucc? Ha igy van akkor nagybetűs RESPECT neked, köszönöm!!!!!!
Elvileg igen. De nehéz lesz pontosan beállítani. Előtte mindenképpen kérdezd meg az optikus véleményét a dologról.
Ok, rendben!!!
Köszi mégegyszer!Még egy optikai kérdésem lenne .. gondolom láttál már szétszedve DVD író fejet ... nos ott ugye a fény áthalad/tükrözödik egy két speckó tükörfelülelten/szűrőn, mire rájut a lencsére (idáig rajzoltam le nagyjából, hogy tudd mire gondolok, a nagyon szórt fényt nem, csak a fő irányvonalat), ami utána a már vékony fénynyalábot a mozgatható lencsére viszi ... ha ezt a (elektromágneses elven pozicionált) lencsét elveszem onnan, akkor kapok egy szépen rendezett, párhuzamos lézerfénynyalábot ami simán jó, pár száz méterre is csak tenyérnyi foltot hagy, ha nem piszkálom szét a rendszert .... de ott ugye sok a veszteség (a fény egy része már a félig áteresztő tükrökön a szenzorra jut, szétszóródik, kiszűrödik, a haszontalan hullámhossz .. stb .), mire kijut a lézerfény ... Ezzel a lencsével - a megfelelő távolságból - a szűrők, tükrök nélkül is elő lehet állítani a párhuzamos fénynyalábot?
Pedig igazán elvághatná a fát a fűrész helyett
nyugodtan szétszedheted mert a dióda előtt kell lenni egy lencsének vagy még a pozívió lencse alatt is
a tükrök nem 100 % ban engedik át a teljes fényét
Persze. Ha van egy gyűjtőlencséd, és pontosan a fókuszpontjába teszel egy pontszerű fényforrást, akkor párhuzamos fénynyaláb lesz a végeredmény.
Értem.... akkor a lézerdióda használható lenne igy a lencsével , ha pont a fókuszpontban van (mint a skiccen) ? És az igy kapott párhuzamos fénynyaláb már mehet az 5 dioptriás lencserendszerre ... ugye?
Mit gondolsz, elég a képen látható módon egy (réz, esetleg aluminium tömbben levő) furat amiben van a dióda, vagy érdemes lenne bevonni belülről valami nagyon jól tükrözö bevonattal?
A tükröződő bevonat nem lenne jó ötlet, a lencsét úgy kell elhelyezni, hogy a széttartó nagy divergenciájú, a diódából kilépő fény az ne tudjon a lencsén kívülre elszökni, az összes fényt a lencsére kell irányítani.
Jaja, az mindenképpen ugy lesz, hogy a lencse teljesen eltakarja a kijáratot, igy csak ott tud kilépni a lézerfény az egész blokkból... a tükröződést illetően viszont, ha pl. aluból csinálom meg az amugy is fog tükrözni, nem is kicsit ... az amugy miért baj ebben az esetben?
Az nem jó! A diódából kilépő összes fénynyalábnak a lencsén kell keresztülmennie, különben semmit sem ér az egész. Nem használhatsz kedvedre tükröket, az lesz a vége, hogy nem pontod lesz hanem egy nagy-nagy interferencia összevisszaság.
Nem értem... a rajz alapján ha nézed akkor elvileg minden fény a lencsére megy... a gondom inkább az, hogy ha pl. a lencse fókusztávolsága a példa kedvéért 4 cm, de a diódából kilépő fénynyaláb pedig 30°-os szögben lép ki a diódából, akkor nem a lencse átmérőjének megfelelően érkezik a lencsére, hanem jobban "szétnyílik" és ezzel mi lesz ?! (rajz) Mert pl. ha ez bent van egy csőben akkor ugye az ott a falról tükröződik erre-arra ...
Hát pont ez az, hogy erre-arra! Olyan folt lesz a kimeneten, hogy az sosem fog pontra hasonlítani. Nem szabad ilyen megoldásokkal tökölni, a diódából kilépő összes fénynyaláb közvetlenül kell, hogy a lencsére menjen.
Hát ez nagyon KEMÉNY!!!
Szóval itt van nálam pár didóda ... egyet kipróbáltam, meddig megy ... ugy volt, hogy kinyiffantom, aztán majd tudom legalább hol a határ, de nem ... szóval: 2,8V és 300mA -ig mentem el vele, pár másodperc erejéig, és nem döglött meg!!! Feljebb most nem akarom nyúzni..... és a lényeg semmi extra hűtés nincs rajta!!! Csak mint a képen egy pici öntvényház!!! Olyan 2,5V körül ahol elkéri a 200 mA-t, már ahogy rámegy a fénye a fekete szigetelőszalagra azonnal átégeti, és itt elég stabilan megy, persze nem percekig, de fél-1 percig ment simán.... Itt egy rövid video is, bár itt csak 1-2 másodpercig ment 350 mA körül, hogy ne legyen hosszú a veideó ... kiváncsi leszek mit tud a cucc hűtés mellett!
Ez mien íróból van és hányszoros ?
Ez egy dual layeres, 16X-os GWA-4146B (azthiszem forgalomba az LG hozza) íróból van ... ehész jól teljesít a kis dióda...
azóta is folymatosan tesztelgettem ... pl. a klasszikus gyufagyújtós kisérletről is csináltam videót ... de visz szépen mindent ...
Frankó dióda. Egy pontba fókuszáltad a nyalábot, vagy kollimáltad? Ha jól van kollimálva 10 méterről is meggyújt egy gyufát.
|
Bejelentkezés
Hirdetés |







jatis, ezeket is elmentettem... Még jóljöhet...



Köszi mégegyszer!









