Fórum témák
» Több friss téma |
Most akkor elmagyarázom, hogy értsd hogyan is műkdik egy PWM konverter.
Az egész alapj a buck konverter, vagyis a step-down. Van egy egység ami előállítja a PWM feszültséget. Ez itt az egészhíd (a trafó meg transfzormálja csak, szóval itt egy feladata van, ideális transzformátor kell!), ami tökéletesen analóg a buck-kal. Ezek után a PWM jelet a kimeneti tekercs és a pufferek átlagolják. Tegyük fel a konverter 250-350V-ra van tervezve. 250V-nál megy max kitöltésen, ekkor produkál a kimeneten mondjuk 100V-ot, azaz az áttét 2,5V. Az áttétet a transzformátor adja. Ha a bemenet 350V- akkor a kiemeneten 140V lenne, ezért 100/140 azaz 71,4% kitöltés kellene. Vagyis az egészhíd produkál egy 71,4kitöltésű jelet, ami az idő 71,4%-ban 350V, a többiben 0V. Ha nincs a fojtó akkor a kimenet az idő 71,45-ban 140V-ot kap, majd a maradékban 0-t. Mivela puffer csúcsegyenirányít, így a kimeneten 140V van. Vagyis nem tudna szabályozni Ha van a fojtó, akkor van ott egy LC szűrő, amiknek küszöbfrekvenciája jóval a kapcsolási frekvencia alatt van, így a 70,4% kitöltésű 140Vp-t átlagolja neked 100V-ra. De ez csakis egy kimenetre érvényes! Ha több kimenet van, akkor az egész bonyolultabb. Az egyenlet, miszerint Vkiemenet=Vbemenet*áttét*kitöltés csak addig érvényes, ameddig a fojtó árama folyamatos, vagyis CCM= Continous Conduction Mode = Folyamatos vezetési módban van az egész. Az előbbi példánál maradva, amíg 140V van addig a fojtó árama nő, amikor 0V an a fojtón, akkor a fojtó árama csökken. Közben a kiemenet 100V-on. Ha a fojtó árama 0-ra csökken, akkor nem érvényes az összefüggés. Szóval ha több kimenet van, és mindegyiken van külön fojtó és a feszültségesés elsősorban a primer feszültségesése miatt van, ÉS mindegyik fojtó árama folyamatos, AKKOR több kimenet egyszerre szabályozható. De csak ekkor. Ha ezek közül már az egyik nem teljeüla kkor probléma van. Vannak bizonyos részmegoldások, hogy több kimenet viszonylag egyszerre szabályzható legyen egy bizonyos tartományban, ez nagoyn jól látható a PC-tápoknál. A PC-tpáoknbál az 5V-nak 4,75 és 5,25V között kell lennie, a 12V-nak pedig 10,8V é 13,2V között (általában), és midnig meg van adva egy minimális áram terhelés. Sok félhidas PWM PC tápnál egy specikó közös magú fojtót alkalmaznak. Ha ez a táp egy végfokot hajt, akkor mélyenkél jópár ms-ig csak a + ág, majd a - ág terhelődik, vagyis szinte lehetetlen azt tartani, hogy mindkét ágba külön fojtó árama folyamatos legyen. Emiatt nem nagoyn lehet szabályzott PWM tápot épíeni végfokokra, osztott tápfeszre. (KIVÉTEL, HA EGÉSZHIDAS A VÉGFOK! Akkor mindkét tápág egyenlően terhelőedik) A Ge Lee féle konverter nem azért tartja a feszültséget mert nem rezonáns, hanem mert kicsi a szórt induktivitás. Egy rezonáns táp is UGYANÚGY tartja a feszültséget, ha rendesen van méretezve. Szóval azért örülnék, ha erről a mondásáról Ge Lee leszokna, miszerinta egy reznáns táp, vagy hasonló rezonáns táp nem tartja úgy a feszültségét, mint ez.
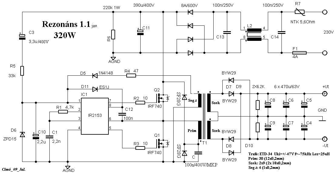
Sziasztok! Az oldalon lévő kapcsitáp Bővebben: Link átalakítható-e hogy +/-70v on 1400W ot adjon le? Tulajdonképpen egy erősítő tápegységének akarnám használni.
A hozzászólás módosítva: Nov 3, 2013
Igen, átalakítható.
Azonban sajnálom, hogy ezt mondom, de ha ezt megkrédezted, akkor neked biztosan nem fog menni. Előszö próbálkozz egy kisebb teljesítményű, mondjuk aze redeti megépítésével.
Soha nem foglalkoztam kapcsolóüzemű tápegységekkel, és miféle szűrőkapcsolást lehet építeni, hogy ne zavarja az erősítőt?
Ha soha nem foglalkoztál még kapcsolóüzemű tápegységekkel, akkor először ismerd meg, tanuld meg őket, addig nem fog menni a dolog. Olvasd el a cikkeket! Ha kínai akkor kezd az elektornikai alapokkal (kapcsolóelemek, induktivitás, kondenzátor, váltóáram).
A kérdésed ugyanis lényegében értelmetlen, egyáltalán nem úgy működik a dolog. Léteznek szűrők, de a zavarokat első körben csökkenteni kell, vagy legalábbis kontrollálni, és utána jöhetnek a különféle zavarszűrési megoldások. Ehhez először tudni a kell a zavar jellegét (vezetett zaj, sugárzott zaj satöbbi). És persze azt is tudni kell, hogy az erősítő áramkör ezek közül melyekre érzékeny. Különben vooddo sorsára jutsz (mindjárt ő is le fog beszélni a rögtön a közepébe vágásról) A hozzászólás módosítva: Nov 3, 2013
Sziasztok! Azt szeretném megtudni, hogy is kell pontosan oszcilloszkóppal a primer áramot mérni Cimopata rezonáns tápjánál? Párhuzamosan a primer tekercsre?Mert ez még nem világos, mert a többit le tudom mérni a (gate és drain jeleket).
Áramot mérni egy feszültségmérő eszközzel SÖNT-tel tudsz! (illetve áramváltóval, ami nem más mint egy transzformátor és egy sönt)
Áramméréshez az áramkört mindig meg kell bontani, ugyanis áramot az elemmel sorban mérsz! Idézet: „Tegyük fel a konverter 250-350V-ra van tervezve.” Ezt mi határozza meg? Mi a minimum érték, mi a maximum? Két példát tudsz írni nekem erre? Kéne egy ellenpélda is amikor más feszültségek vannak jelen. (csak hogy gyakrolatisasabb legyen) Idézet: „A Ge Lee féle konverter nem azért tartja a feszültséget mert nem rezonáns, hanem mert kicsi a szórt induktivitás.” Mi számít kicsinek és mettől számít nagynak? (egy két példát is írj amikor nagy a szórt induktivitás és nem tudja tartanni a Ge Lee féle táp sem a feszültségét. Egyáltalán ilyen ott előfordulhat?) Amúgy látom vannak rajtam kívül is még jópáran akik próbálkoznak ezzel-azzal.
Az a baj, hogy ahogy a Laci magyaráz úgy sosem fogod megérteni, mert ahhoz is kell már némi ismeret. Ha nincs min kísérletezni, vagy nem akarsz tönkretenni semmit, akkor vedd elő a szimulátort, és nézd meg hogy mi is tulajdonképpen a pwm, hogy átlagolódik ki a fesz stb.
Nagyon sokan nem értik pl. a PC tápot sem, hogy hogy lesz azon 5V DC, amikor a trafó áttétele alapján mást számolnak. De menjünk ennyire előre, ez nem pwm, teljes kitöltéssel megy.
Igen az világos, hogy sorosan, de amikor beállítom a legszinuszosabb primer áramot akkor is meg kell majd bontani az áramkört (cimopata rezonáns tápegysége)? Vagy akkor majd a primer egyik kivezetését kell néznem a földhöz képest?
Idézet: „Ezt mi határozza meg?)” Ezt példászomlásnak hoztam fel, így a két értéket hasraütésből vettem. Nyílán egy konverternél úgy tervezeo, hogy a terheléstől lesett primer tápfeszről is tudjon dolgozni,v agy monjduk 220-240 V hálózati feszről. Idézet: „Mi számít kicsinek és mettől számít nagynak?” A szórt induktivitásb sorban van a terheléssel. Ha az impedanciája nagyságrendekkel kisebb, mint a terhelésnek, akkor elhanyagolható. Tegyük fel, hogy mondjuk az áttéted az előbbi példából adódoan 2,5, és a kimeneten továbbra is 100V kell, és mondjk 10A-rel. Akkor a kimeneten a terhelőimpedancai 10 Ohm, akkor ezt a transzformátor (ami egyben egy impedanciatranszformátor is Zpri=Zsex*áttét2 transzformálja, azaz a primeren 62,5 Ohm terhelőimpedancia van. Tehát a transzformátor és a szekunder oldal helyettesíthető egy 62,5 Ohmos ellenállással. Tegyük fel, hogy a konverter 63,6 kHzen azaz 400 krad/s körfrekvencián (omega, szögsebesség) megy. Ha most mondjuk van 10uH szórt induktivitás, akkor ennek az impedanciája Zl=w*L=4 Ohm. Ez még elhanyagolható a 62,5 Ohmoz képest, de ha 50 uH szórt induktivitásod lenne akkor az 20 ohm, az már nem. Első közelítésben ennyi. A PWM konverternél, vagy annak álcázónál (mint ez) a sórt (soros) induktivitás kitöltési tényező veszteséget okoz pontosabban fogalmazva. A rezonáns konverternél az impedancia transzformálása kicsit más a négyszög feszültség és szinuszos áramforma miatt. Ott nem lehet ilyen "egyszerűen" számolni. De ha a rezonáns táp kapcsolófrekvenciája a rezonanciafrekvencián van, és ha a terhelés a rezonáns elemek teljesítménykorlátozása alatt van, akkor az átviteli tényező 1, tehát nem lehet jelentős feszültségesés.
Félreértés van. Nem a legszinuszosabb primer áramot kell beállítani, hanem a kapcsolófrekvenciát a rezonancaifrekvenciára kell állítani. A kettő állítás nem egyezik!
Ha van áramváltod, akkor nem kell megbontanod. Nutkin, you are driving me nuts.
Oké, akkor csak én akartam ennyire túlbonyolítani és ez kavart meg, de akkor most már egyszerűbbre veszem a figurát. Egyébként a táp szépen adja 150 Watton a 21voltot és a két páka amit rákötöttünk még mindig működik
, de majd a következő táp ami elkészül, majd csak egyszerűbben látja meg a napvilágot. And I'm sorry if i drived you to bad way.
Többféle beállítás létezik amúgy, de a leghatásosabba következő:
- Leterheled úgy a szekundert (névleges terhelés legalább kétszerese), hogy a mágnesező induktivtiás hatása biztos eltűnjön, és a primert alacsonyabb feszültségről járatva a kapcsolófrekvenciát addig állítod, míg a szekunderen a maximum feszültséget nem olvasod. (ekkor a kapcsolófrekvenciát pont a rezonanciafrekvenciára állítod) A legszebb szinusz több októbl nem stimmel. Egyrészt azért mert van mágnesező áram mindig, a másik pedig a holtidő, ami IC-tő függően kevésbé vagy nagyon jelentős. (amúgy csak egy hülye szóvicc akart lenni)
Sziasztok,lenne egy kis problémám.
A gate jelalakok jók,de a primer nem.A primer 70,19 uH. A szekunder oldalra még semmi sincs beforrasztva.Van valakinek ötlete? Köszönöm.
Tegyél rá egy kis ohmikus terhelést és minden rendben lesz.
Az a primer áram akar lenni? A 70,19uH az a mágnesező vagy a szórt induktivitás?
Üresjáraton háromszögnek kell lennie, terheld meg, és akkor szinuszoabb lesz.
Szevasztok. A 70,19uH a szórási induktivitás. Amúgy azért gondoltam hogy nincs valami rendben mert a fettek melegszenek és ezért nem forrasztottam a szekunder oldalra még semmit.
Nos akkor végülis nem tudom mi legyen. Csináljam meg a rezonáns hidat inkább? Végfokhoz készülne.
Közbe lépésről lépésre aki jártas, jó lenne közbe mit hogyan kéne csinálni segítene, mert ez lenne az első.
Szerintem menj egy kicsit vissza alfába. Csinálj először egy félhidat, rezonánsat, de ott lőjj be mindent. Kapcsifrekit a rezonanciafrekire, ZVS működést. Legyen kisebb, de pöpec.
Ha visszanézel pont itt volt metabo kérdései, ugyanezt veséztük ki, csak át kell olvasnod azt a párhozzászólást. És onnantól kezdve már "nem nehéz" az, hogy abból egy egészhidat csinálj.
Lehet félhíd rezonáns lesz belőle. Tapasztalatom szerint annak szinte nulla zaja van max kivezérlésnél, viszont az egész hídnak van egy alap pici sercegése, búgása.
Szia!
Idézet: „Ha visszanézel pont itt volt metabo kérdései, ugyanezt veséztük ki, csak át kell olvasnod azt a párhozzászólást” Igen, eljutottunk egy pontig a mérésekkel, csak aztán nem tudtam folytatni a lorylaci által javasolt dolgokat (leragasztottam idejekorán a magot). Ugyan azt szeretném, mint Te, hogy valaki elejétől a végéig végigvezetne a szükséges méréseken "behangoláson”. Már elkészült a következő tápom, amin folytatnám a méréseket, üzemelt az is elsőre, csak sajnos egy kőbor óncsepp véget vetett a ir21531 életének. Útban van az újabb IC. Ha megjött összeszerelem és utána javaslom rongáljuk tovább közösen Lacit . Addig is javaslom nézz vissza ide, az út egy részét már bejártuk, innen szeretném én is folytatni:Bővebben: Link Az előző táp, noha nem lett "finomra" hangolva tökéletesen üzemeltet egy 2x100W végfokot 0 zajjal, tehát van létjogosultsága a dolognak! A hozzászólás módosítva: Nov 7, 2013
Igen emlékszem már. Hát sajnos azóta is várom az induktivitásmérőt. Anélkül egy tapottat sem akarok megint nekiállni. Drótra is szükségem lesz azt ma el megyek megvenni. MKP 47nF kondikat vegyek 600V-osakat? Potik?
Rezokondinak én 400V-ost raktam bele (WIMA MKP), de az értékét csak a trafó szórt induktivitásának ismeretében tudod meghatározni, úgyhogy annak megvásárlásával még várj.
Én is megvettem előre a 47 nanosakat, aztán kinlódtam, hogy a trafót sikerüljön 50uH környékére tekernem. Háromszor, vagy négyszer tekertem át, csak hogy jó legyen a már előre megvett kondihoz .Potik: 10K közönséges trimmer, ráadásul bontásból származó. A hozzászólás módosítva: Nov 8, 2013
Vagy esetleg lehet vásárolni nem egy, hanem 2-5 különféle értékű kondit (kerül max. kb. 50 Ft-ba darabja), és akkor nem kell szórakozni...
Bár már a múltkor valaki kifejtette, hogy ő darabra pontosan annyi és olyan ellenállásokat vásárol csak, ami neki kell az áramköreihez, mert az úgy az igazi...
A konthában van 10nF 630V MKP10 RM15, 22nF 630V MKP10 RM15, 47nF 400V MKP10 RM15, 100nF 400V MKP10 RM15, ez egy teljes kollekció.
Az MKP10 anyag tökéletes ilyen célra, jó 200kHz-ig lazán használható. (LOMEXben is van pár érték MKP10 anyagból, de nézzetek utána) Mind azonos lábtávú, kb azonos méretű, és úgy ezekkel a 100W-1000W tartományt le lehet fedni egy rezonáns tápba. Rá kell szánni azt a pénzt és venni mindegyikből legalább 4-4, de inkább 10-10 darabot (el fog az fogyni idővel...), és így ha nem jó az érték csak be kell nyúlni a fiókba a másikért. Ez msot pénzkidobásnak tűnik, de visszahozza az árát. ha nem pesti vagyok, akkor meg most gondold át és vegyél mindenből többet előre, mert a sok kis rendelés postája biztos több lesz. Érdemes a 2 rezó kondis megoldást használni, legalábbis a nyákot így tervezni. Így ha kell beraksz 1 db-ot, ha kell 2-őt. Sőt ha kb 30nF rezó kondi kell akkor 1 db 10nF és 1 db 22nF összekombinálható a dolog. Komprente?
" Érdemes a 2 rezó kondis megoldást használni, legalábbis a nyákot így tervezni. Így ha kell beraksz 1 db-ot, ha kell 2-őt. Sőt ha kb 30nF rezó kondi kell akkor 1 db 10nF és 1 db 22nF összekombinálható a dolog. "
És még a tápfeszt is hidegíti, ha mindegyik tranyó kap egyet-egyet. Ez egy drága hobbi... de a bélyeggyűjtés drágább...
Na ezt már szeretem, amikor lépésről lépésre több szaki véleményét és apró trükkjeit megtudom. Ebből a példából amiket írtatok a rezó kondival kapcsolatosan metabó kondizását megelőztem.
Köszönöm. Másik kérdés amit nemsokára ki fogok fejteni csak elugrok egy haverral, az az lesz, hogy adott lenne egy nyáklap és körülbelül hol lenne az AC be és a DC kimenet valamint FIX lenne a szekunder diódák és annak a hűtőbordájának a helye is. Vagyis a gombhoz kéne varrni kabátot, és több féle véleményt kérnék, ha lehet ki mit hova tenne? Estefelé leszek ismét. Idézet: „Vagyis a gombhoz kéne varrni kabátot, és több féle véleményt kérnék, ha lehet ki mit hova tenne?” Szerintem ez egy rossz ötlet. Hacsak nincs nagy mázlid, az összes egyéb műszaki szempont: leválasztás megoldása, hűtendő alkatrészek megfelelő hűtési lehetőségének megoldása, a mit mi mellé kell közel rakni, ill. mit mi mellé nem szabad, melyik vezetéket merre nem szabad vezetni, a panelgyártási kötöttségek (pl. egyoldalas panelt akarsz mindenáron) együttesen olyan mértékű kötöttséget adnak, hogy ha ezt meg akarod azzal fejelni, hogy adott formába férjen bele, vagy adott alkatrészek adott pozícióban legyenek, akkor nagyon gyorsan üres halmaz lesz a vége a történetnek. |
Bejelentkezés
Hirdetés |




(mindjárt ő is le fog beszélni a rögtön a közepébe vágásról) 


. Addig is javaslom nézz vissza ide, az út egy részét már bejártuk, innen szeretném én is folytatni:
.




