Fórum témák
» Több friss téma |
Ok, én nem okoskodni akarok itt veletek, csak gondolkodom...Kérdezek és olvasom a véleményeteket. Ebből tanulok, mivel én még nem csináltam ilyet.
Szóval a DVD ben lévő lencsemozgató mechanikát és elektronikát használjátok a fókuszáláshoz?
Hello,
egy lézerpointer mekkora feszültséget bír ki tartósan? Nem tudom mekkora a teljesítménye, csak azt hogy gyárilag 3 V-os elemmel ment. köszi
Ha 3v-os elemmel ment akkor 3v.
Egyébként piaci a pointered?
A pointer elektronikája minden bizonnyal 10V-ot is leszabályoz a diódának megfelelő feszültségre. Ha 3V-al ment, akkor 3V-ot adj rá
Igen, a legkülső lencse a legalkalmasabb a feladatra. Bár szórása mindenképp lesz, mert oválisan nyomja a fényt a dióda. Szóval ide először egy ovális lencse tag kéne, majd aztán a normál (ahogy a zöld lézereknél van felépítve)
piaci a pointer, de egy 9V-os aksirol akarom működtetni. Az a kérdés, hogy elbírja-e, vagy valamivel csökkentük-e a fesz.-t
Természetesen használhatóak a lencsék. Az elektronikát nem tudom, hogy lehet-e használni, ha valaki nagyon ért hozzá, akár tudja is ... de én inkább fixre állítom, az a tuti ... egyszerűbb magát a belőtt lézert fel le mozgatni egy motorral pl...
Ilyen ovális lencséket honnét lehet venni/szerezni vagy kitermelni valamiből? Vagy le kell (lehet?) gyártatni optikussal?
Ok, köszi az eddigi fejtágítót. Pénteken megjön a 20 x os samsung DVD íróm, akkor majd lehet hogy még kérek némi segítséget tőletek.
Collector! Ezt a stab-ot merre kell keresni a fejben?
Stab? Egyikben találtam csak olyan ovális lencsét, majd megkeresem, hátha nem az esett bele, és olvadt szét az aromás higítóban :eek2:
Ja, bocs benéztem a válaszod .. azt hittem, hogy az LP2985-re írtad, hogy van némelyik fejben is, azt akartam megkérdezni merre kell keresni ...
Ohhhh!
Nem faxa Gondoltam kezdem simma cd iroval...lássam abban mivan! Már 5-öt szedtem szét....s egyiket sem sikerült felgyujtanom (( Mi lehet a gond? 1,2 v 700 mAH probáltam de se kép se hang............ A kedvem is elment tőlük...most nemmerek nekivágni a DVD ironak, mert félek ott is kudarc lessz! Előbb meghalgatom a feleményeteket!
Hang? ... a cd írókban 785nm-es dióda van, mint azt már említettük, azt telefonod kamerájával/webkamerával ragyogóan lehet látni. A ház a negatív, és egy másik láb a pozitív (ezt ki kell próbálni melyik, mert diódafüggő) elvileg 100-150mA-nél már látni kéne a fényét. De bele sose nézz, akkor sem ha nem látod a fényét. Valami fekete tárgyra világíts rá, majd arra nézz kamerával.
Hát akkor marad a DVd iro nem kisérletezek evel
Hmmm .... az 1.2 V elég neki, hogy beinduljon? Vki tudja, hogy az infra diódáknak mennyi a min. fesz amin mennek? Illetve 700 mAH???? Ezt nem vágom, ha jól gondolom, akkor nem mAH, hanem mA, nem? Viszont akkor nem csoda ha nem láttad, mert amilyen gyorsan meghalt, jó szem kell, hogy észrevegye azt a gyors villanást ...
Főleg infratartományban ... Kezdetnek szerintem elég ha valami 50-100 mA-el, vagy max ahogy Collector is irta, 150 mA-t adsz neki, ott már látszik szépen a fénye, de ha teljesen diódára csupaszitod, akkor figyelj a hűtésre is.... !!! És én inkább 2V körül adnék neki, ha van áramgenerátorod, és nem tud megszaladni az áram ...
Nha akkor ezt szépen elintéztem
)most jön 1 DVD iróóóóóó! Csak akkor mondjatok előre adatokat...mekkora árramot adjak rá!
Az X/y scanner röviden és konnyhanyelven egy két galvanometer (pl mutatós műszer)elven működő jobbra balra billegő motor (galvo) mint pl a léptetőmotor
90 fokban vannak egymáshoz képest elhelyezve és a tengely végére tükrök vannak felszerelve ha az egyiket Na mindegy ez mindent megmagyaráz http://www.szupepe.hu/?mit=lezer7
Kis fogalomzavar van, mert 700mAh az akksi kapacitása, amit felslegesen adott meg. Gondolom ceruzaakksi.
Ja, azért kérdeztem rá ill irtam neki, hogy az nem lesz jó ...
Az cerka aksi....akkor mit hasznaljak a dvd irobol kibanyaszott diodahoz?
Áramgenerátort (tessék visszaolvasni!!!!!)
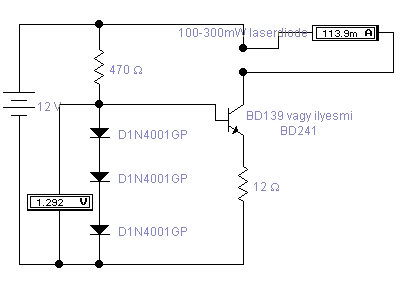
Ez is jó lenne DVD lézerhez ugye? elfogyott a logikai fetem, de gondolom ezis teljesen jó lene hozzá. Ha meg növelni akarom az áramot akkor meg csökkentem az emitter ellenállást, vagy ami kézenfekvőbb hogy a 3 diofa helyett egy zenert rakok be, a szimulácio szerint 1.2V a 3 dioda nyitofesze sorba, én azt 1.8Vra számoltam, és akkor folyik rajta 150mA.
Ugy látszik egyre többen állunk/álltok neki a lézerdiódával kisérletezgetni, ugyhogy ajánlom mindenkinek szánjon pár percet ennek a leirásnak az átböngészésére LÉzerSugárBiztonságiLeírás
Külön kiemelném, ezt a részt: Mivel a lézerdiódából kilépő fény divergens, 30 - 50cm távolságból rövid időre belenézve rendszerint nem jelentenek veszélyt. Nem így a kollimált lézerfény! Párhuzamos nyalábba még a legrövidebb ideig sem szabad pillantani! A párhuzamos fényt ugyanis szemlencsénk mikronnyi átmérőjű területre képezi le a szemünk ideghártyájára, oda koncentrálva az összes beérkező energiát, ami egy pillanat alatt kiégeti a fényérzékeny sejteket. Persze az egy-két elpusztult idegsejt önmagában még nem okozna látáskárosodást, a képalkotásban ugyanis agyunk játszik jelentős szerepet, ami nem is használja fel az összes idegsejttől beérkezett ingerületet. Viszont szemünk állandó vibráló mozgást végez, miáltal a fókuszált lézerfény összekaszabolja a recehártyát. Önmagában még ez sem jelentene nagy bajt, mint ahogy az így járt személy sem vesz sokat észre belőle - abban a pillanatban, mikor az eset történt. Az igazi károsodás ez után kezdődik, mikor a sérült ideghártya elkezd varasodni, ami súlyos esetben vaksághoz vezethet. Elnézést a kicsit hosszú idézetért, de szerintem jó, ha mindenki tisztában van a dolgokkal, és elővigyázatos!!!!!
Sziasztok!
Ma hozzájutottam egy 18 X os DVD íróhoz. Szétszedtem a lézeregységet, 2 db 3 lábú diódát leltem benne. A lábak közül kettő össze volt kötve mindkettőnél. Gondolom a két összekötött láb a negatív, a másik a pozitív láb lehet. A két összekötött láb közül az egyik a dióda fémházához kapcsolódik. Kérdés, melyik a lézer és melyik az infra dióda? Ez kívülről ránézésre megállapítható? Az egyiket már kiszedtem, kicsit hosszúkás kúp alakú öntvényházban van, és az öntvényház hengeres végén van egy apró lencse. Jó így, vagy teljesen ki kell szednem az öntvényből? A fejegységben található 2 db tükör(?) és egy prizma(?). Ezeket kell/lehet valamire használni vagy kidobhatom őket? A másik dióda kibányászása nem lesz egyszerű mert valami kétkomponenses rettenettel be van ragasztva, de nem kicsit...Ez nincs külön leválasztható öntvényházban, közvetlenül a fejegység nagy aluöntvény szerkezetébe van beragasztva. Hogyan tovább hogy ne csesszem el? Előre is köszi...
Adj a diódáknak 100mA-t mindjárt ki is derül, melyik az infra. A diódákat nem kell kiszedni, inkább örülj, hogy van jó hűtőfelület. A lényeg, hogy a lencsét oda tudd rakni, elég közel kell kb 1-2mm-re.
|
Bejelentkezés
Hirdetés |




belefér a pointerbe)






