Fórum témák
» Több friss téma |
Fórum » Csöves erősítő készítése
Ne feledd betartani a fórum viselkedési szabályait, és a topik megmaradásának feltételeit. [link]
A téma átmenetileg fagyasztva lett, hozzászólni nem tudsz!
Igen, pár netoldal után beláttam, nem a mi barátunk...
Nekem is van jóféle stab kapcsolásom, ami az elő és meghajtófoknak tud majd szűrt kisebb tápot szolgáltatni. Egyébként megszerettem az a kapcsolást.
Szia .
Még nem ,mert közbe munka is van .. de ha meg mérem ,menyinek kell leni a mért értéknek... Köszike .
Sziasztok.
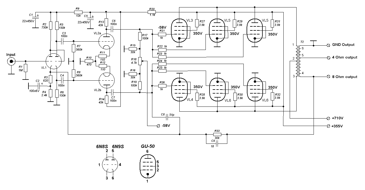
Mi a véleményetek erről az igen érdekes áramkörről?
Korábban írtam, akkor rossz oldalt írtam, a primer-re kell kötni a V mérőt AC állásba.
A lényeg, hogy 0V vagy az körüli értéket kell mérned. (nálam ez 0.02-0.05V, tehát szinte semmi.Ha forgatod, akkor látod, hogy a hangkimenőre mikor hat a hálózati. Azaz az erővonalai a hangkimenőben mikor indukálnak fesz. És a lényeg, hogy ne indukáljon! A te lehelyezésedben ez akár több volt is lehet!
Lényegében síma Willyamson meghajtás, meg 3-3 párhuzamos végcső... Lehetséges, hogy elég sokat kell sportolni, mire összehozol egy (vagy két?) hatosfogatot ezekből a végcsövekből... De a kimenőteljesítmény biztosan elegendő lesz... Tápot sem kis kihívás egy ilyen amphoz tervezni/építeni
Vásárol egy kamionnal a GU50-ből és válogathat kedvére , olcsó és még viszonylag. sok van a piacon .
6-os felépitményben 700Volt -al már már szép izmos erősítő lesz aminek izmos táp illik , a bonyolultsága nem vészes , egy kezdő számára is elfogadható , a technikai megvalósítás már nem igazán kezdő kategória .
Képesek ezek a triódák meghajtani a 3-3GU -t?
Talán... Valahol láttam egyszer egy kapcsolást, ahol 2*4 6L6GC-t hajtottak így 6SN7-el... De nekem is kétségeim vannak...
Elméletben képes de szerintem kicsit fulladozhat /dadog / szegény .
Ez elméletileg gitárhoz épült, lehet oda jó, bár ki tudja!
"Egyszerű" jó kis 300W-os, pentódás végfok. A meghatás a teljesítményhatárig bírni fogja. Más kérdés a megépítése. Buktatók: (csak) nagyfesz, kimenő, viszonylag nagy áramok, mechanika. Jó kis kihívás
Valójában szerintem nem olyan veszélyes a meghajtás oldaláról (úgy tudom, hogy a csövek sokszorozása nem terheli sokkal erősebben az előfokot). Gondolom az első cső a 6SL7 és a fordító a 6SN7. Én a második pozícióba 6N6P-t tennék. Ha félvezetős táp épül hozzá, akkor az sem annyira problémás. Csővel ilyet nem táplálnék.
Az előfeszültség ilyen fajta állítását nem kedvelem, akár csövenként külön állíthatóra tenném. Persze teljesen eltérő csöveket így sem raknék bele, de nem kell totálisan egyforma csöveket keresni. A hozzászólás módosítva: Nov 13, 2013
Ha már három pár GU50-nel építenék erősítőt, nem sajnálnék bele egy negyedik párat, mint meghajtó fokozatot. Ha a végleges változatban nem is, de deszkamodellként mindenképpen kipróbálnám a GU50-et kis jelű triódának kötve (a G3 és az anód a katódra kötve, G2 anódként használva).
Esetleg nem nő meg a szórt kapacitás? Mi a helyzet akkor, ha az egyik cső gázos lesz?
Idézet: „Mi a helyzet akkor, ha az egyik cső gázos lesz?” Az gáz ha gázos de tapasztalatom szerint a GU50 -el ilyen nem történik , ha netán erre gondoltál !
Erre gondoltam. Ne történjen meg, de tegyük fel, akkor nem megy tönkre a többi is azon az oldalon?
Az ilyen parallel megoldásoknál ha egy kidől a sorból akkor van esély hogy még egy vagy akár több is megszalad , ha időben észreveszed kikapcs ha nem akkor úgy jártál !
Én ezért lőném be a feszt minden csőnek külön. Már az APX-ben sem értettem, hogy beraknak egy potmétert a feszt állítani és egyet szimmetrizálni, miért nem külön? A kapacitáshoz nem tudok hozzászólni. Meg lehetne próbálni egy pár 6P14P-vel is hajtani, long-tailedben, akár triódának kötve. De szerintem a 6n6p-nek illene önmagában is meghajtani (vagy akár két 6C19P).
Sziasztok! Okoz problémát ha picit magasabb a fűtő feszültség ? 6,4 - 6,5 volt. Vagy maradhat? el 34 csővek.
Szia!
A 6,5V még bőven benne van a 10%-os toleranciában, úgyhogy maradhat.
Idézet: „Ha már három pár GU50-nel építenék erősítőt, nem sajnálnék bele egy negyedik párat, mint meghajtó fokozatot. Ha a végleges változatban nem is, de deszkamodellként mindenképpen kipróbálnám a GU50-et kis jelű triódának kötve (a G3 és az anód a katódra kötve, G2 anódként használva).” Minek? Így lesz egy 3-4 szeres erősítésű, áramzabáló (GU50 fűtés!) dupla csöves meghajtás. Sikerült alulról űberelni az eredeti kapcsolást. A 6N6P bőven elég. A hozzászólás módosítva: Nov 15, 2013
sziasztok!
nemrégiben a Böhm Regent 30 csöves gitárerősítőmből kiégett egy huzalpotméter ami nagy valószínűséggel a teljesítményt szabályozta. milyen potit vegyek helyette? az égettre 100 Ohm van írva, de nem tudom hány watt... hogyan lehet megmérni, vagy megtudni, hogy az új potinak milyen állásban kell lennie?
Az a huzalpoti nem teljesítményt szabályoz, hanem az előfokcsövek fűtésének "közepelését" intézi. Ezzel tudod beállítani a búgás minimumát, tehát ezt speciel fülre is be tudod állítani.
A teljesítménye nem árt ha legalább 5W, de huzalpotiban úgysem kapsz ennél kisebbet. Fémréteget ide ne tegyél be, mert nem fogja bírni. De mindenek előtt ki kéne deríteni, mitől égett le. Nem cseréltél benne előfokcsövet? Vagy valami összeér a csőfoglalatnál?
Távjavítás majdnem lehetetlen, és ha beteszel egy újat, nagy valószínűséggel az is le fog égni. Túl nagy az áram. 1. Rossz a végcső. 2. Nincs előfeszültsége. 3. Átvezet a csatolókondenzátor. 4. Egyéb. Ha nem értesz hozzá, keress szakembert itt a fórumon, aki megjavítja.
Sziasztok!
Megépítettem ezt a kapcsolást sztereóban, de egy táppal. A probléma a következő: ha az egyik oldal negatív előfeszültségével állítom az anódáramot, akkor változik a másik oldal anódárama is. Nincs erre valami megoldás?
Milyen csőből érdemes PP-t építeni, illetve egy többször megépített kapcsolásnak tudnék örülni, ami jól működik.
![]() Minimum 15W lenne jó.
Szia!
Én csak érdeklődnék a végeredményről, hogy mik a tapasztalatok. Én is megakarom építeni ezt a kapcsolást. Milyen a hangja stb. Esetleg egy két képet is lőhetnél róla. Köszi, üdv, Palkó.
Szia! Szerintem stabilizálni kéne azt a negatív előfeszt egy zénerrel legalább.
Véleményem szerint felváltva állítgatva lesznek majd egyformák a nyugalmi áramok, mert maga az anódfeszültség is változik a másik csövön is - közös az anódtáp - az szintén megváltoztatja a nyugalmi áramot.
Szerintem köbzoli javaslata a nyerő. Lehet stabilizálni is, csak oda elég izmos zener kell. Ha a nyugiáram változására az anódfeszej mérhetően változik, akkor az a tápegység nagyon gyenge.
A hozzászólás módosítva: Nov 19, 2013
Köszönöm a válaszokat!
köbzoli! Így van megcsinálva, de ezzel produkálta a jelenséget. Pontosan az a jelenség, amit Orbán József leírt. Neki is köszönöm a választ! Egyébként nincs gond a beállítással, bár kicsit macerásabb, de gond nélkül be tudtam állítani. Csak gondoltam, hogy hátha valaki tud egy egyszerűbb,(vagy inkább más) megoldást. palko0125! Első tapasztalatok: Nekem tetszik a hangja, magas bőven elég, mély lehetne több is, de ahhoz nagyobb kimenő kellene. Képet majd ha be lesz dobozolva, ez most csak deszka (pontosabban lamináltpadló) modell. |
Bejelentkezés
Hirdetés |



