Fórum témák
» Több friss téma |
WinAVR / GCC alapszabályok: 1. Ha ISR-ben használsz globális változót, az legyen "volatile" 2. Soha ne érjen véget a main() függvény 3. UART/USART hibák 99,9% a rossz órajel miatt van 4. Kerüld el a -O0 optimalizációs beállítást minden áron 5. Ha nem jó a _delay időzítése, akkor túllépted a 65ms-et, vagy rossz az optimalizációs beállítás 6. Ha a PORTC-n nem működik valami, kapcsold ki a JTAG-et Bővebben: AVR-libc FAQ
Sziasztok!
Szeretnék egy kis segítséget kérni. Nemrég vettem egy Atmega32-őt és egy USB-s AVR JTAG ICE programozót. Win7-et használok, tökéletesen ment AvrStudio-val és Atmel Sutdio-val is minden. Viszont úgy alakult, hogy egy másik gépen is kellett gyakorolnom, amin XP-van. AtmelStudio nem működött. AvrStudio-val viszont működött a dolog míg nem kipróbáltam a debuggolást... Csak tippelek de mintha kontakthiba miatt debuggolás közben megszakadt volna a kapcsolat a programozó és az AVR-között, mert azóta nem tudom felprogramozni az AVR-t. Még a saját asztali gépemen se működik amin eddig ment szépen. Suliba kipróbáltam az AVR-em egy ILYEN panelen. Ezen tudtam programozni. De ez nem a JTAG-et használja programozáshoz! Kipróbáltam egy T-bird-el az USB-s programozóm és annak sincs baja. Mintha csak a JTAG részét rontottam volna el az AVR-en... Tudna valaki segíteni, hogy hogyan tudom életre kelteni???
Nincsen, ennek gondolom az az oka, hogy kvázi úgyis használhatatlan lenne az egész, akkor meg ne foglalja a helyet.
8 lába van, ebből 5 IO. Ha UART-olsz, ahhoz kell 2 RX/TX láb és 2 kvarc. Marad még egy lábad egyéb tevékenységre. De az attiny2313-tól se ess hasra, azon ADC nincs. Az attiny chipeken nem jellemző az UART. A hozzászólás módosítva: Nov 13, 2013
Sziasztok!
Érdekelnek a mikrokontrollerek. Jó lenne elsajátítani a programozásukat. Nem csak AVRek érdekelnek. AVR ekkel nagyjából ismeretségben állok programozás terén. Sajnos nincs sok időm a suli mellett nyákot, áramköröket tervezni. A projektjeim is szünetelnek emiatt. Ezért gondoltam talán érdemes lenne egy fejlesztő panelbe fektetni és alkalomadtán tanulni. Nézelődtem kicsit. Olyanok érdekelnek amik megfizethető áron beszerezhetőek és tudnak valamit. Max. olyan 10ezer ft-ig. Találtam EZT. Mi érről a véleményetek? A mikroe környezetet nem igazán használtam. Ugyanebben az árab tudnák hozzájutni STM32F4 es boardhoz. Gondoltam először, hogy talán nem lenne hülyeség ráállni arra. Viszont miután megnéztem pár mintaprogramot erről a lehetőségről egyelőre lemondtam. Tanácsaitokat köszönöm szépen!
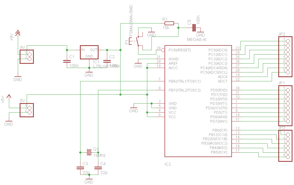
Sziasztok!
Szeretnék egy univerzálisan használható SMD atmega8 panelt... Megnézné nekem valaki, hogy jól alkottam-e a kapcsolási rajzot? Köszi!
Hát szerintem elég fapados, szinte nincs rajt semmi egy xMega és egy USB csatolón kívül.
Ezzel nem hiszem hogy előrébb jutnál mintha ~6$ - os áron veszel mondjuk egy ATMega32-t. A másik hogy az xMega nem a kalsszikus értelemben vett AVR, rengeteg a különbség. A cikkek között találsz egy gyakorlópanelt, sokan megépítették, de szerény véleményem szerint nagyon pazarlóan bánik a panellel, abban a méretben akár lyukpanelen is megépíthető volna. A legtöbb kezdőt még valami ilyen (is) érdekelheti: Bővebben: Link Bővebben: Link Ezeket én terveztem, építettem. Nem a legeslegegyszerűbb megoldásokat használom benne, de a kezdők is el tudnak indulni vele. Pl. van benne nyomógomb-és LED vezérlés közvetlenül a portokról. A számkijelzőt már shiftregiszter hajtja de ez sem túl bonyolult, hamar bele lehet rázódni és ezt a panelt "hasznos" dolgokra is lehet használni. A hozzászólás módosítva: Nov 14, 2013
A linkelt panelen minden van, értelmes USB csatolót leszámítva (ami nem V-USB).
Akkor már inkább az STM32F429 discovery.
Olcsóbb, és már rajta van a programozó, debug hardver, nem csak egy bootloader. Én is most kezdtem el ismerkedni vele... Tényleg nincs olyan jól támogatva mint egy AVR, de majd segítünk.
Én az STM32F4 Discoveryt néztem. Azon van még DAC is, meg mikrofon. Ami nekem külön jó lenne, mert DSP-s vagyok. Még ha annyira nem is köt le.
A nyáron egy csoportársamnak segítettem egy projektben, ő ARM el dolgozik. Akkor láttam meg benne a lehetőséget. Viszont az én tudásomnak bonyolult, gondolom ezt is csak elkezdeni nehéz. Zombee: Az ismerkedésen túl vagyok már az AVR ekkel. Igazából szintet szeretnék lépni, I2C, SPI... komolyabb projektek. Rászedtem magam, hogy befejezem a voltmérő projektet még ma, legalább a kapcsi rajzot. Még ha csak nem is alszok. Haladni kell... Majd küldöm ellenőrzésre, ha megengeditek.
Kellene a miso, mosi, sck, reset, ss lábakra egy külön csati akkor?
up.: Raktam külön programozó csatit is. Azon kívül van valami hiba? A hozzászólás módosítva: Nov 14, 2013
bocs, ezt a mondatodat nem értem:
Idézet: „értelmes USB csatolót leszámítva (ami nem V-USB)” A panelen egy MCP2200 található a másik felén. A V-USB értelmesebb nála? A hozzászólás módosítva: Nov 14, 2013
Sziasztok.
Akkor ha szépen megkérlek benneteket vetnétek egy pillantást a kapcsolási rajzra. Ha valami nem jó, hiányzik, nem kell akkor írjátok le ide vagy akár üzenetben is. A kapcsolási rajz ITT található. Egyelőre nem végleges, az alkatrészértékek csak hasracsapás technikával voltak beírva. Előre is köszönöm.
Sziasztok!
Módosítottam kicsit a rajzot. A diszplej portokat áttettem a C portra. Viszont a C porton az ADC-k az AVCC ről vannak táplálva. Ha IO portként használom őket akkor is az AVCC ről szívják a kakaót? Abban az esetben nemlenne szerencsés a diszplejjel ugráltatni az analóg tápfeszt.
Nos, a másik felét nem láttam, így arra következtettem, hogy amolyan csináld magad USB házilag.
Szerintem az SS nem kell a programozashoz, csak MISO, MOSI, SCK, RESET. Es pesze GND, meg programozotol fuggoen Vcc.
Meg még jó lenne ket hidegito 100nF is. Egy a 3-4-5-6 labak kozeleben, egy meg a 20-18-21 labaknal. Mast nem latok, de ez nem jelent semmit.
C portként nem az AVcc-ről megy.
Nem AVCC-ről mennek, de ha nagyon félős vagy, akkor a DIDR0 regiszterben az ADC lábakról teljesen leválaszthatod az IO-portokat.
A doksi nem írja, hogy ettől jobban fogsz ADC-zni, csak azt, hogy az IC kevesebbet fog fogyasztani.
A doksi szerint egy IO porton kb. 1uA áram folyik el, ez nagyon durván számolva 5 MOhm bemeneti ellenállást ad. Teljesen mindegy, hogy rajta van-e, vagy nincs. A hozzászólás módosítva: Nov 15, 2013
Én raknék a programozó lábakra jumpert, hogy le lehessen választani programozáskor mert jártam már úgy hogy azért nem tudtam programozni. Az AVCC lábra sorba szoktak rakni egy 10uH tekercset, a földfele meg 100nF-ot. Anélkül is működik, de nem árt szűrést belerakni.
A hozzászólás módosítva: Nov 17, 2013
Ezzel kapcsolatban érhetik meglepetések az embert.
Megépítettem breadboardon az áramkört és ment. Már éppen azon voltam, hogy NYÁK-ra is megcsinálom, bekapcsoltam újra és nem ment. Nem értettem, ráraktam a programozót, attól programozás nélkül azonnal megjavult. Az AVRISP2 programozó a VCC-GND párost keményen megszűri. Nem tudom konkrétan hány µF-et nyom rá, de simítja rendesen. Ezért fordulhatott elő, hogy programozóval ment, anélkül nem.
Én pont azzal nyeltem be hogy aznap jött meg az AVR Dragonom postán, és az nem akarta látni csak a régi programozóm
Nekem is bajaim vannak.
A breadboardon megy minden gond nélkül, a Nyákon meg nam akarja a Dragon látni a chipet, csak akkor, ha a szkop is rá van kötve az áramkörre. Még nem jöttem rá mi a kinja, igy inkább rákötöm mindig a szkopot.
Eleg csak a szkop foldjet rakotni, vagy valamelyik labon ott kell legyen a szkop terhelokapacitasa?
Nekünk is volt hasonló problémánk.
Nem és nem működött a dolog. Megnéztük szkóppal a külső órajelet, ketyegett szépen. Nemértettük továbbra sem mi lehet az oka. Aztán kicsit nagyobb kapacitású kondikat tettünk a kristályhoz és láss csodát elindult szépen. A szonda kapacitása megadta neki a szükségeset.
A breadboardon-al az a gond hogy nem olyan rézfólia van rajta mint a nyákon, ezért előfordulhat hogy más kapacitás kell a kristályra. Ha a szkopból csak a negatívat kötöd rá és akkor működik akkor valami zajod van. Én már jártam úgy hogy csak akkor ment a chip ha ráraktam a skop földjét, mert az valós föld és akkor megszüntette a zajokat. Én mindenhova 22pF-et szoktam rakni. De próbáld ki belső órajelre rakni, és utána rakd vissza a nyákba és nézd meg mi történik.
Az én AVR-ben még kristály sem volt mégis a breadboardon ment, a nyákon meg nem (szkop nélkül).
Ha a TDI lábat megérintem (mérni) akkor biztosan elindul mindig. (JTAG a kapcsolat).
Sem a breadboardon, sem a probapanelon ilyen gond nincs. Már a nyákot is átépitettem. A chip lábain a JTAG-on kivül még nincs semmi, illetve minden leválasztható (Display és nyomogombok).
Helló!
A következő problémámmal fordulnék hozzátok. Az LCD kijelzőra akarok kiírni egy lebegőpontos számot az sprintf() függvénnyel, de a kijelző nem jelenik meg csak egy ? karakter. A kód a következő.:
Programozáshoz az Atmel Studio 6.0 használom a gcc pedig a WinAVR-20100110. A segítséget előre is köszönöm.
Szia!
Alapból nem megy... Add hozzá ezt a két library-t: libprintf_flt.a libm.a Majd a linker paramétereinek állítsd be: -Wl,-u,vfprintf Bővebben: Link |
Bejelentkezés
Hirdetés |











