Fórum témák
» Több friss téma |
Fórum » Oszcilloszkóp számítógépre
Sziasztok!
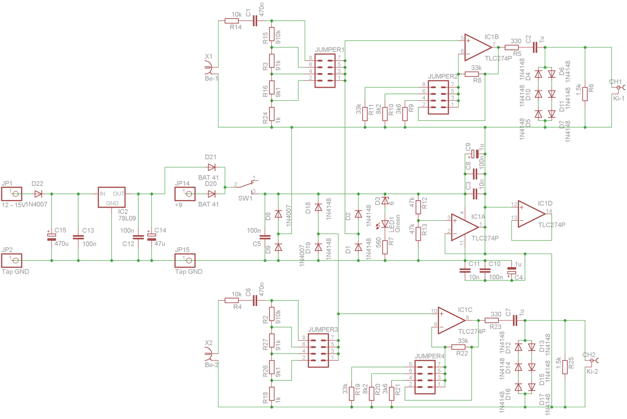
Összevásároltam az alkatrészeket az aktív előtéthez. Az a kérdésem, hogy a 470nF-os fóliának jó ez? "470n M 275V X2" Műanyag tokos nagy durung, ami nem baj, csak nem tudom, jó-e. A megépített változaton egy jóval kisebb kondi van ott, bal oldalt felül a szürke kocka: megépített A kapcsolási rajzon rögtön bal felül van, az osztó előtt. kapcs rajz Mutatom a beültetési rajzot is, itt is bal felül: beültetési Még valamit nem tudok, hogy az első képen a sárga kondik sima kerámiák? Valahogy nem úgy néznek ki...
A fenykepen a 470n az a Siemens "fűrészelt" kondi, kisinduktivitasu. Nem tudom, hogy az X2 kondi jo-e ide, de nem erre valo, az biztos. MKP, MKT biztos jo lenne.
Azok a sarga kondik a kepen multilayer keramiak. A hozzászólás módosítva: Nov 27, 2013
Köszönöm. MKP ez itt nálam, nem írtam az előbb. Az X2 lehet gond?
A multilayer kerámia a méret spóroláson kívül különbözik másban is a simától?
Közben utánanéztem. Ha jól értem, az MKP a legjobb minőséget jelöli, az X2 pedig a feszültségtűrést jelenti. Ezek szerint jó ez ide, jól gondolom?
A kondenzatoroknak a kapacitason es a feszultsegturesen kivul van meg jopar parameteruk. Pl. a soros ellenallasuk, induktivitasuk, szivargasi aramuk, hofokfuggesuk, kapacitasfuggesuk a feszultseg fuggvenyeben, maximalis aram, meg meg biztos van par, amirol nekem fogalmam sincs. De azt tenyleg nem tudom, hogy az X2 az pontosan mit takar. Valami remlik, hogy halozati feszultsegre hasznalatos, talan zavarszuresre, nem tudom. Szerintem ebbe az applikacioba jo az a kondi, mert ha jol sejtem ez egy egyszeru analog erosito, nagyjabol hangfrekire.
A multilayer az egy erdekes joszag. Az sok keramia kondi parhuzamosan. Gondolom, kisebb induktivitas, nagyobb aramtures, ilyesmi jellemzi. Hidegitonek szokas hasznalni, mert amugy (foleg az X7R, X5R) dielektrikumuak eleg nagy szorasuak es nagy a hofokfuggesuk is. Es az uzemi feszultseg kozeleben a legtobbnek jelentosen csokken a kapacitasa (X7R, X5R).
Köszönöm! És mi a véleményed, ebbe az applikációba mindenképp ajánlott a multilayer vagy jó nekem a sima is?
X2: Az egyes típusok jelzésében a számok a kondenzátorok tesztelése során alkalmazott feszültségimpulzus nagyságára utalnak, amelyet a kondenzátornak „rövid” ideig el kell tudni viselni, nevezetesen: X1: 4000V, X2: 2500V, Y1: 8000V, Y2: 5000V.
Szerintem eleg a sima keramia is.
Köszi mindent!
Működik a Zeintnitz féle program magasabb frekvencián is és a hangkártyák is tudják, ha benne van a leírásban (96kHz, 192kHz)
Például Medvének is működött.
Az enyém viszont nem. Sikerült megtalálni az Asus alaplapi hangkártya IC -jének adatlapját is, Analog Devices terméka (AC97) nincs állítási lehetőség. Ha megtalálom linkelem. Kipróbáltam, nem úgy sem.
Rendezzünk versenyt, ki mennyire tudja széthajtani a Zeitnitet.
Persze hitelesített mérésekkel, ami eléggé lecsökkentené a versenyzők számát.
De vitát lezárandó, készíts egy impulzus generátort 7400 IC vel, és mérd meg a fel-, vagy lefutási idejét. Mivel ez sokkal gyorsabb, a szkóp saját felfutási idejét mérhetjük. Abból meg jó közelítéssel mehatározható a határfrekvencia.
Azt érdemes figyelembe venni, hogy ez nem analóg szkóp, hanem digitális. Itt mintavételezési frekvencia van.
A szkóp, az szkóp. Akár analóg, akár digitális. Arra való (kell hogy legyen) hogy periodikus jelek jellemzőit vizsgáljuk vele. Nem én kezdtem a vitát arról, hogy mi mennyi, meg meddíg. Elejétől kezdve állítottam, hogy egy jól használható egyszerű szkóp, leginkább arra, hogy van jel, nincs jel. A sebességéről sem én kezdtem a vitát, csak azt állítottam, hogy felesleges nagytudású előtétet használni hozzá, mert magának a PC szkópnak szerény a tudása. Ezzel együtt jól használható, én is használom, semmi faxni, arra, amire való.
Idézet: Ez egy hihetetlen nagy tevedes! A digitalis, pontosabban a tarolos szkop egyik lenyege pont az, hogy nem csak periodikus (= ismétlődő) jeleket lehet vele vizsgalni, hanem egyszer lefuto jeleket is. Tranzienseket, bekapcsolaskori esemenyeket, ilyesmit. „Akár analóg, akár digitális. Arra való (kell hogy legyen) hogy periodikus jelek jellemzőit vizsgáljuk vele.”
Azt lehet analóggal is, nem csak digitális tárolós szkóp létezik, csak erre nem akartam kitérni. A lényeg az, hogy nem 8 - 10 periódust nézegetünk bambán, mert az csak arra jó, hogy megy a kütyü, semmi másra.
Majd legközelebbi hozzászólásban regényt írok, hogy mire hogyan lehet használni a szkópot, nehogy kimaradjon valami, mert még sérelmezi valaki. A hozzászólás módosítva: Nov 28, 2013
A legolcsóbbat, mert tökmindegy.
Én csináltam hozzá kettőt. A célnak megfelelnek. Az első képen látszik az egyik.Bővebben: Link
Tudom Laslie, viszont én mindenképp veszek kábelt, mert neten találtam 30MHz-s PC szkópot 15 ezerért és az se baj, ha lesz hozzá pót kábelem. Meg ezek annyira olcsó kábelek, hogy bárkinek futja rá.
Ha már itt vagy, lenne egy kérdésem. Nálad a két szürke fűrészelt fóliakondinak mik a tulajdonságai? Tegnap bevásároltam és nagy fehér durung tokú kondikat kaptam, ez van rajta: "470n M 275V MKP X2" Másik kérdésem, hogy szándékosan választottál multilayer kerámia kondikat, vagy csak az volt otthon? Nem túlzottan értek az elektronikához, aztán vannak ilyen gondjaim...
Pontosan nem tudom. Bementem a boltba és kértem 470nF-os min. 200V-os kondit, és ilyet adtak. Nem volt különösebb elvárásom a tulajdonságaira vonatkozóan.
Nem volt szándékos, ilyen volt itthon. Jó ez is, meg a kerámia. Épp amilyen van otthon.
En is tudom, hogy letezik analog tarolos szkop, csak rosszul fogalmaztam. De a lenyeg nem is ez volt a mondandomban, hanem az, hogy a tarolos oszcilloszkopot pont arra talaltak ki, hogy ne csak a folyamatos, periodikus jeleket lehessen vizsgalni. Ez egy oriasi elorelepes volt a merestechnikaban... Miattam ugyan ne irj regenyeket, mert igy is OFF az egesz. Terveztem es epitettem oszcilloszkopot, tudom, hogy hogy mukodik es mire valo.
Ha rövidre zárom az aktív előtétnél a kimenetet, miközben meg van hajtva az egyik csatorna, tönkre tud menni a műverősítő?
Nem valószínű. Max melegedni fog, ez hosszú távon azért nem tesz jót neki.
Köszönöm, túlélte.
Elkészültem én is az előtéttel, ez a Laslie-féle egy nyákos.
Elég alternatív verzió. ![]() Tudom, hogy nem ilyen panelre kell, de még nincs nyomtatáshoz felszerelésem. A kimeneti kondihoz raktam egy rövidre záró jumpert, így alacsonyabb frekvenciájú jeleket is meg tudok figyelni. (2 napig kerestem a hibát, mire rájöttem, hogy 30 hz-en a kondi miatt görbül le az 555 teteje. )A gyári szkóp kábel jó ötletnek bizonyult, az állítható kapacitással szépen be tudtam állítani az 555 tetejét egyenesre. Sikerült beállítanom a szkóp programot tényleg 192 khz-re, a hangkártya bemenete is 192 khz-n van, ami így tényleg nagyban javítja a jel felbontását alacsonyabb frekvencián. (44 khz mintavételi frekin már az 1 khz-es jel is elég hanyagul nézett ki.) De 10 khz felé már összedőlnek az élek így is. Úgy tűnik, pucukának lett igaza. 555-tel és a szkóp program generátorával teszteltem, mindkettővel ez volt. Nem nagyon értem a dolgot, mert utánanéztem rendesen, a hangkártyám tudja a 198 khz-t, be is lehet állítani neki, szóval kíváncsi lennék, más is ugyanezt tapasztalja-e 10 khz fölött. Végül: Már elég korán rájöttem, hogy kell szkóp, úgyhogy köszönöm mindenkinek, aki részt vett az előtét kifejlesztésében.
A 192KHz a mintavételi frekvencia a két oldalra, tehát a maximális frekvencia 96KHz és a hangkártya nem négyszögjelre van kitalálva, ezért nem jó nagyobb frekvencián. Amúgy milyen hangkártyád van? Csak mert nem sok képes valóban 192KHz-es mintavételen dolgozni, főleg bemeneten.
Üdv! A hangkártyám leírásában ilyenek szerepelnek: All ADCs supports 44.1k/48k/88.2k/96k/176.4k/192kHz sample rate. A Hardware Features-t olvasva azt látom, hogy itt minden be- és kimenet képes 192 khz-re.
Miközben ezt kerestem, láttam, hogy a videokártyámnak is van HDMI-n keresztüli hangbemenete, talán azzal is ki lehetne próbálni.
Annak hang kimenete van és az is digitális AD konverter kéne hozzá. Semmi rételme nem lenne, a ezek a DAC-ok és ADC-ek nem ilyesmire vannak kitalálva és a mintavételezés is kevés. Ezek a hangkártyás szkópok ennyit tudnak.
Valóban, ezt nem tudtam. Akkor maradt az optikai bemenet, de ahhoz olyan drága az A/D átalakító, hogy azért már lehet venni egy 30 megás szkópot eBay-en.
|
Bejelentkezés
Hirdetés |




Persze hitelesített mérésekkel, ami eléggé lecsökkentené a versenyzők számát.
)



