Fórum témák
» Több friss téma |
Fórum » Oszcilloszkóp számítógépre
Az biztos, hogy kényelmes, mert erre találták ki
Sziasztok!
Szeretnék én is építeni egy szkópot! A lent látható megoldást választottam. Tudnátok adni egy linket ahonnan a szoftvert le lehet tölteni? Hangkari... Olvastam pár oldallal ez előtt, hogy USB-s hangkártya is teljesen megfelel. (eb..y-ről) Az SW-ben az usb-s kártyát megtudom adni bemenetnek? Gondolom, ha az usb-s kártya nem nyerő, akkor marad az eredeti hangkárytás megoldás. Köszi! A hozzászólás módosítva: Nov 3, 2013
A progi: Soundcard Oscilloscope
Az ebay-es hangkarival kapcsolatban nem árt tudni, hány és milyen bemenete van. Ez az előtét két csatornára van kitalálva, az usb hangkarik meg -amiket én néztem- egy mikrofon bemenettel rendelkeztek. De majd biztos hozzáfűznek ehhez valamit, akik nálam sokkal okosabbak. Idézet: „Olvastam pár oldallal ez előtt, hogy USB-s hangkártya is teljesen megfelel. (eb..y-ről)” Hangkártyás szkópot akkor épít az ember, ha már van hangkártyája, de nincs szkópja (mottó: szegény ember vízzel főz). Ha még a hangkártya sincs meg, akkor helyette inkább egy szkópot kéne rendelni az ebayről.
Természetesen hangkari az van..
![]() Egy kérdés. Látom, hogy két kimenete van a kapcsolásnak. A hangkarin pedig egy mikrofon bemenet van. Hogy is van ez?
Hát... úgy, hogy nem a mikrofon bemenetre kötöd, hanem a line-in bemenetre, ami sztereo, ergo két csatorna. A mikrofon bemenettel való használat amúgy is gázos, ez 10 oldallal ezelőtt le van írva...
Kipróbálhatod ezt a pc szkópot mezei feszültségosztóval is, képbe kerülsz általa. Van a szkóp oldalán előtéthez rajz.Van a programnak egy konfigurációs fájlja (nem tudom, melyik az), ahol beállítható a mintavételezési frekvencia. Ez alapbeállításon 44kHz-en van, átírhatod 192kHz-re, nagyban javítja a felbontást.
Van egy régi gépem, összerakom, dobok rá egy XP-t. Azt nem sajnálom..
Nem kell aggódnod, a diódás védelem és a fesz osztó megvédi a géped. Én azon a gépemen használom, amin dolgozok is. Ha meg tudod mérni az előtét kimeneti feszültségét, nagy meglepetés nem érhet. Kb. másfél voltig terheltem eddig a hangkártyám bemenetét (eddig engedte az előtét), semmilyen probléma nem volt.
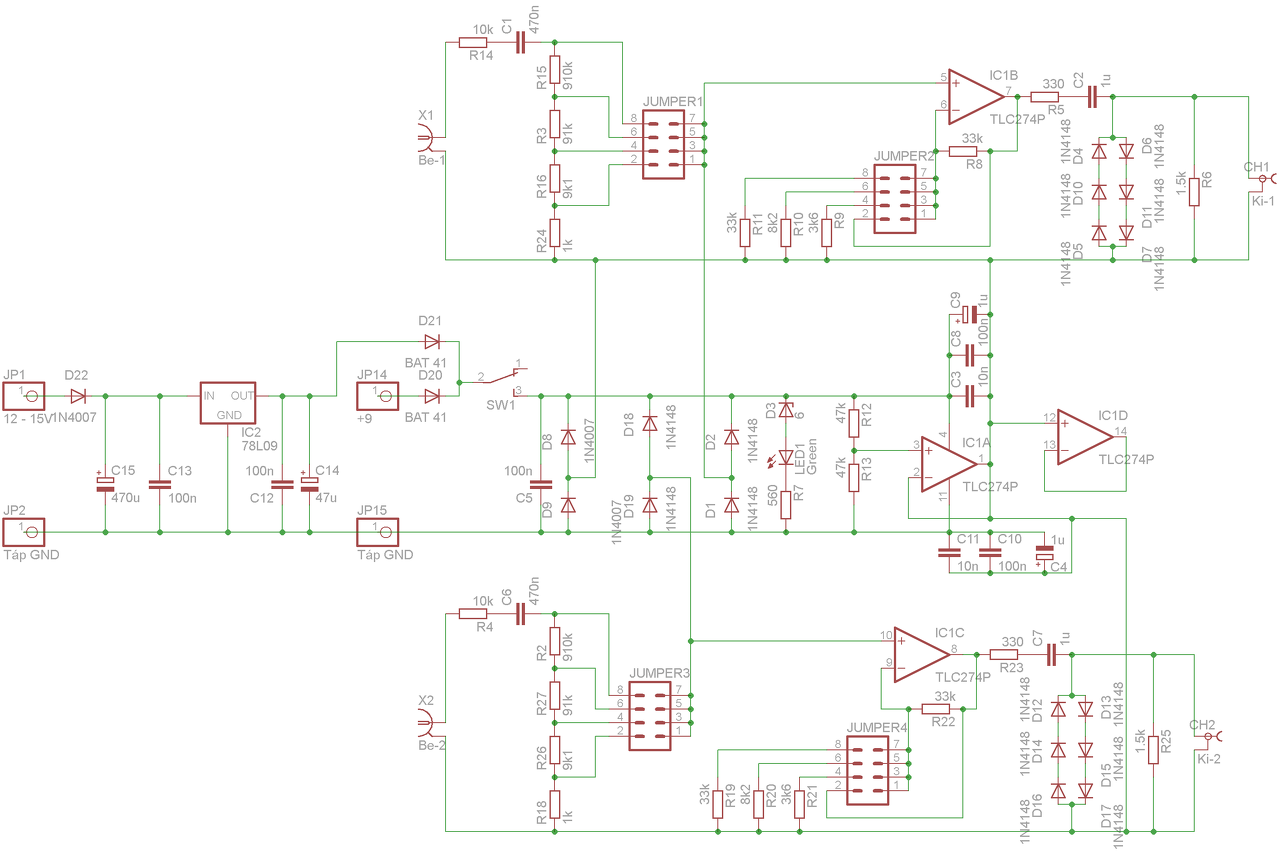
Ez az az előtét: passzív előtét Azért van szükség aktív előtétre, mert az befolyásolja a legkevésbé a mérendő jelet, de kipróbálni ez a passzív is nagyon jó.
Azt akartam kérdezni, hogy ha a káryta jó szkópnak, akkor a kimenetről lehet jelet is levenni? Látom van generátor a programban. Akkor fogom a megépített osztót a védelemmel, a jelet pedig a sztereo kimenetről... ?
Igen.
A generátor funkcióhoz is létezik "utótét", az is itt van valahol a topicban.
Nagy valószínűséggel igen, különben nem használnák itt ennyien. De a feszültségérték (Vp-p) nem akkora lesz, mint amekkora a mérés helyén van, már a fesz osztó miatt sem. Ezért van az aktív előtéten 1x 10x 100x osztó, hogy azért kb. viszonyítani lehessen egymáshoz a mért és a látott értékeket. (Passzív előtétnél az előtét még be is zavar a mért áramkörbe, ezért találták itt fel a srácok az aktívat.)
A hozzászólás módosítva: Nov 3, 2013
Nekem 20mVpp-t mér 50Hz-en. Nem kevés ez?
10k és 6,8k van az osztóban. S ugye atmega8-al előállított 50 Hz. Ami közel 5V-ot kapcsolgat ugye. A hozzászólás módosítva: Nov 3, 2013
Előző hsz-em...
Oks..
Akkor lényeg a lényeg, hogy megy a dolog. Megépítem majd az előtétet.Annyit segítenél, hogy az "utótétet" hol találom?
Gyorsan összeraktam egy integráló és egy differenciáló ák.-t.
Szuperül megy a dolog tényleg.Gyakorlatilag, egyszerű mérésekhez, akár erősítők vagy bármi más, használható a dolog?
Én is lassan nekilátok megépíteni.
![]() Jelgenerátor "utótét": Sajnos nem tudom, itt van valahol a topicban. Nem sokat beszélnek róla, azt se tudom, pontosan milyen funkciót valósít meg. Nem tudom pontosan, milyen mérésekhez használható a dolog, nem értek az elektronikához. A topicban azt beszélik, hobbymérésekre nagyon jó, szervizeléshez is használható. Fontos tudni, hogy a hangkártyád határozza meg, hány kHz-ig tudsz majd mérni. Ha őskori a hangkártya, akkor 10kHz-ig, mert akkor a kártyád mintavételi frekije valószínűleg 20kHz, és -nem tudom milyen törvény szerint- szkóppal a mintavételi freki felét tudod mérni, tehát 10kHz-s jelet. De modern hangkártyával ELVILEG 192kHz mintavételi frekid van, ami méréskor a fele lesz, tehát ~95kHz-es jelet is mérhetsz, ami az itteniek szerint tökéletesen lehetetlen, mert semelyik hangkártya se tud a valóságban 20kHz-nál többet, de ha mégis, akkor felismerhetetlenségig torzul a jelalak. Volt is vita ebből. Szóval próbáld ki. De ehhez az kell, hogy a szkóp program konfigurációs fájljában átírd a maximális mintavételi frekit 192kHz-re (amit egyébként is mindenképp tegyél meg - Scope.ini a fájl neve). A hozzászólás módosítva: Nov 3, 2013
SB Live 5.1 van a gépben. Ő csak 48kHz-et tud max.
Ha megépítem az előtétet akkor azt tudom pl. egyenirányítások mérésére használni? (Mondjuk 9V osztva, illetve a 2. csatornán pedig a pufferelt feszt). Illetve nyílván erősítőnél a felsőhatár frekvenciát s így a sávszélességet sem tudom mérni/számolni. Persze egyszerűbb dolgokhoz ez is elég. A hozzászólás módosítva: Nov 3, 2013
Ezek szerint 24kHz-t tudsz mérni, szerintem az se rossz egy "ingyen"-szkóptól. (Én azért kipróbálnám följebb is.)
Ha jól értem a kérdésed, egyenfeszt nem tudsz mérni, mert a hangkártya bemenete egy kondival kezdődik. A legalacsonyabb freki 5-10 Hz kb. Az erősítős dologra azt szokták mondani, hogy komoly feladatokhoz vegyél oszcilloszkópot.
Butuska voltam, hát persze. Ott a kondi, egyenfesz kilőve. Gyűjtök egy szkópra!
A 48 kHz -es mintavétel nem azt jelenti, hogy 24 kHz -et is tudsz mérni.
A mintavételi szabály úgy szól, hogy a legmagasabb frekvencia kétszeresénél nagyobb frekvenciával kell mintát venni. A szabványos mintavételi frekvencia 44,1 kHz (PCM), de hogy ne kelljen nagymeredekségű, ezáltal drága szűrőt használni, ezért a 48 kHz. A szűrő töréspontja 20 kHz, az ennél nagyobb jelek be sem jutnak a hangkártyába, mert aliasing jelenséget produkálna. Az alap, és alaplapi hangkártyák nem is tudnak nagyobb mintavételi frekvenciát, ezért a PC szkóp is erre az esetre íródott.
Köszönöm, már ezt is tudom.
De utánanéztem a kártyámnak, tud 192kHz-t, a szkóp program pedig 96kHz-re állította be magának a Sampling rate-t. Egyre kíváncsibb vagyok ezzel kapcsolatban, építek egy jelgenerátor-szerűséget és letesztelem ezt normálisan.
Tökmindegy. A progi 48 kHz mintavételezési frekvenciára íródott. Hacsak nincs egy más, spec oszcilloszkóp programmod, amit át lehet állítani. Ilyennel én még nem találkoztam, de attól még lehet.
Olyan jelgenerátort építs, ami impulzus generátor, és gyors felfutási idejű. Mondjuk TTL áramkörökből. Ha a PC szkópoddal megméred az impulzus felfutási idejét, akkor igen nagy valószínűséggel a szkóp saját felfutási idejét fogod látni, amiből következtethetsz a max frekvenciájára. A hozzászólás módosítva: Nov 4, 2013
Jó, hát... van a programnak egy konfigurációs fájlja, ahol állítani lehet a mintavételi frekvenciát. A topicban van csatolva valahol két kép, ahol 48kHz-t beállítva a fájlban szögletes a szinusz (nem tudom, milyen frekvenciájú jel), 192kHz-t beállítva pedig szép íves. Számomra ez azt jelenti, hogy a programban a maximális mintavételi frekvenciát nem bedrótozott paraméterrel határozták meg. Ez az a program: Bővebben: Link
Próbáld ki, írd át a konfigurációs fájlt. (nálam hibaüzenet)
Amúgy pont fordítva. A szinusz 20 kHz -en is szinusz, de egy 20 kHz -es négyszög is szinusznak (vagy olyasminek) látszik. Ezért javasoltam, hogy a négyszög felfutását nézzed (mérjed), mert abból egyértelműen kiderül a felső határfrekvencia.
Értem, majd mindenképp nyilatkozok az eredményről.
|
Bejelentkezés
Hirdetés |










