Fórum témák
» Több friss téma |
Fórum » Akkumulátor töltő
Helló hozattam höbiztit csak nem volt ugyan olyan 2a helyet adott az eladó egy 15A (a fekete a régi) jólesz ez helyette?
Hőfokvédelemnek jó, nem lesz vele gond.
Köszönöm a gyors választ
Helló ismét lenne egy kérdésem pc tápban nincs höbizti vagy mibe van még ilyen? mert amit vettem az nem volt jó selejt volt
Fűtőbetétet tartalmazó háztartási gépekben, kávéfőző, teafőző, vízforraló stb.
Sziasztok!
Tudna valaki tanácsot adni az AGM aksi feltötésében? Kivettem a mocimból 10 A -es AGM aksit, vettem egy automata töltőt hozzá, ami a leírásból kiderült, hogy 1 Ah -val a zsels aksikat tölti és az AGM és savas aksikat 2Ah-val. Az eladó azt tanácsolta, hogy nyugodtan állítsam zselés töltésre az aksi töltőt és ugy 1 A -val tölthetem a 10 Ah-ás AGM aksimat. De egy szaküzletben azt javasolták, hogy állítsam AGM töltésre az aksitöltőt és semmi baja nem lesz az aksimnak ha 2 Ah-val fogja azt tölteni. Hisz automata a töltő. Az AGM-t nem feltétlen max. 10%-al szabad csak tölteni., azaz jelen esetben 1 Ah-val. Köszönöm előre is a válaszokat. A hozzászólás módosítva: Dec 30, 2013
Ha zselés üzemmódban töltöd az AGM akkumulátort, nem lesz teljesen feltöltve. Ez nem hiszem, hogy gondot jelentene, hiszen menet közben azért van töltés.
Üdv mindenkinek! A képeken látható tüneményt kaptam javításra, mellékeltek hozzá egy Hornyphon W 556 A rádiót, mondván, a trafójából, stb javítsam meg. Kérnék szépen tippeket, a rádió helyett mit tudnék visszaadni ennek a jóembernek, (minél egyszerűbben és olcsóbban) hogy akkut tölthessen. (primer leégve az EI 65/55-ön, B40C5000 híd, védelem semmi) A ráírt értéket véletlen sem tudná tanult kollégám (Granpa) szerint, és biztosan igaza van, amit itt is köszönök. Mi legyen hát a megoldás, ami megér egy rádiót?
Kösz előre is. A hozzászólás módosítva: Dec 30, 2013
A trafót tekerd meg, nem fogja tudni a 6A-t, de kevesebbel is lehet tölteni, csak tovább tart.Estétől reggelig feltölt akármit, de egy áramkorlát(izzó) nem árt bele. Bikázni nem lesz jó.
A híd is kiment? A hozzászólás módosítva: Dec 30, 2013
A híd még él, akkor marad a tekerés. Lemérem, leszámolom, ahogy priviben beszéltük és jelentkezem az eredménnyel, a többit meglátjuk. Kösz a tippet. És kap egy izzót. (12 V 55 W ?) Bikázzon egyenáramú hegesztővel, ne? Vagy a szomszéd trakijával.
Köszönöm a választ!
Ha jól értem, akkor bár meddig tölteném az aksit a zselés módban, akkor sem tudná feltölteni maximumig az aksit a töltő? Mivel az aksi most nincs a mociban, így nem gond ha nincs telesen feltöltve és így tárolom? Igazából mi a jobb, ha zselés módba töltöm fel (1 Ah-val) az aksit vagy az AGM módban (2 Ah-val, ha az aksi 10 Ah-ás?
Nem tudom, milyen karakterisztikával dolgozik a töltőd, de még a típusát sem tudom kitalálni. Az akkuról sincs semmilyen információm, így hogy lehet tanácsot adni? Elcsepegtettél némi információt, a többit megtartod magadnak. Miből gondolod, hogy ennyi elég? Ez is valami vélt adatvédelmi dolog, ahogy a nevedet, lakhelyedet is titkolod, hogy ne találjon meg az NSA vagy a TEK? Mindössze ennyi tartozik ránk, örüljünk, hogy segíthetünk, aztán eltűnsz?
Következetesen 2Ah-t emlegetsz. Az Ah az akkumulátorok kapacitásának mértékegysége (amper/óra), 1 óra alatt bevitt 1A áramot jelent - jelen esetben a 2Ah lehet 20 órán keresztül 100mA, vagy 6 percig tartó 20A áram... Az általad megadott információmorzsák alapján a legjobb az lehet, ha zselés módban feltöltöd, és időnként ránézel, töltöd, ha kell.
Igazad van, ez így nem megy, ugyan azokat a kérdéseket teszed fel én meg ugyan azokat az információkat írom le. De minek?
Úgy látom, hogy itt sokkal fontosabbak az adataim mint a segítségnyújtás vagy megbeszélni a szakmai dolgokat. Választ igazából nem kaptam tőled a kérdésemre, szerintem hagyjuk is. Ugyan ott tartok mint az elején. Köszönöm az oktatást az amper/óráról - de az 5. osztályon már túl vagyok. Azért köszi a szándékot.
Úgy látszik, nem fogalmaztam elég egyértelműen.
Azt írtam, nem lesz teljesen feltöltve. Ez azt is jelenti, hogy nem lesz maximumig feltöltve. Az adataid a hörcsögömet sem érdeklik. A segítséget pedig megkaptad: Idézet: Ezen kívül mire vagy még kíváncsi? „... a legjobb az lehet, ha zselés módban feltöltöd, és időnként ránézel, töltöd, ha kell.”
Szerintem nem ártana szakszerűen kivallatni azt az automata töltőt, hogy melyik beállitásban
milyen paraméterekkel tölt. Épp most van nálam egy töltő, melynek az előlapján ez szerepel: "Automatic" A készülékben annyi elektronika van, ami az átfolyó áramot detektálja LED-ekkel és slussz. Se áram védelem, se túlfesz védelem. Csak az a biztos, amiről méréssel meggyőződsz.
Szerintem is, de fogalmam sincs róla, merre keressem...
Az aksi töltő amit vettem Güde 8 GAB, ezen a linken megnézheted.
http://www.argep.hu/product_1395184.html A leírásból az derült ki hogy 1 AH-val tölt, de csak ha zselés töltésre állítom a módozatot, ha AGM vagy savas aksit töltök vele akkor 2 AH-tól indít. Na már most az aksim AGM 10A -es. A kérdésem az lenne, hogy: tölthetem-e az AGM 10 A -es aksimat 2AH-val az AGM módozatba állítva a töltőt v. 1 AH-val töltsem az aksit, a töltőt zselés módozatra kapcsolva. (mivel a leírás alapján csak ebben a módban tölt 1 AH.val) Remélem, hogy elég értetően tudta leírni a problémámat. Köszönöm a segítséget előre is.
Köszi, hasznos volt a link, de nem adott választ a kérdésemre sajnos.
Megpróbáltam újból és lehetőleg értelmesebben leírni mi a problémám. (Lásd lent)
Lehet nem voltam érthető fentebb.
A Te esetedben - gondolom - egy télire leállított motorról van szó. Ilyenkor felesleges teljesen feltöltött akkumulátort tárolni, elég, ha időnként ellenőrzöd a feszültséget.
Az akkumulátorok szeretik a C/10 töltést, létezik olyan is, amit lehet gyorsabban is tölteni, de minek? Nyugodtan töltsd azt az akkumulátort zselés üzemmódban, 1A árammal, nem munkaakku az. A Güde akkutöltő leírása műszaki szempontból elég szegényes, nem árul el részleteket a töltési karakterisztikáról. Most nem elérhető a Forex honlapja, ott bővebben lehet olvasni az AGM akkumulátor töltéséről is. Az AGM akkumulátorok töltési végfeszültsége egy picivel magasabb, mint a normál ólmos akkumulátoroké, viszont érzékenyebbek a túltöltésre, mint a hagyományos akkumulátorok, és háklisak a magasabb hőmérsékletre is. A töltési áramot Amperben mérik, ami A. Az akkumulátor kapacitása Amperóra, aminek a mértékegysége Ah. A hozzászólás módosítva: Dec 31, 2013
Szia
Ujra átolvasva: Ha bemész, egy következő boltba, és ott mást mondanak, akkor annak fogsz hinni? Vagy addig kell keresni, mig azt nem modják amit hallani akarsz. Ha tul nagy töltést használsz, akkor a lemezek melegedni fognak. Ha kissebet az önkisülésnél, merülni fog. Ólom akumulátornál lényegeshogy 10V alá ne menjen a feszültség. Töltésnél 14,4V után, nagyon intenzív lesz, a gázfejlődés. Innen, nem tudom hogy mi a gond. Ha 10mA az önkisülés és te 11mA töltöd akkor fel fog töltödni. Az más kérdés, hogy mikorra. Épp azért van, hogy 10,5V és 14,4V között a töltés az viszonylag nagy (akumulátor függő lehet 10%, 20% vagy mostanánt 30% is) hogy ne kelljen órákig / napokig tölteni. Más kérdés hogy akumulátot töltetlenül nem hagyunk. fell kell tölteni. DE savat pláne zselésnél nehezen, tudsz mérni. Innentől, nem tudod, hogy mennyire merült az akumukátor. Ezért azt se tudod, hogy mennyire kell tölteni. Tehát mindeg hogy 1A vagy 2A töltöd. Lényeg hogy zselésnél nem mehet a csepptöltés 16V ig csak15V ig mig a sima deszt vizes akumulátornál, megteheted max vizet kell utántölteni. A másik, sorozatba készült töltönél, annyira nem figyelnek arra hogy 15Vnál ne legyen töltés ha márt 10%kon bellülvannak akkor mehet a töltő. Tehát lehet hogy 16V tal töltesz, holott nem szabadna. ( mert a 15V tot csak 15,1V al tudom csak tölteni, így ha méred a töltő kimenetét akkor lehet nagyobat mérsz. Vagy, ha digitális müszered, nem akkor veszi a mintát, amikor a legmagassab a kimeneti feszültség. És akkor márt, tévedünk is. A gépjármüvekbe is, a töltést a akumulátor feszültsége határozza meg. Indítás után a generátor a teljes áramával tölt, jó esetbe 450W a generátor ( de van 900W is ) 450W/14,5V=31A annak az akumulátornak, ami 20%kal lehet tölteni ami egy 56A/h akumulátornál 11,2A lenne. És igy is kibirja 3....5évig. Hogy 1A, vagy 2A töltsed, szerintem mindegy. Egyébbként, se tudod meghatározni, meddig kell tölteni, mert savsürüséget, nem mérsz. Bocs hogy hosszúra nyúlt, és lehet még mindig nem tudod, azt amit akartál kérdezni. üdv. A hozzászólás módosítva: Jan 1, 2014
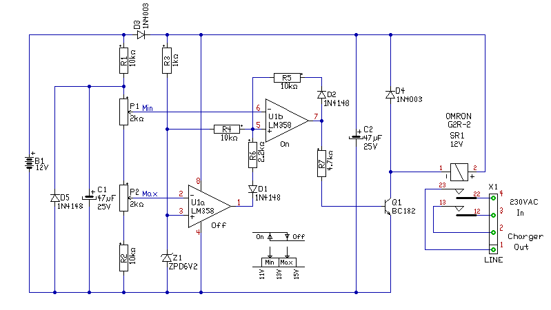
Sziasztok! Egy 24 voltos akkumulátor töltőbe kellene csinálnom, egy automatikát. A kapcsolást ki is néztem, csak az a bajom, hogy ez 12 voltos aksihoz lett kitalálva. A segítségeteket szeretném kérni, hogy mit változtassak, az alkatrész értékeken, hogy 28,8-27,2 volt között legyen a határolása.
Segítségeteket előre is köszönöm.
Szia
Csepptöltésel 16,4V lehet elmenni. Legalábbis az én tudásom szerint. De más is igy tudja pl.: Bővebben: Link üdv.
Szia
A relé áramátol függ, de én egy 7812IC tennék be, a kimenete menne az elektronika testjéhez. A potmétereket ujra kell állítan,i de a többi müködhet. szia A hozzászólás módosítva: Jan 1, 2014
Hello. A 7812-őt hova tennéd? A bc 182 helyére? A relé lehet 24 voltos is.
A hozzászólás módosítva: Jan 1, 2014
Hello! Mindössze a zénert kell 12V-osra, és a relét 24V-ra cserélni. üdv!
Szia
még annyit had helyesbitsek a zselésnél csak 15V ami a sima akumulátornál a 16V. És igen, ha amperokat töltök 14,5V felett, akkor lufi lesz a zselés akumulátorból. üdv.
Hello. Köszönöm, kipróbálom akkor így ahogy mondod. A bc 182 helyére rakhatok bd 139-et?
|
Bejelentkezés
Hirdetés |








A híd is kiment?

