Fórum témák
» Több friss téma |
Szia! Ez nem annyira nehéz feladat. Két lehetőség is van.
Az egyik PL: az LM317 pozitív feszültség stabilizátor:_Link_-ral felépített feszültség szabályzó kapcsolás. Ehhez tényleg nem kell sok alkatrész. De az LM317-est el kell látni hűtőfelülettel. ( Bár lehet az a 60-80mA nem fogja felforralni, de attól még jó ha van. ) Olvass bele a Tápegység LM317T-vel:_Link_ témába. Másik a PWM szabályzás. Ebből is számtalan áramkört lehet találni és téma is van indítva. Egyszerű PWM-áramkört akár 555-ös IC-vel is készíthetsz. Sajnos az 555-ös PWM.et nem lehet 0-100% -ig szabályozni, de ettől még nagyon jól teszi a dolgát. Másik megoldás OPA-s PWM szabályzó. Ezeket 0-100% -ig ki lehet vezérelni. Lehet kicsit bonyolultabb a felépítése. De ettől még egyszerűen után építhetők ezek is. ( pl: PWM Demó:_Link_ ) A hozzászólás módosítva: Dec 27, 2013
Hello! Alapvetően dimmerelni PWM kapcsolással szoktak, de ilyen kis áramigényt még egyszerűen is lehet egy két tranzisztorból álló feszültségvezérelt áramgenerátorral is. (Szinte bármely két NPN tranyó megfelel.) üdv!
Mellékelem az LM317-es kapcsolást.Ez ugyanaz az áramkör:_Link_, csak ki van egészítve pár védődiódával is.
A hozzászólás módosítva: Dec 27, 2013
Hello Jani! Már bocs, hogy beleszólok, de ebben az esethez, az LM317 és a feszültség szabályozás, nem a legnyerőbb megoldás. Részben, mert a 12V tápfeszültségből az IC maradék feszültsége miatt, maximálisan kb. 10V nyerhető ki. Részben pedig ha a diódák nyitóirányú feszültsége ha 3,2V, akkor a 3 soros dióda 9V-ig felszabályozva, szinte nem is világít. Innen az áram viszont kb. négyzetesen fog emelkedni. De 3,2V -al számolva az áramot az ellenállással, a kb. 0,4V feszültség különbségből kell beállítani. Miközben a dimmelés alatt, a diódák nyitóirányú áramát kellene szabályozni. Az meg a feszültséggel nincs arányba, csak "viszonyban". üdv!
Igaz valóban kicsit szűk a szabályzási tartomány, de ki lehet szélesíteni ha kell, valaminak a rovására.
Az áramerősség sincs egyenes arányban a fényerősséggel. De hadlyuk... Van pár lehetőség amiből már lehet választani. Ez a lényeg. A többi a kérdető dolga. Üdv.
Sziasztok! Egy 24 voltos visszajelző égőt szeretnék kiváltani ledre vagy 3 ledre. Mekkora ellenállást kellene rátennem , hogy 1 led és mekkora ellenállást, ha 3 ledet sorba tennék az égő helyére ?
Szia! Lehet, hogy most még gondot okoz a LED előtét ellenállásának kiszámítása, de ebben a cikkben " Elektronikai alapkapcsolások ":_Link_ megtalálod a kiszámításhoz szükséges infót.
Ha kicsit jobban érdekel a LED, olvasd el ezt a cikket: Elektronikai alapismeretek - 7. Félvezetők: LED :_Link_ Kellemes ünnepet!
Azt se felejtsd el, hogy a LED csak egyenfeszültségről használható alkatrész, váltóról használva tönkremegy - legfeljebb 5V záróirányú feszültséget visel el.
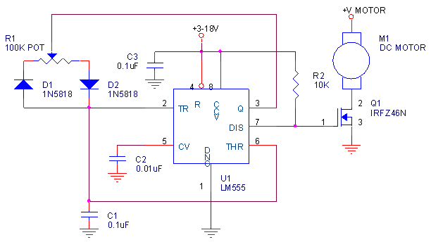
Köszönöm a segítséget, a két tranzisztoros megoldást nagyjából értem, viszont az a PWM-es dolog nem teljesen világos számomra, viszont találtam az interneten egy 12V-os direktbe ilyen célra készült dimmer kapcsolást, esetleg meg tudnátok mondani hogy ez mennyire jó az én esetemben? Mert szerintem tökéletes, hisz 12V-ot és 2A-t tudok vele szabályozni. Köszönöm a hozzászólásaitokat és a segítségeteket
Üdv!
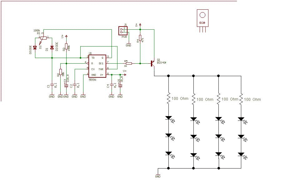
Jó a kapcsolás, de csatoltam még pár hasonlót. A PWM-nél nem a feszültséget szabályzod, hanem a kitöltési tényezőt, vagyis bizonyos ideig bekapcsolod, majd ki a tápfeszt. Tehát a LED-jeid egy ideig megkapják a teljes tápfeszt, majd teljesen kikapcsolnak. Természetesen ezt nagyon gyorsan, akár 10kHz vagy akár 50kHz is lehet a frekvencia. Ha pl 50% a kitöltési tényező, akkor fele-fele ideig van ki ill. bekapcsolva. Te ezt úgy látod, mintha félfénnyel világítana a LED. Pl: neked jó az első csatolt képem, erre kötheted a fenti rajzod szerint a ledeket. (A D3 dióda a LED-ekhez nem kell, helyére kösd a LED-eket)Felesleges annak a pár LED-nek nagy teljesítményű FET, mint a másik két rajzon, ill akkora tranyó sem kell, mint a te rajzodon. Az a BD140 bőven elég. A 3-3 LED-del soros ellenállásokat 20mA-re méretezd. A hozzászólás módosítva: Dec 30, 2013
Köszönöm a segítségedet és akkor megfogadom a tanácsod és az első rajzoddal gondolom kivitelezni, viszont annyi kérdésem van azzal kapcsolatban hogy a J1 értelmezésem szerintem a betáp, vagyis ott kap 12 V-ot? A másik pedig hogy a JP1 és a JP2 csatlakozókra szükségem van nekem? mert ahogy látom ez egy ventilátormotor vezérlés, és ha Led-ekkel szeretném akkor nem kell leágaztatnom a D3 diódától(ami jelen esetben a Ledek helye) a JP1 s JP2 csatlakozót?
Köszönöm PWM magyarázatát, utánaolvastam egy kicsit, de ilyen tömören nem volt leírva pedig így értettem meg
Amennyiben 24 volt váltóáramod van, próbáld ki, a csatolt képen lévő kapcsolást . Ha több ledet szeretnél beépíteni , mindegyikkel antiparalel tegyél egy másikat is, mivel az egyik védi a másikat.
Üdv!
Csatoltam egy képet, amire rárajzoltam a LED-eket. Így jó lesz. A 100 Ohmos ellenállások körülbelül jók. A tápod stabil 12V? (az lenne jó, mert a 100 Ohmok kb azzal jók, az 555 IC max 18V-ot bír, de ezt nem illik megközelíteni, 10V alatt meg már nem világít 3 db soros fehér LED) Igen, a J1 a táp csatija. Ha a C1 100nF-os kondi-val párhuzamosan teszel ideiglenesen egy 10-47µF-ot, akkor láthatod a működését lassítva. Ja és most nézem a rajzot, az IC 4-es lábát kötheted direktben a +12V-ra( mint a 8-as láb). A most rajta lévő alkatrészek nem kellenek(C3, R2,R3) A hozzászólás módosítva: Jan 2, 2014
Szia! 24 V váltó volt, de egy egyenirányítóval és egy kondival megoldottam. Az így nyert egyenáramra sorba kötöttem egy 810 ohmos ellenállást és 4 db fehér ledet . Elég jó lett a fényerő. A rajzodra visszatérve . Az ellentétesen kötött mindkét led fog világítani ? Ha azt szeretném, hogy csak egy led világítson, akkor a másikat ki tudom váltani sima diódával ? Mondjuk 1N4007-tel ?
Mindhárom kérdésre IGEN a válasz.
Sok sikert !
Ellenőrizted, hogy hány volt van a puffer kondenzátoron?
24V * 1.414 = ~30-34V ( Ez a terheléstől és a kondenzátor kapacitásától függ. ) Ha nem az üresjárati feszültségre méretezted a LED-ek áramfelvételét akkor előfordulhat, hogy akaratlanul is túl hajtod őket kicsit. A túlhajtott LED-ek hamarabb elhasználódnak, tönkremennek. Bár valóban kicsit jobban világítanak, csak rövidebb ideig.
Igen tudom , hogy egyenirányítás után nő a feszültség. A ledek fényereje most nem a legerősebb , ezért így hagytam a hosszabb élettartam miatt.
Sziasztok! fentebb már érdeklődtem a 12V-os Led Dimmerelésről. Megcsináltam ezt a kapcsolást, annyi különbséggel hogy az 5-ös lábat lekötöttem egy 10nF os kondival, és a rajzon látható 0,1 mikro Farados kondi helyett is 10nF os kondi van. A probléma a következő: a Ledeken látszik a potméter forgatásával hogy változik a fényerő, viszont ezt folyamatos mondhatni nem ritmusszerű villogásokkal teszi és van hogy teljes fényerő villan fel a legkissebb fényerőnél. Ez mitől lehet? minden alkatrész új, ezért feltételezésem szerint azokkal nem lehet probléma
Előre is köszönöm a segítségeteket
Hello! Valami kontakt hibád van. Vagy a poti csúszka, vagy a dióda környékén kellene szétnézni. Próbáld meg a potit egy ellenállással helyettesíteni. (Mint ha fel lenne tekerve minimumra. És nézd meg úgy villog-e. Ha tovább villog, vedd ki a diódát, kor stabilan félfénykörül kell világítania. stb.. üdv!
Szia! A 0.1µF-(100nF)-os kondenzátort be kellene építened! A 10nF lehet kicsit kevés. Vagyis túl magas lett a PWM frekvencia és a kapcsolásnak, lehet ez már sok.
Sziasztok!
Az eBay -en beszerezhető, márka nélküli 230V -os ledes lámpák mennyire bírják hosszútávon? Illetve ha mégis elromlanak, akkor javíthatók vagy biztosan mehet a szemetesbe? Lépcsőházi világításnak kellene, mert minden nap 6x40W vagy 60W) izzó azért szépen fogyaszt, plusz a pincébe, ahol néha felkapcsolva marad 3x40W vagy 60W. Köszönöm
Az a baj, hogy a hagyományos izzókra tervezett lámpatestek nem segítik elő a LED és a driver hőleadását. 3-5W az a teljesítmény, aminél még a félvezetők és kondenzátorok számára elviselhető marad a hőmérséklet. Bár nincs tapasztalatom velük, de a fényvetőszerű lámpa lehet a megoldás.
A fényvető szerintem fölösleges ide és drága is. Ha csak a búra szellőzése a probléma, az szerintem könnyen megoldható.
Erről az alibaba/aliexpress oldalról soha semmit nem fogok venni, az is biztos. Illetve azt tekintve, hogy mennyiért lehet beszerezni ledes "izzókat" pl. E27 -es foglalattal, azokhoz képest drága és beltérre nem kell vízállóság.
A hozzászólás módosítva: Jan 22, 2014
Szerintetek ez A kapcsolás tud működtetni 30 db led-et?
Alkatrész R1; R4= 10K Ω ellenállás R2; r3 =150 Ω ellenállás D1; d2= LED C1; c2= 100µF Elektrolit kondenzátor T1; t2 =BC182 tranzisztor A hozzászólás módosítva: Feb 25, 2014
A nyomtatott áramköri terven csak 2 db LED-nek van hely. Hová tennéd a többit?
Sorba lennének kötve az egyiken is 15db a másikon is 15 db .
A hozzászólás módosítva: Feb 25, 2014
|
Bejelentkezés
Hirdetés |




















