Fórum témák
» Több friss téma |
Sziasztok!
Lenne egy olyan kérdésem és ha megvalósítható akkor egy kérésem is hogy van egy kibelezett "fényrudam". 4db 3mm-es led villog benne 6fajta előre beprogramozott módon, biztos láttatok már hasonlót.Én azt szeretném hogy valami féle kapcsolással mind a 4kimenete megtudjon hajtani 5db kék 5mm-es LED-et. mert ha csak simán rákötöm nem igazán produkál valami nagy fényerőt.Ezek az 5mm-es LED-ek az öngyújtókból származó kék ledek.ha jól mértem a ledek egyenként 1.6Voltot kapnak mikor folyamatosan világítanak. nem tudom hogy számít e majd a kapcsolásnál de jó gyorsnak kellene lennie mert majdnem úgy villognak mint egy strobi. Na ez lenne a nagyobb gondom. a másik pedig, kellene egy olyan áramkör ami az autó akkumulátor feszültségéből csinál 3db sorba kapcsolt gombelem feszültségének és áramerősségének megfelelő stabil feszültséget.Hát remélem érthető voltam és tudtok segíteni.Előre is köszönöm a válaszokat! Üdv.: KisBors
rakjál rá 2 ceruza elemet és egy tranyot ami kapcsolja öket
Csak az a baj hogy igy nekem ez egy kicsit magas
:eek2:
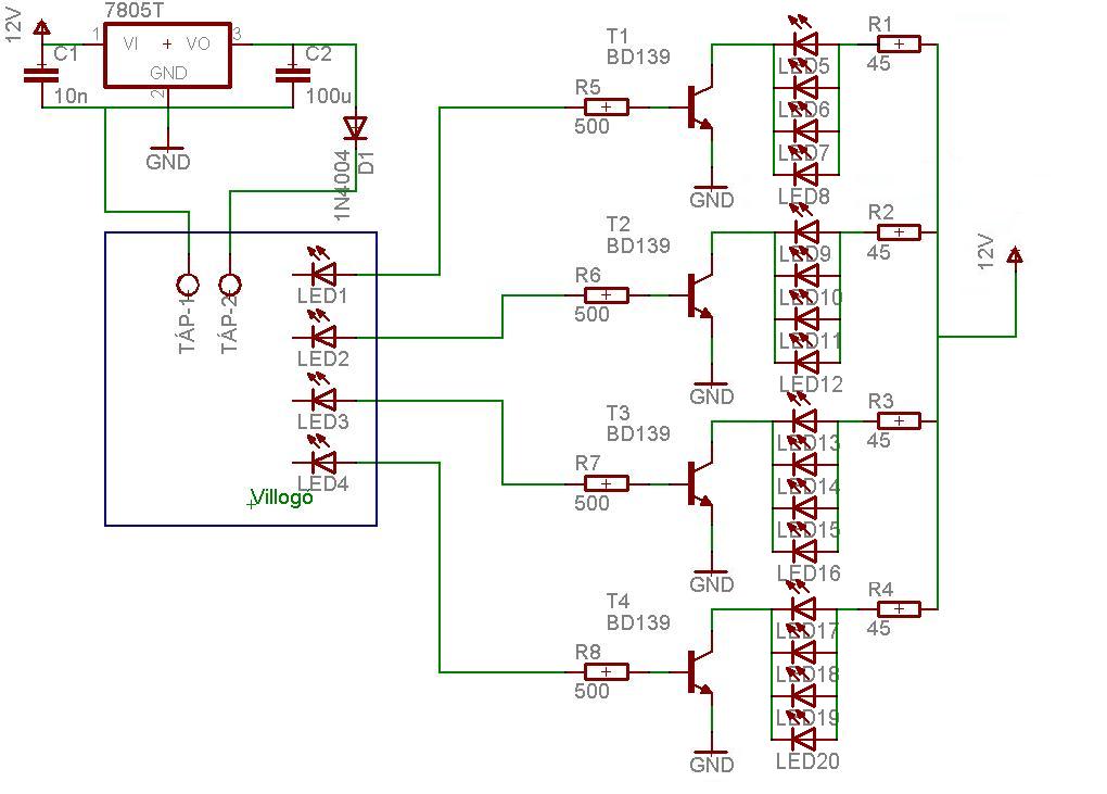
adjak rajzot?
mi hajtotta a régi ledeket? a ledeknek melyik lába volt a tápfeszen?
Egyszerű dolog szépen megrajzolva
ha a ledeknek a negatív lába van a tápfeszen-- Melléklet, hiba miatt törölve. Felhasználó által javítva itt: Link -- Topi
Ó de rendes volt Braf!
Hát neked aztán van türelmed! Szerintem jár neki a pont ha már ennyit vacakolt vele ![]()
Nagyon szépen köszönöm! Ez igy nagyon korrekt!Holnap veszek cuccokat és megcsinálom!
Tényleg köszönöm, ez még számomra is érthető!
Bocs, hogy beleszólok, de szerintem ez így nem fog működni. Az elv jó, de a tranzisztorok és a LED-ek polaritása kicsit összekeveredett.
1. tudni kellene, hogy az eredeti villogó cucc tápot, vagy földet kapcsol az eredeti LED-ekre, és attól függően NPN, vagy PNP tranzisztort használni. 2. ha eldőlt a tranyó típusa, akkor annak megfelelően kell a 4-4 LED-et bekötni a kollektor körbe, mert így nem jó. A mostani kapcsolás akkor lenne jó, ha a tranzisztorok PNP-k lennének, és az eredeti á.k. földeket kapcsolgat.
Szia !
Csak ne felejtsd el, hogy a tranzisztor Kollektora a + feszültség és az emmitter a GND Braf neke is ezt üzenem ![]() Üdv!
NA szóval.
Még csak most volt időm megnézni az eredeti villogó a +-t kapcsolgatja. tehát akkor milyen tranyó kell hozzá és hogyan kell bekötni? köszönöm a sok segítséget!
A BD tranyok emittere megy a GNDre az áramkorlát ellenálás pedig a +tápra
Akkor annyit módosíts a rajzon, hogy cseréld fel a tranyók E és C lábát, úgy menni fog.
sry ezt jól osszekavartam tehát (remélem ez már jó
)
Ha tényleg 1,6 voltnál nyitnak ezek a ledek, akkor sorba is köthetnéd a 4-4 darabot... a 12 voltról bőven megy és nincs árameloszlás probléma sem.
Ha pedig igazi kékek és 3,5 volt körül nyitnak, akkor meg 2 sorba és 2 párhuzamba az igazi. Kiszámoltad, hogy 45 ohmmal és 12 voltnál hány mA fog menni? (12- 1,6)/45*1000, azaz 230 mA. A második esetben pedig (12-3,5)/45*1000, azaz 189 mA... sokallom. Darabonként 55, 47 mA.
Ne haragudj, d emeg tudnád mondani, hogy ezt melyik programmal csináltad? agyon ismerős.
eagle
(csak miután elmentem sohasem tudom ujra megnyitni...)
Köszi. (akkor nem tudom honnan volt ismerős...)
Sziasztok!
Több LED-el szeretnék világítani, hogyan kapcsoljam őket? Az alapkapcsolásoknál egy LED-el értem, 20 mA kell 1 LED-nek, akkora ellenállást teszek neki, hogy OHM szerint kijöjjön a 20 mA. Próbáltam többet sorba kapcsolni, de 2-3 nál többet nem tudtam. Aztán amikor párhuzamosan kapcsoltam, úgy többet is tudtam, 5-6, de így meg elvileg az áram osztódik, 1 LED-re ezek szerint sokkal kevesebb, mint 20 mA jut. Akkor most több LED esetén hogyan kell számolni, milyen feszülségeket és áramokat kell figyelembe venni, és hogyan kell kapcsolni. Köszi a választ, Andris
szia!
mekkora tápra rakod a LED-eket?
Ez nagyon elfért volna a "Kezdő kérdések" témában...
Adott n darab led, valamekkora nyitóirányú árammal (I_led), és a nyitottan rajta eső feszültséggel (V_led). Soros számítás: R = (U_táp - (n * V_led)) / I_led Párhuzamos: R = (U_táp - V_led) / (n * I_led) Soros kapcsolásnál logikus, hogy a tápfeszültség minimum n * V_led legyen, párhuzamosnál pedig a táp képes legyen n * I_led áramot leadni.
Hát, akkor ne is várj csodát... Egy leden jellemzően 1.6 ... 2 V esik, a te esetedben épp hogy nyit a led.
most 4,5 V-al kísérletezek, de 1,5 V-os gombelemet akartam tenni végül. Keresek nagyobbat, köszi
A számításnál vehetm az I_led-et 20mA-nek az U_led-et meg 2V-nak? A led tulajdonságait le tudom mérni valahogy?
Üdv. A színük alapján meg lehet mondani a tulajdonságokat. Bővebben: Link . Vagy a multiméter dióda mérő funkcióját használva megtudod, hogy mennyi a nyitófeszültsége. A 20 mA áram az már nagyon a küszöbérték, inkább 10-15 mA-ra méretezd! Üdv.
Ahogy El_Pinyo mondta, diódavizsgálóval a leggyorsabb; ha ez nincs, tedd rá pl. egy 9 V-os elemre, és egy 820 Ohm-os ellenállással hajtsd meg; ettől még egy led sem megy tönkre, a szokásos ledek esetében 8 mA körüli áram fog folyni, és közben meg tudod mérni, mekkora feszültség esik a leden.
Vannak nagyobb áramerősséget igénylő diódák is; ha nem tudod, a tiéd milyen, akkor próbáld ki 8-10 mA-es árammal, ha megfelel a fényerő, hagyd is úgy. Folyamatos üzemben 20 mA vagy afölött már tönkreteheti a hagyományos ledeket. |
Bejelentkezés
Hirdetés |




nem tudom hogy számít e majd a kapcsolásnál de jó gyorsnak kellene lennie mert majdnem úgy villognak mint egy strobi. Na ez lenne a nagyobb gondom.
a másik pedig, kellene egy olyan áramkör ami az autó akkumulátor feszültségéből csinál 3db sorba kapcsolt gombelem feszültségének és áramerősségének megfelelő stabil feszültséget.Hát remélem érthető voltam és tudtok segíteni.
:eek2:
ha a ledeknek a negatív lába van a tápfeszen







