Fórum témák
» Több friss téma |
Fórum » Ki mit épített?
Ez a téma ha úgy tetszik a mi "kiállítótermünk", nem pedig a ki mit csinált volna másképpen, mások helyett, és legfőképpen nem javítós téma.
Minden készüléknek van saját témája, ott kell kitárgyalni a részleteket!
FONTOS! A kapcsolási rajzok keresésére is van saját téma, ott keressetek rajzokat!
Wáo ! Csak nem nekiálltál egy Thereminnek ?
Tegnap koncertezett egy ilyennel Illényi Katica művésznő a MűPa-ban. Szépen megcsináltad, és gondolom az eddigi munkáidból kindulva elég stabil is lesz. Tudod hogy aranyat ér ma egy ilyen működő szerkezet?
Zenei tudásom hiányában a koncert elmarad !
Mint elektronika és mint csöves cucc ebben a kihívás csupán semmi más ja és természetesen az alkotás öröme!
Igen ez egy full csöves theremin , remélhetőleg a stabilitással nem lesznek gondok , az árával tisztában vagyok a félvezetősek sem 2 forintba kerülnek és ez meg csöves lesz de nem a szó szoros értelmében ezért ez nem 2 forint bekerülési összeget céloz meg ....
A működésében hiszek mert egy tesztelt példány után építése ami a kapcsolást jelenti azt sok ember tervezte és dokumentálta hisz egy csoportos diplomamunka volt .
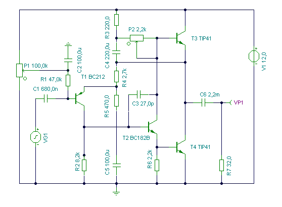
Sziasztok! Régóta ajánlgatom JLH '69-ben publikált egyszerű A-osztályú erősítőjét fejhallgató meghajtására. Íme egy frissen összerakott példány, melynek egy leselejtezett kapcsolóüzemű táp doboza adott otthont. A táplálást 12Vdc dugasztáp biztosítja, a nálam oly kedvelt uA723 stabilizátorral simogatva.
A hozzászólás módosítva: Jan 6, 2014
Szép! Gondolom szépen is szól. Mit tettél a tranzisztorok alá? Hőálló zsírt?
A hozzászólás módosítva: Jan 6, 2014
Nagyon tetszetős munka!
Engem elkerült a kapcsolási rajz. (Pedig figyelemmel kísérek sok olyan témát ahol te megfordulsz). Szívesen venném, ha itt is megosztanád. Előre is köszi. B
Köszönöm! Minden porcikája fent van már. A JLH és a fejhallgatós között oszlik meg. A hangerőszabályzás ötlete Elliottól származik, 50k lineáris poti 6k8-val terhelve. Erről még írok majd.
Igen, azt a hangerő szabályzást én is néztem. Nagyon ötletes!
Elfelejtettem megkérdezni, és már nem enged szerkeszteni. A stabil tápról nem mondanál még egy két szót?
Sziasztok!
Én is füleserölködőt építgetek az "A" osztályban. Épp az imént teszteltem életem első hangfrekvenciás erősítős építményét és meggyőző volt. Most már jöhet a dobozolás. Az ihletadó forrás.
Sziasztok!
Én most dobozolás előtt vagyok egy UV ledes levilágítóval, Thowra féle időzítővel ellátva. A nyákot Sprint layout-ban átterveztem SMD alkatrészekhez mert ez volt itthon. Már csak a táp és a távtartók vannak hátra és bekerül egy Mustek scanner házba.
Sziasztok!
Összedobtam én is egy lágy indítót áramkört egy 1500VA toroidhoz, kicsit az értékeken módosítottam, kiegészítettem még egy visszajelző led-el ami a bekapcsolást mutatja, és a trafó visszarúgására is raktam be egy túlfeszvédelmet.
Szuper! Jól néz ki , kíváncsi leszek az "adatokra" ,levilágítható felület ,levilágítási idő.
Szia
Most én is ilyen szerkezetet szeretnék építeni. Fel tudnád ide rakni a rajzát ha megkérlek?
Szia! Melegedés hatására kicsit elmászhat, de szoftveresen tudtam valamelyest kompenzálni. Viszont egyszerű, mint a faék.
Sziasztok!
Mutatni szeretnék valamit, gyakran van úgy hogy benyomva felejtem a Caps Lock-ot és csak írók-és írok, mire végzek kiderül hogy az egész sort nagybetűvel írtam, sajnos én nem tudok úgy gépelni mint a nagyok, hogy nem nézem a billentyűzetet. Ennek kivédésére beépítettem egy zümmert ami 1,5v már üzemel és ezt ráforrasztottam a Caps Lock ledjére. Nem egy nagy durranás, de nekem roppant praktikus, mondom megmutatom hogy ilyen is van.
Ez tényleg hasznos, csak ha valamiért kell a Caps, akkor pedig idegesítő lehet. De ügyes megoldás.
Nem hangos, inkább azt mondanám hogy éppen elviselhető, az alvó embert nem zavarná.
Nem olyan rég alkottam, gondoltam beszerzek egy méter ledszalagot 700 forintért, és csinálok belőle billentyűzet világítást...
PC tápra van rákötve, így csak akkor világít ha megy a gépem... Még egy olyan fícsörje lesz, hogy lehessen fényerőt állítani, valamint fullscreen-es alkalmazásoknál el fog sötétülni (Erre alkalmas lesz a soros port)... Apropó... Soros porton van olyan láb, amit a pc felől lehet állítani, és fix "0"-át, vagy "1"-et ad ki? Üdv: Laci
Ez így elég logikátlan. A szemedbe és a monitorra is világít, ahova egyáltalán nem kéne.
Ha van türelmed, akkor a modemjelek fix jelszintek. Nekem drága az időm, szerintem érdemesebb egy nyomógombot, vagy kapcsolót alkalmazni.
![]() Jobb lett volna a monitor aljára tenni a világítást, akkor csak a lényeget világítja meg... A hozzászólás módosítva: Jan 10, 2014
Mielőtt nekiállsz a fényerőállításnak, járasd a szalagot legalább egy hónapig. Nekem ennyi idő után kezdtek kiégni a LED-ek.
Sziasztok! Közel három évi tervezgetés és egy évi építgetés után elkészült a rendszer, ahogy elképzeltem.
Az építésről további képek: DAC , HT-A30 , RIAA , Bemenet és hangerő , Hangszínszabályzó . LENCO L75 . A hozzászólás módosítva: Jan 10, 2014
|
Bejelentkezés
Hirdetés |





























