Fórum témák
» Több friss téma |
Sziasztok!
Kaptam egy villanypásztort amin valami elromlott, ha valaki a kép alapján kapcsolási rajzot az alkatrész feltüntetéssel nagyon megköszönném. üdv: elodke
Ez nem az mert nem 2N3055 van benne, azt lenne jó tudni hogy a hűtőbordán lévő alkatrész mi lehet.
Szia. Szerintem valami NPN BUT -féle lehet vagy BD vagy TIP
A hozzászólás módosítva: Jan 8, 2014
Lehet, hogy kissé átalakították.
Köszi a választ!
Sziasztok!
NPN-tranzisztor helyett FET-et hogy kell bekötni? Üdv.: Elodke
Nem értelek!Akármelyik villanypásztor is a fetet akkor is úgy kell bekötni ahogy Kadarist mutatta a rajzon.Te nem olvasol?
Az a villanypásztor amelyről raktam fel képeket megtudtam IRF830 van benne amit kicseréltem a többi alkatrészt kimérve jónak tűnik de csak 0,5-1V- ad le mi lehet a baja?
A trafót kipróbáltuk ráadtunk 220V-ot a secunderen 15V-jött ki (terhelés nélkül) 9V-os trafó
Szia,
Köszönöm a segítséget, kicseréltem a trafót és így már működik.
Jónapot Uraim.BUÉK.Egy kérdést szeretnék feltenni.Kitűnően műkődik a villanypásztorom,ezért szeretnék késziteni egy *jelzőt*auditiv vagy optikai (led)uton ami jelezze a nagyfeszt , szakadást,rövidzár,föld érinkezést . (véletlen vagy akaratos)Előre is köszönöm.
Szia mindenki.
A kapcsolást csináltam meg de az ne 555 melegszik..Egy kérésem is lenne ehz van nyák is .Köszönöm előre . A hozzászólás módosítva: Jan 11, 2014
Szia.Bővebben: Link estleg ez nézd át.
Szia!
Itt egy nyákterv, erdgab fórumtárs készítette.
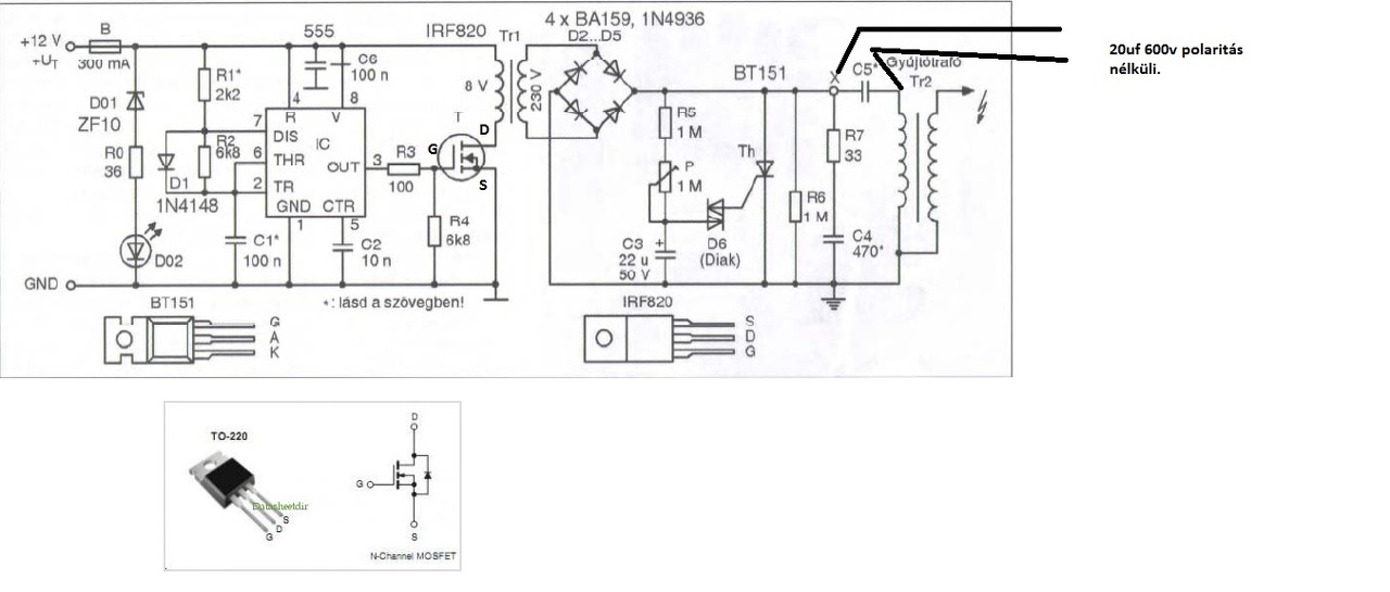
Sziasztok én is szeretnék készíteni egy villanypásztort házilag nézegettem kapcsolási rajzokat és arra a kérdésre jutottam, hogy ha az elektronikán beállítjuk a "kapcsolgatás idejét" ehhez nem e lenne jó egy időrelé ami a beállított időben kapcsolja ki-be a feszültséget a trafón szerintetek ez elvetendő ötlet? Ugyanis van itthon egy elfekvő időrelém amin egész kis időket is lehet beállítani teljesen fél másodpercig.
Szia .
Egy kérdésem lenne ?A 3 Lábon egy lednek villognia kellene..Köszönöm a választ előre is ..
Szia!
Nem elvetendő, de túl nagy teljesítményt ne várj tőle. Találkoztam már biztosíték+villogó-relé+gyújtó trafó+kondenzátor kompozícióval,-működött, csupa autóvillamossági anyagból.Nagy áramfelvétel, cserébe szerény teljesítmény, igen rossz hatásfok. Üdv:kila
Szia .és ennél a kapcsolásnál.a 3 -lábnál a led villog .Ugyan ennél a kapcsolásnál is meglehet oldani a trafós - a 8-uf450v kondenzátor változatot.?
Köszönöm a segítséget.
Szia értem hát nekünk elég nagy területre kellene 5-600 méter lenne körbe a kerítés hossza akkor azt mondod, hogy ez nem nyújtana olyan nagy teljesítményt amilyen kellene?
Szia .
Rakjam össze és szikrának kell lennie a végén.?De az amit a kocsi trafora kötök arra nem lehet 220v /12 v tenni.Az helyet.? A hozzászólás módosítva: Jan 13, 2014
Nem akarom reklámozni,de az inverteres elviszi a dupláját is.
|
Bejelentkezés
Hirdetés |


















