Fórum témák
» Több friss téma |
Mielőtt kérdezel, a következő két dolgot ellenőrizd!
I. A helyes tápfeszültségek megléte.
II. A kimeneten van-e egyenfeszültség.
Élesztés.
Embör én a hangerőszabályzásról beszélek, amit nem egyszerű megoldani. Inkább vegyél egy gyárit.
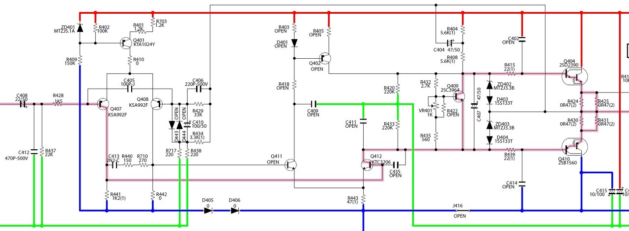
Valaki legyen olyan jó és segítsen nekem abban, hogy, hogy tudnám csökkenteni a mellékelt kapcsolás erősítését? Vannak benne furcsa megoldások, nem igazán látom át.
Szia! R434-gyel. Az R429 csak az offset miatt van benne, az erősítésre gyakorolt hatása elhanyagolható.
Akkor jól sejtettem, azt hiszem 2.2K-val pont jó lesz. Feleslegesen nagy az erősítése, nem tudom rendesen meghajtani a DAC-ot és a zaj is csökkenne elég rendesen. Csak ne lenne ennyire rossz hozzáférni...
Kész is van, még éppen hozzá lehetett férni széburítás nélkül, a zaj semmit sem csökkent (3.5db kb), de most rendben van a hangerő.
A panel annyira gyenge minőségű, hogy egyszer felmelegítem pákával, kihúzom az alkatrészt és a pad 3/4. része leszakad... A hozzászólás módosítva: Jún 22, 2014
És erre mit mondasz:Bővebben: Link
A TA1524-nek az 50-es években még jó lett volna a hangminősége.
Én a PT2258-at próbáltam, mérföldekkel jobb a TDA-nál, de a jótól nagyon messze van az is. Akkor már inkább a PGA2311, vagy 6 csatornás verziója.
PT2258-ról írhatnál pár szót, régebben nézegettem
Mit írjak róla? 4db döglött IC-m van amiknek meghalt az egyik bal bemenete, mert rudugtam a PC-re a Jack-et és nem bírta a bemenet a töltést, a PGA-val hasonló körülmények között sosem történt ilyen. Minden egész érték előtti 2dB-en (-11, -10, vagy -31, -30dB stb.) megnő a torzítása. Kommersz cuccban elmegy, de nem használnám újra. A PGA 2311 nagyon precíz, alacsony a torzítása, zaja szinte semmi és nagyot tud erősíteni, viszont a részletek abban is elvesznek, mint a legtöbb IC-ben, de általános felhasználásra teljesen jó. Most fogok építeni egy PGA2311 és LM4765T kombós 1U magas erősítőt, hőcsöves hűtővel.
A hozzászólás módosítva: Jún 22, 2014
És olyan megoldással lehetne gépre illetve DVD lejátszóra mert ugye mind 5.1-es hogy minden külön kimenetre egy erősítőt kötök. Vagyis úgy gondoltam hogy a frontnak lenne egy 2 ch-es erősítő nagyobb teljesítményű sztereó potival vagyis a jobb és a bal oldal egyenletesen lehetne hangosítani. A háttérsugárzóknak is egy sztereó erősítő lenne ami gyengébb mint a front és itt is sztereó potival ellátva ítt is mindkét oldal egyenletesen és egyformán állítható.
Centernek egy mono erősítő, subnak meg egy aktívat szeretnék. Front és a háttérsugárzó erősítőnél olyan ic-t kellene keresnem aminél van blansz, bass és treble állítási lehetőség vagy mindegyikhez külön egy hangszínszabálkyozót. A hozzászólás módosítva: Jún 22, 2014
Persze, hogy lehet, de hogy szabályzod egyszerre mind a 6 csatorna hangerejét? Amúgy a több erősítős megoldás nem nagyon jó, mert eltérhetnek a fázisok a különböző erősítőknél és nagyon rosz lesz a végeredmény sokcsatornás anyag mellett. Már végigjártam ezt az utat és az a legjobb, ha mind a 6 csatorna ugyanolyan utat jár be, vagyis egyformák az erősítők.
Ezért vettem ezt a denont amiről szó volt az előbb, mert ebben 7 egyforma végerősítő van, a többi része döglött neki, ezek előtt voltak a különböző, korábban említett hangerőszabályzó megoldások és ez így nagyon jó volt, előtte én is különböző erősítőkkel oldottam meg, hát nem volt jó.. A hozzászólás módosítva: Jún 22, 2014
Akkor magyarul egyforma végerősítő külön hangszínszabályozóval és nem is kell hozzá előerősítő mehet a hangkártya kimenetére azonnal.
Tudnál ajánlani valami jó erősítőt erre a célra hogy filmezésnél is meg zenehalgatásnál is megállja a helyét ? Máskor olyat is olvastam hogy számítógép hangkimenetére azonnal mehet a hangszóró is, de most akkor az úgy is jó vagy tönkre megy ? A hozzászólás módosítva: Jún 22, 2014
Nagyon halkan szólnának, de nem bírnák és jó eséllyel megdöglenének a kimenetek.
Hogy kell-e előerősítés az azon múlik, hogy mekkora feszültségre képes a hangkártya kimenete és az elég-e az erősítő kivezérléséhez.
Milyen erősítő Ic-t ajánlasz szerintem 100W elég lesz zenére is.
Én IC-t egyet sem ami ekkora teljesítményű lenne, inkább valami tranzisztoros erősítőt.
Tranzisztorosba milyet ?
Hamarosan jönnek a fórumtársak majd ajánlanak valami olcsó, egyszerűt.
Lehet hogy IC-nél maradok olyan 100W körül.
Én már nem értem ezt az erősítőt. Csak az R csatorna recseg, és csak bemelegedésig. Próbáltam levenni az előfokról a bemenetét, úgy is csak az az oldala recsegett. Gyanúm szerint nem az előfokról szedi össze ezt a recsegést. Tápszűrők cseréltek. Ezeket a kondikat cseréltem service manual szerinti pozíciószám: C661,662,611,612,614,603,653,701,702,708
Ezek ahogy nézem a visszacsatolásba van, a hangszínszabályzásnál, esetleg lehet hiba oka? Ezek a kondik: C659,660,609,610. Találtam valami érdekes, számomra beazonosíthatatlan alkatrészt. A manualba a csatolt módon van jelölve. Én valami bimetalos biztosítékra tippelnék, mert a kimenet útjába van. A recsegésnél, nem DCvan a kimeneten, hanem AC. Mint ha valahonnan ez a recsegés menne bele. A hozzászólás módosítva: Jún 23, 2014
Döglődő tranzisztorok is recseghetnek, vagy akár a nyugalmi áram szabályzó potik. Az 9teg fisher-em is ilyen volt annó.
Tranzisztor, meg a poti is csak az AM/FM tuner részbe van.
Rá mértem a tápfeszre, és meglepően nem szimetrikus
![]() A negatív ágba 35,7V míg a plusz ág 34,9V. ACa ami lejön a trafóról jó, a graez után már ezek az értékek mérhetőek. Mi húzhatja el ezt a tápot így?
Az, hogy valami más is terheli, de a csak a táp pozitív ágát.
Na átraktam a trafót 240Vos állásba, (azt hittem eddig is abba van, mert a rajzon azt a pint jelölte 240V amin volt, és azalapján azt hittem azon van) így a tápok is lejeb mentek, a rajzba mutatott érték szerint, +-32V-ra. De az a 0,7V még így is megvan. Esetleg okozhat ez a 0,7V ilyen hibát, vagy okozhatta a nagyobb tápfesz a recsegés jelenségét? Sajnos hosszabb állás után jön elő, általában este kikapcsolom, másnap be, akkor jött elő. Ilyen 2-3 órás állás után nem. Megnéztem, a végfoknak +-35V a max tápja, typ.nek +-25Vot írnak. Remélem nem károsodott, ettől a kis túllépéstől.
Ez a végfok van benne. Valami STK szerzet, de nem STK a neve.
Simán kinézem belőle, hogy szakadás van rajta, ezért recseg csak akkor, ha sokat ál, mert idő kell míg bemelegszik a borda. Megpróbálnám lebontani a műanyag burkolatot és belekukucskálnék.
Nem Sanyo, hanem Sanken, de valóban nagyon hasonló.
Sose hallottam ezt a Sanken márkát, mindenesetre szeretném megőrizni, mert nagyon szép hangja van, leszámítva az időleges recsegést. Most mindenesetre még pár helyen átkondiztam, lejeb vettem a feszt amit kap, meglátom, hogy javult e.
Buvarruha: Az átkondizás előtt (C661,662,611,612es jelűek) előtte mind a 2 oldal recsegett, csak akkor időlegesen, be-be recseget, meg kikapcsolás után is egy jó darabig. Ez most mintha megszűnt volna azóta. Most kicseréltem még a C659,660,609,610es jelűeket is. Ahogy nézem ez is a szabályzásba szól bele. |
Bejelentkezés
Hirdetés |





A panel annyira gyenge minőségű, hogy egyszer felmelegítem pákával, kihúzom az alkatrészt és a pad 3/4. része leszakad... 



