Fórum témák

» Több friss téma
Fórum » Akkumulátor töltő
 
Témaindító: josephx, idő: Jan 18, 2006
Lapozás: OK   147 / 310
(#) gerenk válasza Darfol hozzászólására (») Jan 18, 2014 /
 
Kinyomtatod és leméred az ic lábai közötti távolságot, ha 2,54 mm akkor mérethelyes
(#) Darfol válasza gerenk hozzászólására (») Jan 18, 2014 /
 
Köszönöm szépen!
(#) zoly15 válasza zoly15 hozzászólására (») Jan 18, 2014 /
 
Megoldódott a problémám!
Kicseréltem a műveleti erősítőt Ua741-re az P3 helyett raktam egy 150K-sat, a soros ellenállásnak pedig 300K-t és így már megfelelően működik.
Ha a töltő be van kapcsolva, de akku nincs rajta normális az hogy a relé őrült módjára kattog?
Kénytelen kapcsolni, mert terheletlenül a DC fesz kb 23V lehet.
(#) zoo84 hozzászólása Jan 20, 2014 /
 
Sziasztok,

elkezdtem foglalkozni a töltővel, és a zöld-zöld, kék-kék helyeken 19,2V feszültséget mértem AC-ben. De a piros-piros helyeken 0 V-ot mértem DC-ben. A kérdésem az, hogy jól próbáltam-e egyáltalán mérni, és ha igen, akkor itt nem 12-14V DC-t kellett volna mérjek?

Üdv!
(#) gerenk válasza zoo84 hozzászólására (») Jan 20, 2014 /
 
A piros helyeken 15-20 V körüli egyenfeszültséget kell mérjél. Ha 0 akkor rosszak a diódák, esetleg rosszul mérsz !!
Kapcsolj a pontokra egy 24 v 1-2 W-os izzót majd meglátod.
(#) zoo84 válasza gerenk hozzászólására (») Jan 21, 2014 /
 
Szia,

igen, sajnos rosszul mértem. Az adott pontokon tényleg 16 DC feszültség van. Viszont az akksitöltő még mindig nem jó. Ezt a feszültséget egészen a vd2-ig tudom mérni, utána már csak 7,8 V. Mi lehet benne rossz?
A hozzászólás módosítva: Jan 21, 2014
(#) zoo84 hozzászólása Jan 22, 2014 /
 
Helló mindenki

Nekem ilyen típusú a reszursz töltőm és nem tudom mit csinál ez a két dióda
(#) proli007 válasza zoo84 hozzászólására (») Jan 22, 2014 /
 
Hello Alapvetően nem sokat. A tirisztor a gyújtását két kondin keresztül kapja, ami differenciáló tagként viselkedik. Arról érkező negatív impulzusoktól tartja távol a tirisztor Gate bemenetét. Egy 1N4148 megfelel erre a célra. (Mert gondolom ez lett volna a kérdés.) üdv!
(#) Alfi13 hozzászólása Jan 23, 2014 /
 
Segitségeteket szeretném kérni. Egy 12v-os 80Ah akkuhoz szeretnék készíteni egy ugynevezett gyorstöltőt. Nem normál hagyományos töltöt az már van de néha szükségem lenne hogy rövid idő alatt töltő készülékre. Probáltam visszaolvasgatni itt ade nem találtam. Volt már szó itt ilyen töltőröl?
(#) Alfi13 válasza (Felhasználó 13571) hozzászólására (») Jan 23, 2014 /
 
Elég a 10v feszültség ?
(#) erbe válasza (Felhasználó 13571) hozzászólására (») Jan 23, 2014 /
 
Pontosan 12 V szekunder feszültség kétutas egyenirányítással bikázáshoz tökéletes, töltéshez kevés. Azzal is feltöltődik az akku, de győzzed kivárni.
(#) erbe válasza (Felhasználó 13571) hozzászólására (») Jan 23, 2014 /
 
Sajnos, én csak a gyakorlatot ismerem.
10 V szekunderrel hídegyenirányítással gyakorlatilag nem tölt. A 12 V is csak kétutassal.
(#) erbe válasza (Felhasználó 13571) hozzászólására (») Jan 23, 2014 /
 
Gyorstöltőt szeretne a kolléga, amit nem hagy ott az ember napokra az akkun. Inkább azt szeretné, ha 5-10 percen belül be lehetne röffenteni a trakit, esetleg még be is segítene. Ma már nem hozom be az akkut a traktorból, autóból még kevésbbé, de holnap kimérem pontosan. Néhány tucat egyszerű töltő elhagyta már a műhelyem, bikázó is. Automata töltőt még csak javítottam.
(#) csikosgabi hozzászólása Jan 26, 2014 /
 
Üdv Kollégák. A csatolt rajz alapján szeretnék építeni egy akkutöltőt. A kérdésem az lenne, hogy a triak, az egyenirányító és a trafó értékeinek növelésével (és persze megfelelő hűtéssel ) elérhető-e 20A körüli töltőáram? 250Ah-ás akkukat is szeretnék tölteni vele. Ha igen, akkor milyen triakot ajánlanátok? Köszönöm a segítséget előre is. CsG
(#) gerenk válasza csikosgabi hozzászólására (») Jan 26, 2014 /
 
230/18 v minimum 400 VA trafó, 35 A 50 V graetz hídegyenirányitó megfelelő hűtéssel, nem triak csak tirisztor a szabályzáshoz hasonló paraméterekkel mint az egyenírányító.
Szerintem közös hűtéssel e két elem beépített pc hűtőventillátorral.
Megoldható az egész projektegy 500 W-os pc táp átalakításával.
(#) csikosgabi válasza gerenk hozzászólására (») Jan 26, 2014 /
 
Köszönöm a gyors választ. Mekkora lehet max. a bemenő fesz? Csak mert "huszonvoltos" nagy trafóm van egy kazal.
(#) Alfi13 válasza csikosgabi hozzászólására (») Jan 26, 2014 /
 
Ha nagyobb feszültségű a tarfód azt könyen megoldhatod. A trafó szekunder tekercséből pár menetet letekersz vagy ha nem lehet menetenkén levágod mindjárt kész a 18v-os trafó.

Ez a kapcsolás lehet hogy a számomra is egy jó megoldás egy "Gyorstöltő" nek ha tud 20-25 A töltöáramot akkor egy 80Ah akunak biztos jó lessz gyortöltésre. Mit gondoltok róla?
Ehez minden alkatrészem van.
(#) gerenk válasza csikosgabi hozzászólására (») Jan 26, 2014 /
 
Ha több a szekunder oldali feszültség a 20 A feletti töltőáramot el kell előtétellenállással disszipálni. Ez nem gazdaságos, felesleges fűteni vele a környezetet azonkívül még jobb hűtés szükséges. A szekunder feszültséget a menetszám csökkentésével kell megoldani.
Úgy kell méretezni hogy a 20 A körüli töltőáram minél nagyobb része az akku töltésére legyen
fordítva, a félvezetők így kevésbé melegednek.
(#) csikosgabi válasza gerenk hozzászólására (») Jan 26, 2014 /
 
Értem. Akkor van egy másik véglet is . Van egy 16V AC trafóm is. Az kevés lenne?
(#) gerenk válasza csikosgabi hozzászólására (») Jan 26, 2014 /
 
Ki kell próbálni, mielőtt a kapcsolást elkészítenéd, állitsd össze a trafó + graetz híd+ soros
minimum 30 A méréshatárú ampermérő. A lemerült akkura kapcsolva meglátod mekkora a töltőáram. Ha kevesled növeld a szekunder menetszámot.
(#) csikosgabi válasza gerenk hozzászólására (») Jan 26, 2014 /
 
Köszönöm. Kipróbálom.
(#) erbe válasza erbe hozzászólására (») Jan 26, 2014 /
 
Ígértem egy mérést. Közbejött egy kis hóhelyzet.
Alapok: ~250 VA trafó, primer ellenállás ~7 Ohm, szekunder egyszerű eszközökkel nem mérhető, ~0,3-0,4 Ohm. A szekunderen van középkivezetés. Egyenirányítás Toshiba 10D4.... kocka. A kimenet átváltással lehet híd vagy középmegcsapolásos kétutas egyenirányítás. ( Egyenirányítók,... )
A feszültségek beállítása a primer betáp módosításával toroiddal történik.
Az akku 12 V 40 Ah. Eléggé töltött állapotban, a kapacitása sajnos erősen csökkent. Induló feszültsége 12,30 V. A töltőáramot az ajánlott C/10-ig fokoztam.

Hídegyenirányítás:
Szekunder V ~ Töltőáram A Akku V =
9,7 0,00 12,30
10,00 0,003 12,32
11,00 0,18 12,35
12,00 0,60 12,50
13,00 1,00 12,70
17,28 4 14,10

Kétutas egyenirányítás
Szekunder V ~ Töltőáram A Akku V =
9,40 0,00 12,40
9,56 0,0045 12,42
10,00 0,061 12,42
11,00 0,43 12,45
12,00 1,01 12,70
13,00 1,63 12,96
16,73 4,00 14,17

Az akkutöltés dinamikus üzem, percről-percre változik áram feszültség, mint ahogy a mérés közben is feltöltött szintre emelkedett az akku feszültsége. A két mérés között kicsit kisütöttem belőle. Először az akkutöltőmmel akartam méregetni, az a 20 A-es generátordiódák miatt kedvezőbb értékeket mutatott, de ez a 10 A-es kocka reálisabb. Az amiatt se lett volna tiszta mérés, mert a tekercseléskor az utolsó menet nem fért be, így aszimmetrikus a kétutasnál.
Toshiba 10D4...
A beírás-szerkesztésnél még megvan a formázás, aztán összecsúsznak az oszlopok. Legközelebb kép formában teszem be.
A hozzászólás módosítva: Jan 26, 2014
(#) erbe válasza (Felhasználó 13571) hozzászólására (») Jan 26, 2014 /
 
Tévedsz. A szekunderen mért feszültség már a veszteségek mögött van. Ezt kizárólag az akku feszültsége és a diódákon eső feszültség határozza meg. Biztos pontosabb lenne a mérés TRMS műszerrel, de nem hiszem, hogy lényeges lenne az eltérés. 10 V-nál biztosan nem, hiszen ott még nem folyik áram. Még a 11 V-nál mérhető 0,2-0,5 A se befolyásolja lényegesen egy 250 VA-es trafó értékeit. Mint korábbi tapasztalatból már írtam, 12 V üresjárati feszültségű 400 VA teljesítményű trafó kétutas egyenirányítással még jóformán nem tölt. Ez a mérés is ezt bizonyítja. Az említett trafó szekundere 2*2-es profilhuzalból készült. Most ahogy belegondolok, az akkori becslés (nem volt adattáblája), túlságosan gyenge. Igaz, régi számítógéptápból került ki, 24 órás folyamatos üzem zárt szekrényben...
(#) Alfi13 válasza erbe hozzászólására (») Jan 26, 2014 /
 
Én is köszönöm a mérési adatokat. Ugy néz ki hogy a "Csikosgabi" által föltett tirisztoros akkutöltőt ápítem meg gyortöltönek. Találtam egy 350W-os 24v-os trafót amiröl letekerek pár menetet hogy 20V legyen.
(#) reloop válasza Alfi13 hozzászólására (») Jan 26, 2014 /
 
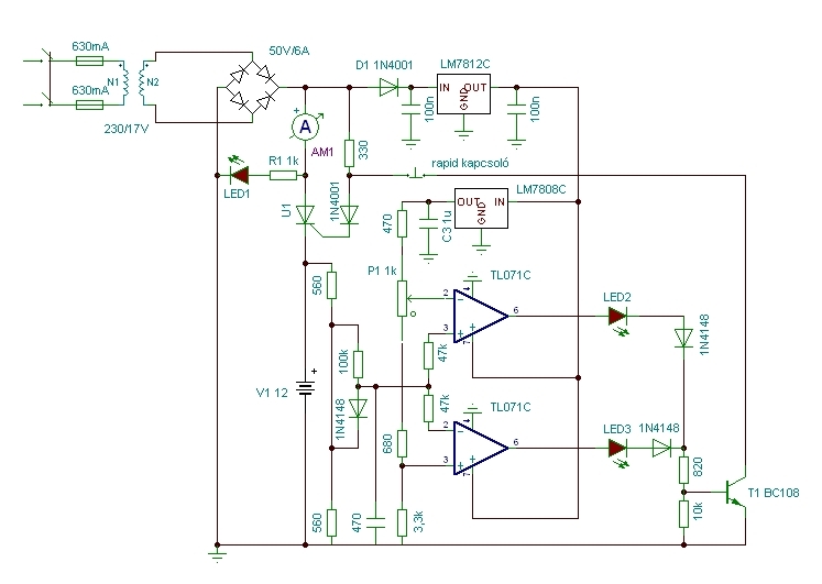
Épp a napokban építettem egyet, kicsit egyszerűsítettem rajta, így rendeztzem el az alkarészeket - hátha hasznát veszed.
(#) Alfi13 válasza reloop hozzászólására (») Jan 26, 2014 /
 
Köszönöm ez meggyorsítja az építést. A 8v-os stabilizátort miért hagytad ki nem befolyásolja lényegessen a működést?
(#) reloop válasza Alfi13 hozzászólására (») Jan 27, 2014 /
 
Innen merítettem az ötletet. Úgy vélem nem lőnek azzal nyulat
Szerk.: Ebben a linkben a szintjelző LED-ek bonyolultabbak a kelleténél.
A hozzászólás módosítva: Jan 27, 2014
(#) r67055 hozzászólása Jan 27, 2014 /
 
Üdv!
Lehet nem teljesen ide vág a dolog amit kérdezni szeretnék de nem tudtam hogy hova írjam.

Azt szeretném tudni hogy melyik alkatrésszel van a probléma, bár lehet hogy egyszerűen csak velem
egy PC-t szeretnék üzemeltetni akkumlátorról mégpedig úgy hogy van
1: 12V 55Ah akksim
1: 1500W/3000W 12V-240V inverterem
1: akkumlátor töltöm

az akksi majdnem új azzal nem lehet probléma a pcben lévő táp 400W os max pontosan nem tudom semmi extra videókártya, stb csak 1 régi alap gép (3Ghz proci) a pchez nincs monitor csatlakoztatva az másik hálózatról megy.csak ezt a pc-t kellene bírja az akksi ami egyidejűleg akksitöltőre van kapcsolva ugyancsak külső hálózatról.
Azt nem értem hogy miért merül le az akksi 1 óra alatt?
Azt észrevettem hogy a PC táp ventillátora felől búgo hangot hallok míg ha a hálózati 240V ra kapcsolom ott nincs ilyen hangja.
Előre is köszönöm....
A hozzászólás módosítva: Jan 27, 2014
(#) Mekk_Elek válasza r67055 hozzászólására (») Jan 27, 2014 /
 
Mennyi áramot tud a töltőd? Valószínűleg keveset. Számoljunk egy kicsit: tegyük fel, hogy a PC-d felvesz kb. 300 wattot. 300W/12V=25A. Tehát ideális esetben ilyenkor 25A-t vesz fel az inverter. Ha nem tud ekkora áramot a töltőd, akkor bizony az akkuból veszi fel, mint kisütő áramot.
(#) r67055 válasza Mekk_Elek hozzászólására (») Jan 27, 2014 /
 
nagyon szépen köszönöm.
akkor vagy nagyobb akksi kell vagy nagyobb töltő.
Következő: »»   147 / 310
Bejelentkezés

Belépés

Hirdetés
XDT.hu
Az oldalon sütiket használunk a helyes működéshez. Bővebb információt az adatvédelmi szabályzatban olvashatsz. Megértettem