Fórum témák
» Több friss téma |
Fórum » Labortápegység készítése
Rövidzárnál persze, hogy leesik a feszültség. Mi a gond ezzel? Előtte hogy viselkedett a táp rövidzárlatnál? Megmaradt a beállított feszültség?
A hozzászólás módosítva: Jan 24, 2014
Nem rossz, csak nem elérhető a program.
Igen, sajnos az égette AVR-t meg kell venni.
De amúgy itt van még pár műszer:Bővebben: Link
Szia!
Igazad van, e-mail-en kell kérni. Gondolom a beégetett verziót nem akarod megvenni. Viszont az 1.16 verziót, ami a 2008-s Elektorban jelent meg, feltettem ide a mellékletbe. BASCOM forrás fájlokkal együtt. Így azért rögtön izgalmasabb ...
"Itt van Hex! "
De csak a demó , ami vagy 50 másodpercig megy, vagy 50X lehet bekapcsolni , szóval demó (és csak 10 bites a/d), ami itt volt meg teljes , és 12 bites a/d , és ha lusta vagy , a panelt is töredékéért megkapod. Szerintem nem nehéz választani.
Szerintem ha valaki nagyon ügyes akkor ezt a korlátozást ki tudja belőle szedni.
En is evek ota ezt a kapcsolast hasznalom labortapnak, es mindigis igy mukodott.
Szívesen. Ha valami nem tiszta, érdeklődj nyugodtan. Nekem azóta is működik egy dupla táp módosítva: Egy darab FET-tel és Attila86 kapcsolóüzemű előszabályzójával. Nagyon meg vagyok vele elégedve. Órákon keresztül terhelem elég nagy áramokkal (4,5-5A), nem melegszik, és nem is megy tönkre. Mondjuk a műszerek még azóta sincsenek bekötve, és a második tápot is lustálkodtam elkezdeni össze rakni, és még ez sincs teljesen kész. Szerk: Ha nem rettensz meg a kapcsolóüzemtől vagy nem szeretnél olyan sokat költeni rá, szívesen beszélek róla neked, hogyan tudod átalakítani egyszerűen, így nem kell több leágazásos trafót tekercsel(tet)ned, nem diszkrét lépésekben kell előszabályoznod, hanem van egy állandó feszültség érték, amennyivel nagyobb feszültség lesz az előszabályzó kimenetén mint a labortáp kimenetén (ez Kb. 0,6-0,8V), így szinte alig disszipálnak a félvezetők, viszont a kompromisszum a dologban, hogy kapcsolóüzemű, ami ugye némi zajt eredményezhet a kimeneten. Hozzá teszem: Nekem a főtápegység is "hackelt" számítógép tápok, így ez egy tuning labortáp, viszont erősítőket, előerősítőket élesztek, javítok és mérek rajta keresztül oszcilloszkóppal, és nincs rá semmi problémám. A kapcsolóüzemű főtápegység plusz zajforrás.
A hozzászólás módosítva: Jan 26, 2014
Udv mindenkinek, en egy regi konyvbol csinaltam egy tapot, de nem stabil elegge. A masik gondom az hogy csak a volt-tot tudom allitani rajta az ampert nem. viszont egy kerdesem lenne , tudnae valaki tippet adni hogyan lehet bele illeszteni egy Amper szabalyozot ebbe a tapba es, hogy stabilabb legyen? valaszokat elore is koszonom
Úgy hogy ezt eldobod és csinálsz egy másikat!
A lehetőséget bőségesek, találsz itt elég rajzot!
bocsi, de azt hittem ez az oldal a fejlesztesrol is szol nem csak a masolasrol...
a tap igy mukodik csak boviteni szeretnem, nem kidobni. viszont bocs ha segitseget kertem.
Keress egy hasonló rajzot, amiben már van áramszabályzás, és a plusz részt építsd be a mostani kapcsolásba. Kell bele sönt ellenállás, meg valami szabályzó rész.
Azért írták többen, hogy keress másik kapcsolást, mert kiegészíteni sokkal nehezebb, hozzáértést igényel, míg egy másik megfelelő kapcsolást akár egy kezdő is tud keresni, és meg is tudja építeni. Az utánépítés és a fejlesztés között sok a különbség. Amit pedig valaki már kifejlesztett, tesztelt, utánépítettek sokan, minek fejleszteni egy ugyanolyat? Időpazarlás. De a mostani alkatrészeidet simán fel tudod használni egy másik kapcsolásban is! A hozzászólás módosítva: Jan 28, 2014
Fejleszthetsz nyugodtan, csakhogy ez olyan mintha egy Trabi szeretnél felhúzni komoly forma autó szintre! Egyszerűen alkalmatlan rá! Ezt az áramkört csak erős korlátozással lehet tápnak mondani, semmi szabályzás sincs benne!
Kellene bele egy vödör tranyó meg a pluszok, hogy valami rendes, szabályzás legyen és nem egy rágógumis vándorló valami. Egyszerűbb ha áttérsz a műveleti erősítők használatára, ott egy tokban megkapod a halom tranyót a körítésével.
Hello. Ami ezt a kapcsolasi rajzot illeti, le csereltem a trafot erossebbre es stabilabb lett meg terheles alatt is. Mindossze ilyen ertek ugralasa van hogy(12.00v - 12.01v - 12.02 - 12.00v). A trafo kb 3.5 - 4 amperos, 18.5 voltos az egyik szekunderje. egy 18V-tos akkus furo csavarozot kapcsoltam ra aminek nincs meg a kapcsoloja(fekezos tipus volt.. az nyirta ki az akkut(a Fekezest elektronikusan vegzi zarlattal majd a kapcsolo teljes nyugalmi alapotaban meg szunik a zarlat)), es nem huzza le a feszultseget, feszultseg emeles vagy csokkentes kozben nem venni eszre lepcsos ugrast a fordulaton, 0.30 voltnal stabilan forgat 6 fordulat / perc, 18 voltnal 650 fordulat /perc.
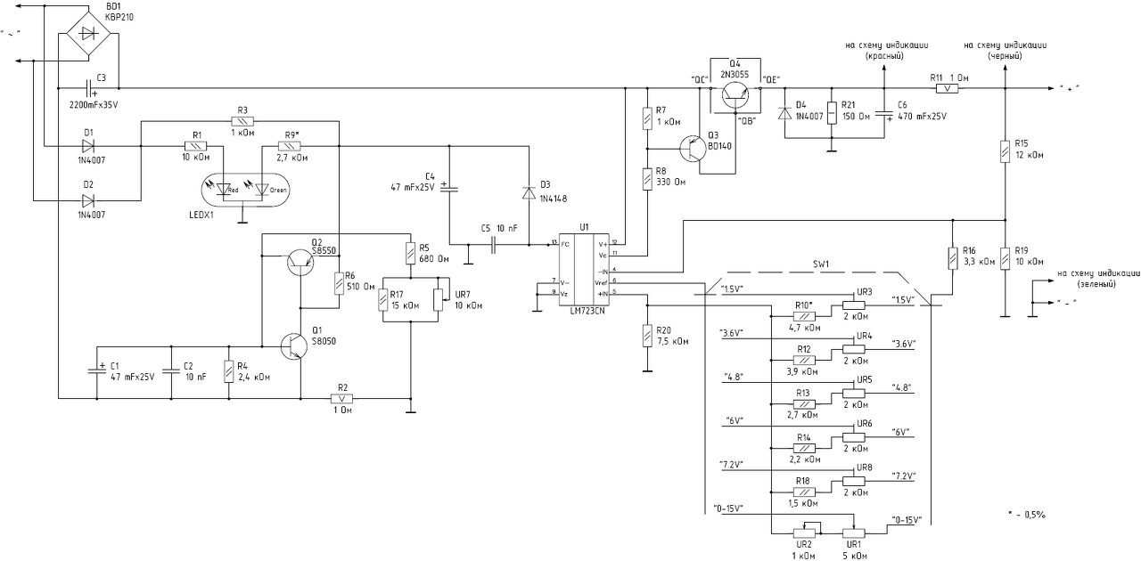
Van egy gyari tapom is amiben 2 tranyo meg halt (S8550 es S8050) de nem tudtam be szerezni es helyettesitot sem talaltam . A neten csak a kapcsolasi rajzot talaltam meg azt is oroszul ket vezioban, de felismertem az eredeti verziot. viszont nem tudok mit rakni e 2 tranzisztor helyett.
fél A/25V -os jeltranzisztor. BC301-303 pár jó helyette.
amugy ez a ket tranyo megy a current szabalyozashoz aztan a uA723 ra, kimeneten szinten DB140 es 2N3055s van
egy masik verzioja:
meik szerintetek a jobb?
Sziasztok/
Olyanban szeretnék segítséget kérni, hogy lenne egy trafóm aminek a kimenete 56VAC. Na most evvel az értékkel szeretnék készíteni egy labortápot, csakhogy mindenhol kerestem de csak ilyen 50V-ig menőeket találtam. Tud valaki segíteni? A hozzászólás módosítva: Feb 1, 2014
Szevasztok!
Alkotót szeretném megkérni, hogy a mellékelt rajzokat egészítse ki az R36, R37 ellenállásokkal a 2.7.4-v2 kapcsolásnak megfelelően.
Nézd meg Attila labortápját (SMPS Labortáp II.)
Mit vársz tőlem pontosan? Nem értem a feladatot.
A v2 végű változat egy kicsit más mint az elődje, és az külön jelzéssel létezik is. Miért kellene a régibe is berajzolni? A hozzászólás módosítva: Feb 1, 2014
Amit küldtél annak a nyák készítéséhez szükséges rajzait kérném. A két ellenállással kiegészített nyák-ot nem találom.
|
Bejelentkezés
Hirdetés |













