Fórum témák

» Több friss téma
Fórum » Elektronikus szulfátoldó (Akku aktivátor)
Lapozás: OK   51 / 87
(#) Koncsar válasza kekbon hozzászólására (») Júl 24, 2014 /
 
Szia! Amit én építettem az tőltés nélküli (azaz nincs az impulzusok alatt tőltés) csináltam. Remekül működik. Persze ez is fel tudja vinni az akku feszültséget, ha korlátlan ideig rajta hagyod. Én 49V ot és a hozzátartozó ampert sütögetem rá. De működik.
A hozzászólás módosítva: Júl 24, 2014
(#) frekivalto válasza kekbon hozzászólására (») Júl 25, 2014 /
 
Ez töltés nélküli. Amit leírtál, ez is AZT csinálja, sot, szerintem mindenkié. Csak az impulzus sürüség annyi, hogy közben az átlagáram feltölti az akkut.
(#) frekivalto válasza Koncsar hozzászólására (») Júl 25, 2014 /
 
Egy feltöltött akku feszültsége 12,6 - 12,8 V közötti kell, hogy legyen. A 13,25V érték szulfátoldás után jó érték, de le kell csökkennie pár óra után.
(#) Koncsar válasza frekivalto hozzászólására (») Júl 25, 2014 /
 
Szia! 24 óra múlva még mindig 13.02V a feszültég rajta. Aztán volt egy olyan akkum is amit már töbször lemerítettem feltőltöttem ezzel az eljárással, 10 éves Perion. Egy hónapja használom, sajnos kicsi benne a tárolt energia. több mint valószinű, hogy ez kuka lesz. A megfigyelésem, hogy a szulfátoldás alatt egy cella szép átlátszó marad, a többi meg egy barnás zavarodott savnak néz ki. Mindegyik cella 14V környékén egyformán elkezd pezsegni finoman. Nem tudom, hogy érdemes e vele tovább foglalkozni.
A hozzászólás módosítva: Júl 25, 2014
(#) elyelibator hozzászólása Júl 28, 2014 /
 
Sziasztok. Az lenne a kérdésem, hogy a deszulfátor 1,5 hét alatt leszívhatja e az akkumulátort padlóra? Szerintem nem igazán, mert hogyha 10mA-el számolok, 1,5 hét alatt az még mindig csak 33 Watt teljesítményfelvétel, amitől nem borul ki egyik autó akku sem. Kinek van valami ötlete hogy egy 2 éves akku másfél hét állva hagyás után miért 0 voltos, holott nem szabadna. Van benne olvadóbiztosító is 1A-es. Létezik, hogy Így behaljon?
(#) kekbon hozzászólása Júl 28, 2014 /
 
A deszulfátor fogyaszthat másfél hét alatt 5-10Ah-t. Az már bőven lehet sok egy gyenge akkunak.
A hozzászólás módosítva: Júl 28, 2014
(#) elyelibator válasza kekbon hozzászólására (») Júl 29, 2014 /
 
Hello! 10mA felvett árammal, a 10 nap, még mindíg csak 2,4 amper max. Persze lehet hogy nagyobb a felvétele, de úgy emlékszem 10millit mértem rajta anno.
Hát akkor tanulság gyanánt figyeljetek oda mondjuk a hetekig nem használt autó aksikra, nehogy rajta maradjon egy 3-4 éves aksin, mert lehet hogy kivégzi az aksit.
(#) Inhouse válasza elyelibator hozzászólására (») Júl 29, 2014 /
 
Elvileg nem kellene, hogy így járj. Meg kellene mérni, más fogyasztó nincs-e ezen kívül. Valamint az akkut is érdemes lenne megméretni.
(#) szsrobert hozzászólása Nov 7, 2014 /
 
Akkut merítő szulfátlanító?
Akkut szulfátlanítani külső tápról érdemes. Szerintem.
(#) akos11 hozzászólása Dec 11, 2014 /
 
Üdv keresek embert aki ennek a nyákját megcsinálja
A hozzászólás módosítva: Dec 11, 2014
(#) Chipmunk1960 hozzászólása Dec 28, 2014 /
 
Üdv Mindenkinek, és Kellemes Ünnepeket, ami még hátra van! Az autóm úgy kipihente magát, hogy ma reggel,már be sem akart indulni, csak egy nyekk volt a köszönés. Ezért látogattam el erre az oldalra, mert az akkumulátorom már 4. éves, és a nyáron generátor nélkül voltam kénytelen közlekedni, mert... / ez egy másik hosszabb történet, talán majd egy másik topicban. Az lett a vége, hogy új generátort kellett vennem, az eredetinek pedig még nem sikerült megfejteni a bánatát. / Egy párszor bizony lemerült 10V alá, mire hazaértem tölteni, gondolom nem tett jót neki. Szeretném az élettartamát meghosszabbítani,ezért megpróbáltam mind a 60 oldalt végigolvasni, hogy okosodjak, de igazából nem sikerült. Ezért szeretném a véleményeteket kérdezni. Az autó 2L benzines, az akksi 70AH-s.
(#) Atys67 válasza Chipmunk1960 hozzászólására (») Dec 28, 2014 /
 
Üdv
Neked is kellemes ünnepeket.
Építs egy ilyen töltőt, én vagy hat éve használom és egy akkut már visszahozott a sírból..
Egyszerű, és teszi a dolgát

Bővebben: Link
(#) Chipmunk1960 válasza Atys67 hozzászólására (») Jan 5, 2015 /
 
Szia, Köszi a tippet, hány VA-es trafó kell neki? Már elkezdtem egy PWM-est, 555 el +2 IRFZ44 összerakni, majd meglátom mi lesz belőle...
(#) KevBan hozzászólása Jan 6, 2015 /
 
Üdv mindenkinek! Mindenek előtt boldog új évet nektek!
A segítségeteket szeretném kérni. Szeretném megépíteni a cikkek közt szereplő "Szulfátoldó-töltő automatikával" kapcsolást, amely köbzoli és proli007 közös munkája.
A kérdésem pedig a következő lenne:
Van nekem egy régi Videoton RA 6386 S típusú rádióserősítőből megmentett trafóm. 2x26 V~ szolgáltat, gondolom ez még nem vészes a 24 V~ helyett. De, teljesítménye is megfelelő-e?
Köszönöm a válaszokat!

András
(#) Atys67 válasza Chipmunk1960 hozzászólására (») Jan 6, 2015 /
 
Szia. Egy 150-200 W bőven elég
(#) gergo55 hozzászólása Jan 17, 2015 /
 
Kérdés az akkumlátor tudóihoz: mekkora lehet az a max.feszültség amire a kondenzátort feltölthetem és amit az akku károsodás nélkül elvisel? Másszóval: mekkora az ólomzselés akku "átütési szilárdsága"?
Pl, tölthetném-e a 48 V-os telepet 300 V-ra feltöltött kondenzátorról?
Köszi!
(#) gulyi88 válasza gergo55 hozzászólására (») Jan 17, 2015 /
 
Átütési feszültség itt nem értelmezhető, mivel a kénsav nem szigetelő hanem jól vezető közeg.
Ideális esetben 300/24=12,5V kerül egy cella két felét elválasztó térrészre (AGM esetén üvegszövetre és kénsavra). Gondolom ekkora feszültséggel igen intenzív vízbontás jönne létre, de ha az energia és az impulzusok sűrűsége nem túl nagy, akkor ez elenyésző is lehet, túl sok víz bontása nagyon robbanásveszélyes!
Az áramot viszont édemes lenne korlátozni! Mondjuk ha egy soros légmagos induktivitáson keresztül kapcsolnád a töltött kondit az akkura, úgy egy lecsengő rezgést kapna, enyhén pozitív effektív töltésmennyiséggel, plusz a váltóáram miatt vizet sem bontana, és az áram sem lenne több mint az U, C, L megenged.
A hozzászólás módosítva: Jan 17, 2015
(#) gergo55 válasza gulyi88 hozzászólására (») Jan 17, 2015 /
 
Sejtettem, hogy a közel 10x feszültség túl sok. Nem találtam idevonatkozó adatot az akkukról. A kérdés onnan jön, hogy a nagy távolság miatt a napelemeimtől nagyobb feszültségen hoznám az áramot, és kondenzátoros impulzus töltéssel menne az akkuba. Az L tag jó ötlet, köszi, valóban "lágyítaná" az áram lefutást. Már csak méretezni kell!
(#) gulyi88 válasza gergo55 hozzászólására (») Jan 17, 2015 /
 
Ja, én akku szulfátkezelésére gondoltam, nem töltésre.
Ilyen módon nem fogsz tudni annyi teljesítményt bevinni az akkuba mint, ami a napelemekből jönni képes. Sok helyen használnak 48V-os hálózti töltőket, olyan kell neked is (300V DC vel is elmennek) Farnell/Advance/Erskine/Statron/Eltek/...stb gyártók fiókjai.
Vagy venni kell egy gyári MPPT-s töltőkonvertert.
(#) Remci hozzászólása Jan 18, 2015 /
 
Sziasztok!

Ma délután megcsináltam ezt a kapcsolást a nyák terv alapján. http://www.hobbielektronika.hu/forum/topic_post_1378227.html#1378227 . Az akku helyére polaritás helyesen labortápot kötöttem és a zöld leden szépen látni az impulzusokat. Majd fordítva tettem rá a tápot és a piros led világít, hogy polaritás hiba van, de a zöld led ilyenkor is halványan villog. Ez normális? Trafót egyenlőre nem kötöttem rá.
(#) Remci válasza (Felhasználó 13571) hozzászólására (») Jan 18, 2015 /
 
Ja, értem. Akkor összerakom véglegesen. Köszönöm.
(#) gergo55 válasza gulyi88 hozzászólására (») Jan 19, 2015 /
 
Köszi, néztem az ajánlott töltőket.... hát, azon a pénzen inkább veszek másfél hektár legelőt!
Keresem a jó hatásfokú, költséghatékony megoldást. Megyek a napelemtöltős mppt-s topicba.
(#) bubuszoft válasza LeslieN hozzászólására (») Márc 15, 2015 /
 
5000-ért én is vetten két hónap után mindíg cseréltem, ennyire megbízható.
(#) nzozz hozzászólása Márc 30, 2015 /
 
Sziasztok!
Tudnátok ajánlani 12V -os autóakkuhoz használható szulfátoldót, ami 42V -os tápfeszültségről üzemeltethető? Jó lenne, ha hasznosítani tudnám a 42V 400VA -es trafómat és nem kéne venni másikat.

Köszönöm
(#) Iszkakof István hozzászólása Máj 10, 2015 1 /
 
Tisztelt uraim
Megépítettem én is ezt a szulfátoldót. Négy akkumulátoron tesztelem, aztán jön a nyúzópróba. Már három akkun megtörtént a regenerálás, holnapra kész lesz a negyedik is. A kész lesz-t meg látjuk, hogyan lehet majd értelmezni. Mindegyik akkunál más a regenerálás végén a feszültség. Azért választottam ezt az áramkört, mert egyszerű a felépítése és már két fórumtárs is pozitívan véleményezte.
Néhány vélemény érdekelne.
(#) sunside válasza Iszkakof István hozzászólására (») Máj 10, 2015 /
 
Üdv.
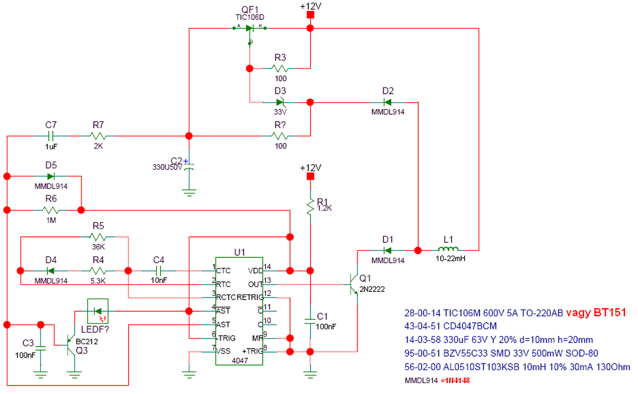
Ez egy 10 pontos kapcsolási rajz? 10 pont aki megtalálja az akkut.

(komolyan) mi a szerepe az S1 kapcsolónak?
(#) Iszkakof István válasza sunside hozzászólására (») Máj 10, 2015 /
 
Üdv
Ez hány pontos rajz? A felfele, vagy lefele mutató hüvelykujjak megmutatják.
Igazad van, az ördög mindig a részletekben van megbuj(tat)va. A kapcsolási rajzot , amit az egyik fórumtárs küldött privátba, mellékelem.
Az S1-es kapcsolóról regélnek a fórumon, én nem tettem oda. Merítem az akkut másként.
(#) erdgab válasza sunside hozzászólására (») Máj 10, 2015 /
 
A tíz pont az enyém!
Az egyszerűsége ellenére egy jól működő regeneráló töltő.
Idézet:
„(komolyan) mi a szerepe az S1 kapcsolónak?”

Ha ismernéd a kapcsolás működését nem kérdezted volna.
(#) MATA hozzászólása Máj 12, 2015 /
 
Üdv a mestereknek itt fórumon!
Az előbb a szelés akku töltése fórumra írtam a problémámról Köbzoli irányított ebbe a fórumba ott már megírtam a gondomat de itt is leírom töltővel akadt egy kis gondom http://www.hobbielektronika.hu/cikkek/szulfatoldo_automatikaval.html?pg=1 egy darabig ment rendesen de most csak a zöld led villog és nem halladszik a kattogás mint az előtt lehet állítani az ütemét is de nem megy ki impulzus az akkura talán az IRF540 ment tönkre?Köbzoli azt válaszolta hogy a fet ment tönkre én is erre gondoltam de mitől lehet mert nem sokat ment talán tíz percet lehet hogy a trafó a gond ez egy orosz töltőé letekertem annyit róla hogy 24 voltot adjon le AC
lehet hogy sok az amper mást már nem tudok elképzelni!A válaszokat köszönöm előre is!
(#) MATA válasza (Felhasználó 13571) hozzászólására (») Máj 12, 2015 /
 
Köszönöm a gyors választ!
Igen van rendes hűtése a diódahíd még nem volt meleg sem mikor tönkre ment.
Következő: »»   51 / 87
Bejelentkezés

Belépés

Hirdetés
XDT.hu
Az oldalon sütiket használunk a helyes működéshez. Bővebb információt az adatvédelmi szabályzatban olvashatsz. Megértettem