Fórum témák
» Több friss téma |
Fórum » Forrasztópákák - melyik miért jó
Olcsó húsnak híg a leve... Sajnos az ilyen olcsó "állomások", max gyerekjátéknak jók.
Igazából nem lenne velük baj, ha reális áruk lenne, mondjuk 2000-2500. De tudom, hogy mennyiért árulják, elég nagy pofátlanság. Mondjuk bennem is van hiba, mert mindennel így vagyok, ha a házi építés árát hasonlítom össze a bolti árral.
Persze, ezek a farenheitek meg a többi ilyen páka kb max 2000-2500ftot érnek a szemembe, de sok esetbe a házi építés többe jönne ki, mint ha vesz az ember egy normális állomást. Ebbe bele van számolva az anyag ár, a ráfordított idő, stb stb. Így máris nem lesz olyan szép az az ár
És akkor még benne vannak a feleslegesen beszerzett alkatrészek, menet közbe elhalálozott alkatrészek is.
Van olyan (egyéb eszköz), amit a sorozatgyártás miatt olcsóbban ki tudnak hozni, mint amennyi az anyagár, de pl. most, ami állomást építek, a boltban 20.000 fölött lenne, így meg 8000 alatt van. Fel kell tudni ismerni, minek van jó ára, és mit érdemes inkább megépíteni. De szerintem ezzel nem mondtam újat.
Most járattam egy kicsit egy poroltóval a kezem mellett, mivel a lakásban voltam elég sok gyúlékony dolog mellett és már nem füstöl. biztosan csak akkor az volt, amit NyariG írt.
A hozzászólás módosítva: Feb 4, 2014
Szisztok!
Lenne néhány kérdésem. A Weller WP80 és WSP80 között mi a különbség? Melyiket érdemesebb beszerezni? Ugyan az a hegy megy bele? Hol érdemes beszerezni (újonnan drága számomra ezért inkább használtban gondolkodom). Ill. az állomást én szeretném megépíteni, de nem tudom milyen csatlakozó van rajtuk, hol lehet beszerezni? Köszönöm a válaszokat!
Teljesítménybe ugyan az. Én a WP80al smdzek, a wspvel meg a többi dolgot csinálom. Vezérlője ugyan az. Vzoolenak van analóg vezérlője hozzá, de lehet neten találni jó árba is.
Ugyan az a hegy megy mind a kettőbe. Leginkább a mérete a különbség. Újonnan drága, de használtan ki lehet fogni jókat. Én mind a kettőt, új betéttel, megkímélt nyéllel és vezetékkel fogtam ki nagyon jó árba itt.
Sziasztok! Solomon pákába tud valaki ajánlani jó minőségű pákahegyet? A hozzávaló hegyek mostanában valami nagyon gyenge minőségűek. Legalábbis az árukhoz képest...
Sziasztok! Egy forrasztóállomást szeretnék csinálni. Szerintetek melyik a jobb? Vagy egy 5000Ft-os bolti az jobb?
A hozzászólás módosítva: Feb 8, 2014
Üdv!
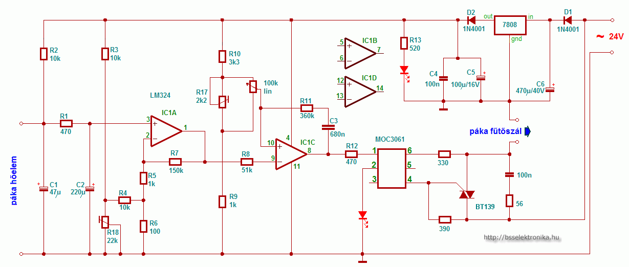
Ezt építsd szerintem: Bővebben: Link Nem muszáj hozzá hőmérséklet kijelzést is építeni, anélkül is működik. 5000 forintos állomást ne vegyél, játéknak valók.
Helló! A forrasztópáka az mindegy milyen csak 24v-os legyen? Vagy a wattszám is lényeg?
Idézet: Az 5000 Ft-os csak teljesítményt szabályoz (mint a tirisztoros csillár fényerőszabályozó), nem tartja állandó értéken a hegy hőmérsékletét.„Vagy egy 5000Ft-os bolti az jobb?” Kb. 10000 Ft-nál kezdődnek azok, amelyek vagy a fűtőszál ellenállása vagy egy beépített termoelem feszültségének figyelésável a hőmérsékletet szabályozzák. Ebbe az utóbbi kategóriába tartoznak a fórumon közzétett "forrasztóállomás" kapcsolások is. Nem "jobb", csupán kényelmesebb egy gyári forrasztóállomást venni.
Azért kérdeztem mert találtam a neten 24v 50w-os pákát és hogy azzal össze lehetne e hozni.
Össze lehet, de az lehet, hogy lassabban fűt fel, nem tudom...
Azt se tudom, jó-e abban a pákában a hőelem értéke ehhez az állomáshoz. Igazából ezek a solomon pákák kb 2500 forintba kerülnek és ezek tuti, hogy jók hozzá, jó minőségűek, kapni hozzájuk mindenhol különböző póthegyeket. Én a helyedben nem kommandóznék ismeretlen pákával.
Köszönöm a segítséget.Még annyit hogy megfelelő trafóval kb hány perc alatt füti fel a pákat hogy lehessen forrasztani? Ez csak kíváncsiság.
Erre én is kíváncsi vagyok, mert én is megépítés előtt állok.
Normális időre számítok: 1-2 perc között.
Annak idején én ilyet mértem: Felmelegedési idő
Mennyit kerestem ezt a diagramot
tudtam hogy van valahol mert annó láttam ...
Helló!Hol lehet venni solomon pákát 2500ft-t? Én csak közel 4000ft-at találtam.
Trafót itt is találsz az apróban, majdnem én is innen vettem.
Helló!Ha megépítem a pákavezérlőt akkor milyen csatlakozót vegyek ha ilyen pákával akarom használni?
Sima din csatlakozó ami a régi magnókban is van?
|
Bejelentkezés
Hirdetés |











