Fórum témák
» Több friss téma |
Fórum » Akkumulátor töltő
Helló! Újabb kérdés. Fordított polaritással raktam az akkura és azóta nem tölt..Mi szállhatott el?
Köszönöm a választ,
A gazdája így fogja majd használni , ahogy írtad: lekötött akkuval. Maga a töltő nagyon egyszerű, egy jó nagy trafo, két dioda(kinézetre kb.30A-os darabja) párhuzamosan kötve és... ennyi. Szóval egy utas egyenírányítás, szkóp jelalakot tettem fel elébb. Gondolom, jól értettem a szulfát oldós topicban, hogy akku regenerálást is csinál. razor1995 fórumtárs idézte köbzoli fórumtársat, sajnos köbzoli hozzászólását nem találtam meg, hogy olvashassam a hozzá kötödő hozzászólásokat. De talán nem is kell, az idézetben benne van a lényeg.
Cseréld le hídegyenirányítóra, vagy beszéld rá a gazdáját! A trafónak se tesz jót ilyen teljesítmény mellett az egyutas egyenirányítás.
Ha egyébként jó az akku (ezt ki kell vizsgállni terheléssel), akkor sok a szekunder fesz, nagy trafó teljesítmény mellett. Az akumulátorokat nem lehet tetszőleges árammal tölteni, általában az Ah/10 a normál töltés, de szerintem mindenkinek, aki akkutöltő épitésébe fog célszerű tanulmányozni a szakirodalmat, mivel az akkutöltés bonyolult elektrokémiai feladat, nem lehet csak tejesítmény nyomatásával letudni a dolgot. Ajánlom Ferenczy Ödön Stabilizált tápegységek és akkumulátortöltők, valamint [b]Plachtovics György Rádiótechnikában ebben a témában publikált írásait. [/b]
Még annyit, hogy automata töltő végfeszültégét csak olyan akkumulátorral tudjuk beállítani, amelynek töltési folyamata ott tart, ahol kell: Megfelelő ideig volt rajta a kapacitásának megfelelő töltőn, vagyis a befejezési stádiumnál tart, minimális áramfelvétel mellett a töltési végfeszültség közelébe töltődött. Ezt türelemmel ki kell várni.
Helló! A trafó ac 17,5v dc 15,1v . 2 ampert tud. Kipróbáltam 2 akkuval is egy 12 Ah és egy 45 Ah-val. Ugyan az volt a jelenség. Akura ráraktam rá a multit beállítottam 14 v-ra. Öt mp töltés után már világított a zöld is pedig tuti nincs feltöltve. A potit hiába tekertem max töltésre akkor is ugyan ez volt a probléma. Utána véletlen fordítva raktam az akkura a töltőt és valami meghalt benne.
LM358-at cseréled, a többi alkatrészt ellenőrzöd és újrakezded. Ha van szabályozható tápod, akkor a tirisztort kiiktatva be tudod állítani a végfeszültséget, ha nincs akkor ahogy írtam, türelem. A tirisztor katódja, valamint az akku közötti kábelen nagy áram esetén elég jelentős feszültségesés keletkezik és ez is becsaphatja az elektronikát. Erre utaltam az imént.
Az akku sarukon mérted a 14V-ot? Mert akkor azok az akkuk halottak.
Igen az akkun mértem de úgy hogy közben rajta volt a töltő.
Hello! Van szabályozható tápom. Le tudnád írni pontosan hogy csináljam.
Ha 14V volt rajta, az szinte teljesen töltött állapot. Egy megfelelő kapacitású lemerült akkun 2A-es töltés mellett nem mérhetsz ilyen magas feszültséget amíg fel nem töltődött.
Szóval, kiveszed a tirisztort, a többi alkatrésznek az elektronikán jónak kell lennie, ahogy már írtam. Stabil tápfeszt ellenőrzöd, amit a töltő biztosít az elektronikának. A szabályozható tápot kötöd az akku helyére és a kimeneti feszültséget finoman emelve megtalálod azt a pontot, ahol billen az LM358. Itt már látni fogod, merre kell korrigálni az elektronika beállításait. Amúgy elhanyagolt, régen nem töltött, vagy kapacitásvesztett - vagyis döglődő akksiknál gyakorta előforduló jelenség, hogy a töltés elején felszalad a feszültség, olyan mintha fel lenne töltődve és csak huzamosabban töltve kezdi igazából felvenni a töltőáramot (észhez tér).
Ezután már normális folyamatot látunk, lecsökken a feszültség, megemelkedik az áram, ami a töltés folyamán a normál metódus szerint változik: feszültség fokozatosan emelkedik - áram csökken. Az ilyen akkumulátorokon néha még lehet segíteni ciklikus töltés-kisütéssel, de téli időszakban az ilyen akkumulátor már nem megbízható.
Szia! A tirisztort kivettem a szabályozható táppal beállítottam 14v-nál kezd világítani a zöld. A tirisztort visszaraktam rákötöttem az akkut (12.75v-ot mértem rajta)és a multit. Bekapcsoltam és szép lassan elkezdett emelkedni a feszültség. Kb 5-6 mp alatt elérte a 14v-ot és a zöld led vibrálva világított. Az akku lenne rossz? De 2 akkuval is próbáltam.
Nem írtad a trafó paramétereit. Túl nagy szekunder fesznél, túl gyors a töltődés, de egyébként is meg kell barátkozni a gondolattal, hogy a töltés vége felé változó intenzitással, de ki-be kapcsolgat, minthogy a töltés lekapcsolásakor visszaesik a feszültség. Áramot is mérj közben, ha tudsz, azon majd látod, mennyit kér még az akksi. Hiába mérsz 14V-ot, a sav még nincs átalakulva megfelelően, ezért vesz fel még áramot.Nem tudom eléggé szakszerűen leírni, de hidd el. A multi meg méri a csúcsokat is, úgyhogy ahogy írtam előzőleg: TÜRELEM Amikor az akksi valóban feltöltődött, akkor majd tisztábban látsz.
Köszi a választ. A trafó ac17.5V és 2 ampert tud.De azóta kipróbáltam egy harmadik akkun és azt töltötte rendesen.
Én is pont ma készültem el ezzel a tírisztoros töltővel. Sajnos igazi tapasztalatot még nem szereztem vele mert ithon csak két akku volt az egyik egy kiselejtezett akku amelyik 10.5 v volt azt nem volt hajlandó tölteni. Egy másik akku ami viszont teljessen föl volt töltve azzal elindult és rendessen töltötte is de kb egy perc múlva leált mivel ez egy töltött akku volt. Én egy gyorstöltőnek akarom használni és a text során a 22A- es ampermérő teljessen kiakadt. nem tudom menyi lehetett a töltőáram. De már próbálok egy 50A es mérőmüszert barkácsolni.
Valaki meg tudná mondani maximum mekora áramal szabadna gyors tölteni pl egy 90Ah-ás akkut?
Üdv!
Azt mondják, hogy az kapacitás egy tizedével, de ha automata töltőd van, ami BIZTOSAN LEKAPCSOL, ill a töltőáram szinte nullára visszaszabályoz 13,8-14V-nál, akkor töltheted akár 40 amperral vagy többel is. Hiszen egy autóban egy hosszabb indítózás után a generátor is tölti ennyivel (ill. amit a generátor bír).
Igen azt tudom hogy a normál töltésnél 1/10-ével kell tölteni de az ilyen gyorstöltőkre nem találok semi féle leírást hogy maximum menyivel lehetne tölteni. Én 14.2v ra állítotam be a leszabályozási feszültséget.
Valóban a generátor a lemerült akkut képes nagy árammal tölteni kb. 20-25 A körül.
Valóságban a generátor 40-42 A áramot tud szolgáltatni 1500 motorfordulat környékén, de ebből csak a fenti nagyságú áram tud akkutöltésre fordítódni, a többit a gyújtás és a gépjármű egyéb elektronikus rendszere használja. A világítás bekapcsolása esetén még kevesebb jut töltésre. Az akku feszültség emelkedése mérsékli ezt a 20 a körüli töltőáramot. A töltőberendezésed hogy gyorstöltésre alkalmas legyen 20 A körüli töltőáramot kell biztosítson számottevő melegedés nélkül. Ezzel az árammal töltheted a szokásos 44 Ah-s vagy nagyobb akkukat, arra viszont feltétlenül figyelned kell hogy akku hőmérséklete töltés során a 40 celsius fokot ne lépje túl.
Vannak sokkal nagyobb teljesítményű generátorok is. Sőt manapság ritka 70-90A alatti teljesítményű, de nagyobbak is vannak. Bizony előfordulhat, hogy 40-50A-rel is tölti a lehervadt akkut. Persze nem sokáig, mert az akku feszültsége gyorsan emelkedik így a töltőáram is gyorsan csökken.
Köszönöm akkor megpróbálok valami hőérzékelőt az akkura ráépíteni nehogy elszúrjam.
Egyvalamivel érdemes tisztába lenni, akkutöltő kétféle töltési módozatú lehet. Vagy feszültséggenerátor jellegű U/I ez azt jelenti hogy a töltőn fixen beállított a töltőfeszültség és az akkumulátoron a töltőáram egyre csökken ahogy az töltődik vagy áramgenerátor jellegű
I/U ahol a töltőfeszültség magas és elektronika gondoskodik a beállított töltőáram állandó értékéről a teljes töltöttség eléréséig. Az ilyen töltők végig azonos árammal töltenek, majd lekapcsolnak esetleg csepptöltésre átállnak. Itt fontos a cellahőmérséklet figyelése, mert ha túlságosan megemelkedik a töltést meg kell szakítani, majd folytatni. Természetesen ezt is az elektronika végzi. Tegtöbb kereskedelmi töltő az első módszert alkalmazza. A hozzászólás módosítva: Feb 5, 2014
Tisztelt Uraim!
Segítségeteket kérném szépen az alábbi témában: Kaptam egy nagyon hercig akkumulátor töltőt (20x5x5) egy régi "szünetmentes ládából" és egy hozzá "tartozó" Deprez műszert. Szeretném a műszert rákötni a kimenő oldalra, mert roppant vizuális típus vagyok! Nem elégít ki a három LEDke ami a töltés mennyiségét jelzi. (piros, sárga, zöld) Egy 2 v. 3 állású kapcsolóval váltogatva szeretném lesegetni az éppen aktuális töltést adatokat! (na meg, hogy ne álljon a ládafiában) A műszer: V-A mérés rendszerű egyenáramra készült 0-tól 30-ig van skálázva. Lemértem a tekercsének belső ellenállását 60-62 Ω. Tipusa: 101DA-2 A töltő:230V AC 0,4A bemenet 12V 5A (fesz.korlát Umax 14.4/13.6 V kimenet automata zárlat védett, zárt rendszerű akkumulátorokhoz is használható. A nagy kérésem az lenne, hogy küldjetek nekem egy "méretezett" kapcsolási rajzot Milyen anyagokból és hogyan tudom összelapátolnom a sufniban, hogy rá köthessem a +- kimenő vezetékekre!
Hello! Nem a témába tartozik a kérés, hanem előtét és shunt ellenállás méretezéséhez. (Az hogy töltőbe kell másodlagos dolog.
De ha jól értem, feszültség és árammérést szeretnél végezni vele. A számításhoz nem csak a belsőellenállásra, hanem végkitéréshez szükséges áramra is szükség van. (Jobb lenne az ellenálás helyett a végkitéréshez szükséges áramot és az ekkor mért feszültséget is megadni.) Plusz, hogy a 30-as skálát hogy használnád. A 30V és 30A formában, vagy átskálázod? üdv!
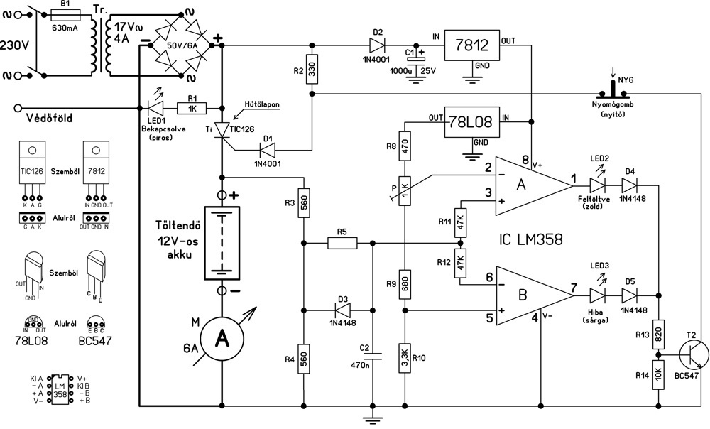
Sziasztok, visszaneztem egy jo par oldalt a forumon akkutolto epites szempontjabol es ket kerdes merult fel bennem. Hiaba ne kiserletezzek.
- az 1-es abran levo toltonel lehet-e allitani az aramerosseget? - a 2-es abran levo nagyaramu toltot valamikor Proli007 rajzolta/tervezte, annal lehet-e allitani az aramerosseget, estleg az R5 megvaltoztatasaval, vagy potmeterre cserejevel? E masodik kerdes inkabb neki szolna. Koszonom elore.
Proli007!
Köszönöm válaszodat, igen a skálát 30V és 30A eredeti formájában szeretném használni. Sajnos úgy látom: "nagyot álmodtam" ...csak villanyban utazom, keveset elektronikáztam... |
Bejelentkezés
Hirdetés |











