Fórum témák
» Több friss téma |
Próbáltátok a 42800Hz-et 600Hz-el szaggatva bontáshoz?
Konkrétan ezt így nem.De szerintem csak így erre (vagy ilyesmire)alapozva nem lesz áttörés.
Meyer mester is ezzel az elvvel dolgozott, a legtöbb szabadalma ezekre a burstokre alapult.
Azóta ahány leírás, annyi frekvencia javaslatot lehet találni . A lényeg valahol a bontó mechanikája és a hozzá tartozó vezérlés összehangolásában lehet . Elég jól átlátható az elv ezen az oldalon is. Kísérletező kedvűek hajrá!
Jól látható ,hogy ha esetleg kijutna a hho a katalizátorba (az más kérdés,hogy kijuthat-e) akkor avval mi történne.
Idézet: „a bontó mechanikája és a hozzá tartozó vezérlés” Szerintem is.Egyébként Meyer mester meg Horváthra alapozott.Kevesebb az infó,mégis jobban átlátható.
Szia, többször megnéztem, de nem világos előttem.... Ahol elkezdi melegíteni a toch-al, ott eleve világosabb, és nem kormos, mint körülötte. Nekem is van itt olyan lecserélt ami csak kormos, de nincsen a belseje összetörve. Már próbáltam mosni, inkább kevesebb, mint több sikerrel. A másik kérdésem, hogyan lehet megoldani, hogy így égjen, s ne robbanjon, mint nálam?
Köszi a választ előre is. Üdv: Mike
Üdv.
Elnézést,hogy érthetetlenkedek,de nem értem a kérdést.Mi robban nálad?Gondolom mivel gázzal égeti, ezért leégeti róla a kormot.Utána már a kevés gázzal is visszagyújtható.Vagy nem?Vagy nemtom Esetleg még néhány .
Sziasztok!
Olyan kéréssel fordulok hozzátok hogy olvasgatom már pár napja a fórumot és építettem már kb egy éve egy hho generátort ami működik is, de ahhoz hogy tökéletes legyen és betudjam építeni az autómba ahhoz kellene még az elektronikai része tehát segítséget kérnék h valaki aki télleg ért hozzá az legyen szíves nekem küldeni kapcsolási rajzot nyáktervet egy pwm-ről egy lamdaszonda vezérlőről és egy lamdaszonda monitorrol és ezek bekötéséről egy kis segítséget. Nem vagyok teljesen amatőr az elektronikában de profi se. Láttam hogy a pwm megépítésénél többen az lm324-et választották megfelelőnek, a lamdaszonda vezérlő és monitor-hoz lm3914-et. Nagyon megköszönném ha valaki értelmesen tudna nekem segíteni.
Szia, A Lambda corrector kapcsolásokból ezt javaslom. A rajz magáért beszél, de az R1-el tudod állítani az offset-et, az R2-vel az amplitúdót. Persze jó lenne tudni, hogy milyen autó, melyik motorral van szerelve. 4 vezetékesből találtam egy német utángyártottat, ami árban is megfelelő, kb 30€, és nem csak egy évig tart. A kis 3 hengeres Opel Corsa-hoz, viszont egy évjáraton belül 2 fajtát ad meg a katalógus, /pont vizsgára készítettem fel az autót, s a scanner lambda errort írt ki./ Kicseréltem erre az újra, akkor már jó értékeket írt, de egy hét után megint bebillent az engine lámpa, s kihozta hibára. Mint kiderült, az a sensor, más tól-ig tartományban dolgozik, s extrém körülmények között hibára futott. A PWM-ről csak annyit, megint jó lenne tudni, hogy hány lemezes, mekkora a felülete, az áramfelvétele, s a termelése. Üdv: Mike
Nagyon bíztató a komment a szöveg végén : nagy a valószínűsége hogy tönkremegy a motor, ha ezt használod!
Szia, A félreértések elkerülése végett, ez mindegyik lambda corrector.ra vonatkozik, ha nagyon elszegényíted a keveréket!
Azért ha végigolvastad a hozzászólásokat kiderül,hogy teljesen nem lehet átvágni (főleg valami kárára) az ECU-t.Minél újabb,annál rosszabb,de nem írtad tájékoztató jelleggel miről is van szó.Mert a lambda mellett lehet manipulálni a MAP szenzort is,de az is macerás.Persze nem lehetetlen,csak kérdés megéri-e.Aztán,-patkoltojás- kolléga ajánlott valamit nem is olyan rég,konkrétan a csak hidrogénről.Ajánlanám még -ampervadász- okfejtését a gyújtás illetve gőz párosítását (egy jó darabig nekem is ez volt benne).Mivel oda nem kell ampereket betolni mint a lemezes bontókba,mer ugye az sok amperrel eléggé fog.
1. A kormos katalizátort HHO-val koromtalanítja.
2. A begyújtatlan HHO a kormos katalizátorral nem reagál. A koromtalan részen viszon a katalizátor katalizál, felhevül, majd begyújtja a HHO-t. Haszon 1: katalizátor koromtalanítás. Haszon 2: elképzelhető, hogy több hőenergia szabadul fel, mint amit a bontáskor felhasználtunk. Feladat: ha több energia szabadul fel, olyan megoldást/anyagot kell találni, amely képes tartósan elviselni amagas hőmérsékletet. A videón is látszanak a katalizátor anyagába égett lyukak (kis napnak nevezi). A LENR-ben nagyon finom nikkelport reagáltat hidrogén atmoszférában. Sok hő keletkezik, és a nikkel rézzé alakul át.
Feladatok:
-Állítsunk elő minél magasabb hatásfokkal áramot. Napelem, jó hatásfokú generátor(90-95%). Célszerű a főtengelyről hajtani, elmarad a szíjhajtás vesztesége. -Ezzel az árammal fejlesszünk minél több HHO-t, vagy éghető gázt jó hatásfokkal. Nagy felületű bontó, hosszú élettartam, elektronika a hatásfoknöveléshez, szabályozáshoz, kis veszteség (FET). - A gázt égessük el arra optimalizált motorban. Kis hőveszteség, minél magasabb hatásfok, megfelelő gyújtóáram, gyújtási időpont, gyújtógyertya. A hűtőn távozó veszteséghő csökkentése, kipufogógázok hőjének és nyomásának hasznosítása (turbó, áramtermelés, stb.) - A motor alkatrészeinek cseréje tartós üzemet bíróra. Gyertya, szelepek, dugattyú. A hozzászólás módosítva: Jan 31, 2014
Idézet: „Állítsunk elő minél magasabb hatásfokkal áramot.Célszerű a főtengelyről hajtani...” És itt már kezdődnek is a problémák.
Hol a probléma forrása?
A generátorból kivett, hho-nak szánt energia túlzottan megfogja a motort.De ha csak csökkentés a cél akkor meg nem kell ez a sok macerálódás.
Miért fogná meg túlzottan? A motor elég erős egy autó mozgatásához is.
De táplálhatja a gázgenerátort napelem, vagy akku is. Vagy szállíthatjuk a gázt tartályban.
Sziasztok
Megépítettem egy pwm-et de nem tudom miért de a feszültség állító potméterre nemragál semmit, folyamatosan 12 voltot ad. A frekvencia állító az jónak tűnik mert váltóáramot mérve betuttam állítani hogy kijelezzen a multiméter egy értéket. Az áramerősséget meg nemtudom mert nemtudom megmérni. Ha esetleg valaki tudna segíteni h milehet az oka h neműködik rendesen azt megköszönném. A második képen lévő átalakításst nemcsináltam meg.
Az én autóm nem fogja meg, nincs benne klíma.
Szevasz!
Én is megépítettem ugyanezt a variációt (is).Működik,rendesen-de ezen nem lehet feszt.t állítani!Csak áram korlátot,frekit és kitöltési tényzőt. Annak ellenére,hogy működik,nem hozta a várt eredményt.A 2db 555-ös IC-vel épűlt PWM viszont csodás eredményeket hoz.Igaz nekem csöves botóm van-kinek a pap,kinek a papné. Azt azért elmondanám(sok éves tapasztalat és néhány 100 000 kisérlet után)hogy a "kulcs"nem egytlen paraméter megtalálásában van.MINDEN paraméternek az ideálisnak kell lenni ahoz,hogy egy bontó minél jobban megközelítse(vagy meghaladja)az MMW 9.2-t.Mert EZ A LÉNYEG,a HATÁSFOK!!!!!!
Eltudnád küldeni nekem a 2db 555-ös ic-vel épült pwm kapcsolási rajzát nyák tervét és a beültetési rajzát?
Nem ezen van a hangsúly. Ha valamivel terheled a generátort, akkor az több mozgási energiát igényel, hogy tartani tudja a feszültséget... És honnan veszi az energiát? A motor főtengelyéről... Nem akarom a folyamatot tovább írni, szerintem sejted a lényeget... Negy egyszerű csak úgy megcsapolni plusz energiabevitel nélkül..
Igen,csak a bifiláris tekercs nélkül lett megépítve.Azzal is próbáltam,de nálam rosszabbul teljesített vel,mint a nélkül.Ezzel nem állítom,hogy más bontó összeállításnál nem hoz jobb eredményt.
Holnap előkaparom és felteszem.
A 10mm-es ferritrúdon a bifiláris tekercs trafóként funkcionál, AC lesz a DC-ből. A rajz szerinti bekötésnél elvileg azonos pólusú DC tüskét okoz. Ki fogom próbálni.
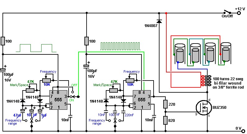
Itt vannak a tákolmányaim rajzai.Igaz nem túl szépek,de *** jók.
A hozzászólás módosítva: Feb 6, 2014
|
Bejelentkezés
Hirdetés |





Köszi a választ előre is. Üdv: Mike
Esetleg még 















