Fórum témák
» Több friss téma |
Fórum » Akkumulátor töltő
Tiszteletem!
Segítséget szeretnék kérni. Én ennek itt az akkumulátortöltőnek a megépítésére adtam a fejemet. Én egy átlagos akkumulátort szeretnék tölteni ami 45 Ah. Az eredeti leírásban a 45 Ah akku töltésére az R 2 ellenállást 0,05 R KR 112 RR 5 W kellene beletennem. Hol tudok ilyen kis ellenállású teljesítmény ellenállást venni, rendelni illetve van e valakinek eladó. Illetve változik e az érték ha én ezzel a transzformátorral építeném meg. Segítséget előre is köszönöm! Tisztelettel: Darfol
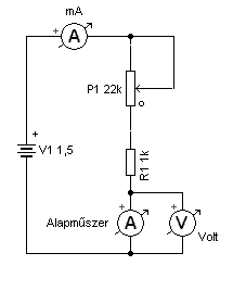
Hello! Akkor egy 1,5V-os elem, meg egy poti+ellenálás sorba kapcsolásával végkitérésbe kellene vinni a műszert, majd megmérni az ehhez tartozó áramot, és az alapműszer kapcsán a feszültséget. Abból már számolható az előtét ellenállás 30V-ra és a Shunt 30A-ra. Ha "villanyban utazol", ez nem lehet még gond, mert ez messze nem elektronika. üdv!
Hello!
- 1. Nem, mert a töltőáramot az egyenirányító-trafó belsőellenállása fogja meghatározni. - 2. Ez a töltő inkább csak korlátozza a töltőáramot, nem szabályozza. Az R5 befolyásolja a töltőáram nagyságát, de nem igazából arra célra szolgál. R7 ellenállást egy áramgenerátorral kiváltva lehetne szabályozni a töltőáramot de nem túl nagy tartományban, mert egyre erősebbé válnának a "mellékhatások". Inkább R1-R2 értékének változtatása lenne a célszerű. üdv!
Tiszteletem!
Köszönöm a gyors választ! És tudnál abban segíteni, hogy milyen értékekre kellene változtatni az ellenállásokat. Válaszodat, segítségedet előre is köszönöm!
Hello! A 0,05ohm-ot két 0,1ohm párhuzamos kapcsolásával kapsz. De akkor 5A lenne az áramkorlátozás. A belinkelt trafó, 47VA-es, amivel maximum kb. 2,5A töltőáram érhető el. Az 5A tartós áramot, viszont szerintem egy tranyó el sem viszi. De ha jól emlékszem, én is rajzoltam már kiegészítést 5A-re ehhez az áramkörhöz, csak meg kell keresni.. üdv!
Tiszteletem!
Ismét köszönöm a gyors válasz utánanézek mindenképp!
Feszültség mérés állásban a fele, árammérésben pedig a 20%-a lesz kihasználva maximálisan a műszer skálájának. Árammérésben még annyival rosszabb a helyzet, hogy ha 1A-el vagy kevesebbel tölt (pl. a vége felé), akkor már lehet, hogy ki sem fog lendülni a mutató.
A hozzászólás módosítva: Feb 8, 2014
Üdvözlet Mindenkinek.
Kérdésem főként Proli007-nek szól, mert ö tette közzé a kapcsolást. A mellékelt kapcsolást használhatnám egy 10,8V-os Ni-Mh akkupack töltésére? Ha igen mit kell változtatnom?
Köszönöm a fáradságodat és a rajzot. Innentől elboldogulok!
üdv: tipegő
Üdv!
Bocsi, csak most néztem újra ide. Örülök, hogy jó lett. Terheletlenül kattog, mert bekapcsolva magas a fesz, erre lekapcsol, majd újra vissza, .... Előbb mindig az akkut kell rákötni, majd a hálózatot. Kikapcsoláskor fordítva. Jó töltő, rákérdeztem a havernál, működik neki, használja. Annak idején két nyákot csináltam, de a saját meg nem készült el. Már jó pár éve...
Szia!
Én még nem tudtam befejezni a dolgot, időhiány miatt... Most az a gond, hogy nem működik az áramszabályozás, maximális áramot ad, sejtem hogy mi lehet a probléma, ma megnézem. A Shöntöm 3,2mm-es wolfram (AWI hegesztéshez használják). Rá fogok mérni a műv erősítő 2 és a 3 as lábára és egyből megtudom a hiba okát. Remélhetőleg ma sikerül is megoldani a gondot.
Hello! Azt elfelejtettem írni, hogy amikor ezt rajzoltam, megrajzoltam az áramszabályozását is, de nem adtam közre. De ám legyen.. üdv!
Koszi szepen a vallaszt, foleg a masodiakat.
Üdv
Szükségem lenne egy aksitöltő kapcsoláshoz amit viszonylag kevés alkatrészből kihozhatok.Egy 12v os 1.3A - os ólom aksit szeretnék tölteni vele.Sehol sem találtam ilyen kapcsolást
Tiszteletem!
Akkor mindenképpen nagyobb transzformátor kell ami 4-5 A tud. Le kellene cserélnem a két BC546B tranzisztort ami bírja a nagyobb áramot? Így akkor használható lenne ez a kapcsolás? Ha lehet őket cserélni akkor gondolom kell nekik hűtés, megoldható hogy a tranzisztorokat vezetékkel kössem össze a panellal. Kell e cserélnem nagyobbra TIP 147-st. Válaszodat, segítségedet előre is köszönöm! Tisztelettel: Darfol
Hello! Ezek szerint nem kerested meg a rajzot.. Pedig itt van.
A kis BC-nek köze nincs az áramhoz. Bizony komoly hűtés kell, de minden ott van a rajzon.. üdv!
Hello! Ha az aksid 1,3A-es, akkor kb. 130mA-al kell tölteni. Nézd meg ezt a kapcsolást, hátha szimpatikus.. üdv!
Üdvözlet Mindenkinek.
Kérdésem főként Proli007-nek szól, mert ö tette közzé a kapcsolást. A mellékelt kapcsolást használhatnám egy 10,8V-os Ni-Mh akkupack töltésére? Ha igen mit kell változtatnom?
Hello! Ez zselés aksihoz készült töltő, nem jó Ni-Mh aksihoz. Sajnos a Ni-Mh aksinál a töltés végét "nehéz megállapítani". Feszültség figyeléssel nem is megy, mint az ólomaksinál. De olvass róla a saját topikjában.. üdv!
Tiszteletem!
Köszönöm a linket! Az igazat megvallva annyira rágörcsöltem szerintem, hogy átugorhattam felette vagy nem tudom. De még egyszer köszönöm. Megépíthető két külön transzformátorral vagy tekercseltetnem kellene egyet ami tud 12 V és 18 V-ot. Lehet hülye kérdés de kezdő vagyok sajnos. Tisztelettel: Darfol A hozzászólás módosítva: Feb 10, 2014
Hello! Megépíthető két trafó párhuzamos kapcsolásával, de csak két egyforma típusú és feszültségű trafó esetén. üdv!
Tiszteletem!
Én a 12 V-os részre gondoltam az kell az én kapcsolásomhoz. Csak 12 V- os akkumulátort töltenék. Tisztelettel!
Köszönöm a választ.
Akkor utána olvasok.
Hello! Én sem gondoltam másra, csak 5A áram eléréséhez a belinkelt trafó teljesítménye nem megfelelő (mint írtam). A trafó párhuzamos kapcsolásával, a feszültség nem nő, csak az áramterhelhetősége lesz kétszerese. üdv!
Tiszteletem!
Sajnálom de rosszul fogalmazhattam, elnézést kérek. a lenti képen bekarikázott részre gondoltam, hogy azt meg kell e építenem, ha nem akkor csak az új kapcsolás és egy erősebb transzformátorra van csak szükségem és két 0,01R 2W ellenállásra. Köszönöm válaszát és a segítséget! Tisztelettel: Darfol
Hello!
- A bekarikázott rész a digit panelmérőnek a tápja, aminek függetlennek kell lenni "mindentől". Azért van külön tekercse. Ha az nem lesz, akkor nem kell. Ha lesz, akkor vagy a trafót tényleg tekerni kell, vagy lehet alkalmazni egy másik kis nyáktrafót is. - Az "0R01" el van írva (várhatóan én voltam a béna), mert két 0,1ohm kell, amit 0R1-el kellet volna jelölni. Mert a csúcsáramon azokon 250mV-nak kell esni. A kettő párhuzamosan lesz 0,05ohm. - A műszerhez tartozó ellenállás viszont tényleg 0,01ohm, mert azon viszont 5A esetén 50mV-nak kell esni. (Mert a digi csak 200mV-ig tud mérni, nem tudná mutatni máshogy az 5A-t.) üdv!
Tiszteletem!
Akkor minden rendben, (hu) megkönnyebbültem. Mind a transzformátor mind az ellenállással kapcsolatban. Megpróbálom Eagle-ben megrajzolni, bár még csak ismerkedek vele. Köszönöm ismét a segítséget! Tisztelettel: Darfol A hozzászólás módosítva: Feb 10, 2014
Sziasztok,
a képen látható Reszursz_1 töltőmnek a képen látható a potmétere. R20 3,3 kOhm a rajzon. Valaki rakjon be egy linket, ahol ilyet tudok venni. Illetve érdekelnének még a c1, c2, c3, c4 alu kondik helyettesítése, és VT1, VT2, VT3, VT4, VT5, VT6 is. köszönöm |
Bejelentkezés
Hirdetés |







Szükségem lenne egy aksitöltő kapcsoláshoz amit viszonylag kevés alkatrészből kihozhatok.Egy 12v os 1.3A - os ólom aksit szeretnék tölteni vele.Sehol sem találtam ilyen kapcsolást 






