Fórum témák
» Több friss téma |
Fórum » LM 3915 legmagasabb szint kijelzése 1-2 sec-ig
Témaindító: pepe, idő: Dec 28, 2007
Témakörök:
Sziasztok! Valamikor régen találtam egy kivezérlésjelző kapcsolást LM 3915-el ahol a legmagasabb szintet a LED megtartotta 1-2 másodpercig. PL.: Jött egy nagy mély ütem és az elérte az utoló előtti LED-et és ezt a ledet egy tranzisztor (bázisára kötött konival) világítva hagyta. 1-2 másodpercig vagy amíg egy ennél nagyobb impulzus nem érkezett. De a baj az hogy nem találom a kapcsolást! PLS segítsetek ha valakinek van ilyen vagy hasonló!!
Ezt csúcsérték tartásnak hívják, és azt hiszem valamelyik 80-as évekbeli rádiotechnika folyóiratban van.
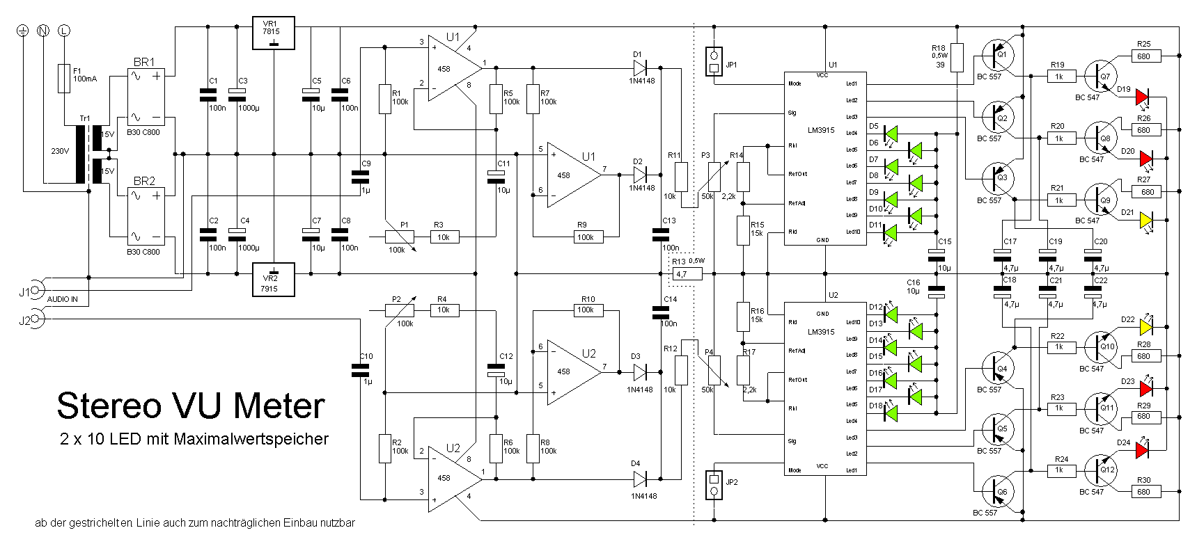
Üdv...úgy lehet ezt megoldani, hogy két IC-t alkalmazunk, az egyik vonalkijelzéssel megy, a másik pontkijelzéssel, nagyobb időállandóval, és ugyanarra a LED sorra dolgoznak.
Ezt egy német oldalon találtam és az utolsó 3-4 kimenetre egy-egy tranzisztor volt kötve aminek a bázis emittere közt egy 10µF-os kondi volt csak nem emlékszem hogy volt megoldva hogy csak a legmagasabbat mutassa.
Hi. megtaláltam a kapcsolásd de azért THX mindenkinek.
És jó építéat mindenkinek!!
Köszönet a rajzért!
Már felturtam érte a mühelyt RT 1986 7-8-9.hó
Hát ez nem egészen azt csinálja, nem csak a legmagasabb értéket tartja, hanem az az alattiakat is, ha azok is a felső háromban vannak. Viszont az alsóknál meg egyáltalán nincs tartás.
Igazatok van, ez tényleg félmegoldás.
Az igazi olyan mint amit az Orion SM1025-ben alkalmaztak. Valahogy ki kellene sütni az alacsonyabb sorszámú kondit, a soron következő fokozatnak. (talán ha egy +tranzisztorral kisütnénk a kondit.) +minden kimenetre meg kellene csinálni.
nem roszz de nekem van egy sokkal egyszerűbb rajzom ha megtalálom elküldöm azt 2-3óra alatt ellehet készíteni majd küldöm :violent: :gun:
Ez Medve kolléga javaslata.
Csak a nagyobb időállandó, lassúbbá teszi a kijelzést.
Nekem úgy tűnik, hogy mindkét IC vonal módban dolgozik... Vagy tévedek?
Én úgy gondoltam, hogy az egyik IC pont módban hajtja a LED-eket...Bizisten nem tudom most, hogy ezt hogyan lehetne, de láttam valahol, ez biztos!!!
nem igazad van már megnéztem a rajzot mert egy haverom elküldte de még dolgozok azon hogy feltegyem
Ja, tévedek.. adnom kellett volna magamnak még egy percet
egy kicsit elkel mennem de egy órán belül megpróbálom elküldeni :wave:
A felső DOT (pont) módban, az alsó BAR (vonal) módban működik. Hiszen a 9-es láb az egyiken földre, a másikon tápra van kötve!
Az OPA kimenetéről kihagytam egy soros diódát. Az OPA a kondit gyorsan fel tudja tölteni, viszont kisütni nem tudja, mivel a dióda (ami nincs berajzolva) lezár és a kondi csak a vele párhuzamos ellenálláson tud kisülni. Tehát végeredményként a pont a gyorsan felugró jelet tudja követni, ha leesik a jel amplitúdója akkor viszont csak szép lassan megy le a pont (led).
A bemenetet másképp csinálnám: a követő után tennék egy ellenállást, majd két diódát egy-egy RC taggal a két IC bemenetére. Gyakorlatilag két csúcsértékmérő lenne belőle, természetesen az időállandók nagyságrendekkel eltérnének.
A rajzon látható módon nagyon nem korrekt egy akkora bazi elkóval az OPA kimenetét "rövidre zárni", arról nem is beszélve, hogy a dióda hiánya miatt így nincs is csúcsértékmérés. Egyébként az igazán korrekt tényleg az, ami a kis Orion deckben volt. Azt nem tudja valaki, hogy az hogyan működött? Van nekem egy PIC-es kivezérlésmérőm, abban már gondolkoztam a szoftver módosításán olyanra, mint amilyen az Orionban volt a kijelzés.
Hogy egyről beszéljünk, én ugy gondoltam, hogy a vonal üzemmóddal dolgozik az egyik, és annak a csúcsára teszi rá a másik a pont üzemmódjával. De félek attól, hogy ez nem lehetséges, mert a LEDeket csak egyféleképpen köthetjük be, igy Attila megoldása tűnik most jónak. Nyilván közös referencia feszültségekkel kell üzemeltetni, ÁM! a csúcsértékre szánt IC bemenetére egy jókora kondért kell tenni, amitől csak a szinusz csúcsát mutatja. Namost ennek gyorsan kell feltöltődnie ám lassan kell kisülnie. Nem probléma, ha a meghajtó impedanciája alacsony (OPA). A másik IC szintén pontsoros LED kialakítással megy, viszont kondi nélkül, ami igy vonalas kijelzést mutat mert a pont mintegy leköveti a jelet. Szerintem ez a titok.
Lapzárta után: Attila és Szilva: én inkább a uA180-A277D-t ismerem, de úgy látom egyről beszélünk!
Igen, mondtam hogy a diódát kifelejtettem!
Mindjárt felülírom... Idézet: „Gyakorlatilag két csúcsértékmérő lenne belőle, természetesen az időállandók nagyságrendekkel eltérnének.” Ez azért nem jó, mert a pont felfelé is csak lassan menne! Gondolj bele, egy hirtelen történő, rövid idő alatt lecsengő amplitúdólövés hatására a nagyobb időállandójú tag kimenete szinte meg se moccan! Pedig éppen ez lenne a lényeg, hogy ez esetben a pont felugorjon és lassan essen le.
Ok, látom, hogy írtad, kimaradt a dióda. De szerintem nem csak a dióda, hanem egy soros, áramkorlátozó ellenállás is, amivel a csúcsértékmérő kondenzátor töltőáramát állítod be.
Nem értem, miért ne menne felfelé. Most is csúcsértékmérőt építettél a pontkijelzéshez, én is azt írtam. Annyi a különbség, hogy én a sorkijelzéshez is csúcsértékmérőt javaslok, mert ez így elég vicces: a kijelzés követi a jelet, gyakorlatilag az 50Hz alatti jeleknél látod a villogást, illetve úgy látod, mintha halványabb lenne a LED-sor. Nyílván a sorkijelzés kisülési időállandója sokkal kisebb kell, hogy legyen, mint a pontkijelzésé, gyakorlatilag néhányszáz millisecundum a jó, ahogy én tapasztaltam. A pontkijelzésnél lehet, hogy 10-20-szorosa kell. Az RC tagok feltöltési időállandója meg nagyjából azonos, és elég kicsi legyen.
A pontkijelzést végző ic L1 lába egyébként szándékosan nincs bekötve.
Ha az LM3915 legmagasabb értékhez tartozó lábával inditanál egy monostabil 555-öt ami aztán a ledet hajtaná meg? Beállitható lenne a tartási idő,és emellett ha időközben újabb impulzust kap meghosszabbodna a led kivilágitási ideje.
Idézet: „Egyébként az igazán korrekt tényleg az, ami a kis Orion deckben volt. Azt nem tudja valaki, hogy az hogyan működött?” Az sajnos ha jól emlékszem talán Futaba import volt és egy fényaknás kijelző, +szurokpötty alkotta.
Itt van előttem a rajza (magnósok évkönyve '85) de a kivezjelzőt csak egy blokként jelölik
Ezért.
Nekem is volt egy, de elajándékoztam, onnan tudom mert sokat kellett javítani. Egyébként az említett RT 86/7-8számokba a Sipos ha jól emlékszem közzétette.
Részben igazad van!
Valóban kell csúcsegyenirányító a vonalkijelzést végző ic elé is. Csak én ezt egyértelműnek gondoltam, ahogy az LM3916-ok levegőben lógó lábainak helyes bekötését is. Csak a két csúcsegyenirányítónak kicsit más célja van. Az egyiknek inkább csa az egyenirányítás a feladata, a másiknak ezen felül a jel megtartása. Áramkorlátozó ellenállásnak azonban nem látom szükségességét. Idézet: „Nem értem, miért ne menne felfelé.” Azért nem menne felfelé, mert ha egy integráló tagra rövid idő alatt lecsengő és gyors felfutású jelet küldesz (tűimpulzus), akkor a kimenetén nem lesz semmi. Azonban nekünk pont arra van szükségünk, hogy a gyors felfutású jelre felugorjon az az egy led, utána viszont a jel megszűnésekor lassan essen le.
EZ a rajz már tekinthető véglegesnek. Azon gondolkodom hogy hogyan lehetne beiktatni a spektrum analizátoromba, de sajnos ez nagyon megbonyolítaná az áramkört.
|
Bejelentkezés
Hirdetés |





Én sem erre gondoltam...



