Fórum témák
» Több friss téma |
Fórum » Időzítő
Témaindító: Mekkmester, idő: Dec 25, 2005
Témakörök:
Értem , köszönöm!
Üdv urak!
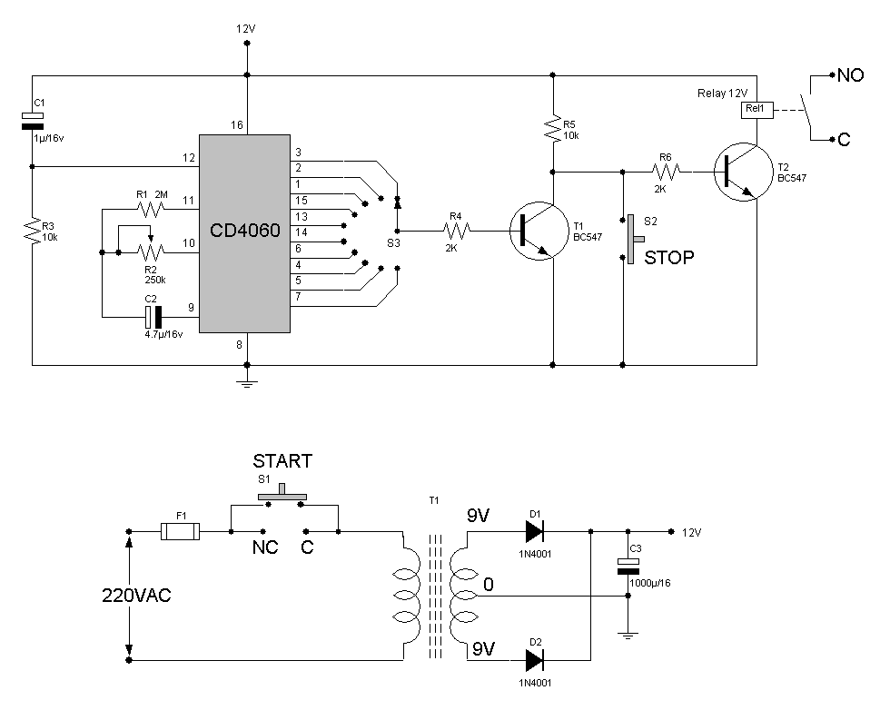
Úgy rémlik pár éve itt láttam egy kapcsolást, de most elkopott a szemem a keresésben, mégsem találom. Fényképezőgép ismételt elsütéséhez kellene, kb úgy, hogy beállítom milyen sűrűn kell, (mondjuk 1 sec, két perc között) aztán annyi időnként újra és újra rövidre zár egy csatlakozót. Az a kapcsolás, ha jól emlékszem egy 4060-ason egy legalább nyolclábú körkapcsolón meg egy relén alapult, de volt ott még pár apróság, talán egy poti, pár ellenállás ilyesmi. Tudna esetleg valaki segíteni ezzel a kapcsolással?
Bővebben: Link
A hozzászólás módosítva: Dec 31, 2013
Köszönöm, ezt megtaláltam én is, de bevallom, szimpatikusabb volt, ami az emlékeimben él csak, mert ott volt tán nyolc fix idő, amit ha egyszer bemérek, hogy mennyi, ráírhatom a kapcsolóra és mindig annyi. Itt meg ha jól értem egy potméter állítgatja az időt és sose tudhatom, mennyi lesz.
Hello. Valami hasonlóra gondoltál?
Nagyon köszönöm. Ha nem ez volt, akkor az édes testvére.
Hello! Ez mellesleg egy monostabil kapcsolás, neked meg bistabil kell. De most azt szeretnéd játszani velünk, hogy "Anyám én nem ilyen lovat akartam!". Az helyett, hogy megmondanád esetleg, milyen időkre gondoltál, milyen pontosan, mennyi ideig működtesse a mit.. stb. Vagy inkább a "láttam valakit aki hallott róla" című előadás lesz?
üdv!
Üdv mindenkinek!
A segitségetekre lenne szükségem egy idözitö kapcsolásban,a kapcsolást egy auto üzemanyag pompa vezérlésére használnám.Szoval mikor kulcsot teszek bekapcsoljon 3-5mp,majd szakitsa az áramkort és a motor beindulasa utan folyamatosan üzemelyjen,ennek a jelet az olajnyomás kapcsolotol venném.Bármilyen ötletet szivesen fogadok.
Hello! Kiindulási alapnak, biztos jó. Mert a motorról (feszültség-áram-mit kell kapcsolni..) nem írtál semmit. Gondolom a gomba testet kapcsol. Az időt az R1-el állíthatod. üdv!
A hozzászólás módosítva: Jan 7, 2014
Köszönöm a gyors választ, igen a gomba testet kapcsolja.
Üdv mindenkinek! Segítségre lenne szükségem, egy áramkört szeretnék építeni, autó riasztó vezérlésére. (Egyik ismerősömnek kell.) Lényege, hogyha beriaszt a riasztó, akkor egészen kikapcsolásig riaszt. Erre kéne nekem egy áramkör, hogy teszem azt, csak fél percig, vagy 2 percig riasszon, utána magától kapcsoljon ki. Nem néztem mennyire tudok belenyúlni a riasztóba, de lehet a kimenetén meg tudnám játszani, csak sajnos érdemleges kapcsolást nem találtam hozzá. Válaszokat előre is köszönöm.
A hozzászólás módosítva: Jan 11, 2014
Hello! Pld. ezt lehet megépíteni, csak nagyobb időzítő kondival. üdv!
Köszönöm a gyors választ! Esetleg kondi értéket tudnál mondani? Csak nagyjából, illetve, hogy melyikeket kell kicserélni? Másik, hogy 0V,+12V/1 ez a bemenet, jobb alsósarokban gondolom a 2 kimenet, de mit jelöl a 12v/2 illetve az sr1 12V az csatlakozik ott valamihez, vagy az mi? És gondolom ezt akkor a riasztó után kéne bekötni, hogy már a riasztó által kiadott áramot időkorlátozza.
Mondjuk a C2-őt egy 470µF-ra. Látod, hogy ez más célra készült, azért vannak ezek a jelölések. Neked a 12V/1-re fix 12V-ot kell kapcsolni, míg a riasztó be van kapcsolva, a 12V/1-re meg 12V-ot, ha megszólalna a riasztó. De úgy van ahogy gondolod. Ha a riasztó sziréna (vagy mi, mert én nem ismerem a riasztókat) 12V-ot kap riasztáskor, akkor a sziréna helyre, lehet, hogy egy ellenállás kell, a 12V/1 és 12V/2 közé. üdv!
Hello! Közben átgondoltam a dolgot, és inkább egy célszerűbb kapcsolást rajzoltam számodra. Ezt egyszerűen csak sorba kell kapcsolni a hangjelzővel. üdv!
Nagyon szépen köszönök mindent! Jól gondolom, hogy a P1 potméterrel változtatható némiképp az időkorlát?
Hello! Igen, kb. 25 másodperc és 2 perc között.. üdv!
Sziasztok!
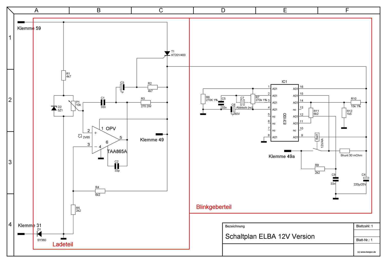
Egy Simson motor irányjelzőjét és feszültség szabályozóját javitom. TAA865A mivel tudom kiváltani? nem találok már raktáron sehol. Segitenétek? köszönöm előre is!
Sziasztok.
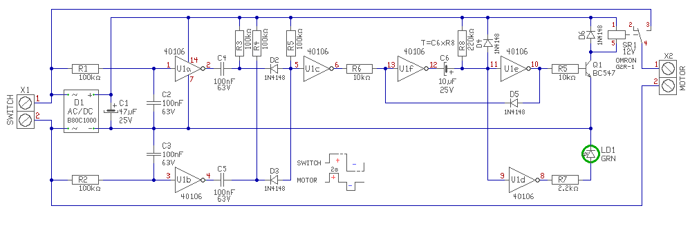
Adott egy autó szellőztető ami 12v motor vezérli. Az a gond, hogy nincs benne végállás kapcsoló és ha be nyomom a kapcsolót be zár egy lamellát és a motor nem áll le hanem tovább zúg. Ha ki kapcsolom a kapcsolót meg fordul a polaritás és kinyit a lamella a motor akkor is tovább zúg. Nem tudnátok valami időzítőt ami kb menne 2-3 másodpercig? Illetve az a gond hogy a kapcsoló polaritást fordít. Előre is köszi
Hello! Én megrajzoltam, Te pedig majd megmondod működik-e.. Az áramkört, a kapcsoló és a motor közé kell beiktatni. üdv!
Köszönöm kipróbálom.
A nyákot te mivel tervezed?
Hello!
Én a CIRCAD megkövült DOS-os demó programjával. De közben gondolkodtam a dolgokon, és rájöttem egy műszakilag nem túl elegáns, de végletekig leegyszerűsített változatra is. Ehhez szerintem még egy próbanyák is megteszi, néhány forrponttal.. Átlagos 40..50mA-s relével, és 200 körüli bétával számolva, kb. 2..3sec az idő. üdv!
Köszi.
Hát ezt tényleg jól le egyszerűsítetted. De a célnak tökéletesen megfelel.
Kedves Fórumtársak!
Már megint egy kis ötletet szeretnék kérni a nálam okosabbaktól. ![]() Olyan kapcsolást szeretnék építeni, ami folyamatosan kap tápfeszültséget, és egy gombnyomás esetén kb. 1 percig (nem kell túl pontosnak lennie) bekapcsolna egy LED-et. (Ajtócsengőhöz kéne, a csengetés kapcsolá be a LED-et 1 percre.) Ha valaki tud kapcsrajzot, sokat segítene. Köszönöm szépen!
Hello! Tessék. Azt nem írtad ugyan, hogy mekkora a Led árama, hogyan kapcsolódik a csengőhöz stb.. (Az VM1 az műszer, csak a szimulációhoz szükséges.) üdv!
Szia!
Na ez lesz az, köszönöm szépen!
Szia! OK, annyira régi még nem vagyok itt, legközelebb figyelek arra, amit írtál.
Szia!
Amúgy jogos gondolat: mennyi lehet a maximális árama a LED-nek? A csengő-projekt tartalmaz egy LM386-os erősítőt is (max 60mA), ezt is lehet kapcsolni az 555-tel? (azaz csak a LED idejére működjön) Ha nem bírja el, akkor pl. a bc337 melyik lábát hova kössem, hogy ez kapcsolja az erősítőt? (Bocs a kérdezősködésért. Ajándékba építem ezt, tehát nemes a cél, és már csak ez a része van hátra, szóval fontos emiatt... )Köszönöm szépen! A hozzászólás módosítva: Feb 12, 2014
Hello!
- Hogy mennyi egy Led árama, az attól függ milyen típusút választasz és hány darabot. Egy "mezei Led", beéri 20mA-el. - Végső soron a 60mA-t, tudja kapcsolni közvetlen az 555 is. De 12V tápfesz esetén, maximum 10V kimeneti feszültségre és 100mA körüli áramra számíthatunk belőle. - A BC337-et inkább emitterkövetőként érdemes használni. Mert lévén hogy NPN, a negatív tápoldalt tudná kapcsolni. De ha a bázisát az 555 kimenetére, a kollektorát a plusztápra kapcsolod, akkor az emitterére mehet az erősítő. De ezen is lesz kb. 0,7V veszteség az említett 2V felett. (Mondjuk a tápfeszt, nem írtad meg mennyi..) - De nem csak a kimentet a bementet is illeszteni kell a csengőhöz. Kivétel, ha a gomb csak ezt az áramkört fogja nyomkodni. üdv! |
Bejelentkezés
Hirdetés |





üdv! 











