Fórum témák
» Több friss téma |
Fórum » Propeller Clock
Szép Napot!
Vettem az oldal apróhirdetésén egy Patexati féle propelleres óra nyák szettet. Esetleg rendelkezne valaki a hozzá való beültetési ,vagy kapcsolási rajzzal. Így egyenlőre nem tudok vele mit kezdeni. Az alap kapcsolást azt láttam, s megtaláltam, de a többi nyák rajzát nem találom. Kértem segítséget az eladójától is. Egyenlőre még nem kaptam. Nem sürgetés csak szeretném beszerezni az alkatrészeket hozzá, s jó lenne tudni pl. a Led-ek típusát is. Az egyik kollégámmal együtt rendelnénk meg más alkatrészekkel együtt. Rám vár, hogy a végleges listát leadjam neki. Minden segítséget előre is köszönök! Feri
Szia! Ha a dsPic nyák akkor EZ van rajz nem készült külön,kly oldalán lévő rajz alapján készült. Alkatrészlistám sincs a terven szereplő alkatrészekkel működik mással nem tudom megmondani A táp elkészítése bonyolult és az egész elég drága is főleg ha eldurran élesztés közben. Nem javasolom a megépítést ki nem rendelkezik megfelelő ismeretekkel tapasztalatokkal mert ez már nem igazán a hobbi szint. Ha a 16f886 SMD óra akkor EZ a terve. A 886 óra elkészíthető az még belefér a hobbi forrasztgatásba bár az sem egyszerű kinek nincs SMD forrasztásban gyakorlata.
Szia! Na eddig nem jutottam még el az olvasgatásban.Köszönöm,a gyors válaszod! Tehát a többi panelről itt semmi infó nincs?
Mivel nem most kezdtem az elektronikával való foglalkozást, hanem cirka 25 éve ,azér elkérném a többi panel beültetésére vonatkozó információt is,ha ez nem okoz gondot.Úgy gondolom megbírkózom vele. A Led-ek típusára kaphatnék valami infót még? Előre is köszönöm! Feri
Több infó nincs igazán. Nem lett cikk írva róla. A beültetés és az alkatrészek ott vannak a lay-ban. Ledek azok erős fényűek mindenki olyan színt használ milyet akar. Még mindig nem tudom melyiket akarod megépíteni.
A hozzászólás módosítva: Márc 11, 2014
Szia! A dspic-est kértem, s azt építeném. Köszönöm! Feri
Azok kly tervei alapján készültek pár módosítással. PL: a ledmeghajtó más de ugyanazt tudja csak ez sokkal kisebb tokozású.A kapcsolás megegyezik. A tápellátás nem lesz egyszerű ezt előre megírom neked és nem tudok neked pontos adatokkal szolgálni e tekintetben.
Szia! Rendben,de ha nem gond megírom hogy ment. Köszönet a segítségekért! Feri
Sok sikert!
Sikerült végre elindítani a HDD motort. Érdekes dolgokat produkák az egyik motorom. Vagy nem a motor csinálja?
1, Terheletlenül elkezd pörögni és leáll még fel sem pörög egészen . Terhelten felpörög 2, terhelten felpörög és egy kis idő múlva leáll Majd ismét felpörög Motor hiba ? vagy nagyon felmelegszik az IC?
Szia!
Nem tudom a kérdésedre a választ, de én azt vettem észre hogy ha 12V-al hajtom az MTD6501C Ic-t akkor felpörög (nem teljesen) és megáll majd előröl az egész. Ha viszont 9V-al hajtom akkor hibátlanul megy. Annak az Ic-nek 14V-ot el kéne tűrjön, lehet azért nem akar 12V al menni mert nincs Pwm vezérlése?
Szerintem motor függő. Kerestem egy másik motort azzal próbálkozom a labortáp szerint 12.02V rol megy rendesen, 475mA vesz fel. Nagyon határeset az MTD6501C elvileg 800mA-es
de olyan meleg hogy tojást lehet sütni rajta Most úgy próbálom, hogy hűtse a menetszél. Kérdés mi lesz ha az órát kell pörgetnie ? Most 2 tányért pörget de próbálok keresni olyan HDD-t amiben három tányér van az súlyba már közelítene a rotorhoz szerintem a kissebbik MTD6501D-vel necces lenne vezérelni mert az csak 500mA tud
Akkor probálkozok másik motorral és rakok rá terhelést. Szerintem nincs szükség a motor teljes fordulatára ezért nem indokolt a 12V. Én ma épitettem át másik motorra a régi rotort kb 6-7V hajtja de nem vibrál .
Ezeknek a HDD motoroknak elég kevés a tekercsek menetszáma és ellenállása ezért áll le szerintem. ( a meghajtó védelme állítja le szerintem). Kisebb feszültségről kell járatni mérve az áramfelvételt mikor a leg optimálisabb.1500 fordulat fölé nincs értelme menni mert a rotor állandóan meg fog hibásodni akkora erők hatnak rá,hogy a forrasztás törik,reped,alkatrészek válhatnak le,stb.
A hozzászólás módosítva: Márc 12, 2014
Szia!
Szerintem is erősenn motor függő,mert a két óra meghajtása szinte azonos csak a baloldali motorja egy HDD-ből a jobboldali pedig egy CD-ROM-ból kitermelt motor.A propellerek csak szinben külömböznek tömegük azonos.A táp PWM szintén azonos és mégis a fordulatszámban jelentős az eltérés.
Szétkaptam néhány HDD-t és három félét is találtam sikerült mindet életre is kelteni
volt köztük 2 SCSI ezer éves is 8 tányér volt benne és még a furatok is stimmeltek csak át kellett a menetet igazítani rátettem a méret miatt a 64 ledes óra panelját. Meg is pörgettem de az IC védelme leállítja ha nincs terhelés ha fékezem az ujjammal akkor szépen forog az áramfelvétele üresen 150mA ha fékezem akkor 300mA körül van. megpróbáltam egy videomagnó fejmotort is indítani az MTD6501c vel hát az már sok neki Idézet: „videomagnó fejmotort is indítani az MTD6501c vel hát az már sok neki” Mit értesz az alatt, hogy sok neki?
Nem tudom a PWM lábon vezérled-e valamivel, ha nem, a motor max. fordulaton akar menni, ami HDD-nél minimum 5400. Mivel ez az IC elvileg ventilátorhoz készült szerintem ilyenkor kiesik a szinkronból és az IC automatikusan 5mp-re leállítja a motort, majd újra próbálkozik.
Gyors kipróbáltam MTD6501c -ic videofej motorral (az eredeti ic elpukkant régebben).
Tapasztalat az, ha 9V al hajtom akkor szépen felpörög, nem melegszik minden rendben (videó alul). Viszont ha 12V al próbálkozok elindul és megáll majd ismét és ahogy írtad is kiesik szinkronból. Ez a videón igaz halkan, de halható (2.video) 5mp-nél halható a tekercsek hangja viszont a forgórész nem tud olyan sebességgel gyorsulni. Egyébként milyen kapcsolással lehetne ezt az ic-t (MTD6501c) Pwm vezérléssel szabályozni? A hozzászólás módosítva: Márc 14, 2014
Összeraktam a régi teszt példányomat.
HDD motort próbáltam: 5V PWM=20% PG láb 45Hz (kb.: 2700rpm) 5V PWM=15% PG láb 33Hz (kb.: 2000rpm ha jól értelmezem )A megoldást szerintem valahol itt kell keresni. ui. Logikusan a bázis PIC-je tudná vezérelni. A hozzászólás módosítva: Márc 14, 2014
Nekem valami más vezérlés kellene ami nem ragaszkodik a bázishoz. Az én órám sokkal egyszerűbb (csak óra semmi több) és nincs a bázison pic.
Ezért kellene valami kapcsolás külön erre a célra.
terheletlenül 600mA az ic 800-at tud és hát tojást lehetne rajta sütni
Lehet 555 IC-vel is csinálni, de egy 10F222-vel sem bonyolultabb szerintem
. Nem tudom a tápot hogyan viszed át a rotorra.
Az 5V-os PWM vezérlésnél 50mA alatti az áramfelvétel (anno raktam a motorra egy rotor méretű papírt terhelésnek/zajkeltőnek
).
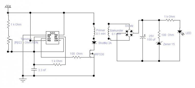
Pwm 555 ezt a linket te adtad nekem pm-ben.
Csak nem tudom ezt hogy kell öszekötni a vezérlö ic-vel. ahhoz már nincs elegendö tudásom.Itt 1 kép a bázisrol.
Az 555 3 lábát kell az IC PWM bemenetére kötni leosztva kb. 3,3V-ra (az 555 tápjától függően). Talán a 494-es IC tudását is bele lehetne programozni a PIC-be.
A képen látható u fogyaszto lekerül a kapcsolasról jol gondolom? És a 3 as láb megy a pwm re a gnd meg lessz közös. Javics ki kérlek ha tévedek!
Így van, csak arra kell figyelni, hogy a PWM bemenetet max 4V-os jellel illik hajtani, az 555 kimenetén kb. a tápfeszültség jön ki, tehát ezt illeszteni kell.
Köszönjük az infót. De mi most a 3 fázisú motor meghajtásával ügyködünk. Próbálunk valami olyan megoldást találni ami egyszerű és megbizha tómüködést biztosít
Kicsit keresgéltem é találtam egy másik lehetséges megoldást a háromfázisú motor vezérlésre egy nálunk is beszerezhető vezérlő IC-vel LB11880
Igaz kissé borsos az ára |
Bejelentkezés
Hirdetés |






hát az már sok neki 

ahhoz már nincs elegendö tudásom.








