Fórum témák
» Több friss téma |
Fórum » LC mérő
Induktivitas kalibralas utan pedig ujra kalibraltam az ESR eloszor nem volt osszereintve a csuszka s kalibraltam majd osszeeintve s ugy kalibraltam, most pedig kerdojel van amikor a merocsuszok uresen vannak, amikor pedig ossze erintem akkor -68 m w mint a kepen lathato . Koszi szepen fardsagotok !
Udv.: Szabi55
Szia!
A mérőelőtéted nem olyan kivitelezésű mint amit ez a műszer megkíván. Jobb minőségű kondenzátort és Shottky diódákat használj. A mérőzsinór vezetékeit a cikkben leírtaknak megfelelően készítsed el. Üdv.: Feri
Koszonom szepen faradsagod es turelmed meg jelentkezem !
A képek alapján a műszered hibátlanul működik. Mérj például ~100µF-os elkót és akkor, majd kiírja az ESR-t. Ha csak ellenállást akarsz mérni akkor egy 10 ohmnál kisebb ellenállást mérjél s mindjárt kiírja az ellenállás értékét. Egyelőre minden mérést előtét nélkül mérj. Az egy külön téma. Ha van lehetőséged a 1.22 verziót használd. Az 1.3 feletti verziók csak fazékmaghoz készültek.
A hozzászólás módosítva: Feb 9, 2014
Üdvözletem Uraim!
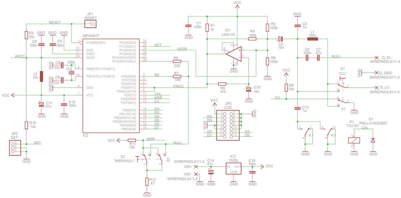
p_istvan -tól kérdezném,mivel Ő az egyik megalkotója az LCM3 műszernek,hogy volna e mód ezzel a műszerrel megmérni egy ellenállás és kondenzátor soros kötésében az alkatrészek értékét és kiíratni a kijelzőre?Olyanra gondolok mint egy snubber,melyet egy ellenállás és kondenzátor sorosan kötve alkot.Láttam egy külhoni fórumon megoldást erre,de nem szeretnék másik műszert építeni csak ezért,gondolom,ha lehetséges is,akkor módosítani kell a mikrovezérlő programját.Bővebben: Link
Szervusz Gábor!
Erre most is lehetőség van, 0,5 µF feletti és 30 ohm alatti soros RC elem esetén az elkó mérés esetén. (az ESR jó közelítéssel meg fog egyezni a sorbakötött ellenállással) A kérdés az, hogy milyen értéktartományban szeretnél mérni, de a mérési elvől adodóan sem az LCM3, sem amit belinkeltél, sokkal szélesebb értéktartomány komplex mérésére nem alkalmas. Arra más mérési módszerű készülékek alkalmasak például ez: Bővebben: Link vagy ugyaninnen az RLC-2 bár ehhez kicsit több elszántság kell. Vagy egy régi vágású mérőhidat is lehet venni jó áron valamelyik aukciós oldalon. Az LCM3-ra nekem is lenne még ötletem..., de azt már befejezetnek nyílvánítottam. Üdv. István A hozzászólás módosítva: Feb 9, 2014
Szervusz István!
Most kicsit szégyenlem magam,az elkó méréssel kapcsolatban rájöhettem volna.Igazából egy 33nF fénycső armaturából kibontott kondenzátor kötötte le az "agyam",emiatt siklottam félre.Nagyon köszönöm a válaszodat és a linket!
Sziasztok!Szeretném megépiteni az In Circuit elötétet az LCM 3 hoz, és a kondenzátor tipusát nem tudom eldönteni hogy milyen anyagu és feszültségtürésü legyen , muszáj WIMA gyártmány legyen vagy ez nem lényeges? a Képek alapján talán 250 volt feszültségü kellene ,de én csak 400 és 600 voltos MKS kondenzátorokat találtam a neten és nem szeretnék vaktában rendelni(olvasgatom a forumot de még nem jutottam olyan hozzászolásig ahol ezt taglalná valaki) elöre is köszi az utbaigazitást . üdv dddemeter!
Szervusz!
Nem kritikus a típusa, a gyártója még kevésbé. Üdv. István
Üdv István!Nagyon köszönöm a reagálást . 115 mv feszültséget mutat a müszer és , az ESR mérö kapcsokat rövidrezárva , az LC méröpontokon,oszciloszkoppal mérve is ugyanezeket az értékeket mértem. Szerinted ez elegendö e a normális müködéshez, mert a forumot olvasgatva azt látom hogy egyesek 2-300 mv feszültségekre "pályáznak " külömbözö tipusu és gyártmányu tekercsekkel .ez menyire szükségszerü ?Egy korábbi hozzászolásodban azt olvastam hogy az Uesr növelése a bizonytalanságokat is növeli már ami a kijelzést illeti,,,Üdv dddemeter!
Még éppen elegendő, valamit javítani lehet az induktivitás távolabbra helyezésével a kapcsolótól (ha az eredeti a nyák rajz) megdönteni, vagy a nyák túloldalára helyezni.
Fazékmagos induktivitással lehet 200-400 mV-ot elérni. Ezzel javulhat a kapactásmérés linearitása a megfelelő (1.35) hexszel. Az eser kijelzés kis értékeknél tapasztalt ingadozása sok mindentől függhet, valamennyi mindenképp lesz a mohm-os érzékenység és az egyszerű hardwer miatt.
Sziasztok
Az LCM3 legutolsó (legújabb) kapcs.rajzát (vagy ha van nyák tervét) és persze a legújabb .hex file-t felrakná valaki? Vagy hol találom, hogy ne kellene keresnem száz ezer hozzá szólásba. Előre is köszi!
Szervusz!
Itt mindent megtalálsz!
Üdv István!Köszönöm szépen az infokat .Az eredeti v.2 panelt épitettem meg.Fazékvasmaghoz nem nagyon van lehetöségem hozzajutni .Jelenleg ezt a magot és a 135 hexet használom.mert szeretem látni azt a kis négyszög diagramot az ESR után .Még csak annyit kérdeznék hogy ha esetleg ehhez a tekercshez nem ez a hex valo akkor az milyen hibát eredményezhet a müködés szempontjából?Üdv dddemeter!
Szervusz!
Leginkább a kapacitásmérés pontossága bánja, a mért kapacitás nagyságának függvényében növekvő az eltérés! Ez a fojtótekercs -és a többi hasonló is- frekvenciafüggő, és ezt kompenzálja a szofver. Az 1.35-ösben nincs kompenzáció -mert a fazékvasmagos induktivitás frekvenciafüggése elhanyagolható-, ezért abban volt még hely arra a kis veszteség jelzőre.
Szia István!Nagyon köszönöm az infokat ,ezek szerint akkor ehhez a tekercshez a 1.25 hex lenne inkább jobb ,legalábbis addig amig más tekercset találok (gondolom én).Nagyon köszönöm a magam és mások nevében is Nektek ezt a kis müszert , köszönjük hogy közkincsé tettétek.üdv Demeter!
Sziasztok!
Tudja e valaki, hogy honnét tudnék szerezni: C8 (1) 33nF, kis veszteségű lehetőleg stiroflex, esetleg poliprop. (jó MPK) kondenzátor C9, C10 (2) 1nF, 1%, kis hőfokfüggő, lehetőleg stiroflex kondenzátor és a: K1 (1) HE3621; SIL tokozású (egysoros) reed 5v - 500 Ωos reed relé Köszi!
Sziasztok, olvasgattam ezt a topicot, és láttam az elején valahol egy hangkártyás RLC méröt, én is megszeretném épiteni de sajna a link ami a szoft részét tartalmazza már halott, az lenne a kérésem hogy ha valakinek megvan a szoftja hozzá az megosztaná velem?
Köszönöm elöre is.
Google segít, ha jól kérdezed: sound card lc meter: Bővebben: Link
Köszi szépen, még anyit kérdeznék hogy ez a szoft müködne ezzel ?Bővebben: Link vagy feltétlen muszáj az ott lévö kapcsolást használni ?
Köszi.
Sziasztok!
Szeretném megkérdezni, hogy az LCM3-hoz NYÁK-ot kitől lehet most beszerezni. Köszi. hg0npj
Üres nyákra gondoltál , azt tud szinte minden olyan ember csinálni aki jártas a nyák készitésben.
/Ha jól emlékszem van egy nekem legyártva fölösleg /
Helló mindenkinek,
Megépítettem a műszert, és az ESR +/- 10 -15 mOhm ot ingadozik. Hideg cinezés és kosz nincs a nyákon. A nyák újra lett tervezve - de lehet nem ügyeltem egy-egy vezeték hosszára/formájára. Van valakinek ötlete, hogy mire kéne kiemelten ügyeljek? Előre is köszönom a segítséget.
Sziasztok! Nekem is a nyákkal vannak gondjaim. Hogy tudom kinyomtatni a tervet pontosan? Ha a PDF-et nyomtatom, elcsúszik az egész, kisebb lesz a rajzolat, de nem találom, hogy ne igazítsa a papírmérethez. Próbáltam a PNG képet Irfanview-ban átméretezni, így méretpontos lett, de a minőségéről inkább szót se ejtsünk, ha legyártanám így, a javításnál a fóliakapargatás közben leimádkoznám még az égieket is.. Mit csináljak? Ti hogy nyomtattátok ki?
A nyomtató beállításaiban a nyomtatás előtt szedd ki az oldalhoz igazítás stb hülyeségeket.
Ha nem megy tudok nyákot csinálni neked is. A hozzászólás módosítva: Ápr 13, 2014
Próbáltam, de egyszerűen nem találom.
A nyákgyártással nincs gondom, köszönöm a felajánlásod, de ezt meg kell oldanom. Eddig általában saját terveket nyomtattam, azt is SL-ból, ott nincs gond ilyennel.Szerk: Megvan! A Firefoxba beépülő Reader semmit nem ér, lementettem a PDF-et, és a gépen megnyitva, a nyomtatás előtt végre be lehet állítani mindent. Nem tudtam, hogy a böngészőbe beépülő ennyivel kevesebbet tud.. A hozzászólás módosítva: Ápr 13, 2014
Örülök hogy sikerült.
Az adobe reader ezek szerint lényeges, bár én mindig onnan nyomtattam.
Sziasztok!
Tervezem megépíteni ezt a műszert,de a nyák és a programozott pic beszerzésében szeretnék segítséget kérni.Sajnos a kitt már nem elérhető. Köszönöm: János
Sziasztok, megépitettem szimulátorba ezt a kapcsolást, de valamiért nem müködik, a kijelzön nem látszik semmi. Van valakinel ötlete hogy mi lehet a hiba ?
|
Bejelentkezés
Hirdetés |







A nyákgyártással nincs gondom, köszönöm a felajánlásod, de ezt meg kell oldanom. Eddig általában saját terveket nyomtattam, azt is SL-ból, ott nincs gond ilyennel.
