Fórum témák
» Több friss téma |
Nem nekem kell,miért foglalkozzak vele?
Azt kérdezted hogy tudsz venni lézerpointert,hát válaszoltam ![]() Keresni meg ne is keress,mert nem talász,megveszed és vagy szerencséd lesz vagy nem. Ha 5-öt rendelsz egyszerre egy helyről sem biztos hogy egyformák lesznek. A helyedben vennék egy 25 dodós komplett zöldet és a probléma letudva.
Azért írtam, hogy keress, mert egyszerű rámondai, hogy vatera, ebay, akármi. Sokat kerestem és nem találtam. Ennyi erővel nincs értelme a "Vásárlás hol kapható?" topicnak, mert rálehet mondai, hogy vatera, ebay és társai.
Egyébként nem akarok venni gyári, nagyobb modult, kicsit "szórakozni" szeretnék, de nem fogok rákölteni csak nagyon minimális összeget, az egészre, amit kigondoltam. A hozzászólás módosítva: Nov 21, 2013
Az ellenállás része az áramgenerátornak,az azon eső feszültség alapján határozza meg a kimenő áramot.
Benthagyhatod az eredetit is(3.9 ohm) de akkor azon minden 100mA-enként kb 0.4V fog esni.200mA-on már 0.8V.Ezzel kell számolni. 1ohm jobb,mert kevesebb alig párszáz milcsit ejt,nem melegszik és 1:1 arányban meghatározható a kimenőáram. A potival meg nagyon óvatosan,nehogy hirtelen "meglökd" a diódát,miután a tápfeszt megemelted. Emelt feszültséggel már működnie kell. A hozzászólás módosítva: Nov 21, 2013
Sajnos,nem tudok olyan pointert mutatni,ami a kivánalmaidnak megfelel.
Azt hiszem,akárhol is nézegeted nem fogsz tudni bele látni,se nem fogják Neked szétforgácsolni,hogy megnézhesd. Ez zsákbamacsek lesz,ahogy évekkel ezelőtt is megmondtam már Neked. Nekem ez a Te "szórakozásod" már-már inkább kinlódásnak tűnik...
Az, hogy évek után előveszek egy régi projectet és folytatom? Vagy mert kigondoltam valamit és azt meg fogom valósítani?
Na én innen megyek, nem kívánok ebben részt venni.Szép estét mindenkinek. A hozzászólás módosítva: Nov 21, 2013
Évek óta keresed azt a fajta ointer házat,emlékszek rá,akkor is azt mondtam,csak a szerencséden múlik,kifogsz-e olyat,kis mimózám
![]() Miért nem esztergáltatsz? A hozzászólás módosítva: Nov 21, 2013
Ok,akkor 1ohm-al probàlim majd.A potival mindig nagyon ovatos vagyok,féltem a diódàmat
Nagyon kivàncsi vagyok sikerül-e dolog.Irok mindenféleképp,ha megvolt a teszt.Tovàbbi szép estét!
Szia Epyn! Sikerült,bevált az emelt tápfesz
Köszönöm a segítséged!Üdv:Ató
Váljék örömödre a lézerezés.Szemre,diódára vigyázni.
A kettő soha nem fog frontálisan találkozni,mert mindegyiket féltem
Idézet: „van már direkt zöld lézerdióda 120mW(lesz az még majd több is)” Nos ahogy irtam is,lesz még több is,hát lett! ![]() 9mm-es dióda tok, 520nm(zöld) 1000mW@1.5A multi transvrse mode Azt hiszem,ez most felrúgja sokak szabály szerinti életét,nagyobb durranás lesz mint annó a kéklézer őrület. kitaláljátok mennyiért lehet beszerezni? A hozzászólás módosítva: Dec 13, 2013
Sziasztok! BUÉK!!!
van egy zöld gyári modulom 150 mw-os és 1w 808 c mount dióda hajtja. Namost ez a dióda elszált . Kicseréltem újra de az ujra összerakásban kérek segítséget. Amire eddig jutottam . - dióda a helyén középpontban a dióda maggal. - kristály egy réz tömbben van amit ugye lehet körbe forgatni de hol kell hogy áljon ? - ha beállítok 300 mA-t a diódának a kristály egy ponton adja a zöldet de viszont ha itt feltekerem 1 amperig nem túl megfelelő a fénye azaz gyengébb mint eredetileg. - Ha úgy állítom be hogy kb 500-600 mA re kezdem körbe tekergetni a réztömböt és egy helyen szuper fénye lessz de kb 700 ra tekerve van a legnagyobb zöld fényerő ha feljebb megyek 900 mA-re akkor meg gyengtébben világít. Ha 909-és 1 amper között állítom be be tudom vakítóan erősre állítani de akkor meg csak kb csak 500 mA körül indul be a kristály és a fényerő szabályzás is gyatra. Mi ennek a pontos menete és kb milyen távolságra kell legyen a dióda magtól a kristály? És egyéb praktikákat várok plussz kiegészítve azzal hogy hogyan tudom bepontosítani hogy azért megközelítőleg egyenesen jöjjön ki a lézernyaláb a házhoz képest. Előre is köszi a választ!
Sziasztok! Szeretnék venni zöld lézer, nézegettem ebay-en.. találtam ezt.
Mennyire megbízható, hogy tényleg tudja ezt a teljesítményt? Láttam 100mW-osat 6 ezerért, azt azért nem tartottam reálisnak, de ez relatív drága.
"Working Current: <420mA at 3.7V-4.2V input"
Nem is kell több információ.
Tényleg, nem is néztem.. Akkor ez max 40mW-os.
Mennyiért lehet kapni ilyen "kis" modulban 100mW körül?
Üdv mindenkinek!
Pici segitséget kérnék Tőletek. Vettem az ebayen egy zöld jd-301 lézer pointert. (3 hetet vártam rá) 1-2 napig tökéletesen müködött, de jelenleg érdekes hibákat generál. 30mp- nél nem használtam tovább, igyekeztem vigyázni rá... Hibajelenség a következö: Az első használatnál max fényerőn ég, de ha elengedem a kapcsolót akár egy pillanatra, akkor onnantól vagy egyáltalán nem működik vagy csak kb 20% on pislákol és folyamatosan halványodik és kb 10 mp alatt teljesen elsötétedik. Utána nem világít. Van, hogy egyáltalán nem lehet munkára fogni és van hogy egyből csak 10% on világit. Na ezeket váltogatja random.... Sok videót láttam amin marha erősnek tünt ez a tipus de nekem a gyufát nem gyujtja meg sőt a fekete fólia is csak füstölget, ha éppen "jól" müködik. Beszereztem ipari samsung aksit (18650), de ez sem segített. Szerintetek mi lehet a baj?
Kedves epyn!
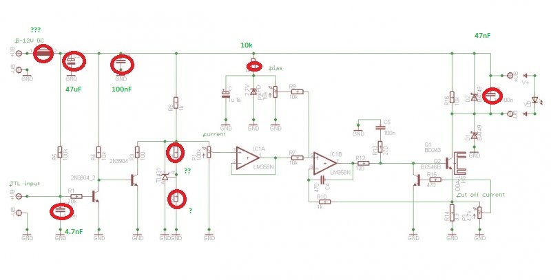
Még tavaly közölted ezt az alábbi áramgen rajzot. A kérdéses alkatrészeket pirossal jelöltem, illetve zölddel odaírtam egy általam jónak vélt értéket. Tudnál segíteni?
A tápoldalon levű tekercs és az elko+kerámiia kondi szerepe a tápfeszültség szűrése.Értékük nem kritikus.A tekercs birja el 2-3X-osan a bemenő áramot.Egy PC tápból pl a stby 5V tekercse lehet ez,az 3A-os.
A bias-nál található ellenállással 10mA körüli áramot kell beállitani a TL431-re. A bemenő oldalon levő kondi amit 4n7-re irtál az nálam 1n volt.A bemenő jel késleltetését végzi. Az alsó TL431 oszóival a referencia feszültséget kell beállitani,ez lesz a maxi áram,amit az áramkör le fog tudni adni. 1A-os kimenő áramra 3.3V kell(ha a monitorellenállás a képen megadott 3.3 ohm) 0.5A max kimenő áramhoz pedig 1.7V (ha a monitorellenállás a képen megadott 3.3 ohm) Tehát ezt ki kell számolni a kivánt max kimenőáram és annak a bizonyos 3.3 ohm monitor ellenállás függvényében.(Iki=Uref/Rmonitor) A lézerdiódánál található elemek szintén nem kritikusak.A megadott értékek megfelelnek. (ne felejts el suppressor tagokat forrasztani közvetlenül a lézerdiódára is) Fontos tudni: Stabilizált tápfeszültség szükséges a dióda biztonságos működtetéséhez értéke nem kritikus,de ne ingadozzon.(7805-12 jó lehet,csak birja is el a terhelést.Javaslom az LM2576 családot ezek 3A kapcsoló üzemű stabkockák) Bemenő jel nélkül(nyitott kapcsokkal) a lézer dióda világitani fog.(TTL-es lézermeghajtó) Nulla szint szükséges a kioltáshoz. Nem emlékszek pontosan mekkora szint szükséges a kimenet feloldásához,de kb 0.8-1V felett kapcsol,ha van a bemenetén jel. Sok sikert,kellemes lézerezést!
Szuper, köszönöm a segítséget!
A Szupepe-féle áramgenerátor jól muzsikál, smd-ben 10*10 mm panel belőve max 250 mA K1112-es fettel. De védőtagok és gondos méretezés és max 100 mA ellenére is történt dióda halál pl. LPC-815 80mA-en (direkt nem is tettem följebb csak optikai kísérletet végeztem) Eddig csak "gyakorló" bontott diódák volták, most rendelnék. Nyilván nem szeretném sorra kilőni őket. Olvastam, hogy jobban járok egy normális TL431 reffel. Védelem: LASORB lesz vagy párhuzamosan shocky+föld felől shocky+100 ohm+1 mF np+100 nF ker+4 v supressor (kisebb nincs) vagy ide 3,3 v zéner (650 nm diódához) Rövidre záró relét is láttam mint ESD védelmet, de ebben tanácstalan vagyok. Ha később nyit, akkor az áramgenerátor előbb rövidzárra dolgozik és innét ha kinyit a relé, nem épp ez okozhat tranzienst?
ja igen azt elfelejtettem írni, hogy van egy bevált modulom 7812 + 7805 hűtőzászlóval + normálisan szűrve fordított táp + tranziens ellen diódázva és mindig csak erre kötöm rá az áramgenerátort (ami eddig a Szupepe féle volt)
Idézet: „Rövidre záró relét is láttam mint ESD védelmet” Annak semmi köze az ESD védelemhez. Az a be-ki kapcsoláskor szigeteli el a diódát. Általában nem teljes rövidzárat képvisel a relé,hanem egy néhány ohm-os ellenállást zár a diódával párhuzamosan.
Kedves Fórumtársak!
Van egy eBay-ről rendelt "égető" állítható fókuszú zöld lézer pointer. Az égetés csak kompromisszummal működött. Gyufát nem tudott meggyújtani, de fekete másoló indigófóliára fókuszálva azt tényleg átlyukasztotta kis füst kíséretében. Egyébként messzire elvitt, szuper volt. Aztán egy alkalommal rohamosan elhalványodott. Néztem az akkut (Li-Ion), jó, 4V megvolt. Aztán voltam olyan ügyes, hogy véletlenül fordítva tettem vissza. Utána tényleg semmi. Illetve felvett kb.1.2A-t. Szétszedtem, hisz nem volt vesztenivaló. Nem volt egyszerű, mert Laser-dióda réztönkbe, réztönk alutönkbe, alutönk alucsőbe volt préselve. Az alucsövet két szélén a menetes résznél bevágtam, így ki tudtam nyomni a panelt tönköstül. Egy LM 358 IC volt zárlatos, amit kicseréltem, ezután felvette a kb. 0.5 A-t (ennyit mértem korábban is még működőképes állapotában) de már nem világított. A diódán 1.8V feszültségesést mértem. A tönk langyosodott, szóval nyilván disszipált a dióda. Mindent lekapcsoltam, tök sötétben egy kis halvány vörös derengést láttam, szigorúan oldalról nézve, mert nem akarom meghegeszteni a retinámat. A szétbontott részekről csináltam fotókat. A hasított réztönkbe bele van ragasztva a hasáb alakú kristály (fehér kitöltő ragasztóval, pozicionálva, előtte ráragasztva egy lencse) A kristályt az infra lézer pumpálja, és így hivatott a zöld fényt előállítani. (olyan vékony a kristály, hogy a fotón csak sejthető) Kérdésem: hogy lehetne megállapítani, hogy a dióda ment-e tönkre, vagy esetleg a hasáb kristállyal történt valami? Én az 1.8 V feszültségesést keveslem,mert az eBay-on kínált aukciós "csupasz" diódáknál 2.2V-ot írnak. A hozzászólás módosítva: Márc 29, 2014
A diódának a fényét próbáld megvizsgálni valamilyen fényképezővel. Ha a fényképező is csak gyengén látja, akkor vége.
Ha esetleg mégis jó, akkor a fényképező pixel-"retináit" is beégetheti? Mert sajnálnám. Amúgy, ha rossz, nem a fordított akku tette tönkre, mert annak az áramát az IC rögtön besöntölte. Azért elgondolkodtató, hogy a kínai produktumok ilyen gyengék. A LED-es lámpákról is rossz véleményem van.Két szomszédom jól bevásárolt, nekem is van néhány, (1W-os LED-ekkel) aztán nem győzöm javítgatni (a led-ket persze az eBay-ről rendeltem, zacskósan, ömlesztve).
Csak LASER LED diódát is lehet rendelni, de vajon a pointerben hány milliwattos lehetett? A felhozatalban jellemzően 300 , 500, 700, 1000mw-os példányokat kínálnak. Az adatlapokban pont az áramok hiányoznak, a 2.2V feszültségesést, a hullámhosszt (808nm) és a 10000! üzemórát hangsúlyozzák. Esetemben a már korábban is megmért 0.5A felvett áram lenne a kiinduló érték. A teljesítményt nem lehet ebből egzaktul visszaszámolni, hiszen a kimenő fényteljesítmény a megadott, a hatásfokot meg nem tudjuk. Nekem az a sejtésem az árakból következtete, hogy 300mW-nál nem lehet több, mert annak az ára kb 900.- postával, a nagyobb teljesítményűek ennek 2-4-szerese, míg a komplett lézer pointerem akkuval, töltővel nem volt 4.000.- Aztán problémás lenne a rossz dióda kioperálása (kifúrni-kiesztergálni?) , és az új bepréselése. Idézet: „Azért elgondolkodtató, hogy a kínai produktumok ilyen gyengék.” Hát ezen nem kell sokat gondolkodni. Ha normális lézert szeretnél, akkor ne 1000 forintért vegyél. Még 10 éve egy 5mW-os zöld is 20 ezer felett volt.
Megnéztem a dióda fényét egy olyan kamerás telefonnal, amiért nem kár, ha esetleg kiégetné. Sajnos, neked lesz igazad, mert még annyi fényt sem produkált a kijelzőn, mint egy TV távszabályzó. Kontrollként belevilágítottam egy golyóstollvég "gagyi" vörös lézerével, ami aztán abszolút telítésbe vitte a kamerát.
Az a sejtésem, hogy kisebb teljesítményű akár 100-200mW-os diódát tehetnek a pointerbe, amit árammal túlfeszítenek, és azzal kompenzálják, hogy alaposan hűtik. Így elfogadható fényteljesítmény jön ki, de az élettartam rovására.Ha tényleg 500 mW körülit tennének be, aminek már tudom a névleges áramát:580mA , nem tudnák gazdaságosan kihozni a komplett pointert lencsékkel, ragasztott KTP-kristállyal, áramgenerátor-elektronikával, Li-Ion-akkuval, töltővel, tokkal-vonóval. (Közben ugyanis találtam az eBay-en különböző teljesítményű diódákhoz tartozó jellemző áramokat , aztán az más kérdés, mennyire lehet komolyan venni. Mindenhol 2.2V a feszültségesés. 200mW:300mA , 300mW:380mA , 400mW:400mA , 500mW:580mA , 1000mW:900mA )
Nem telibe kell világítani a fényképezőt, hanem egy papírlapra, és a visszavert fényt kell nézni vele. A diódákat nem lehet túlhajtani, ez nem egy ellenállás, hogy ha arányosan jobban hűtöd, akkor semmi gond nem lesz.
A felvett áram csak egy elméleti maximumot ad, nem konkrét kimenő teljesítményt.
Olcsó egyszerű Nd:YVO4+KTP zöldet elő lehet állítani,ha már vannak nagyméretű krisóid.
Nekem is házi építésű az egyik zöldem.5W-os infrával egy gyári 300mW@532nm-ből alakítottam át. Csak a preciziós hűtés szabályzást kell megoldani. Műszerekkel pedig be lehet hangolni a stabil működést is: spekrum analizátor,hőmérséklet és optikai teljesítmény mérők segítségével. A hozzászólás módosítva: Máj 4, 2014
4x4x7mm-es a ktp kristályom, AR532 + AR532/1064 bevonattal.
Az NDVYO4 kristályom 2.5x2.5x12mm, AR808 + AR808/1064 bevonattal. Kellene egy jó dióda, jelenleg csak egy 20W-os "bar" modulom van, amihez kényelmetlen optikát faragni. A hozzászólás módosítva: Máj 4, 2014
A vanadátnak tükröznie kell az 532nm-t a diódával ellenkező oldalon.
Az zárja le az egészet az OC lencsével együtt. Nos igen ha BAR diódád van,jobb lenne az Nd:YAG rúd,de ahhoz elkészíten az optikai rezonátor üreget,nos nem kis feladat. A hozzászólás módosítva: Máj 4, 2014
|
Bejelentkezés
Hirdetés |





Na én innen megyek, nem kívánok ebben részt venni.

Köszönöm a segítséged!










