Fórum témák
» Több friss téma |
A ttl-es lézerek tulajdonsága ez:
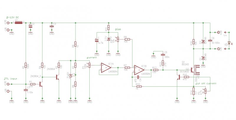
alacsony szintre kioltanak,magasra ráengedik az áramot a diódára. A rövidzár is alacsony szintet képvisel. Ezért ha nincs a TTL bemeneten semmiféle jel,a lézernek sugárzania kell,mert van egy belső felhúzó ellenállás ami feszültséget ad a bemeneti fokozatnak. Könnyebb megértésért mutatok egy képet:TTL laser driver A bemeneti tranyó bázisát egy 100k ohm felhúzza nyitásra,ami a második tranzisztort blokkolja igy a referencia TL431 tud program feszültséget adni az áramgenerátorra. Ha a bemeneti tranyó bázisát rövidre zárod,vagy 0.7V környéki jel van rajta,a jelenség forditott lesz igy a TL431 ref A/K-ja rövidre zár igy nem lesz program jel az áramgenerátornak.
Lényegében akkor sérülés mentesen használhatom így is ha jól értem?
Nem kötelező semmit rákötnöd a Blank-ra (Blqnk ?!?!?!) ha folyamatos üzemben akarod használni.
De kerüld a csavarhúzós módszert,egyszer én hazavágtam igy egy dvd diódát és foglamam sincs miért.Az alább bemutatott kapcsolási rajzzal aminek semmi baja,sok sok órán át tökéletesen hajtott diódákat,csak ez a szakbarbár csavarhúzós dolog az nem tetszett neki. Ejnye ejnyeh yello...többet néztem ki belőled!
Köszi a segítséget. Nem csavarhúzóval nyúltam oda. Adtak hozzá plusz vezetéket és azt érintettem össze. (Blank-ot lehet én néztem Blqnk-nek mert igen fura az az "a"betű
) A hozzászólás módosítva: Aug 29, 2013
Sziasztok!
Az lenne a kérdésem, hogy a zöld lézerhez hasonlóan a piros, és a lila is elhalványul/használhatatlan lesz hideg környezetben? Volt egy zöld pointerem, gyakorlatilag csak testhőmérsékleten, és afölött tudott érdemben produkálni. Hóban például már nem lehetett mókázni. Főleg inkább a piros érdekelne, hogy az mennyire bírja a hideget. Köszi előre is!
Szia!
Pirossal nem volt ilyen problémám, de a zöld pointerem viszont már úgy viselkedik, ahogy írtad. Ha melegben van, világít mint az őrült, de hidegben meg csak alig.
A zöld pointer infra diódája 25C°-on sugárzik megfelelő hullámhosszon,808nm+- 2nm (együtható -0.3nm/C°)
A kombi kristály pedig nagyjából 20-30C°-on dolgozik optimálisan. Tehát sem a meleg sem a hideg nem jó. Külön hűtésre sincs szükségük,ahhoz ezek nem termelnek annyi hőt amit egy normálisan elkészitett pointer ház ne tudna kezelni. A dióda pointer(kék/piros/lila-UV) ,vagyis maga a lézerdióda mint közvetlen sugárzó nem érzékeny a hőfokra a kimenő teljesitmény szempontjából,nem fog elhalványulni,fagyban is működnek megfelelően /legfeljebb párásodnak/,de a melegedést(>50C) kerülni kell.
Akkor lehet hogy a pointerben lévő meghajtóáramkör enged több áramot a lézerdiódára, a hőmérséklet emelkedés hatására?
A hozzászólás módosítva: Okt 16, 2013
Nem.
Egyszerűen a kristály jobban érzi magát melegen.Jobb a hatásfoka.Pontosabban a KTiOPO4-nek.30C° felett megvadul.Az 1064nm-es kristály viszont 20C-on kellene tartani(+-0.1C°....)de mivel a pointerekben ez egyben van,sok mindent nem lehet tenni.Bekapcsolva egy idő után emelkedik a fényerő,ezek már csak ilyenek. De van már direkt zöld lézerdióda 120mW(lesz az még majd több is) multimode,az nem érzékeny a hőmérséklet ingadozásra. Legfeljebb Te lehetsz érzékeny mikor ki kellene fizetni.Húzós árban adják.Még.Ez is lesz majd még...kevesebb.
Köszi a válaszokat, de fordítok egy picit magamnak.
Magyarán arról van szó, hogy az óccó zöld pointer halvány ha hideg van, az óccó piros meg ugyanolyan erős bármikor. Jól értem?
Van esetleg valakinek eladó 1mW körüli apró zöld modulja? Egy leolvasóhoz kellene, nincs időm rendelni kínából.
Sziasztok!
remélem tudtok segíteni. Olyan laser module-t keresek, amiből az infra dióda könnyen kiszedhető. => Egy menetes kis rögzítő csavar tartja a helyén és nem préselve van. Nagyon régen egy zöld pointerből bontottam egy ilyet, de azóta nem tudok másikat beszerezni. Jó lenne ha tudnátok, hol lehet ilyet venni. Csatoltam egy képet a modul felépítésére, hogy milyenre gondolok. A dióda mögötti kis rézkarika tartja helyén a diódát. Ilyet keresnék, ami ilyen megoldással van. Tud valaki segíteni?
Infra tartományban működő lézer van a cd olvasókban is.
Oké, de nem ezt kérdeztem. nekem egy zöld modul kell, olyan, ahol a dióda egy kis csavarral van a helyére rögzítve.
Sziasztok.Csinàltam egy lézeres fényjàtékot,amiben egy zöld pointer diódàja van.Màr egy jó ideje működik gond nélkül a Szupepe féle àramgeneràtorral.Lenne egy problémàm,hogy a zöld mellé szeretném beépíteni az uv pointerem belsejét is,de nem akar működni.Vagyis hàt működik,csak nem lehet a max àram potijàval elérni vele a teljes fényerőt.Kb fele annyira vilàgit Szupepe generàtoràval mint a sajàtjàval 2db mini cerka elemmel.Valaki tudna segiteni esetleg hogy mi lehet a probléma? Előre is köszönöm a segiteni akaróknak.üdv.Ato01
Szia.Nekem van kettő is.Az a kérdés,hogy a komplett modul kellene,vagy csak a réz karika?Mert a középső lencse nincs benne egyikben sem,meg az egyikben a kristàly hiànyzik
Cseréld ki a figyelő ellenállást 0.5 vagy 1 ohm-ra,az ami az eredeti kapcsolásban 3.9 ohm értéket képvisel.
Az UV(405nm-es) lézerdióda működési feszültsége 2xes az infrához képest ~ 4V. Azon az ellenálláson sok feszültség esik igy épphogy vagy semennyire nem elég a 405nm-es diódának. 1 ohm ellenállással az áramot közvetlen értékben tudod leolvasni: minden 100mA áram 100mV feszültséget fog ejteni az 1 ohm ellenálláson. Vagy megemeled a tápfeszültséget 12V-ra.De az ellenálláscsere egyszerűbb.
Annyival kiegésziteném magam,hogy ha kisebb a figyelő ellenállatka értéke,a programozó feszültséget (5V) nem a legjobb ha csak a potméter osztogatja.
1 ohm ellenállás esetében 100mV 0.1A(100mA) áramot állit be,elég egy kicsit nagyobb pot állitás és elszállt a dióda.Továbbá a mV-okat nehézkes egy 270°-os ócska Piher potival állitani. Tanácsom: Többfordulatú trimmer és az 5V mod feszültséget le kell osztani. Az értéket javaslom jól megválasztani,kiszámitani,hogy a poti felső állásában se tudja a diódát túlhajtani. Ennek megfelelően az 5V-ból gyakorlatilag egy állandó párszáz mV vezérlő(modulációs)feszültséget állitunk elő,amit már nagyon finoman fog tudni állitani a kapcsolás eredeti potmétere.Ha van bias(küszöbáram),annak értéke természetesen hozzá fog adódni,igy ezt is rendesen le kell csökkenteni. A hozzászólás módosítva: Nov 21, 2013
Szia.Kiprobàltam mindenféle ellenàllàssal,és ugyan ez a helyzet.Le mentem egészen 0.15ohm-ig és igy sem érem el a kivànt fényerőt.Kb a fele mint amit a gyàri paneljàval vilàgit.
Akkor nem tudom.
Tápfeszültség emelés,következő lépésként.A gyári panel egészen véletlenül nem egy boost áramkör?(van-e benne egy induktivitás?) Mert tudtommal 3V-ról a 405nm-es lézediódák még a köszöbáramot sem képesek elérni,gyakorlatilag LED-ként üzemelnek. 4.6-5.5 Voltot ir a küszöbnek a legtöbb adatlap.Ennél üzem alatt csak magasabb lesz .Mérd meg a pointereden a dióda kacsait,de csak óvatosan,mert a legérzékenyebb lézerdióda tipus! A hozzászólás módosítva: Nov 21, 2013
Szia! Nekem kompletten kellene az egész rézmodul lencséstül, kristályostul. Honnan tudok ilyet venni?
De van rajta.Csatolok egy képet rola.Szerinted hogy kellene àtalakitanom a generàtorom?
Neked adnàm,csak kérdés hogy juttatom el hozzàd..
Egyetlen megoldás van csupán akkor,emeld meg a külső áramgenerátorod tápfeszültségét legalább 7V-ra,vagy affölé.LM317-vel meg is teheted ha van legalább 10V nyers DC feszülséged.Igy stabilizált lesz,ami fontos lenne amúgy.
A hozzászólás módosítva: Nov 21, 2013
Akkor ez lesz a következő amit megprobàlok.Most stabil 5voltot kap a generàtorom,és csutkàra tekert potikkal lednek érzi magàt a lézer.Kivàncsi leszek emelt fesszel mi történik majd.Még annyit had kérdezzek,hogy emelt fesz mellé visza tegyem a generàtorba az "eredeti"ellenàllàst szerinted? Tényleg köszi minden segitséget,ha kiprobàltam megirom mire jutottam.
Oké, csak akkor linkelj be olyat, ahol azzal a módszerrel van rögzítve a dióda amit előzőekben leírtam és ha kiakarom szedni, akkor nem a kristály felől kell kipréselni. Mert kerestem ilyet, de nem találtam csak a préselős fajtát...
Köszi a felajánlásod, de nekem kompletten kellene lencséstül, kristályostul. Ezért próbálnék valami gyárit venni, csak mióta kifejezetten ilyet keresek, nem találok. Ami van nekem azt kb 3 éve vettem pointerként, csak kibontottam a belsejét. Viszont a 2011 előtti vásárlásaim nem jelennek meg a weblapon, ahonna vettem.
|
Bejelentkezés
Hirdetés |




)








