Fórum témák
» Több friss téma |
Sziasztok!
Gondolom sok zenész találkozott már ezzel a jelenséggel, a jól ismert 50 Hz-es hum-mal. Nem régen készítettem egy egyszerű kis műverősítős kapcsolást, hogy a gitár jelét line szintre emeljem. Ezt az áramkört ha leteszem a padlóra, akkor igen erősen búg 50 Hz-en, viszont ha felrakom az asztalra, akkor jelentősen javult (de még mindig zavar), szóval itt valami földhurok szerű probléma lehet. Arra gondoltam, hogy ha valamilyen módon leválasztanám a jelet (pl. optocsatolóval, bár ez csak egy kusza ötlet), akkor ez a hurok megszüntethető lenne. Egyébként a gitár húrjai le vannak földelve, és ha ezekhez hozzáérek, akkor szinte teljesen megszűnik. Az áramkör pedig 9V-os elemről megy, tehát biztosan nem az búg.
Az ilyen erositokkel az a gond hogy az osszeszedett zajt is erositi. Ezert femdobozba kell rakni.
Amugy miben van?
Rendesen árnyékoltad? (Kábel, doboz?)
Egyébként van egy erről szóló topic, inkább ott tedd föl a kérdést!
Még nincs dobozolva, csak egy nyák és pár csati lóg rajta. Azt tudom, hogy ha dobozolom, akkor valószínűleg csökkene a zaj, de nem szűnne meg, ezt csak azért írtam le, hogy demonstráljam a "földhurok" problémát. Az erősítő nyílván erősíti a zajt is, de az 50 Hz-es hum-ot a földön keresztül kapja (mivel az erősítő bemenete a levegőben lógott (gitár nélkül), pontosabban 1,5MOhm-al testre van húzva). Viszont ha leválasztanám az erősítő kimeneténél, akkor a gitár és az erősítő testpontjának semmi köze sem lenne a valódi földhöz, következésképp nem lesz hum. Vagy rosszul gondolom?
Ne csodálkozz a dolgon, ha nincs árnyékolt dobozban az áramköröd! A bemeneti érzékenysége 1-2mV, ez korrekt árnyékolást igényel. A gitár PU és az erősítő közt a kábel legyen a lehető legrövidebb (legjobb, ha a gitártestben helyezed el, ha van rá mód).
Telepes táplálásnál - jelen esetben - földhurok kizárva.
Ami a lényeg, hogy egy olyan áramkörre vadászok, amellyel le tudom választani a "line erősítő+gitár" részt.
Egyelőre semmi okod feltételezni, hogy földhurok van.
Idézet: „az 50 Hz-es hum-ot a földön keresztül kapja (mivel az erősítő bemenete a levegőben lógott (gitár nélkül), pontosabban 1,5MOhm-al testre van húzva).” Ha ez így van, akkor lehetetlen, hogy a földön kapja a brummot, hisz nem is csatlakozik a földre semmi! A bemenet viszont szabadon hagyva iszonyú érzékeny (több milliószor annyira, mint a jelföld), így icipici kapacitív áram is megzavarja. Be kell kötni a gitárt, és mindent árnyékolni! Csak ezután lehet az esetleges földhurokkal foglalkozni!
Tehát itt arra gondolok, hogy a gitár és a line erősítő alkossanak egy áramkört, ami egy 9V-os elemről megy, és ez a jel galvanikusan leválasztva (pl optocsatolóval) kerüljön a hangkártya bemenetére. Itt most valami olyat szeretnék alkotni, ahol esély sincs zavar kialakulására, vagyis a problémát a gyökerénél megszüntetni.
Ez brumm egyáltalán nem hangos, ha megfogom a gitár húrjait (vagyis magamat használom árnyékolásnak), akkor nem is nagyon lehet hallani. Azonban amikor megkapja a gain-t a jel (mármint egy Amplitube 2 nevű programon belül) akkor már eléggé hallhatóvá válik, tekintve, hogy eléggé nagy gain-el játszok. Mármost attól, hogy nincs gitár bekötve, még a hangkártya "GND"-je ugyanúgy jelen van, ami azonos a földdel (tudtommal), és egy 1,5Mohm-os ellenálláson keresztül az erősítő bemenetére kerül. De ez lényegtelen, gitárral is ugyanúgy jelen van, de csak nagy gain-nél válik zavaróvá.
Uhh, kösz! Kerestem, mindig az az első, csak épp nem ezzel a kulcsszóval, mivel még nem tudtam, hogy pontosan mi is kell nekem.
Magyarul, te egy olyan erősítőt szeretnél, ami felerősíti a gitár jelét úgy, hogy a hangkártyád line bemenetén a lehető legjobb jel-zaj viszonyt tudjad kialakítani. Majd szoftveresen feldolgozni.
Egy normális gitárnak akkora jele van, hogy 10méter kábellel is szaladgálhatunk vele a próbahelyen!!! Földhurok nem alakulhatott ki, hiszen a gitár két eres madzagja, elvileg most neked a számítógépbe megy! A brumm a tápegység rossz szűréséből adódik, de mivel a számítógépben kapcsolóüzemű táp van ez sem lehetséges ha fejhallgatóval hallgatod! (Persze ha erősítőre kötötted, meg esetleg a Upc is ott van a gépben, akkor minden megeshet). Ha előerősítőt használsz és búg, akkor próbáld ki egy 9v-os elemről, akkor NEM búghat!!! Rajzold le!
Na mármost a gitár line-erősítője megvan, az működik jól, 9V-os elemről megy. Ez az erősítő csak az impedanciák illesztése miatt kellett, semmi más célt nem szolgál. Földhurok pedig a hangkártya jelföldje és a tényleges föld (tehát a padló
) között alakul ki valahogy kapacitív módon. Ez szinte biztos, mert minél közelebb viszem a nyákot a padlóhoz, annál inkább hallhatóvá válik. A megoldás pedig egy optikai leválasztás lesz, ezután már esélye sincs, hogy búgjon ( legalábbis ajánlom neki ).
Szerintem, nem jó az az erősítő gitárhoz!!!
Milyen a kapcsolás? Tedd fel! Én is csináltam már hasonlót, de én mikrofonhoz!!! Volt egy nagyon csendesre méretezett közös emiterű erősítő kapcsolásom, azt tettem a mikrofon és a hangkártya közé. Ekkor már jó lett a jel zaj viszonyom, semmi sem búgott! És akármelyik gépre tettem mindenütt jó volt!!! Arról egyébként tudsz, hogy a gitár piköpjei érzékelnek minden mágneses tér változást. Ha egy 220vos trafóhoz közelítem akkor búgás szokott jelentkezni a gitárban. Ahhoz, hogy jó minőségben vegyél fel kellő távolságba kell helyezkedned minden transzformátortól ami a szobádban van! (nálam például a csöves erősítőmmel csak szemben állhatok, ha oldalt fordítom a gitárt búg! Persze ha felhangosítom és elmegyek két méterre, már nincs ilyen problémám. De ennek semmi köze földhurokhoz. Az optocsatolós megoldást feleslegesnek tartom. Bár ha találsz valami egyszerűbb megoldást még jól jöhet ha egyszer tényleg földhurkod lesz Egyébként egy optocsatolós erősítő torzítási tényezőiről sem vagyok meggyőződve, hogy jók, bár tévedhetek.
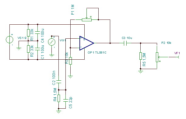
Ok, felteszem a kapcsolást, bár nem hiszem, hogy ezzel lenne a gond.
Mellesleg szerinted a DI box-ot minek találták ki? Az csak a gitárt választja le, és nem az utána lévő többi cuccnak a földhurkát szünteti meg, de nem ám.... csak a gitárt. :yes:
Elég fura rajz, de szerintem sincs vele gond, bár a pozitív visszacsatolású erősítő mindig érzékenyebb a zajra, mint a negatív.
Az egy megohm visszacsatolás is elég nagy, már 400kilohval is illene jó jelet adnia. Egy haverom járt úgy, hogy mellédugta az icét, és az valójában nem is ment, így nem erősített, és mire a jel átrágta magát a visszacsatoláson addigra nagyon zajos lett. De nálad ez nem fordulhat elő mert az negativ visszacsatolású volt, nem pozitív. Milyen gitárod van, nem lehet, hogy ott rosz az árnyékolás a húroknál?
ja és 5534-essel kevesebb lesz a zajod!!! Lábkompatibilis. A c1-c4 is lehet nyugisan 470mikros, bár elemről mindegy. Az árnyélolt kábeleid is legyenek elfogadható minőségűek, az is szedhet brummot. Meg a bemenő test, és a kimenő test között is legyen elég vastag a vezeték az előerősítőben. A hangkártyába menő csekdugó is nem árt ha aranyozott.
Idézet: „pozitív visszacsatolású erősítő” Nah.. ha csinálsz nekem egy pozitív visszacsatolású erősítőt, akkor Nobel-díjat adok neked. Ha egy műveleti erősítőt pozitívan csatolunk vissza, akkor azt onnantól már nem erősítőnek nevezzük, hanem hiszterézises (null-)komparátornak. Ejnye! Ennek olvass utána kicsit Arra az 1MOhm-os kis kockára mutat egy nyíl is ám... tehát annak az értéke tetszés szerint állítható.. akár 400k-t is tudok állítani. Azért 1MOhm, mert ilyen volt itthon. És ugyebár azzal, hogy állítok rajta, csak az erősítést módosítom. Mit számít a gitár? A húrok egyszerűen a jelföldre vannak húzva, a Floyd Rose-nak rúgóinál lévő lemezen keresztül. Idézet: „ja és 5534-essel kevesebb lesz a zajod!!!” Ez tény, de kit érdekel? A TL072-nek sem hallom a zaját, szóval ez engem jelen esetben nem zavar. Idézet: „A c1-c4 is lehet nyugisan 470mikros” Minek? Az a két 100µF-os is bőven elég arra, hogy megtartsák a féltápot, úgy sem rángatja el semmi. De egyébként van egy 2200µF-os kondi a tápfeszen, ha esetleg hálózati tápról menne. A kábelek azok a szokásos minőségi hangszerkábelek, szintén semmi gond velük. Idézet: Ezt most így nem nagyon értem, de te biztosan. Amivel huzaloztam, az egy UTP kábelből lett kiboncolva, szeritnem ez elég. De ha nem, akkor sem ez lesz 100%-ban a ludas.„bemenő test, és a kimenő test között is legyen elég vastag a vezeték az előerősítőben” Az aranyozott jack pedig.. azt már nem is tudom. Nem akarok ultra-brutál extreme fidelity-s cuccot építeni, ahol nulla a THD és 150 dB a Signal-to-Noise Ratio.
Én is tapasztaltam már ezt aproblémát! Simán az a baj, hogy nincs árnyékolt dobozban az előerősítő! Ezért lehet brumja! A másik, hogy ha a monitor előtt ülsz, vagy közel, akkor az szépen búg - zúg, mert a pu öszeszedi a zaját ! Szóval dobozold be za erősítőt, mert annak így mindenféleképpen lesz zaja, akár a padlóra teszed, akár az asztalra, kapcsold ki a monitort, és ha még utána is van zaj, brumm ( egy pici úgyis elsz ), akkor esetleg elkezdheted keresni az esetleges hibás árnyékolást, vagy földhurkot, bár nem hiszem, hogy lenne
Egyébként Hi-gainnél ne csodálkozz, hogy zajos, brummos! Milyen hangkártyád van? Nekem még MAYA-val is zajos egy kicsit a guitar rig, ha kitekerem a gaint.
Egyébként a DI-boxot arra találták ki, hogy az asszimmetrikus jelből szimmetrikusat "csináljon", és meghajtsa a hosszú 3 eres kábelt, ami így a zajra érzéketlen, ugyanis nem a melegpont és a föld között "veszik le" a jelet, hanem két "melegpont" van ellentétes fázisban, így ha abból ismét asszimmmetrikus jel lesz, a hasznos jelre szuperponálódott ellentétes fázisú zajfeszültségek kioltják egymást!
Azt írtad "Amivel huzaloztam UTP kábelből lett kiboncolva...." Az magyarra fordítva árnyékolatlan sodort érpár. Huzalozd be rendes árnyékolt kébellel és árnyékold le az áramkört fémdobozzal. És megszűnik a búgás....
Magyarul : STP kábelt boncolj, vagy valami olyat ami árnyékolt.
Ok, ha már ennyien mondjátok, akkor csak kipróbálom.
By the way, volt egy kis kellemetlen élményem, amikor meghallottam a rádióadást, miközben próbálgattam. Úgyhogy szerintem még teszek egy szűrőkört is a bemenetre.
Elég kötekedő vagy, de teljesen igazad van, valami ilyesmit akartam írni, hogy én jobban szeretem alkalmazni az invertáló formáját, a nem invertálónál. De igazad van itt sincs pozitív visszacsatolás
A potit sem vettem észre, bár továbbra is nagynak tartom az értékét, a zajok miatt amiket egy 1 megohmos poti összeszed, különösen ha nem jól árnyékolod! Viszont kiállok, tapasztalatból, az 5534,esért, hogy akár a zajokkal együtt a brumja is kevesebb lehet, egy hálózati tápellátású erősítőben!!! (És a brum szerintem ugyanúgy zaj, mint a többi freki...) Ugye nem hálózati tápról megy most, mert ajkkor már rég a tápodról kellene beszélni, ahova biztos, hogy egy 2200mikros kondi nem elég egymagában?!!! (Vagy egy tranzisztoros szűrés, vagy egy ellenállásos, vagy 7809stb...) A hangszerkábelek jók!!! Magyarul nem nyákot használsz hanem utp, kábellel kötötted össze az alkatrészeket? Vagy a nyákon utp kábelrészt is futtatsz? A csekdugó tényleg a legutolsó, de ha elolvastad, a földhurokról szóló cikket akkor tudod, hogy már azzal is meg lehet néha szüntetni, illetve csökkenteni ha azonos elosztóba dugod a készülékeket, és így néhány tized ohmmal rövidebb a testvezeték... kocos ötlete, még szintén jól jöhet: monitor, és az árnyékolt doboz, annak is van egy elve, hogy hogyan kell egy erősítő bemeneteit illetve kimeneteit árnyékolni, illetve azokat összekötni...
Hát.. kicseréltem az összes jelvezetékeket árnyékoltra, leárnyékoltam a nyákot (körbetekertem szigetelt többrétegű alufóliával
), de ha nem fogom meg a gitár húrjait, akkor ugyanúgy lehet hallani (ha fogom, akkor szinte egyáltalán nem). Ne gondoljatok nagy brummra, annyira minimális, hogy na... de akkor is ott van, és zavaró, hogy ha elengedem a húrokat.
Még annyit tennék hozzá, hogy ha nem dugok semmit a bemenetre, és rövidrezárom, akkor megszűnik a brumm teljesen.
Biztos, hogy brumm? nem zaj véletlenül? Azt "mondja", hogy mrrrroooom , vagy azt, hogy zzzzzzzzzzzzzzzz?
Egyébként ez mindig lesz! valószínű nem tökéletes a hálózati földelés!! De még mindig benne van a pakliban, hogy monitor, trafó ..stb. zaját szedi össze a pu! Ja, és az alufólia magában nem segít! Azt kösd le testre! Önmagában csak a vas/acél árnyékol elektromágneses zavarok ellen
Ez maga után vonja azt az egyszerű tényt, hogy az erősítőd, annak huzalozása, illetve tápja tökéletes
Más erősítőn próbáltad már a gitárt, pl próbateremben, felhangosítva? Ott is búg? Tranzisztoros, illetve csöves erősítővel? Azért egy műveleti erősítő bemeneti ellenállása eléggé nagy, viszont neked egy néhány kiloohmos nagyságrendű bemeneti ellenállású erősítő kellene a hangszedőidhez! Talán ez lehet oka, a búgásnak... Próbáld meg az erősítőt, másik gitárral, esetleg mikrofonnal, (bár az nem mérvadó) mit tapasztalsz? Gitár, illetve pickupcsere, potiárnyékolás stb Nézz utána! (Nekem a szlovák Jolana gitárom csinált ilyet régen) |
Bejelentkezés
Hirdetés |




) között alakul ki valahogy kapacitív módon. Ez szinte biztos, mert minél közelebb viszem a nyákot a padlóhoz, annál inkább hallhatóvá válik. A megoldás pedig egy optikai leválasztás lesz, ezután már esélye sincs, hogy búgjon ( legalábbis ajánlom neki
).

), de ha nem fogom meg a gitár húrjait, akkor ugyanúgy lehet hallani (ha fogom, akkor szinte egyáltalán nem). Ne gondoljatok nagy brummra, annyira minimális, hogy na... de akkor is ott van, és zavaró, hogy ha elengedem a húrokat.





