Fórum témák
» Több friss téma |
Fórum » LC mérő
Hali!
biztos jó az lcd bekötése? mintha a bal/jobb oldal felcserélődött volna
Szia, megnéztem egy másik bekötést és lehet hogy igazad lesz, mert ott az atmega8 14-es lába az RS a 15-ös pedig az E, itt pedig megvan forditva a 14 a 15-el, lehet hogy pont ezért nem látszik semmi a kijelzön.
Köszi a tippet kifogom próbálni.
Hali!
Nekem az adatlábak tűntek fel elsőre, mert szám szerint ABC-ben szoktak következni, itt meg lóugrásban van. Az LCD eredeti adatlapját nézd, láttam már furmányos lábkiosztást, pl a szokásos sorrendből, a táp és a föld átköltözött a túlsó végre, a többi sorrendje változatlan... A hozzászólás módosítva: Ápr 17, 2014
Igen ebben igazad van, de én ugy kötöttem be a kijelzöt ahogy az atmega8-on irja:
19-D7 18-D6 17-D5 16-D4 15-RS 14-E igy kötöttem rá az atmega lábait a kijelzöre, de viszont nagyon sok lába a kijelzönek GND a rajz szerint, azokba viszont nem vagyok biztos hogy jók.
adatbitek alsó fele (olyan sw kell ami 4 bites módban kezeli)
RW- mindig csak write és a kontraszt, ez nem minden kijelzőnél jó ha földre van kötve, min. egy poti kell rá a kontraszt beállításához, fekete kockákat kellene látnod pl ha a proci nem indul el...
Igy kötöttem be a szimulátorba a kijelzöt és nem látszik semmi rajta.
Mit kellene átkötnöm hogy müködjön?
Közbe hamar összedobtam egy másikat is, és ez tökéletesen müködik Bővebben: Link
Igen igaz, a rajzon is 680Ohm-al testre van kötve, de szimulátorban ettöl függetlenül ez müködik, a másik kapcsolás az viszont nem, lehet hogy a HEX-el van baj ?
A hozzászólás módosítva: Ápr 18, 2014
Légy szíves áruld el miért szimulálsz ?
Megépítve kissé másabb lenne a világ ...
Szia, a HEX-et próbálom ki hogy müködik vagy sem, mivel a programozás még nem nagyon megy, igy nem tudok másat irni, persze tudom hogy megépitve másabb a dolog, de úgy gondolom hogy ha szimulátorba nem megy a hex, megvan az esélye hogy megépitve sem fog müködni, csak is ezért használom a szimulátort, mint ahogy fentebb is látszik nem az egész kapcsolást szimulálom, csak is annyi van a szimulátorba amennyi a hex kipróbálásához elegendö.
Szervusz!
Ahhoz a kapcsoláshoz már van vűködő HEX: Bővebben: Link
Szia, azt a HEX-et töltöttem le ami egy kicsit lentebb van, de szimulátorba nem müködik, vagy esetleg van másik HEX hozzá ?
Például itt: Bővebben: Link és itt talán az utolsó: lcm_btn.zip
A szimulációnak nem tudom mi értelme lenne itt, a valósidejü működést úgysem tudnád szimulálni, vagy csak igen kürülnényesen ha a szimulátor alkalmas is lenne rá! Az láthatóan egy működő projekt, vann többféle nyák terv is hozzá, ha ragaszkodsz az AVR-hez, és meg akarod építeni akkor, kezd neki, a szimulálgatással sosem jut közelebb... De elötte a Google fordítóval is böngézd át a topikot ha nem megy az orosz, ne sajnáld rá az időt!
Köszi szépen a segitséget, még annyit kérdeznék hogy van 2 kapcsolás melyik a jó ? az elsö vagy a második, különbözik a 2 kapcsolás föleg a kijelzö bekötésében.
Ja és van még egy .eep és egy .bin fájl ezekkel kell csinálni valamit ? A hozzászólás módosítva: Ápr 19, 2014
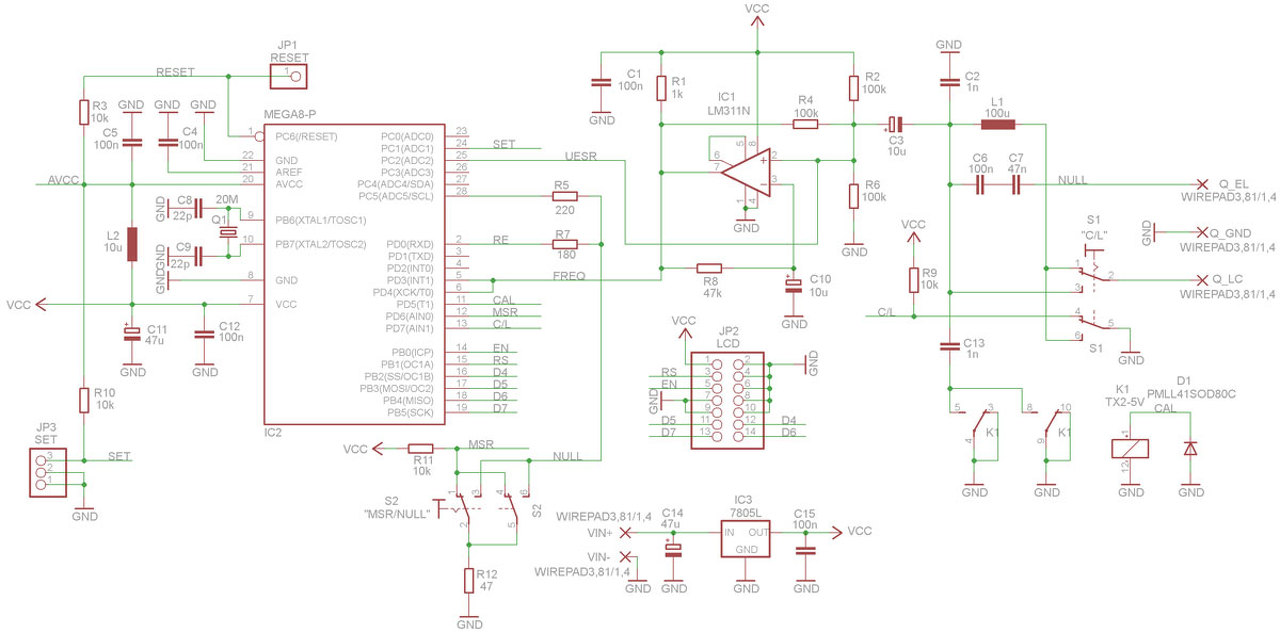
Csak annyi hogy más az LCD bekötése, az LCM3_ed-n valószinüleg ez az LCD berajzolva: Bővebben: Link
De mindig meg kell nézni milyen LCD-nk van és aszerint kell bekötni, mert vannak kivételek, pl. az 1-2-es lábon van a háttérvilágítás és értelemszerűen tolódik a többi láb, vagy mint a mostani példa, hogy az LCD oldalán két sorban vannak a kivezetések és más a lábszámozás is. Az .eep az EEPROM-ba írandó adatokat tartalmazza a bin ha jól tudom a HEX más formátumú (bináris) változata, ha jól tudom, de majd aki szokot AVR-ben programozni kijavít a nem így van. A hozzászólás módosítva: Ápr 19, 2014
Köszönöm a segitséget, még a kijelzöm nincs meg, de ha meg lesz majd aszerint fogom bekötni, bizom benne hogy müködni fog, még annyit kérdeznék hogy milyen kvarcot használjak 10MHz vagy a 20MHz-et ? a 2 kapcsolás még ebben és egy 100K ellenálásban is különbözik.
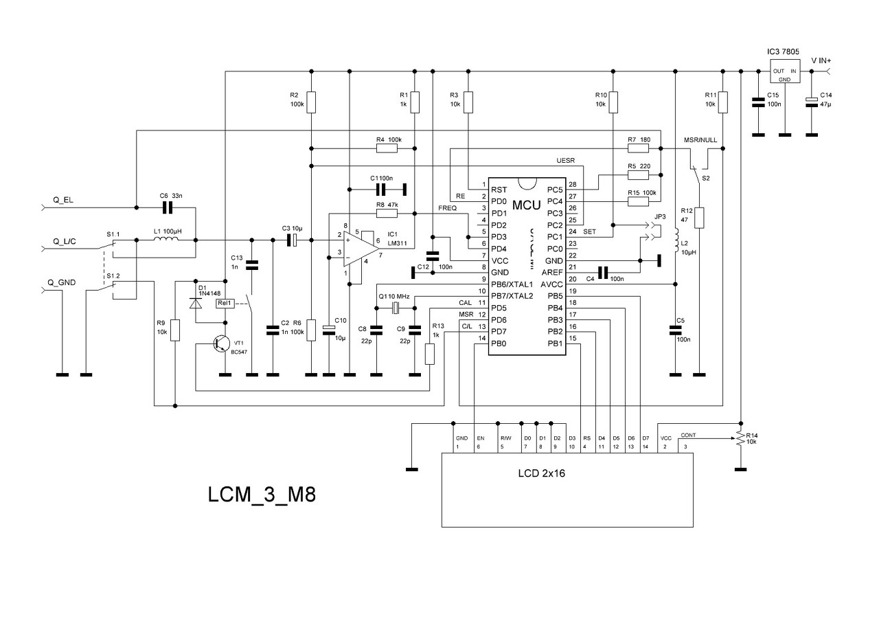
Nehéz rajtad segíteni, mivel állandóan a szimulátorral vagy elfoglalva. Amint pipi a korábbiakban kétszer is megjegyezte, ha kapcsolást a valóságban a szimulátor szerint építed meg biztosan nem fog működni, hiszen hiányzik a kijelző előfeszítése (kontraszt beállítója). Ezen túlmenően, amint István leírta fokozottan oda kell figyelni az alkalmazott kijelző bekötésére is.
De maradjunk az általad használt szimulátor mellet. Mellékelten küldök két szimulált képet és az általad használt szimulációba illeszd be az EE láb előfeszítését szabályozó potenciométert. És a végleges nyákra ezt is rá kell tervezni. A kvarc értékét az szabja meg, hogy a hex fájlt, melyik kvarchoz készítették. Azt a rajzot nézd meg, amelyik mellékleteként a hex fájlt letöltötted.
Bővebben: Link innen módosult a kapcsolás, rájöttek, hogy felesleges a 100 kohm és elég a 10 MHz, ezzel és gondolom néhány javítással változott a hex is, a vége fele találsz smd és dip tokozáshoz nyák tervet és kicsit viszább az utolsó hex-el (lcm_btn.zip) probálkozz először.
Van valami különös oka hogy az LCM3 AVR klónját akarod megépíteni?
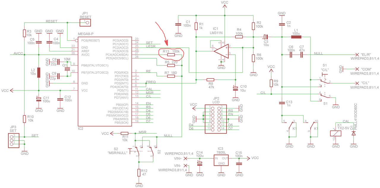
Szia jano36 megrajzoltam a szimulátorba úgy ahogy irtad, it egy kép, hibát nem ir és nem is látszik semmi a kijelzön, esetleg elkötöttem valamit? nem tudom, de nem megy.
p_istvan nekem bármelyik kapcsolás jó csak müködjön
amit linkeltél egy kicsit fentebb talátam mégegy rajzot ezis jó lenne, most már teljesen összezavarodtam annyi kapcsolás van melyiket érdemes megépiteni szerinted ? egy kis segitség jól jönne a választásban. A hozzászólás módosítva: Ápr 19, 2014
Úgy látom nem igazán igazodsz el azon az orosz forumon, és láthatóan az AVR-hez sem kötődsz, így nem igazán értem hogy jutottál arra a döntésre, hogy azzal próbálkozz!
Szerintem Neked inkább az eredeti LCM3 kellene, itt csak egy kapcsolás van, -nem lehet belezavaroni-: Bővebben: Link A 7. oldalon minden az utánépítéshez szükséges dokumentációt megtalálsz. Kipróbált, nagyon sok példányban megépült és épül most is... Ha még is az orosz fórumokhoz vonzódsz inkább, akkor itt is van egy LCM3-al foglalkozó topik: Bővebben: Link A hozzászólás módosítva: Ápr 19, 2014
Nem is tudom..., szerintem Neked még is egyszerűbb lenne PIC-kel, már ha ezt a kapcsolást akarod.
Nem nagy történet PIC-et sem programozni, ha nem találsz ismerőst aki beprogramozná Neked, akkor a fórum arra is jó lehet hogy segítőkész embereket találj, ha végkép nem megy akkor pl. egy felprogramozott PIC16F690-es beszerzése is megoldhatja a problémád. Tudni kell időben elengedni a dolgokat, bármilyen jónak is tűnnek elsőre...
Sziasztok!
Szeretnék építeni egy lc metert 16f628 pic-el tudnátok egy működő kapcsolást? Szerintetek ez működő képes: Bővebben: Link ??
Üdv!
A "vengerskiy" figyelemre méltó is...
Szervusz!
Igen, miért ne lenne! Valamikor meg is építettem, ez adta az ötletet az LCM3-hoz... Nem akarlak semmire rábeszélni, de csak azért ne építsd meg mert van egy 16F628-ad, jó lesz az majd másra! Az LCM3 többet tud, és nem nagyon komplikáltabb, de a tied a döntés.
Sziasztok!
Ezeket a kondenzátorokat használhatom, vagy keressek mást? 1nF Bővebben: Link 33nF Bővebben: Link Köszönöm.
A 33nF-al nincs semmi gond. 1nF helyett azonban szűkebb tűrésűt keress. Például ezt használd.
Sokkal stabilabb, és 0,5%-os tűrésű. Esetleg még ezt használhatod, ha nem akarsz e-Bayezni |
Bejelentkezés
Hirdetés |


















