Fórum témák

» Több friss téma
Fórum » Labortápegység készítése
Egyéb népszerű labortáp témák:
- SMPS labortáp
- Labortáp javítása
Lapozás: OK   572 / 852
(#) Electricboy hozzászólása Máj 30, 2014 /
 
Sziasztok!
Szépen lassan ahogy időm engedi haladok a labortápommal, utolsó tesztelgetéseknél tartok: készítettem egy segédpanelt is amin van CC, CV visszajelzés, független tápok a panelmérőnek. Ezt a részt ma együtt teszteltem magával a labortáp áramkörével, minden jól működött (rövidzárat nem teszteltem).

Most tesztalanyként rákötöttem egy ledszalagot (12V) az áramkorlát 2A felett lehetett(?), viszont valószínűleg rövidre zártam a kimenet (a ledszalag vezetékénél könnyen összeérhetett), mert az egyik pillanatban az R35, izzónak képzelte magát és fényt kibocsátva megszűnt többé 100 Ohm-os ellenállásnak lenni. Gyorsan áramtalanítottam a rendszert és kerestem az okokat: ugyan miért történhetett ez miért nem korlátozott le a táp a mérőműszer hibája lsd lent? Az árammérőre pillantva lekapcsolás előtt 13A-t láthattam (erre nem vennék mérget nagy kapkodásban nem biztos hogy jól láttam) amit elvileg a trafóm tudhat, de a táp 5A re van tervezve és tartalmaz egy 6A-es (multi fuse) biztosítékot is ami elvileg nem sérült. Első gyors méréseim szerint T2, R35 kuka.

Amit meg kell említenem az a panelműszerek tápellátása. Az árammérő műszer nem független tápot kap, földpontja közös az áramkör sönt előtti pontjával ami jó lehet mert a műszerek 3 kivezetéssel rendelkeznek 1. saját tápja 0 pontja, mérendő fesz. 0 pontja 2. táp + pontja 3. mérendő fesz + pontja a műszer működéséhez szükséges állandó feszültséget a segédpanel állítja elő a labortáp bemeneti 32V-jából. Vagy ez az árammérős elgondolás rossz és ez okozta a hibát? A feszültségmérő egy teljesen külön szekunderről megy.
A hozzászólás módosítva: Máj 30, 2014
(#) tkovacs válasza Electricboy hozzászólására (») Máj 30, 2014 /
 
Első ránézésre azt mondom, hogy az R35 elégése akkor fordulhat elő amikor a végtranzisztorok bázisára menő vezeték kontakthibás, mert máskülönben a T3-T5 B-E feszültségének (+0.22R-eső feszültség) meg kellett volna akadályoznia, hogy akkora feszültség essen rajta, amely az elégéséhez vezetne. Azon a 100Ohmos ellenállásom 5A kimenő áram mellet sem esik nagyobb feszültség 2V-nál.
Üdv.
(#) Electricboy válasza tkovacs hozzászólására (») Máj 30, 2014 /
 
Köszönöm válaszod!
Ha a elsőnek T2 C-E ment zárlatba (na de mitől) akkor az vihette magával R35-t? Ha szabad ilyet mondanom a kontakthibát azon a környéken kizárom. Várom a további tippeket.
(#) tkovacs válasza Electricboy hozzászólására (») Máj 30, 2014 /
 
Ha a T3-T5 zranzisztorok túlélték akkor megszakadhattak at R13-R15 ellemállások a zárlat pillanatában.
Én a labortápomban 10 db 1R ellenállásokból csináltam a 0.1 Ohmos söntöt és úgy megszakadt mindegyik, hogy külsőleg semmi sem látszott rajtuk.
A hozzászólás módosítva: Máj 30, 2014
(#) Electricboy válasza tkovacs hozzászólására (») Máj 31, 2014 1 /
 
Most mértem T3 T4 T5 elszállt. Remek ennek örülök.
B-E szakad mind 3 tranzisztornál minden irányból. Az ok még mindig kérdéses.
A hozzászólás módosítva: Máj 31, 2014
(#) tkovacs válasza Electricboy hozzászólására (») Máj 31, 2014 /
 
Sajnálom, hogy így jártál pedig jó kis tranzisztorok ezek.
Az áramkorlát nyilvánvalóan nem tette a dolgát. Említetted, hogy az árammérőnek nincs külön tábja. Nem lehet, hogy a műszered saját 0 pontja és mérendő fesz 0 pontja kivezetései valójában ugyanazok, vagyis köztük 0Ohm mérhető?
Amennyiben így lenne akkor kisöntölted az áramfigyelő ellenállásokat és ezért nem volt áramkorlát.
(#) Electricboy válasza tkovacs hozzászólására (») Máj 31, 2014 /
 
Én is sajnálom.
Biztosan az áramkorláttal lesz a gond máshogy nem szaladhatott volna így meg az áram.
Idézet:
„Említetted, hogy az árammérőnek nincs külön tábja.”

Így van és a műszer saját 0 pontja és mérendő fesz 0 pontja valóban ugyanazok, de ezt írtam is az elején. Amit te gondolsz az akkor történhetne meg ha a közös 0 pont és a műszer pozitív mérőpontja között lenne 0 Ohm, viszont ez 80k Ohm -os érték ami aligha szól bele a sönt értékébe. Szerintem jó felé keresgélünk valószínű hogy a műszer okozhatja a gondot másra nem tudok gondolni én sem.
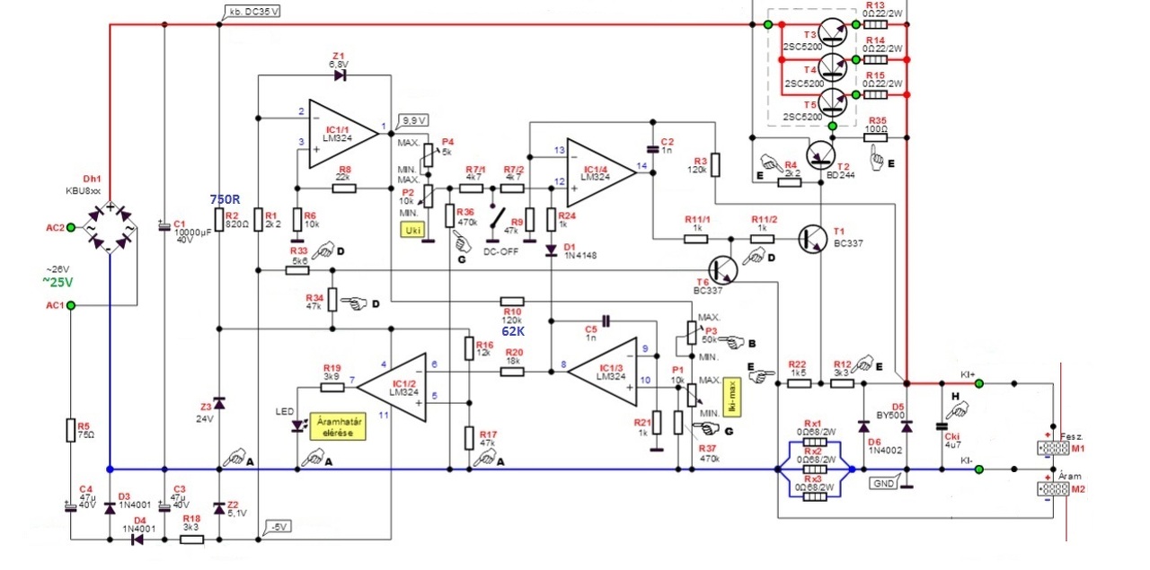
A segédpanel kapcsolási rajzát azért mellékelem.
(#) Alkotó válasza Electricboy hozzászólására (») Máj 31, 2014 / 1
 
Ezt a sok "cafrangot" javaslom kiiktatni, és csak a tápot feléleszteni, és beállítani a korlátokat. Ezután lehet értelme a mérést próbálgatni. A rajzon adtam erre javaslatot, ahol még az osztókat is kiszámoltam. Kár ilyen bonyolításokkal vadítani a kérdést, mikor a nyilvánvaló megoldás is rendelkezésre áll.
(#) Electricboy válasza Alkotó hozzászólására (») Máj 31, 2014 /
 
Rendben akkor beszerzem az alkatrészeket és most csak a tápot külön élesztem majd, a korlátok beállítása alatt az áramkorlátot érted P3? A válaszod második része az árammérésre vonatkozik? Ha igen akkor azok a megoldások nem működnek nálam mert a mérőműszerem nem olyan kialakítású mint azok a 200mV méréshatáros panelmérők. Azt hiszem ebben a témában pár oldallal visszább beszéltem már róla.
(#) Alkotó válasza Electricboy hozzászólására (») Jún 1, 2014 /
 
A mérésre nem lehet akármit használni. A feszültség és az árammérőnek egymástól függetlennek kell lennie.
(#) Electricboy válasza Alkotó hozzászólására (») Jún 1, 2014 /
 
2 külön panelmérőt használok ilyen fajta (0-33.000V ig mér) az árammérésre is ilyen feszültségmérőt használok csak az előtét ellenállása van olyan értékre kalibrálva hogy a labortáp söntjéről vett feszültséget jó értékként írja ki, így a labortáp osztóit nem használom. Mellesleg tudom ajánlani ezt a panelmérőt mert sokkal pontosabb mint hasonló társai.
(#) szili83 válasza Electricboy hozzászólására (») Jún 1, 2014 /
 
Értelme van a 3 tizedesjegy-nek? Én nekem csak 3 1/2 digites van, de a 4 1/2 digitest túlzásnak tartom, ezredvolt az felesleges, esetleg az 1mA-nak lenne értelme, de hát az is nagyon kicsi, én megelégedtem a 10mA-enkénti méréssel.
(#) Alkotó válasza Electricboy hozzászólására (») Jún 1, 2014 / 1
 
A panelmérőid ellen semmilyen kifogásom sincs, valószínűleg remek darabok, és jól is mérnek. Az árammérés is feszültségmérés, ebben is teljesen egyetértek veled.
Ott nem látok tisztán, mikor a kijelzőid egyikének a labortáp tekercséről akarsz feszültséget előállítani. Ez sok kérdést és problémát vethet fel.
Javaslatom szerint, a műszerek mindegyikének célszerű egy külön tekercset választani, mert így garantáltan nem fognak hatni sem a tápra sem egymásra, ami ideális helyzetet teremt.
Másik javaslatom, hogy használd a tápban eredetileg ajánlott osztókat a műszereidhez, csak ha azok érzékenysége eltérő, akkor ahhoz igazodva át kell számolni őket. Természetesen máshol is lehet jó osztóhelyeket találni, de a javasolt az biztosan jó helyen van.
(#) Electricboy válasza Alkotó hozzászólására (») Jún 1, 2014 /
 
Rendben! Köszönöm szépen a segítséget és a tanácsokat ezek alapján újra gondolom a labortáp ezen részét. Ügyködöm tovább ahogy időm engedi aztán jelenkezem hogy mire jutottam.

@szili83 Áram mérésnél látom értelmét a 3 tizedesjegynek bár valóban ott is 1mA-ekről van szó. Feszültségmérésnél annyira nem lényeges, viszont elfér. Előtte ezzel kísérleteztem, de nekem nem vált be jóval pontatlanabb volt mint ezek a mostaniak.
(#) szili83 válasza Electricboy hozzászólására (») Jún 1, 2014 /
 
Nekem ilyen van perpillanat.
(#) Electricboy válasza Monster02 hozzászólására (») Jún 3, 2014 /
 
Szia!
Folyamatban van a probléma javítása, konkrétabban, tekercselek még egy szekundert a trafóra erről fog menni az árammérő. A feszültségmérőnek meg lett már kialakítva korábban egy szekunder.

Az áramkör további vizsgálgatását követően kiderült hogy T2 jó, azért feltételeztem rossznak mert az egyik áteresztő tranzisztor C-B pontja közt rövidzár van, én meg az áramkörben mértem a T2-t (helytelenül) és így a műszer (T2) C-E pont közt rövidzárat mutatott. Mellesleg az összes áteresztő tranzisztor B-E pontja szakadás, és egyiknél ahogy fentebb írtam C-B pont zárlatos.

Ebben az esetben akkor az történhetett hogy a hirtelen fellépő nagy áram az áteresztőket károsította és az áram a zárlatos áteresztőn úgy folyt át (mivel B-E szakadás) hogy kollektor ponton be, a bázisponton ki, majd R35-n záródott az áramkör? Jó lehet az elgondolás?

Más valószínűleg nem károsodott az áram útjában csak a sönt(ök) álltak és a graetz, de ezek rendben vannak.

Szerk: időközben eltűnt a hozzászólásod, sebaj azért ezt meghagyom.
A hozzászólás módosítva: Jún 3, 2014
(#) Monster02 válasza Electricboy hozzászólására (») Jún 5, 2014 /
 
Helló! Sajnos késöbb vetem érsze hogy márt válaszoltak csak elfelejtettem lapozni, bocsi
(#) Electricboy válasza Monster02 hozzászólására (») Jún 5, 2014 /
 
Szia! Semmi gond a hozzászólásom így is aktuális még.
(#) elektro321 hozzászólása Jún 8, 2014 /
 
Sziasztok!

Van egy ilyen tápegységem amit sikerült elcsesznem. 3A-t bír, de a sok eszemmel feltekertem maxra(rendes poti van rákötve) ami nem 3 hanem 5 amper.
Látható károsodás egy alkatrészén sincs. A visszajelző LED-ek világítanak rajta ahogy tekergetem a potikat, de a kimenetén 0V van. Mi mehetett tönkre?
(#) zolibon hozzászólása Jún 8, 2014 /
 
Sziasztok! Az alábbi problémámban szeretném a segítségeteket kérni. Építettem egy 2 csatornás tápegységet, ami rendben teszi a dolgát egymástól függetlenül. Építettem egy egymástól szintén független, 2x12 v-os segédtápot a 4db kínai panelműszernek.
Ha a két voltmérőt kötöm az egyik tápra a két ampermérőt a másikra akkor akkor galvanikusan a segédtápnál találkozik a két test a voltmérők miatt. és nem lesz sorba köthető a két csatorna. Ha az egyik segédtápra 1amper+1 voltmérő megy. a másikra a másik, akkor meg zárlatba kűldi a főtápot. Annyi kérdésem lenne, hogy ennek a kínai komplexumnak 4db különálló segéd tápfesz kellene, vagy megoldható kettővel is valahogy? Az ampermérők 4 drautosak, a voltmérők pedig 3.
Előre is kösz mindenkinek. Esetleg ha valaki le is skiccelné. Üdv mindenkinek!
(#) Ghoost válasza zolibon hozzászólására (») Jún 9, 2014 /
 
Szia
Idézet:
„...4db különálló segéd tápfesz kellene,...”
A kerdesedben megadod magadnak a valaszt is. Az indoklast is magad szolgaltatod magadnak.
Idézet:
„..Ha a két voltmérőt kötöm az egyik tápra a két ampermérőt a másikra akkor akkor galvanikusan a segédtápnál találkozik a két test a voltmérők miatt. és nem lesz sorba köthető a két csatorna. Ha az egyik segédtápra 1amper+1 voltmérő megy. a másikra a másik, akkor meg zárlatba kűldi a főtápot...”
(#) szili83 válasza elektro321 hozzászólására (») Jún 9, 2014 1 /
 
LM2596 más nagyon nincs, ami tönkremehetne....
(#) zolibon válasza Ghoost hozzászólására (») Jún 9, 2014 /
 
Köszi a választ! Azt hittem valahogy megúszható a 4db segédtáp..Üdv!
(#) elektro321 válasza szili83 hozzászólására (») Jún 9, 2014 /
 
Értem, köszönöm!
Bár a komplett tápegységhez képest elég drága. Nem sokkal drágább ha rendelek egy másik, komplett tápot Kínából
És azt hiszem ez lesz, mert ahogy nézegettem elég szépen be van forrasztva, szóval a kiszedése is elég komplikált lenne.

Na de legközelebb biztosan nem fogom ész nélkül csutkára tekerni a potit...
(#) Medve válasza elektro321 hozzászólására (») Jún 9, 2014 /
 
Hello, esetleg a Schottky diódát még nézd meg, hátha csak az...
(#) Kovidivi válasza elektro321 hozzászólására (») Jún 9, 2014 /
 
Helló! Mi volt a terhelésed? Rövidzárlat, vagy izzó? Milyen teljesítményű, stb? Milyen feszültséget adtál neki, és mi jött ki a kimeneten? Azért érdekelne, mert én már nem szeretném tönkretenni az enyémet. Esetleg túlhevült az IC, vagy mi történhetett, hogy a belső védelem nem szólt közbe?
(#) elektro321 hozzászólása Jún 9, 2014 /
 
Rövidre volt zárva, úgy szórakoztam vele. Volt rajta hűtőborda is, de kissé elcseszett konstrukció ez, ugyanis ha a trimer potit maxra tekered is 3A fölé lehet vinni. De ott ezért tekergetni kell egy darabig hozzá, normál potit meg(főleg hogy gyárilag elég nagy a szórás benne és a max érték kicsivel több mint a trimeré volt) egy mozdulattal maxra lehet tekerni.
Feszültség 25V körül volt azt hiszem.
Aztán a panelműszer feszültség és árammérője is 0-ra váltott, gyorsan lejjebb tekertem mindent és rámértem multiméterrel is, de nincs a kimenetén szufla. Ráadásul a rajta lévő hűtőborda sem melegedett túlzottan.

Egyébként és 2,5A-ig gond nélkül használtam csak egy 30*30*15-ös bordával. Afölött már vagy nagyobb borda vagy aktív hűtés kéne neki.
(#) Alkotó válasza Alkotó hozzászólására (») Jún 12, 2014 / 4
 
Beültettem a panelt.
(#) nzozz válasza Alkotó hozzászólására (») Jún 12, 2014 /
 
Nagyon tetszetős, kompakt panel lett! Már várom a tesztelések, finomhangolások eredményét, mert szeretném majd megépíteni, ez a táp (is) nagyon jónak tűnik!
(#) gulasoft válasza Alkotó hozzászólására (») Jún 13, 2014 /
 
Feliratokat egész jól megvédte a lakk
Következő: »»   572 / 852
Bejelentkezés

Belépés

Hirdetés
XDT.hu
Az oldalon sütiket használunk a helyes működéshez. Bővebb információt az adatvédelmi szabályzatban olvashatsz. Megértettem