Fórum témák
» Több friss téma |
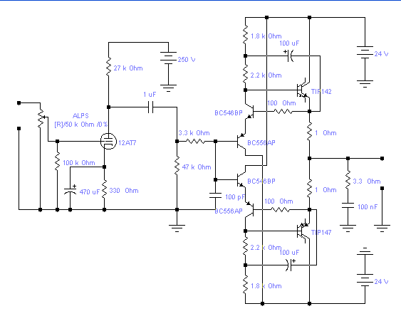
20W-os A osztályú hibrid erősítő:
Gondoltam, hogy érdekes lehet. Már évekkel ezelőtt terveztem, igaz nem próbáltam ki, de érdekességnek elmegy, passzol is a témához.
Most egy elég komoly, nagyon drága alkatrészekkel készülő 150W-os hibrid erősítőnek álltam neki. Majd ez is fel fog kerűlni, csak nem ide, mert ez AB osztályú.
Arra nem gondoltál, hogy célszerűbb lenne esetleg a trióda katódjáról levenni a jelet, persze nem ezzel a kapcsolással??
Tán ez volt az!
Na ez egy kvázikomplementer /NPN-NPN struktúrájú/ félvezetőpárral felépített csoda.
Képzeld, nem.
Ez az egyik hibrid, amit terveztem. Vannak ennél sokkal bonyolultabbak is. Például van a mu-follover megoldás, vagy a differenciálerősítő+katódkövető, amit célszerű hibridben alkalmazni. Mostani hibrid erősítőmben éppen mu-follover topológiát fogok alkalmazni a csöves részben. Ja a most belinkelt rajzod hibás.
Sziasztok!
az a kérdésem, hogy épp egy HIRAGA projektben vagyok, építeném a tápegységet, és abszolút dual mono felépítésre szeretném elkészíteni, viszont van egy olyan lehetőségem, hogy relatívan olcsón hozzájutnék egy 1000W-os toroid trafóhoz, amit olyanra tekernének meg amilyenre akarom. Szóval a kérdés az leginkább a vájtfülűekhez, hogy mennyire vehető észre a külnbség a hangjában, hogy ha nem két darab 250W-os trafót teszek be, hanem egy 1000W-ost, és a trafó utáni résztől lesz dual mono. Az én gondolatom az, hogy ez a nagy toroid annyival nagyobb mint kéne ennek a két végfoknak, hogy nem oszt nem szoroz hogy egy darabból van és nem kettő külön lenne benne. Ha jól gondolom az elméletet akkor az a következőképpen alakul: mivel két csatornát hallgatok sztereoban, így mindkét csatornán egyidőben más szól, tehát ha mondjuk a bal csatornán van egy nagyobb basszus ami több energiát igényel a tápegység felől akkor az ugye jobban meghúzza a tápot, így ha nem dual mono a rendszer, akkor ebben a pillanatban a jobb csatorna számára gyakorlatilag nem lesz tökéletesen kielégítő a tápellátás. Míg ugyanez a dualmono rendszerről nem mondható el. Persze tudom, hogy itt mili secundumokról beszélünk, meg elenyésző dolgokról, de hangban abszolút észrevehetőek. Ez utóbbi mondatot abszolút tapasztalatból mondom. szóval várom a véleményetek ez ügyeben. üdv.: Zoli
Másrészt, ha nem dual mono a táp, akkor az egyik csatorna kondenzátorai kisegítik a másik, "bajba jutott" csatornát. A kisegítés lehet, hogy elegendő, de még nem rontja a másik csatorna minőségét sem. Vagy nem? Vagy igen? Filozófia? Érdeklődéssel várom a többi hozzászólást.
Szia!
"Másrészt, ha nem dual mono a táp, akkor az egyik csatorna kondenzátorai kisegítik a másik, "bajba jutott" csatornát." Ez a mondatod nem teljesen világos számomra, szóval a mondat első felében azt állítod, hogy nem dual mono tápról van szó, a második fele viszont számomra azt jelenti, hogy mégis dual mono (az egyik csatorna kondenzátorai kisegítik a másik, "bajba jutott" csatornát." )....? Akkor most mi van? üdv.: Zoli
Abból indultam ki, hogy ha két tápot építesz, mindegyiket jól meg kell "tömnöd" kondenzátorokkal, de mindegyik táp csak a maga csatornáját táplálja. Ha az egyik csatorna nagy áramot igényel a másik meg "sziesztázik" ,akkor a "sziesztázó" tápja sincs kihasználva, de segíteni sem tud a másik csatornának.
Ha egy tápot építesz, s belerakod az összes kondit, akkor a beépített kapacitás midkét csatorna rendelkezésére áll.
Ha már csökkenie kell, talán jobb is, ha mindkét csatornán egyformán csökkenik a tápfesz. Így legalább szimmetrikus marad az átvitel. Ez most jutott az eszembe. Mit szólsz hozzá?
Udv,
En ugyan nem tartom magam audiofil-nek meg vajtfulunek, de azert had szoljak par szot ehhez a dologhoz, leirnam a sajat velemenyemet. A fent emlitett kategoriak megszallotjai a teljesen dual-mono felepitest preferaljak olyannyira, hogy kulon dobozba epitett erositokre eskusznek, hogy minel kisebb legyen a 2 csatorna "egymasra hatasa". Velemenyem szerint ez mar a kokemeny fanatizmus Szamomra a fanatizmus onnan kezdodik amikor ugyan 1 dobozban van a ket erosito es mondjuk 2 kulon halozati trafo van (ez meg OK), de mar 2 kulon halozati kapcsolo es csatlakozo is van a dobozon no comment. Abban viszont mar latok valamit ha nem 1 hanem 2 kulon trafo leledzik egy erositoben. Bar en igy sem fogok erositot kesziteni, mert egyeb okokbol en inkabb az egy vasmag 2 kulon szekunder (vagy 4 szekunder attol fuggoen milyen a tapegyseg kialakitasa) valtozatot preferalom. Az egy trafo egy tap kialakitassal lesz a ket csatorna leginkabb egymassal hatasra. Ebben az esetben frrrrr "otlete" miszerint az egyik csatorna puffere segithet a masiknak abban az esetben igaz ha mondjuk a 2 csatorna zenei informacioja kozott jo nagy a dinamika kulonbseg, azaz mondjuk az egyik csatornaban csak egy kis suttogas hallatszik a masikban pedig egy szimfonikus zenekar igazan "odaut". Ez az esetek nagy tobbsegeben a kulonfele zenei anyagoknal nem igy van. Mindezek ellenere en igy is epitettem mar sok erositot is es otthon, atlagos hangero mellett tokeletesen megfelelo eredmenyt ad (a kerdes, hogy kinek mi a megfelelo eredmeny). Zarasnak annyit irnek, hogy a cel szentesiti az eszkozt. Azaz ha maximalista akarsz lenni es nem idegen toled az audiofil varazslat akkor mindenkepp kulon trafoval kulon dobozba csinalod az erositoket. Ha tisztessegesen van meretezve a tapegyseg akkor sztem az egy vasmag kulon szekunder tekercsek adjak a legoptimalisabb kompromisszumot amibe nem csak a minoseg, de az ar es egyeb korulmenyek is beleszolnak. En igy alakitottam ki az A osztalyu JLH erositomet es a most keszulo B5-ot is igy fogom elkesziteni (a trafoja mar meg van ... szep darab lett )
Itt nézz körül es már meg is van a válasz a kérdésedre
:Bővebben: Link . Még az előerősítőknek is külön tápja van külön dobozban.
Szia!
annyira nem találtam meg a válszt a hiányos angol tudásom miatt. Szóval ha magyarul is leírnád a véleméned annak jobban örülnék. üdv.: Zoli
Szia !
Csak nagyon röviden : 1 csatorna 1 táp 1 trafo másik csatorna másik táp másik trafó. Előerősírő soha nincs a végfok dobozában és annak is saját külön tápja van. Minden táp stabilizált. Van olyan típus ahol a táp is külön dobozban van és a végfokok csatornánként is külön dobozban vannak (referencia erősítők 3.417 Kw-os trafóval ha jól értelmeztem csatornánként!!!). A képen látható az elrendezés és a tápok trafók.
Az OK, hogy gyártanak ilyet is. De azt gondolom, hogy mi többen a racionális okokat, miérteket keressük, vagyis, hogy van-e értelme.
Arra jutottam, hogy ugyan két külön trafóval, táppal tökéletesebb hangzást lehet elérni (ez tapasztalat), viszont ha egy jóval nagyobb trafót használok a kelleténél, és megvan a kellő számú (külön) szekunder kivezetésem, akkor nem befolyásolja az egy trafó a hangzást, ha onnantól végig dual mono a felépítés. Itt jóval nagyobb traffónál gondolok arra, hogy 2 X 20W-os HIRAGA-hoz 1000W-os trafót építek be. Azt gondolom ekkora nagyságrendnél nincs értelme egy trafó kontra két trafó okfejtésnek. 2db 250W-os került volna bele, de nem utolsó sorba az olcsóbbsága miatt fogom az egy darab 1kW-ost betenni (ugyanis olcsóbban jutok hozzá mint a két másikhoz).
Az alapkérdésem tehát ennek szólt, hogy szerintetek jobb-e a 2db kisebb az 1db jóval nagyobbal szemben. Az utóbbi mellett döntöttem. üdv.: Zoli
Itt a dual-mono táp esetében ne a két külön tápfeszültségre gondoljatok először, hanem az ezzel járó huzalozási topológia, ami nagyon megkönnyíti a kivitelezést. Ugyebár a két végfoknak a bemeneti földje a (GND) mindenképpen össze lessz kötve. De ha közös tápegységet használunk, akkor a nagyáramú
gnd-ket is a tápra kell kötni. Hogy ne keletkezzen földhurok, azt jól megtervezett nyomtatott áramköri/huzalozási topológiával lehet csak megoldani. Ha mégis keletkezik egy ilyen földhurok, akkor az egyértelmű oka lehet a rossz hangminőségnek, ami után már nem csoda, hogy "jobb hangja lessz" a külön trafónak. Mindenesetre a dual-mono táp költségesebb, de sokkal egyszerűbb vele a huzalozás kialakítása, nem kell speciális nyomtatott áramkör, vagy földhurokmentesítő tagok. Szóval nagyon sok előnye van. Én azt ajánlom, hogy egy vasmagra két, egymástól független szekunder tekerccsel elátott trafót használjunk. (Egy nagyobb teljesítményű transzformátor olcsóbb, mint két feleakkora.)
Köszi a nagyon értékes hozzászólásért!
Sziasztok!
egy hűthető 25W-os ellenállás hűtve képes a 25W-ot eldisszipálni? Szóval a névleges teljesítményt csak hűtés mellett képes leadni? Ha 12W-ot kell eldisszipálni, akkor a 25W-os hűthető ellenállás hűtés nélkül képes azt elviselni? Vagy szerintetek cseréljem le 25W-os nem hűthető változatra, azt kész...? üdv.: Zoli
Olyan kérdésem lenne, hogy mi a különbség az A1 és A2-es osztály között? :eek2:
Ezt a 2 jelölést ma olvastam egy külföldi (portugál) honlapon...
A gyártó egészen biztosan (grafikonokkal illusztrálva) feltünteti, hogy milyen körülmények között képes leadni 25 W-ot 25Wterhelhetőségű ellenállás károsodás nélkül (gugli pdf).
Az én tapasztalatom az, hogy "mezei" 10-100 W-os ellenállások szobahőmérsékleten, ha nincsenenek bezárva nagyon szűk helyre, elbírják a névleges teljesítményt, de annyira "tüzelnek", hogy a köv. szabályt alkalmazom: Az ellenállás terhelhetőségét (wattokban) 4x-5x túlméretezem. Még így is forró az alkatrész, de már a környezet (szomszédos alkatrészek) számára is elviselhető. Ez a szabály szinuszos-folyamatos terhelésre értendő, pl. erősáramú alkalmazás.
Sziasztok!
Építés előtt álok, és egy olyan ember véleményére vagyok kíváncsi aki hallotta már a DOZ és a JLH-t is szólni. Arra lennék kiváncsi hogy melyik szól nagyobb mélyet, és melyiknek szebb a hangzása. Na és a torzítási százalékokra is kíváncsi vagyok. Üdv!
Egy másik fórumból idézek JLH kontra HIRAGA :
Idézet: „Az A-osztály jó választás,hátrányaival együtt(nagy táp,melegedés,kis teljesítmény),a hangátvitelre a legmegfelelőbb. Mindkét erősítőből sokat ki lehet hozni,egyszerűek,megbízhatók,a kialakításra és alkatrészekre kényesek tudnak lenni. Belépőkártya az audiofil kategóriába,de természetesen vannak hiányosságaik. Kezdésnek mindenképpen ajánlhatók. A jlh csövesebb hangú,mélyei kontrollálatlanok,igazi teret nem tud felépíteni,a hiraga mélyben jó,de a középmagas hangjai nem elég kifinomultak. Ezzel együtt hosszú távon halgatható,olcsó,letisztult elektrotechnikai megoldások”
Egyáltalán hallott bárki is ilyet rajtam kívül, hogy megkülönböztetnek A1 és A2 osztályt? :eek2:
Szia!
A Hiraga nem éppen olcsó megoldás... Ha tisztességesen meg van építve (és aki ilyet épít az miért ne építené meg tisztességesen), akkor abban a legdrágább a tápegység. Vegyél csak mondjuk két darab 3-500W-os trafót, és hozzá kb 2X400.000µF puffert az már maga olyan 50 körül van+dobozolás+végfok+hűtés (ami igen nagy)+egyéb. Azt gondolom egy profi Hiraga anyagárban a 100 határát súrolja alulról. A kötözködők kedvéért: ez az ár sok mindentől függ ugye ! pl.: Puffer elkok típusa minősége, trafó milyensége, doboz kivitel, felhasznált anyagok, és még ki milyen csillogó villogóra szeretné építeni a végfokát.... A JLH ettől lényegesen olcsóbb, még ha azt is nagyon profin akarod megépíteni akkor is. Pl két trafó kb 100-200W/db kb 10-40.000µF puffer/oldal (ami nem 400.000) plusz hűtés plusz végfok plusz doboz plusz egyéb. Ha tényleg nagyon profi a cucc akkor sincs több így összessen kb 40.000Ft-nál. Persze lényegesn olcsóbban is ki lehet hozni egy JLH-t. üdv.: Zoli
Á, Hiraga!
![]() Hú de régen találkoztam már vele, anno a koleszban néhányan építettek, persze a brutális táp miatt külön dobozban volt a táp és külön "hűtőborda-tetejű" dobozban az erősítő. Még én is terveztem, hogy megépítem egyszer, de soha nem jutottam odáig. Most viszont kérdeznék egy eretneket: Mi lenne, ha 250-300W-os kapcsoló üzemű táppal építene ilyesmit az ember? Épp a minap méricskéltem egy "kissé" átalakított PC tápot, +/-18V jött le róla folyamatos 240-250W terhelés mellett. A kapcsolófrekvencia ugye durván az ezerszerese a hálózati frekvenciának, így talán a brutál nagy elkókon is lehetne valamennyit spórolni. (A méréskor a 240W terhelés mellett 0.5Vp-p volt a tápágakon a ~60kHz-es "brumm", pedig csak 220µF volt a puffer áganként.) Nagyon nagy butaság ilyesmire még csak gondolni is? Idézet: „Persze lényegesn olcsóbban is ki lehet hozni egy JLH-t” Ja, nekem kb. 8-9000Ft-bol kijott. Azert kivancsi lennek hogy szol egy 40-50eFt-os masik JLH mellett Idézet: „Nagyon nagy butaság ilyesmire még csak gondolni is?” Nem butasag. Probalj meg beszervezni vkit aki Hiragat epit es beszeld meg vele, hogy probaljatok ki hagyomanyos tappal es kapcsolouzemuvel is. Aztan meglatod mi lesz a kulonbseg. En nem tudom, szoval kivancsi lennek en is ra.
Húúú 400_000 mikró + brutáltáp, akkor nem építek egyenlőre HIRAGA-t.
És a JLH kontra Death of Zen-ről mi a véleményetek? Főként a nagyobb, dinamikusabb mélyre hajtok, persze azért a közép is számít tekintettel a komolyzenére. |
Bejelentkezés
Hirdetés |






Szamomra a fanatizmus onnan kezdodik amikor ugyan 1 dobozban van a ket erosito es mondjuk 2 kulon halozati trafo van (ez meg OK), de mar 2 kulon halozati kapcsolo es csatlakozo is van a dobozon
no comment. Abban viszont mar latok valamit ha nem 1 hanem 2 kulon trafo leledzik egy erositoben. Bar en igy sem fogok erositot kesziteni, mert egyeb okokbol en inkabb az egy vasmag 2 kulon szekunder (vagy 4 szekunder attol fuggoen milyen a tapegyseg kialakitasa) valtozatot preferalom. Az egy trafo egy tap kialakitassal lesz a ket csatorna leginkabb egymassal hatasra. Ebben az esetben frrrrr "otlete" miszerint az egyik csatorna puffere segithet a masiknak abban az esetben igaz ha mondjuk a 2 csatorna zenei informacioja kozott jo nagy a dinamika kulonbseg, azaz mondjuk az egyik csatornaban csak egy kis suttogas hallatszik a masikban pedig egy szimfonikus zenekar igazan "odaut". Ez az esetek nagy tobbsegeben a kulonfele zenei anyagoknal nem igy van. Mindezek ellenere en igy is epitettem mar sok erositot is es otthon, atlagos hangero mellett tokeletesen megfelelo eredmenyt ad (a kerdes, hogy kinek mi a megfelelo eredmeny). Zarasnak annyit irnek, hogy a cel szentesiti az eszkozt. Azaz ha maximalista akarsz lenni es nem idegen toled az audiofil varazslat akkor mindenkepp kulon trafoval kulon dobozba csinalod az erositoket. Ha tisztessegesen van meretezve a tapegyseg akkor sztem az egy vasmag kulon szekunder tekercsek adjak a legoptimalisabb kompromisszumot amibe nem csak a minoseg, de az ar es egyeb korulmenyek is beleszolnak. En igy alakitottam ki az A osztalyu JLH erositomet es a most keszulo B5-ot is igy fogom elkesziteni (a trafoja mar meg van ... szep darab lett
:
