Fórum témák

» Több friss téma
Fórum » Rezgésmérő műszer
 
Témaindító: cseri81, idő: Nov 14, 2007
Témakörök:
Lapozás: OK   7 / 10
(#) cseri81 hozzászólása Jan 11, 2008 /
 
Utánna néztem a rezgésérzékelőknek, de így szerintem elég nehéz választani, mert ugye a felhasználási hely határozzná meg, hogy milyen kellene!
Igazából egy konkrét példán keresztül lenne jó szerintem ezt bemutatni! Lenne egy villanymotor, aminek megvannak a csapágy típusai, annak jellemző frekvenciái, felhasználási körülményei stb. És akkor arra választani egy érzékelő fejet! Jól gondolom???
Ami most igazából szempont volt, az csak annyi, hogy olcsó legyen!
Itt egy cím, én a két Low-Cost közül valamelyikre gondoltam!

LINK
(#) bbatka válasza cseri81 hozzászólására (») Jan 11, 2008 /
 
Buék !

MCLR bekötés

LCD bekötés

Néhány kép csatolva az effektívérték mérésről.

A rezgésmérő fej szerintem legyen előerősítős, ahogy először is mondtad. A frekvencia átvitel tartományt és a fej kialakítását meg a mérendő gép méretei és müködési adatai határozzák meg.

(#) cseri81 válasza bbatka hozzászólására (») Jan 12, 2008 /
 
Szia bbatka!

Köszi az infokat! Azt fogom csinálni, hogy kiválasztok egy motort és annak megmérjük a rezgéseit!
Ez az MCLR bekötés ez pontosan micsoda?
Az LCD bekötés ok!
(#) bbatka válasza cseri81 hozzászólására (») Jan 12, 2008 /
 
A D1,R1,R2 meg a kapcsoló. Arra gondolt a konzulensed.
(#) proli007 válasza cseri81 hozzászólására (») Jan 13, 2008 /
 
Hello Cseri és Bbatka! B.U.É.K!

Némi kiegészítés, a tisztánlátás végett:
- A hangolható sávszűrőt most kihagynám, mert sok időt emészt fel, mire elkészül. (dézsavű) Úgy gondolom, hogy ez egy gépállapot monitor, és nem diagnosztikai célú kéziműszer, itt a spektrum analízis nem szokásos. Gyakorlatban elfogadható rezgésszintek vannak megállapítva, és ezek túllépését lehet jelezni. Előzőleg mellékelt doksikban látható, hogy a meghibásodás előre jelzése, a csúcsértékben, míg a tényleges üzemi meghibásodást az RMS értékben lehet detektálni. Ezeket a jellemzőket, ez a tömbvázlatú készülék is kielégíti.
- Amennyiben valóban gépállapot monitorozó, akkor határértéket reléken célszerű jelezni az állapotokat a „védelmi rendszer” felé. (Aalarm-H előjelzés, míg az Alarm-HH védelmi működést válthat ki.) A reléket munkaáramúra kell tervezni (energized) így ha mind két relé elejt, a mérőkör tápfeszültség kiesése a védelmi rendszerben detektálható.

- Az LCD 3. Lába (Vee) a kijelző kontrasztot állítja, pld. egy 5kohm-os potival, ami a Vdd és a Vss közé kötünk, közepe a Vee. (lásd. Bbatka)
- A MCLR (Master Clear) láb, nem más mint a prociknál alkalmazott népszerű „Reset gomb”.
- A processzor, az A/D átalakításhoz használhatja referencia feszültségnek az 5V-os tápfeszültséget, de mivel ez pontatlan, külső referencia feszültség javasolt. Ebben az esetben a referencia feszültséget az AN2 és AN3-as lábra kell kötni. (ajánlatom, pld. a TL431 2.5V)
- A digitális potenciométerrel állítanám be a méréshatárt és végezném egyben a kalibrációt is. (Korrekciós értékeket az EEPROM-ban tárolva) Az erősítést a tömbvázlaton jelölt helyre raknám, ellentétben a konzulens javaslatával. Így csak egy helyen kell állítani az erősítést, és ezzel beállítanám a szükséges méréshatárt és a tárolt korrekciós értéket is. A méréseket úgy is multiplex üzemben (tehát időben egymás után) hajtjuk végre, előtte pedig beállítanánk a szükséges erősítés mértékét is.

- A processzornál a következő port kiosztást alkalmaznám:
Az LCD-t 4 bites üzemmódban a D portára kötném, így minden vezérlő lába azon lenne.
A C portára kötném az SPI-t és az RS232-es vezérlést. (Kalibrálás és adatgyűjtés)
A B portán fogadnám a kezelőgombokat és vezérelném a reléket, valamint a ICD programozó csatlakozóját.
Az A portán fogadjuk az analóg jeleket.
AN0=RMS
AN1=DPM
AN2=-Ref
AN3=+Ref
AN4=ERR
(ADCON1=0x0C)

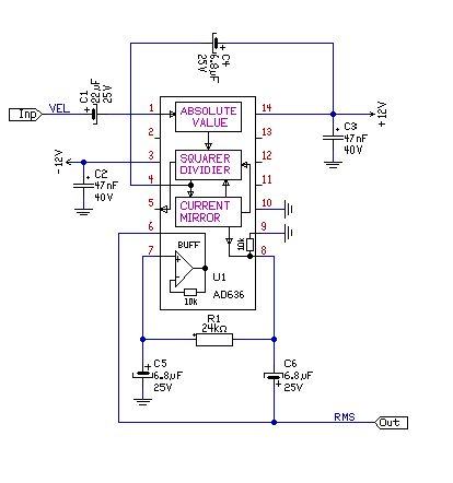
- Az TRUE RMS képzővel nem vacakolnék annyit, mint említettem ez egy AD636-os IC.
- A tápfeszültség ellátással nem törpölnék sokat, +-12V és +5V, háromlábú stabival. A +24V-ot vagy kétszerezéssel, vagy egy recegővel állítanám elő a 12V-ból. (pld. TL497)
- Az érzékelőnek szüksége van egy 24V-os 2mA-es áramgenerátoros táplálásra (munkaellenállás), amit itt a készülékben ki kell alakítani.
- A jeladó működés képessége ellenőrizhető a DC munkapontjának mérésével. Ezt a célt szolgálja a 7Hz-es aluláteresztő szűrő, melynek jelét 10-el osztani kell, hogy az analóg bemenethez illeszkedjen. Így a hibás – szakadt – zárlatos vonal ellenőrizhető. (Vagy, ha az érzékelő nincs feldugva, Mi meg ülünk a babérjainkon nyugodtan)
- Az SPI vonalra helyezett digitális poti áramkörét is tervezni kell. Erősítő javasolt átfogása, 30dB.
- Az RS232-es bemeneten keresztül a mérőkör PC-vel összeköthető, és a mért értékek trendje és a védelmi működések ideje regisztrálható. Sőt, mivel egy csapágyon akár három tengelyű mérés is lehetséges, a mérőkörök egymással akár kommunikálhatnak is.

Szóval, határ a csillagos ég! De hogy ne csak beszéljek, javaslataim mellé némi képet is mellékeltem.

ui. Bocs, hogy csak ilyen későn válaszolok, de Te is szépen elültél a témán az ünnepek alatt. Hogy lesz ebből keddre valami? Hogy lehet valamit bekötni, mikor elvi hiányosságai vannak, ez előttem titok marad?

Üdv! proli007
(#) cseri81 válasza proli007 hozzászólására (») Jan 13, 2008 /
 
Akkor ezt a reset áramkört kellene még rákötni a PIC-re!
A True RMS-képző lenne az AD636 IC!
És a kijelzőt lehetne helyettesíteni az eredetivel?
Az MCLR a kijelzőnél BTMS, ez a reset áramkör?
(#) cseri81 válasza cseri81 hozzászólására (») Jan 13, 2008 /
 
Most már látom, hogy it is az R portára van kötve a kijelző, vagyis az ugyanaz, amit proli007 javasolt!
(#) cseri81 hozzászólása Jan 13, 2008 /
 
Eredeti elrendezés
(#) cseri81 hozzászólása Jan 13, 2008 /
 
A régi blokkvázlatunk szerinti Dinamika integrátorra akkor nincs szükség?, vagy ezt a feladatot mi fogja elvégezni?
(#) cseri81 hozzászólása Jan 13, 2008 /
 
A PIC program hogy változik meg ha így átalakítjuk a mérőkört?
Proli007 az integrátor kapcsolásod maradhat úgy, ahogy azt régeben megrajzoltad?
(#) proli007 válasza cseri81 hozzászólására (») Jan 13, 2008 /
 
Haj jaj!
- Nem kell ezzel az Reset áramkörrel annyit nyálazni, ehhez az MCRL lábra rá kell kötni egy ellenállást és egy nyomógombot a földre. (Maximum a programozó miatt kell egy kicsit változtatni, mert ide kerül a Vpp feszültség programozás alatt) Ez a láb csak arra szolgál, hogy a proci el tudjon indulni a program elejétől. (Alap esetben a prociban van Reset áramkör, csak a gyakorlatban van erre szükség, de az már nem üzemállapot!)
- Az RMS képző kimenetén ottvan két kondi meg egy ellenállás, a buffer erősítővel ez egy másodfokú szűrőt alkot, és ez maga a "dinamika integrátor". Nem is kell külön jelölni.
- Fogalmam sincs mit jelent, hogy
Idézet:
„És a kijelzőt lehetne helyettesíteni az eredetivel?”
A készülék tervezett megjelenítője egy 1-2 soros karakteres LCD, amit a PIC vezérel. Ezen megjeleníthetők a mért és kalibráló értékek, alarm jelzések és üzemállapotok. Ennyi!
Ha vezérelni szeretnénk a készüléket, akkor szükséges némi nyomógomb, hogy a kijelzőn megjelenő kérdésekre-kalibrációs adatokra- hibajelzés nyugtázásra válaszolni tudjunk. (Ez az ember-gép kapcsolat.)
- A Bbatka, kicsit megzavart ezekkel a rajzokkal, amit feltett. Nem tudom, ezt ide készítette, vagy csak beollózta, mert kezdetben volt szó arról, hogy a váltó jelet dolgozzuk fel. (mint ahogy a rajzán látható is, a nullpont eltolás) De ha így van akkor minek az imtegrátor, RMS képző... Ha így lenne, akkor ez egy digitális jelfeldolgozó processzor lenne, ahol a bemeneti jelet egy A/D fogadná, és az összes művelet (jelformálás, integrálás RMS...) digitális algoritmusként valósulna meg, nem áramkörökben!
Úgy emlékszem, megegyeztünk, hogy a mérést - kalibrálást - megjelenítést - határérték képzést és ehhez tartozó logikai feledatokat fogja a PIC elvégezni, nem az egész műveletet. (Az túl nagy feladat)

Nagyon remélem, hogy tisztul a kép, mert a helyzet elég kétségbeejtő.
Hát elég bátorság volt így belevágni ebbe a PIC témába, ha ennyire problémát okoznak az alapvető dolgok. Vagy csak a hardver? De egy PIC-nél nem lehet ezt a kérdést úgy szétválasztani, mint egy PC esetében.

üdv! proli007
(#) cseri81 válasza proli007 hozzászólására (») Jan 13, 2008 /
 
Ez a rajz engem is megzavart, azért is kérdeztem, hogy mi is ez?
Tudom, hogy kétségbeejtő a helyzet, de valamit múszáj felmutatnom! A kép tisztul, de lassan!
Probálom megemészteni a dolgokat, amit irtok! Már csak pár nap és valami épkézláb megoldással elő kellene állnom! És ez még csak az eleje, mert ezt ugye meg is kell védeni!
(#) bbatka válasza cseri81 hozzászólására (») Jan 13, 2008 /
 
Bocsánat , nem akartalak összezavarni benneteket. Csak nem volt kedvem rajzolni és inkább kerestem 2 példát.
(#) cseri81 válasza bbatka hozzászólására (») Jan 13, 2008 /
 
Nemgond! Engem amúgy is elég könnyű összezavarni ilyen témában!
Ahogy azon a rajzon van a reset úgy kötöm majd be én is!
Én ezt az Alarm-H és Alarm-HH relés megoldást nem teljesen értem! A másik pedig, hogy azt értem, hogy beiktatunk egy olyan figyelő (DC munkapont mérő) áramkört ami lehetővé teszi, hogy észrevegyük, ha az érzékelő fej kábele elészakadt! De pontosan hogy mükődik?
Bocs a nagyon alap kérdésekért, de meg kellene értenem mindent és mástól nem tudok kérdezni csak tőletek!
(#) proli007 válasza bbatka hozzászólására (») Jan 13, 2008 /
 
Szervusz Bbatka!

Eredetileg úgy gondoltam, nem avatkozom bele a digitális dolgokba, de úgy látszik mégis.
Azért remélem egyet értesz a koncepciókkal. (nem kötelező!)

Szerintem meg kellene most már határozni a digitális jelfeldolgozás alapkövetelméyeit és eljárását.
Egyszóval (nagyképűen szólva) redszertervet kellene készíteni, mert így szerintem nem halad a dolog.

Igazából nem is értem a témamegoldási folyamatot.
Minden esetre, el kellene olvasnotok a László által feltett irodalmat, hogy a tárgy ismeretében és a rendelkezésre álló tudás - idő - eszköz készlettel mit lehet megvalósítani a mérési követelményekből ennyi idő alatt.

Cserinek meg kellene gondolnia kitől mit vár. Én eredetileg úgy gondoltam mint egy "hivatlan prókátor konzulens", hogy csak szólok, ha elvi baj van, és lökök egy kicsit a feladaton ha elakadt. De hát ez csupa buktatóból áll, minek alapköve a tudáshiány. :no:

Idézetek a topikból....

Idézet:
„Dec. 21-ig kell leadnom!

Ezt ismerem, végnéztem már én is! De ez már bőven sok is, ennyiből simán meg lehet írni! Köszönöm szépen!!!

Ok! Megvan!!!

Köszi!
Oka csak annyi lehet, hogy sajna sokat kell dolgoznom, kevés az időm foglalkozni a témával! Még pár nap, aztán szabira megyek és éjjel-nappal erre koncentrálok!

Már csak nagyon kevés idő maradt, (Kedden kell vinnem bekötetni) egy-két változtatás pedig még kellene!



Szóval elég nagy zűrzavar van a fejemben!

Na most, hogy már mindenkit szépen lelomboztam, várom a fejleményeket.

üdv! proli007
(#) proli007 válasza cseri81 hozzászólására (») Jan 13, 2008 /
 
- Ha ez nem egy kézi hodozható mérőkészülék, hanem fixen telepített gépállapot monitorozó, akkor annak jelzéseket illik adni. A "H" előjelzés, hogy már tenni kéne valamit, a "HH" pedig már a gép védelme (pld. leállítja)
A "munkapontmérő" nagyon egyszerű dolg, megmérjük a PIC-el, hogy a DC feszültség az érzékelőn egy adott sáv között van, (pld. 8..12V) akkor minden rendben.

Ilyen egyszerű!

üdv! proli007
(#) cseri81 válasza proli007 hozzászólására (») Jan 13, 2008 /
 
Köszi a válaszokat! Megint tanultam egy picit!
Ez a gépállapot monitorozó megoldás teljes jó lenne, nem kell bonyolult dolgokra gondolni! Minnél egyszerűbben megoldani a feladatot és kész! Ezt mondta az "egyik" Konzulensem!
A fejlemények:
dec 21 volt a határideje a téma leadásának, pontos tartalommal és az aláírás megszerzésének időpontja is! Tehát, hogy normálisan jártál-e a Konzulenshez konzultálni! Ezen túlvagyunk!
A szakdolgozat leadási határideje jan.17! Tehát kedden ami lesz, azt lezárom és szerdán beköttetem! csütörtökön pedig le kell adnom!
A sötétség elég nagy, erre én is rájöttem! Nem szabadott volna nekiállnom ennek a témának! De sajna most már késő bánat! Csak Ti tudtok segíteni! Valami müködöképes dolgot kellene összeépíteni és a müködését nagyából leírni! A PIC programot én elintézem, ha lesz rá időm! Bár szerintem azt nem fogják megnézni! Itt amire igazán "rámennek" az a kapcsolási rajzok és blokkvázlatok! A körités nem fontos!

Ami még megmenthet, hogy a külső konzulensem is osztályzatot ad majd a dolgozatra és a belső és külső konzulens együttes eredménye lesz az érdemjegy! Ha jól tudom...
(#) bbatka válasza proli007 hozzászólására (») Jan 13, 2008 /
 
"Azért remélem egyet értesz a koncepciókkal. (nem kötelező!)"

Persze. Én is úgy, ahogy leírtad, képzeltem el a hardver bekötését. Csak nincs kedvem most a PIC-re megírni a programot. Sok idő + több más témával foglalkozok egyszerre + hardver nélkül nem állok neki programot írni.

cseri !

Én sem hiszem hogy teljes müködő áramkört várnak tőled. A konzulenseid a törekvésedet értékelik. A bizottság meg aki előtt megvéded valószínűleg úgy sem fog érteni hozzá. Ha munkádhoz kell akkor meg van időd befejezni.
(#) proli007 válasza cseri81 hozzászólására (») Jan 13, 2008 /
 
Hát jobb hijján, sok sikert tudok kívánni!!

Ha valamiben tudok, még segíthetek.

üdv! proli007
(#) cseri81 hozzászólása Jan 13, 2008 /
 
Még annyit, hogy proli amit Te szerkesztetél integrátor áramkört, az ebben az "új" mérőműszerben ugyanugy megállja a helyét? És ez elé kellene még egy sávszűrőt illesztenem, ha jól gondolom.
(#) cseri81 hozzászólása Jan 14, 2008 /
 
Sziasztok!
Az RS232 rákötése a C portára így jó lenne?
(#) cseri81 hozzászólása Jan 14, 2008 /
 
Átalakítottam picit, inkább így!
(#) bbatka válasza cseri81 hozzászólására (») Jan 14, 2008 /
 
Az első közelebb van az igazsághoz, de inkább használd azt a megoldást ahogy én kötöttem be az oszcilloszkópnál.
(#) cseri81 válasza bbatka hozzászólására (») Jan 14, 2008 /
 
Oké, úgy kötöm rá, ahogy Te rajzoltad!
Van még valami, a konzulensem a legutóbbi blokkvázlatra azt monta, hogy ne keverjem a csúcsdetektort az RMS detektorral!
Mi a különbség a kettő közt?
(#) cseri81 válasza bbatka hozzászólására (») Jan 14, 2008 /
 
Átalakítom, de a rákötés jó, maradhat az RC6, RC7 lábon?
(#) bbatka válasza cseri81 hozzászólására (») Jan 14, 2008 /
 
Az maradhat. Én nekem azért kellett szoftveres soros kommunikációt használni, mert elhasználtam az RC6,RC7 lábat másra.
(#) cseri81 válasza bbatka hozzászólására (») Jan 14, 2008 /
 
Köszi!
bbatka, Te tudsz valamit erről a csúcsdetektor, RMS detektor dologról?
(#) bbatka válasza cseri81 hozzászólására (») Jan 14, 2008 /
 
Egy hónapja olvasgattam, amit csatoltam. Most kb. annyira emlékszem ,mint előtte tudtam róla. Szóval szinte alig valamit.
(#) proli007 válasza cseri81 hozzászólására (») Jan 14, 2008 /
 
Hello!

Hát jobb későn mint soha!

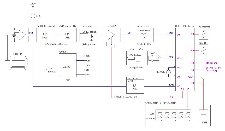
Ez az integrátor amit most ismét belinkeltem, megvalósítja a tömbvázlat első három blokkját.
- Leválasztja a DC jelet, ami az érzékelőtől jön
- Alul és felül sávhatárolja a feldolgozandó jelet (LP és HP)
- Megvalósítja a gyorsulás/sebesség integrálást. Ha megnézed az átviteli függvényt, láthatod, hogy 50 és 500Hz között a jelszint -20dB/dekádot esik (6dB/oktáv). Mert a gyorsulás (ACC) jel első időbeli integrálja a sebesség (VEL).

Ami nincs megtervezve az, az elektronikusan állítható erősítő (SPI-vel).

A VEL jel, még váltófeszültség. Ezt csak akkor tudjuk megmérni, ha egyenirányítjuk. Ezt itt kétféle módon valósítjuk meg.
- RMS képzővel, mely a rezgésjelek értékének tényleges munkavégző képességét mutatja, tehát valóban azt az energiát ami a csapágyat "rázza". (Ez egy szinuszos jel esetében a csúcsfeszültség gyök2-et része, azaz effektív értéke. De mivel itt nem egy frekvencia van jelen, hanem több, tehát a jel nem szinuszos, ezért ez az út nem járható, hanem valóban a rezgés időbeni képének görbe alatti területének, integrálját kell vennünk. Ez nem más mint az RMS jel. A nevében is benne van a jel négyzetes középértéke.)
- Csúcsérték képzéssel. Itt nem a jel munkavégző képességére vagyunk kíváncsiak, hanem a rezgés bármely frekvencián létrejött rezgésamplitúdó maximális értékére (csúcsértékére). Ha megnézed, mind két polaritási oldal egyenirányítva van, majd a két feszültség összegét vesszük. Tesszük ezt azért, mert mint tudjuk a jel nem szinuszos, tehát pozitív és negatív irányban a csúcsérték nem biztos hogy egyforma nagyságú. Tehát mind két jelet fel kell dolgoznunk.

Ha egy spektrumábrát megnézel, akkor láthatod a különbséget a kettő között. Adott frekvenciákon látható csúcsok, az RMS mérésnél besimulnak a teljesítménybe és a csapágy "igénybevételét" mérjük, míg ha a csúcsértéket mérjük, akkor a legmagasabb rezgéscsúcs értékét fogjuk megkapni, amely a sávban bármely frekvencián előfordulhat.
(A magyarázatok, nem tökéletesek és a hasonlatok kissé sántítanak, de az érthetőség kedvéért próbáltam szemléletesen elmagyarázni)

Az RMS és csúcsértékképző után már tulajdonképpen egyenfeszültséget kapunk, melynek értékét a PIC-el mérjük, az A/D-n segítségével.

Amiről nem beszéltünk:
Tekintve, hogy a konzulensed kifogásolta az elmozdulás mérést (DPM), ezért a csúcsértékképző egyenirányító elé berajzoltam egy integrátort. (A másik Tinás rajz)
Ha a sebesség jelet még egyszer integráljuk, akkor az elmozdulás (kitérés) értékét kapjuk meg. (Tekintve, hogy a sebesség második időbeni integrálja a kitérés)

Nos, ez a tömbvázlat amit rajzoltam, képzi a PIC-nek a sebesség RMS értékét és másik bemenetére az elmozdulás csúcsértékét. (Én egyedül a sebesség RMS és csúcsértékét mértem volna. Ha a belinkelt szakirodalmat átnézed, megkapod rá a választ, hogy miért. Itt sem lett volna lehetetlen, csak egy kapcsolót kellett volna betenni a csúcsdetektor elé, hogy a sebesség vagy az elmozdulás jelet kapja meg. Ez egy relé, vagy analóg kapcsolót jelent, amit a PIC vezérelt volna.)

Én sávszűrőnek nevezem, azt az áramkört, ami behatárolja a jelfeldolgozás legalsó és legfelső frekvenciája közötti sávot (az LP és HP közötti sávot). (linkelt rajzon láthatod)
Nem tudom, erre gondoltok, vagy az eredeti elképzelés szerinti "keskeny sávszűrőre" mely szerint a” teljessávú” (3Hz..1kHz) jelből kiválasztunk jellegzetes frekvenciákat egy hangolható sávszűrővel, és ezen frekvenciákon mérjük a jelamplitúdók tendenciáját és ezt vizsgáljuk a gép élettartama alatt. (mint egy panorámavevő) Ez teljesen egyenértékű lenne, mint amikor a spektrum görbéket összevetjük a megelőző méréseinkkel, csak a PIC végezné. Erre mondta Én, hogy ez túl nagy falat lenne most. Ez már nem rezgésmérés, ez már diagnosztika, és szakértői rendszernek mondanám.

Ehhez ugye az erősítő után be kellene tenni egy "keskenysávú" sávszűrőt, amit a teljes frekvencia tartományban hangolni lehetne, és az így mért jellemző frekvenciacsúcs értékeket kellene tárolni, és időről időre egybevetni. Ha jelemelkedést látnánk egy előre meghatározott jelváltozási sebesség szerint, extrapolálni és akkor riasztani. Én ezt nem kis feladatnak tartom.

Nos, remélem még nem alszol, vagy reggel még bekapcsolod, akkor eljut hozzád az infó, sajnos dolgaim akadtak.

Hajrá! proli007
(#) cseri81 válasza proli007 hozzászólására (») Jan 15, 2008 /
 
Szia!
Itt vagyok, de tegnap elaludtam! Most olvasom mit irtál...
Következő: »»   7 / 10
Bejelentkezés

Belépés

Hirdetés
XDT.hu
Az oldalon sütiket használunk a helyes működéshez. Bővebb információt az adatvédelmi szabályzatban olvashatsz. Megértettem