Fórum témák
» Több friss téma |
Fórum » LED-es kivezérlésjelzők
Témaindító: KeserűCukor, idő: Márc 27, 2006
Témakörök:
Üdv! Vettem egy monó 10 ledes lineáris kivezérlésjelzőt a tda 7294 hídhoz,kérdésem az hogy hogyan érdemes ezeket hangolni a trimmerrel? Adatlapján 0 db van megadva ekkor kell hogy kivilanjon az első piros led ez ha jól tudom 0.775v jelszint.
Valamint a bemenete adott, csak van poti is végfokban és ha simán a bemenőre kötöm zúg a kimenet. Kivez jelző. A hozzászólás módosítva: Ápr 28, 2014
Szia! Ezt a végfok kimenetére kötném, vagy ha mindenképp a hangerő szabályzás előtt akarod használni, akkor illesztő erősítővel válaszd le.
Nekem is van ilyen, a mindössze 20dB-es átfogása miatt elég korlátozott a használhatósága, csodát ne várj tőle.
Igazából nem feltétlen várok tőle csodát,csak a pillanatnyi átlag infót mutassa a végfokról.Ez bővel elég hogy pl túlhajtva ne legyen.A kimeneten nehezebb lesz kalibrálni gondolom...
Ezt lenne az. Segítek.
Moderátor eltávolította a linket...
Nem igazán értem mit is szeretnél kalibrálni. Ha a végfokot figyeli, akkor természetesen annak a kimenetére kössed. A piros LED-ek felvillanását igazítsd a torzítás megjelenéséhez!
Helyesen, mert ott nem volt semmi. A privát üzenetedből tudom miről is van szó.
Igazából ennyi elég is,és köszi! Most a bemeneti jelszintet figyeli,és az első piros led van a 0 db re kalibrálva ( Numark dxm 09 keverő mastere szerint).
Akkor a lényeg simán köthetem a kimenetre,és semmi más módosítás nem kell ez esetben? Mert a leírásban így szerepel: analóg jelfolyamatok Alapjelének kijelzésére. Tehát akkor tuti nem lesz baja a kimenőfesztől?Valamint ez a végfokokat nem terheli be vagy van rájuk káros hatással? A hozzászólás módosítva: Ápr 28, 2014
Egy kis pontosítás: a decibel rövidítése dB (!).
Magával az elgondolásoddal az volt a baj, hogy semmi nem garantálja pont 0dB-es bemenő jelnél lesz az erősítőd torzítási határa. Ez függ a visszacsatolás által beállított érzékenységtől, az erősítő tápfeszültségétől, és attól, hogy a rákötött terhelés mekkora áramerősségnél aktiválja a védelmet. Az utólagosan felmerült kérdésedre: a végfok játszva meghajt egy ilyen áramkört. A szabályozást kényelmesebbé teheted ha a poti elé bekötsz annak értékénél 5-10-szer nagyobb értékű soros ellenállás. Jelentős leosztást kell ugyanis elérni. Itt láthatod amit használok. A hozzászólás módosítva: Ápr 28, 2014
Sziasztok!
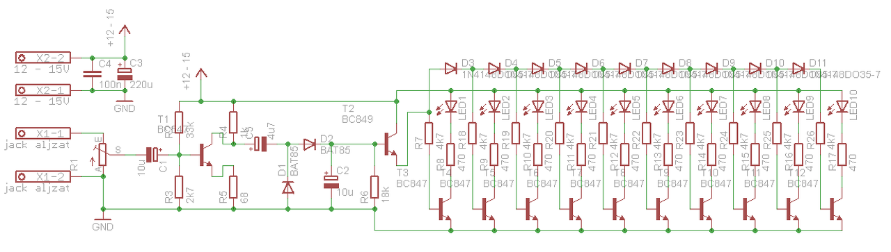
Érdeklődnék hogy a Proli007 által tervezett meghajtót a mellékelt képpen látható kapcsolással összekombinálható e valahogyan? És hogy van e értelme? Ezzel lehetne a lineáris bemenetű kijelzők átfogását nagyban javítani ha összejönne.
Sziasztok! Van egy kiválóan működő meghajtóm ami deprez műszereket vezérel. Az lenne a kérdés, hogy a képen látható ledest is meghajtaná? Természetesen a tranzisztorosból lemaradna az erősítő fokozat.
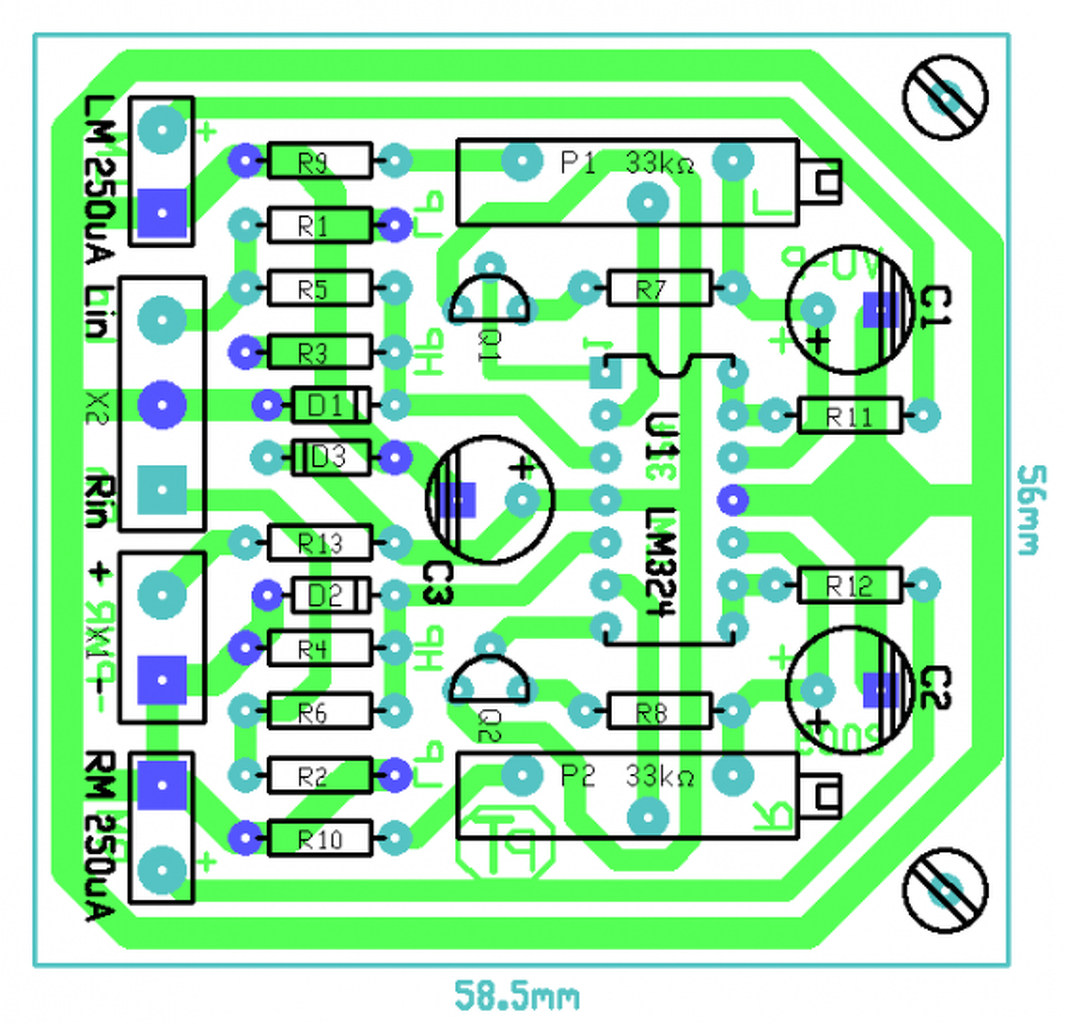
Sziasztok. Megépítettem ezt a kivezérlésmérőt. (lásd kép) Nagyon tetszik mert sokkal gyorsabb mint az lm 39xx ic. Videó a kivezérlésmérőről.
Idézet: „Nagyon tetszik mert sokkal gyorsabb mint az lm 39xx ic.” Vajmi köze van szegény IC-nek a sebességhez....a különbséget az integrálási időállandókban kellene keresni. Kár ezért leszólni az ic-t.
A kivezérlésjelző IC-k sebessége nagyon tág határok között változhat. Ez csak szándék kérdése.
Szia. Többféle Lm39xx ic-s kapcsolást is megépítettem, de nekem nem az igazi. Azt is megépítettem amit te tettél közzé. Az valóban jó. Ettől függetlenül nekem a tranzisztoros jön be leginkább. Elég fürge és ez tetszik.
Szia. Félre értés ne essék, én nem az ic-t szóltam le, többet is össze raktam már ebből az ic-ből. Sajnos nekem nem olyan fürgék mint a tranzisztoros. Biztos, hogy én nálam van a "hiba" oka.
Szia! Az IC-s is tranzisztoros csak sokkal több van benne, sőt a saját fejlesztésem is tranzisztoros Bővebben: Link
Első másfél perc a demó programot mutatja be ami akkor aktivizálódik amikor nincs zene. Utána meg a zenére villogás. Egyenlőre ötlet híján itt tartok, és akinek lenne mg ötlete hogy mit lehetne beletenni írjon rám! Előre is köszönöm!
Csak egy kérdés: Tranzisztorokkal hogy 'programoztad' le a demót?
Rakhatnál fel egy-két fotót a panelről, kíváncsivá tettél! Esetleg a kapcs.rajz publikus?
Szia!
Ez nem egy újdonság már kb 2 éve fel van téve ide is a kapcsolási rajz meg minden, csak a programon lett mókolva.. Mellesleg ha tranyóval akarsz ilyet csinálni azt is meg lehet, úgy hogy csinálsz egy futófényt tranzisztorokból és egy kivezérlésjelzőt és ha x ideig nincs jel akkora futófény kap áramot, ha van jel akkor meg a kivezérlés jelző.
Üdv!
Géphez szeretnék modding céljából építeni egy 3x10 ledsoros HDD foglaltság mérőt, itt az alap ötlet, csak tovább kellene fűzni 2 IC-vel. Ezt hogyan oldjam meg? Előre is köszönöm!
A képmellékletben találsz megoldást, persze ott az LM3914 témájában is.
A hozzászólás módosítva: Jún 20, 2014
Saját magamtól jöttem rá, hogy rossz helyen kérdeztem..
![]() Ennyi lenne az egész? Köszönöm szépen!
Amit linkeltél nem igazán kivezérlésjelző, mert lineáris....
Tehá akkor az lm3916-tal érdemesebb próbálkozni?
A 3916 az jó, a diódával történő beállítás lineáris.
Rendben, köszönöm!
Sziasztok!
Egy Attiny-s kivezmérőhöz kellene nekem valami hullegyszerű mikrofon illesztő áramkör. Tipikusan olcsó kondimikrofonhoz. 5V táp van és 700mV jel kellene. (hogy ne kelljen a PC-ből a hangot kivezetnie a tisztelt használónak). OPA-t nem szívesen használnék, kb. a mikrofonkapszula méretben lenne ideális megcsinálni. Tisztelettel: wbt (ilyenhez kellene hozzáfabrikálni: RGB VU-méter videó )
Hello! Ennek a kapcsolásnak elejét használhatod, P1-ig bezárólag. A C3 elmaradhat, az R3-at esetleg csökkenteni kell, az 5V táp miatt, hogy a kollektorba kb. féltáp legyen. Kb. 40dB erősítésre lehet számítani.
|
Bejelentkezés
Hirdetés |










Egyenlőre ötlet híján itt tartok, és akinek lenne mg ötlete hogy mit lehetne beletenni írjon rám! Előre is köszönöm! 






