Fórum témák
» Több friss téma |
Hello!
Természetesen igen, ha proli007 is úgy ítéli, hogy használható!
Szia!
Ha megkérnélek megnéznéd, hogy megfelelő-e?
Hello! Alapvetően jó, de én kihagynám az átkötéseket, de főleg a láb közötti átvezetéseket. Persze tégy belátásod szerint.. (A nagy hóvihart miért nem vágtad ki?)
Köszönöm a fáradozásod!
Én se szerettem volna átkötéseket, csak sajnos, nem jöttem rá a megoldásra, de köszönöm, hogy átjavítottad.A lábak közti vonalakat gyakorlás gyanánt raktam oda, akárcsak a 2 SMD átkötést! Mit értesz hóvihar alatt?
Hogy a pdf-re konvertált képen a nagy fehér üres lapot kell nézegetni.
Így elérhető és alakítható bárki számára!
Kivettem az átkötéseket, és egy kivételével az összes átvezetést a lábak közül így ez kicsit könnyebb megépíteni. Szívesen kivenném a hóvihart, csak nem tudom, hogy kell, a Pdf készítőmben. Bár valószínű az enyém nem is hagyná, mivel bármelyik funkciót próbálom már rögtön felajánlja, hogy vásárolhatnák is... A hozzászólás módosítva: Okt 29, 2014
Sziasztok!
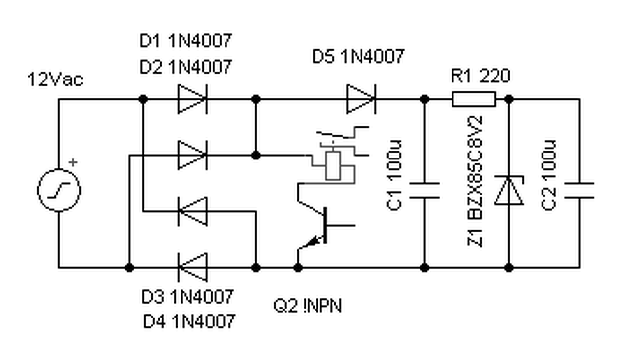
A mellékelt képen látható 230 V-os kapcsolás egy 25 W-os izzót villogtat. A kapcsolás beázott, így ívet húzott és az előtte lévő olvadó biztit kiverte. Kiszárítás után nem villogott, csak világítot. A Trikot kicseréltem egy BTB12-re. Most villog az izzó, de nekem úgy tünik, hogy kisebb az izzó fényereje. A 7 Wos ellenállás nagyon melegszik, süt. Eddig nem fogdostam, nem tudom, hogy ez rendeltetés szerű e így? Mitől lehet kisebb a fényerő és mitől melegedhet ennyire? Előre is köszönöm a segítséget.
Hello! A 4,7k gyakorlatilag a diódán keresztül megkapja a 230V-ot, úgy hogy nyugodtan rásülhet a kezed, mert ez kb. 5,5W-ot jelent rajta. Leht, hogy a BTB12 Gate árama nagyobb, mint előzőleg ami az áramkörben volt. A Triac-ok érzékenysége változó a négy síknegyedben, ezért előfordulhat, hogy nem mind két félperiódusban gyújt be. De mondjuk ez fél fényerőt (vagy kevesebbet) jelentene. Mérj rá az izzóra mekkora a feszültség rajta, megtudod. Mérd meg az 555 tápfeszültségét is.
Szia Proli007! Az izzón kb 110 V-ot mértem, bár a villogás miatt nehéz mérni, de viszonylag lassú ütemben villog és akkor akörüli érték volt. Az izzó olyan is, mintha vibrálna. Az 555 tápfeszültségét mértem, azt hiszem az rendben volt, de majd megmérem újra. Elképzelhető, hogy csak a BTB06 lesz jó bele? A BTB06 és a BTB12 Gate árama elvileg egyforma, 5 től 50 mA lehet.
A hozzászólás módosítva: Nov 1, 2014
Ha vibrál, akkor tuti, hogy félhullámban megy. Kisebb áramú tirisztornak a gyújtási igénye is kisebb szokott lenni. Én a panelen egy 470ohm-ot látok, várhatóan ez lenne a Gate-el soros ellenállás. Ha azon 12V lenne, akkor is 25mA gyújtóáramra lehetne számítani maximum. Az meg nem 50mA.. )De kapcsolásban is látni kellene hogyan van kötve. De az sem kizárható, hogy nem jó a triac..
A hozzászólás módosítva: Nov 1, 2014
Szia!
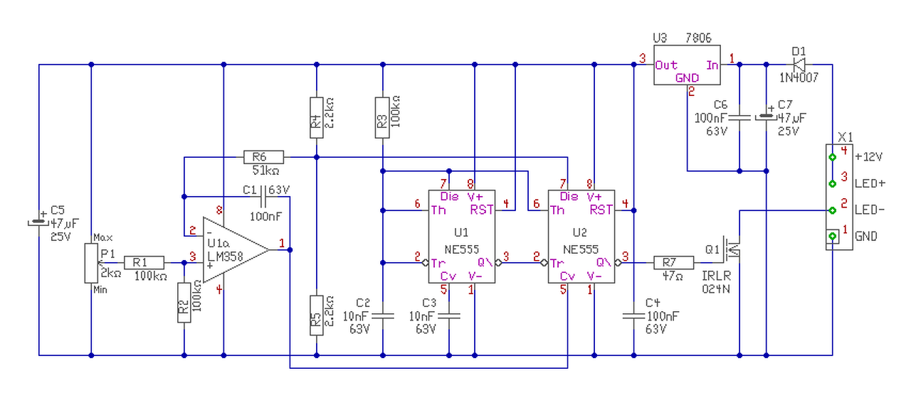
BC548 megfelel a BC547 helyett, nem kell változtatni valaminek az értékét? Illetve a stab IC be illetve kimenetére milyen értékű elkot javasolsz bemenet 500-1000uf ,kimenet 100uf megfelelő lenne? És még egy utolsó kérdés, melyik értéket kellene és mennyivel megváltoztatnom, hogy közel 2sec legyen a minimum idö amíg U2 3. lába magas szinten van (P2, R6, C4).
Hello
- Mindegy annak, csak NPN tranyó legyen. - Egy 470µF és 100µF bőven megfelel. (Mondjuk trafóról én máshogy csináltam volna tápot.) - Nyilván az R6-ot kell csökkenteni, kb. 22k-ra. Idézet: „(Mondjuk trafóról én máshogy csináltam volna tápot.)” Lennél szíves megmutatni? És a mi értet is elárulhatnád!
Mert a relének semmi szüksége szűrésre-stabilizálásra. Akkor a trafó lehet 12V-os, az áramkör számára meg egy zénerrel is lehet stabil feszt készíteni..
Ez első ránézésre megegyezik azzal, ha jól látom amit a taps kapcsolóhoz segítettél megalkotni (mini nyák relével).
Egyelőre marad a stab, sajnos nagy hiányosságaim vannak többek közt a zénerek terén. Sok olvasni való van még előttem.. Napokban összerakom ezt a kis áramkört köszönöm a segítségedet!
Helló!
Olyan kapcsolása volna valakinek (ha egyáltalán van ilyen), hogy 0-5 vagy 0-10V feszültséggel vezérelve alakítjuk elő a PWM mértékét? Köszönöm.
Hello Miért ne lenne? Ha R4-R5 osztását úgy számolod ki, hogy, hogy 5V legyen az eredmény, akkor 0..10V ra 0..100% PWM-et ad. (Az alja nem egészen igaz, mert 1..2% az indulása.)
A hozzászólás módosítva: Nov 4, 2014
Szép napot kívánok!
Indexet építek biciklimre, LED-szalaggal és egy 12 voltos fúrógép akkumulátorral. A helyzet az, hogy relét egyelőre nem szeretnék rendelni, mert elég magas áron találtam olyat, ami megfelelő lenne. Erre az IC 555-re egy ismerősöm által találtam rá, szintén az interneten, és sok kapcsolási rajzon és ismertetőn való átrágás után sem állt össze egészen a kép. A helyzet a következő: van egy akkumulátorból kijövő negatív és pozítív szál, és a led szalagnak is ugyanez. Itt hoz zavarba engem az egész: mit és hova kössek be, hogy a LED-ek megfelelően, index-ként villanjanak fel mikor bekapcsolom az indexet? A LED szalag: 12 voltos, 14,4 wattos, és 0,8 amperes Az akkumulátor: 12 voltos! A válaszokat előre is köszönöm! Peti
Szia
Minden esetre a 555 ös és a LED sor közé kell egy kapcsoló ellem ami lehet relé, tranzisztor, FET, Hosszab távon föleg ha nem épitettél még semmit akkor a relé a legolcsobb 400....600Ft között márt található olyan ami neked jó pl.: relé Tranzisztornál ha ugyan úgy ~10A környékén választasz, akkor hasonló ár, de hütöborda ami szükséges, azzal együtt márt drágább. Keres egy kapcsolást, akár itt. Valaki lelkesedni fog, valaki nem. Ha eldöntötted hogy melyik a legjöbb neked megkel az alkatrészek árát nézni. Ha az is megfelel vásárold meg és rakd össze. Vigyázz ha nincs semmi hozzá, (forrasztó eszköz, mérő eszköz, fogók, furók stb..stb. ) akkor nagyon sok lesz az első költséged. De ha vigyázol rá, sokszor használhatod. Elektronikus "Indexrelé" Skori Itt az égő helyére teheted a LED sort. Azért arra figyelj, a indexnek változni kell, ha a terhelése változik. ( kiég a egyik izzó ) Hogy a biciglidre mit teszel, az egy dolog. De motorra, autóra nem kellene használni. üdv. A hozzászólás módosítva: Nov 8, 2014
Szia!
A válaszodat köszönöm szépen, azonban újabb kérdéseim merültek fel ezzel kapcsolatban! Nem lesz sok az a 10 amper? Tekintettel arra, hogy nekem csak 0,8 amperes a led-szalagom, nem elég egy 1 amperes relé/tranzisztor? A választ és segítséget ismét előre is köszönöm!
Számítási mód, először el kell dönteni mit akarsz kapcsolni (mekkora áram) a bd243 adatlapja alapján eldönteni mekkora erősítés tartozik hozzá Így bázisáram= kollektor áram/erősítés . Az után az ne555 tápfeszültsége és a bázisáram alapján egy ohm törvény és már meg is van a kért ellenállás. Ha BD-t akarsz használni valószínű nagyobb áramokat akarsz kapcsolni így a kollektor áram /20 kb jó iránymutató az erősítéshez.
Alsó határ az 555 terhelhetősége miatt tápfeszültség/0.2A, felső határ pedig ahol a bd elkezd melegedni, illetve nem ad elég áramot a fogyasztónak. A hozzászólás módosítva: Nov 14, 2014
Mondjuk 12V, 1A esetén akkor: 1000mA/20 = 50mA és 12V/50mA = 240Ohm ?
Ha mondjuk túlméretezem pl. 1kOhm-ost rakok, akkor nagyobb teljesítmény fog esni a tranzisztorra és jobban fog melegedni?
Szia
"Nem lesz sok az a 10 amper?" A legkissebb legolcsobb kell. Ha ez 10A os akkor az jó ne keressél pont 0,8A relét, az megint más kérdés hogy a félvezetőnél se illik a 100% terhelni. De itt garantálni kell hogy ha valami nem jó akkor is megmaradjón a félvezető (pl.: rövidzár ) 1A biztosítéknál, én legalább 3A eszköszt választok. De ez a te szerkezeted, igy ezt csak ajánlani tudom. A másik a gépjármübe ott vannak a relék (fényszoró stb., stb..)a müszerfal és környéke márt nem vastag vezetékkel szerelik és a kapcsolók se alkalmassak a 2x75W iizó kapcsolására ) ezért vannak a relék amik viszonylag a tömegtermelés miatt olcsók. Előny birják a gépjármüvet (rázkodás, szélsőséges hőmérséklet ) Ha te elkezded keresni azt a relét ami kibirja ezeket akkor hajrá, de ezt márt tesztelték, ha 10A vagy akár 40A is ( izzító relé ) üdv.
Ezt jól látod. Én kb 470-180 ohm körül gondolkodnék.
Sziasztok! Tudnátok kapcsolást ajánlani, hogy az alábbi jelalakokat kaphassam. Tehát az egyik impulzus mindig a másik közepe körül legyen.
|
Bejelentkezés
Hirdetés |





Én se szerettem volna átkötéseket, csak sajnos, nem jöttem rá a megoldásra, de köszönöm, hogy átjavítottad.










