Fórum témák
» Több friss téma |
Fórum » MOSFET-ek
Nos a program:
Csatoltam a képeket. 1. kép a kapcsolást ábrázolja 2. kép a PWM emelését ez végig jó 3. kép a PWM jel csökkenéséről kb. a közepétől lefelé torzul
Az a D3 dioda miert forditva van berakva? Ugy persze hogy rovidre kell zarni. Ja a D2 pedig valami gyors dioda legyen.
A hozzászólás módosítva: Nov 14, 2014
Ohh igen az fordítva sikerült
![]() Azt vettem észre, hogy lassabb PWM jelváltozásnál nincs torzulás. Valószínű az volt a gond, hogy gyorsan változott egyesével e a PWM jel fel majd lefelé.. Majd még élesben kiderül, hogy viselkedik. Remélem nem fog melegedni.. (nagyon)
Nem tudom, a kapcsrajzod értékei mennyire valósak, de én az 1N400x-et lecserélném UF400x-re... már csak azért is, nehogy rászokjál majd magasabb frekiknél is erre a típusra...
A motorra pedig inkább 2-3 amperest és szintén gyorsabbat, mint láthattad előző hsz-ben is. A 47 ohm pedig sok! Akkor minek a forszírozottabb meghajtás? max 10 ohm.... de "nálam" 4R7...
Még nincsenek pontosra beállítva az ellenállás értékek, egyelőre értelemezem és tesztelgetem a kapcsolást.
Készítettem egy nyáktervet, hogy élesben is tudjam tesztelni.. Szerintetek jó lesz ez így? Idézet: „A motorra pedig inkább 2-3 amperest és szintén gyorsabbat” Erre tudnál mutatni egy SMD-s példát? Minden alkatrésznek SMD-nek kellene lennie mivel nagyon kicsi helyre kellene bezsúfolnom a teljes meghajtást.. A hozzászólás módosítva: Nov 14, 2014
A Q4 és az R3 sem kell oda, a kontrollerre menő tápágat pedig szűrd meg egy RC taggal. Ha a PIC nem tudja közvetlenül biztosítani egy BC tranyó bázisáramát akkor ott nagy baj van. Sőt az az igazi ha a motor tápja teljesen el van szeparálva a kontrollerétől, mondjuk csillagpontból indulnak, aztán jöhet az RC tag stb.
Dióda SMD-ben pl. ES2J 600V/2A/35ns.
A D3-as diódát a nyákrajzon is rövidre zártad. Az ebben a formában semmiféle funkciót nem fog ellátni. Tehát a +12V-ot meg kell vele szakítani.
Szerintem a Q4-es tranzisztor ha így kapcsolod az áramkörbe nem fog csinálni semmit.
Smd schottky:
MBRS340T3, 3 amper 40 volt - MBRS360T3 3 A 60 volt például a motorhoz..... MBRS140LT3 1 A 40 volt, gate Idézet: „Q4 és az R3 sem kell oda” Akkor a Q3 és Q2 bázisára közvetlen küldjem rá a PIC PWM jelet? Csak itt a 12v agyonveri a PIC-em. Vagy ide kellene közbeiktatni az RC tagot? Idézet: „kontrollerre menő tápágat pedig szűrd meg egy RC taggal” Az RC tag egy ellenállás és egy kondi lesz, gondolom én. (R = resistor, C = capacitor) Ez a rész nem tiszta.., ha 12v-ot ráengedem a a PIC PWM lábára ki fog jönni a működtető fűst. Idézet: „Ha a PIC nem tudja közvetlenül biztosítani egy BC tranyó bázisáramát akkor ott nagy baj van” Maximum 20-25mA-et tud a PIC lába, így egy korlátozó ellenállással szépen be lehet állítani a szükséges bázisáramot, de itt 2 tranyó van és emellett korlátozni kellene a 12v-ot is ami, ha kiveszem Q4-et és R3-mat közvetlen fog a PIC lábára jönni.. A 12v ág egy külön ág, de erről a 12v-os ágról megy egy 7805 stabkocka ami táplálja a PIC-et. Természetesen itt szűrve van a 12v és az 5v-is. (330nF, 100nF)
Tehát akkor mi a célod? Egy kis DC villanymotor egyirányú fordulatszám szabályozása pic-el?
Ez az egy fetes áramkör csak egy irányban tudja forgatni a motort. Ez így jó neked?
Eszerint a sematikus rajz szerint rajzoltam meg a nyáktervet.
Q4-es tranzisztor gondolom a 12v miatt kell, így tudom a PIC-es PWM lábat jelenleg rácsatolni az áramkörre és ezzel leválasztja a 12v-ról. D3 dióda kérdéses számomra, hogy tudom bekötni... Idézet: „Tehát akkor mi a célod?” Cél egy 12v-os 2A max 3A-es DC motor egyirányú (ventilátor) fordulatszabályzós meghajtása PIC PWM jellel. A hozzászólás módosítva: Nov 14, 2014
Hány kivezetése van a ventilátornak?
Sima DC motor, így csak 2, + és -.
A hozzászólás módosítva: Nov 14, 2014
Rendben!
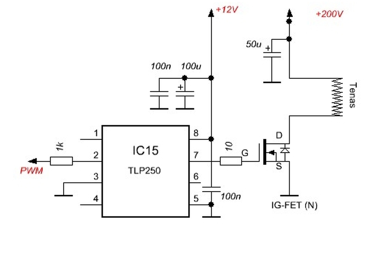
Mivel pic-el vezérelnéd ezért célszerű lenne a galvanikus leválasztás. Ezt egy TLP250-es optocsatolóval megteheted ami mellesleg egy kifejezetten fetek meghajtására tervezett típus. A későbbiek során a pic-et nem tudod tönkretenni. Ezeken felül már csak egy fetre ami lehet nem logikai bemenetű is és egy diódára a motorral párhuzamosan lesz szükséged. A TLP adatlapja javasol egy 100nF-os kerámia kondenzátort a tápkivezetések közvetlen közelébe. A TLP ledje és a pic kimenete közé egy 220 Ohmos ellenállásra is szükség lesz. A fet gate-je és a TLP közé berakhatsz még egy kb. 4.7 Ohmos ellenállást. Maradhatsz természetesen a komplementeres meghajtásnál is. Sőt kipróbálhatod közvetlenül meghajtani a fetet, természetesen ekkor logikai bemenetű legyen.
Igen, ez nyilvánvalóan megkönnyíti a dolgomat, és ki is fogom próbálni, de azért én szeretném gatyába rázni a már elkezdett kapcsolást, sok erőfeszítés van benne és még több segítség amit a fórumozók és pár külső segítő nyújtottak.
És valamiért az most közelebb áll a szívemhez. ![]() Gondolom ilyen lenne a kapcsolása.- csatoltam... Tenas helyén a motor és párhuzamosan egy dióda 12v-felé.. A hozzászólás módosítva: Nov 14, 2014
Szerintem ez a kapcsolás bőven megfelel az igényednek.
Az opto ledjének elég 10...15 mA, erre tervezz és ez passzol a pic-kimenethez is. Adatlapból nézd meg, a pic VOH mekkora, abból vonj le 1,7 voltot ( TLP LED Vf ) és ez adja meg, mekkora ellenállást tegyél sorba. Nemcsak a hasamra ütök és kész. Például : (4,5-1,7)/10= 0,28, azaz 280 ohm... helyette szabvány 270. A meghajtással különösen ne variálj, mert erre az alacsony frekire semmiféle speciális fet-meghajtás nem kell, a TLP bőven elég. A "régebbi" verziódnál is lehetett volna egyszerűbb és nincs túllihegve a kérdés. A kimenet stimmel, párhuzamos diódát megírtuk.
Találtam egy oldalt ahol szépen megoldották a motorvezérlést nagyjából azzal a kapcsolással amit itt tárgyaltunk. A tranzisztorokat a pic 5V-os tápfeszültségére köti a motort pedig külön 12V-ra. Emiatt viszont logikai bemenetű fetet kell alkalmazni. Bővebben: Link
2 kérdésem lenne ezzel kapcsolatban.
1. mi az a "led", az adatlapot nézegetem, de itt ilyet nem ír. Azt látom, hogy a 2. lábra kell bekötni a PWM jelet ez lenne a LED? Írja néhol azt is, hogy a 3. láb az a PWM jel GND-je, ez pedig akkor a PIC GND lenne? 2. nézegettem, hogy külön tápról hajtják a PIC-et + (TLP250) meghajtást és külön a motort. Ha mondjuk nekem van egy 12v-os ágam a panelon és erről akarok hajtani mindent az nem megoldható? A 12v-ról lenne hajtva a motor és a TLP250 meghajtó illetve egy LM7805 stabkocka ami a PIC-nek és egyéb 5v-os áramköröknek szolgáltatná az áramot. Nyilván itt biztos kellene valami nagyobb kondi is ami a TLP250 és LM7805 előtt a 12v-ot stabilan tartaná. A hozzászólás módosítva: Nov 15, 2014
A TLP LED-re gondolsz, akkor az az ic-ben lévő infra LED.. annak a nyitófesze kb. 1,7 volt 10 mA-nél.
A PIC-et nem árt külön tápról hajtani, márcsak azért is, mert a TLP úgyis leválaszt, akkor így a jó. AZ esetleges közös GND ( egy puffer, 1 táp ) nem biztos, hogy oké a fóliázat miatt.. kacskaringós, stb... "csillagponttal" persze más. A TLP + tápját egy diódával elválasztanám a motorétól, hogy ne azt szippogassa visszafelé és kicsit nagyobb kondit raknék oda. A hozzászólás módosítva: Nov 15, 2014
Van egyetlen 1 tápegységem ami 12v 5A (kapcsolóüzemű tápegység)
Ebből kell gazdálkodjak. Ezt egy LM7805-el 5v-ra alakítom, hogy az 5v-os áramköröknek legyen megfelelő áram. Ugyan ezen ágat, de persze a 12v-os részét ha elviszem a 12v-os TLP250-nek és a motornak az nem lesz jó? Csak mert másként nem tudom megoldani 2 tápegységet használni meg luxus lenne.
Elvileg jó lesz, csak a GND-t úgy vidd, hogy a motoráram ne szaladgáljon végig rajta a pic-es, tápos részek felé...raknék még a 7805 bemenő ágába egy 100 uH nagyságrendű fojtót is..
A hozzászólás módosítva: Nov 15, 2014
Ha meg a táp úgyis közös, a FET pedig logikai, az optocsatolót is kihagyhatod
. Az LC szűrésnél a 100uH-t a szűrőkondi elé kell kötni. Én 8-10 menetet szoktam tekerni egy kis ferrit gyűrűre, vagy ha SMD berakok valami hasonlót .
Gyerekek !!! Nem kell ujitani semmit. Az altalam tervezett kapcsolas ugy jo ahogy beraktam. Megfoztem egy par fetet mire megcsinaltam ezt. Azota nincs gondom. Ez az igy lattam az interneten nem szukseges. Meg az opto sem. Az csak lassitja az atkapcsolast. A FET-nek gyors 12 voltos meghajtas kell. Hiaba van logikai meghajtasu FET, azt is illik legalabb 10 volttal meghajtani. Olvasgatni es ertelmezni kell az adatlapokat. Abbol minden kiderul. Ez a kapcsolas ugy jo ahogy lerajzoltam. Csinaltam egy par (100) keszuleket, es meg nem koszont vissza egyik sem. Vannak kozte nagyobb teljesitmenyuek is.
Átterveztem a nyákot, kérlek pillants rá és írd le a véleményed..
Remélem ez már így jó lesz..
T3 kollektorka megy még testre és 4R7 + D1 Gate felőli oldalt még össze kell vezetni..
Most vettem észre... A hozzászólás módosítva: Nov 15, 2014
Vannak is ilyen alkatrészeid
? Az a 100u kondi kicsit keskenynek tűnik, a TO-252 tok is szerintem nyúltabb a kelleténél (talán a hűtőfelület is lehetne nagyobb, bár én utána néznék annak a 3A-es ventinek), 100uH 1210 méretben szerintem nem bír 3A-t, de nem is ide kell, hanem az 5V-os táp IC elé.
A 12 voltot ne a 100 uH-ne vezesd át, mert szétég...
Azt se kanyarban vezesd, a diódánál vidd be, jobb felső sarok. Az csak a meghajtás felé kell esetleg... előtte-utána 50-100 µF és 100 nF a GND felé.. de azt az 5 voltra írtam, ugye... A GND-t a source elektródánál vidd, ne vékony csíkon... leírtam... utána ágazik el? A hozzászólás módosítva: Nov 15, 2014
Adatlapján néztem meg a méretett (100uF), TO-252-ő is jó, nem nyúlt...
Tekercsnél lehet kicsit kell még méretezni, kb 500mA-es kellene úgyhogy az még változni fog. A tekercset átraktam.. Idézet: „Azt se kanyarban vezesd, a diódánál vidd be, jobb felső sarok.” Kevés lenne az 1mm vezető az áramfelvétel miatt igaz? A hozzászólás módosítva: Nov 15, 2014
1., az, hogy kevés az 1 mm, de
2., szép kis hurok 1-2 amperes pár kHz-es áramnál.
No erre bővítettem...
Cseréltem a képet.. Ezen már ott az LC A hozzászólás módosítva: Nov 15, 2014
|
Bejelentkezés
Hirdetés |











. Az LC szűrésnél a 100uH-t a szűrőkondi elé kell kötni. Én 8-10 menetet szoktam tekerni egy kis ferrit gyűrűre, vagy ha SMD berakok valami 







