Fórum témák
» Több friss téma |
Szia!
A két négyszögjelhez hozzárendelsz két változót. amik szabadon futnak. Induláskor az egyik nulla a másik egy értékű. Amikor lejár a periódus idő (1- 1/200) növeled mindkét változót.A kimeneti jel a két változó 1. bitje lesz, ezt kell kitenni az adott portra. Mivel csak minden második periódus időhöz tartozik váltás az időalapot a felére kell venni. 0,5 - 1/400 s. (az adott regisztereket soha sem kell törülni)
Köszönöm. A lényeg (csak hogy biztos jól értem e):
Van A és B kimeneti pontom. A-ra kirakom a +5V-ot. B-n föld van. Majd B-re rakom ki a +5V-ot és A-n van a föld. A fenti folyamatot ismétlem másodpercenként X-szer akkor van egy X Hz-es kétfázisú négyszögjelem.
Szia!
Nem.... Ekkor csak ellenütemű négyszögjeled van. Amikor az A magasra vált és a magas idejének a fele eltelt, akkor vált a B is magasra. Elsőnek az A lesz alacsony, alacsony idejének felénél valt a B is alacsonyra.
Akkor A fel B fel, A le B le.
Ha oszcilloszkópon nézném a kimeneti jelalakot, melyik állapot micsoda? (Tudom hogy néz ki oszcilloszkópon a kétfázisú négyszögjel, csak nem tudom még hozzá kapcsolni fejben a fentebbi módszerhez.) Szeretném fejben össze rakni, a PIC en belüli megvalósítás már nem lesz gond. Köszönöm előre is.
Legyen egy fázis változód, kezdeti értéke legyen 0. Adott x időnkét adj hozzá 1 -et. Konvertáld az alső két bitejét Gray kóddá és vidd ki a portbitekre. Ha nem a port 1. és 0. bitjén kell a jel, a legkisebb helyiértéknek megfelelő számot add hozzá a fázis változóhoz.
Pl. PORTA 4. és 3. bitjén:
A hozzászólás módosítva: Nov 10, 2014
Igen akkor nem kell tartalmazza a projekt a file-t, de ha C be írod akkor mért *.inc akarsz berakni oda tudtommal header file-t szoktak rakni ami *.h kiterjesztésű.
A hozzászólás módosítva: Nov 10, 2014
Eddig az hittem tiszta mi kell, de sikerült összezavarodnom.
Konkrét kód nélkül, csak hogy tiszta legyen. Adott két kimenetem, legyen A és B. Kezdetben mindkettőn alacsonyon van. Sorrendben így kapcsolgatok: A magas, B magas, A alacsony, B alacsony. Ez egy periódus, jól értem?
Szia!
Úgylátom vizuálisan kell lásd:
Köszönöm, amúgy igazad van, vizuális vagyok.
![]() Így már menni fog. Köszönöm még egyszer mindenkinek aki segített.
Üdv mindenkinek!
Szeretnék elkezdeni pic-et programozni, de még semmim sincs hozzá. Illetve talán van. Van egy FT232RL USB->TTL (?) átalakítóm. Ezzel lehet programozni pic-et? Googleban nem találtam egyértelmű választ, feleslegesen (jó, persze nem felesleges, de egyenlőre nincs miből) nem vennék pickit-et, ha jó hozzá.
Üdv!
Sanjnos ennyi nem elég hozzá. Keress PICKit klónt itt az apróban, vagy az apróhirdetési/licitálós oldalakon. Elég jó áron hozzá lehet már jutni. Illetve, ha rám hallgatsz és komolyan is gondolod a "PICezést", akkor gyűjtesz egy PICKit 3-ra.
Hmm...Értem. Csak elkezdeni gondoltam valami olcsóbb megoldással (villogó és alap dolgok). PICKit 3-ból jó az ebay-en fellelhetőek is (7-10eFt-os változatok) vagy azok csak ilyen hamisítványok?
Nem hamisítvány, hanem klón. A PicKit kapcsolása és programja szabadon letölthető, így után is építhető. Elméletileg nem szabadna különbségnek lennie a gyári Microchip és a klón között. Egyébként innen fel is lehet ismerni az eredetit: Microchip felirat és logó van rajta. A klónokon csak hasonló a felirat. Egyébként ha full kezdő vagy akkor kezdetnek elég a PicKit2 is, azzal is sokfélét lehet programozni.
Uraim, mi lehet a gond akkor, ha egy "Programing failed at Program Memory address 0x000000" üzenetet kapok programozásnál?
Okozhat ilyet esetleg egy forrasztás közbeni impulzus? Lehet tönkre tettem a PIC-et? A hozzászólás módosítva: Nov 13, 2014
Az is lehet, de mielőtt kidobnád azért alaposan nézd át. A legutolsó helyre tenném a PIC halálát. (Nekem még nem sikerült megölni...)
Az a gond, hogy még soha nem találkoztam ezzel az üzenettel.
Max akkor ha rossz helyre kötöttem valamit akkor dobot hibát a program.. Elvileg minden jó és egyszer sikerült is beprogramoznom, de aztán elnémult.. Érdekes jelenség...
Fogsz még találkozni vele.
![]() Én sem a PIC-et dobnám ki először. Ellenőrizd a bekötést. MCLR pull up, LVP, stb.. Forrasztás azt jelenti, hogy a PIC a panelon van több kevesebb alkatrész társaságában? Ha igen akkor izoláció megvan?
Nos az már biztos nem a PIC-el van a gond.
Leszedtem és tettem fel egy újat, egy másik nyákra meg rátettem amit levettem és azon lehet programozni. Az új PIC-et felprogramoztam egyszer és aztán ez is dobálja a hibát. MCLR és VDD közt van egy 10K-s ellenállás. LVP ki van kapcsolva. PGM nincs bekötve. Az érdekessége, hogy minden jól működik ameddig nem akarom írni, ellenőrizni vagy blank checkolni.. A hozzászólás módosítva: Nov 13, 2014
közben meglett a hiba..
Valamiért a VDD-t az egyik átkötésnél 100Ohm ellenállással hidaltam át. ![]() Persze, hogy nem akart menni ![]() Köszi srácok a rávezetést..
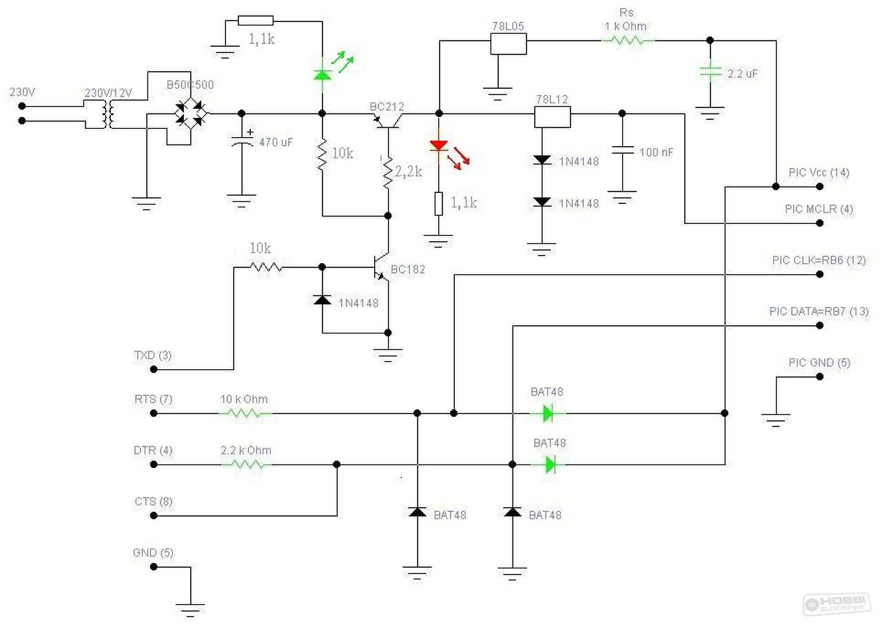
Hát nem akarok én sokat, egyenlőre. Találtam két talán használható kapcsolást. Ezek működhetnének nekem? (Laptopon csak usb van) Egyébként PIC-et lehet VHDL nyelven programozni? Mert egyetemen azt (is) fogjuk tanulni, így lenne haszna ott is, nem csak magamnak szórakozgatnék itthon vele.
Kicsit kicsúsztam a szerkesztési időből...
PIC-et lehet valamiből bontani? Rossz tv (mondjuk még jó csak képcsöves) vagy dvd lejátszó, cd olvasó ilyenek? Vagy csak venni tudok? Sima híradástechnikai boltban szerintetek tudok venni? brato: Azzal kezdtem, hogy elolvastam, de csak átmenetileg kellene valami "tanulni". Max 2-3 pic-et felprogramozni, már ha lehetséges. A hozzászólás módosítva: Nov 13, 2014
A JDM rajzot felejtsd el! A sárga alapon n olvasható.
Bontani nem valószínű, nem minden boltban kapni. Nálunk helyben pár népszerű típust tartanak.
pár száz forintért vehető, bontani nagy eséllyel csak C-st tudsz.
Egyébként mi a baj a JDM égetőkkel? Miért nem ajánlott használni őket?
Miért baj az, ha C-s? Olvastam valami olyasmit itt a topic elején, hogy az csak 1x írható, de később valaki írta, hogy az is többször írható csak EEPROM van benne nem Flash memória.
A JDM nem szereti az újfajta soros portokat, régi géppel működhet. Tudtommal a c csak egyszer progamozható, bár ebbe sose mentem be. 600 Ft körül szokták adni a 682A-t. De 1000 alatt már több típusból lehet válogatni.
Úgy is kell vennem akkor PIC-et (mondjuk rögtön 2-őt hátha kiengedi a működtető füstöt), megveszem azt a pár apróságot a JDM-hez is, hátha jó. Ha mégsem akkor van régebbi gép, azon megpróbálom, ha azon se akkor legalább lesz tapasztalat!
Köszönöm a segítséget! |
Bejelentkezés
Hirdetés |







Illetve talán van. Van egy








