Fórum témák
» Több friss téma |
Fórum » Függöny mozgató elektronika építése.
Témaindító: villkaresz, idő: Jan 12, 2015
Témakörök:
Sziasztok fórumozók!
Először is (B.U.É.K.) mindenkinek! Függöny mozgató elektronika tervezésében kérnék tőletek segítséget. A mechanika el van készítve és nyomógombbal üzemel. Az elképzelésem az lenne, hogy reed relével vagy hall elemel érzékelném a ki- be irányú végállást. Egy elektronika kapcsolná a relével meghajtott motort forgás irány váltással amit egy külső impulzussal indítanék. Ennek a tervezésében kacsolási rajz készítésében kérnék segítséget. Köszönettel: villkaresz,* A hozzászólás módosítva: Jan 12, 2015
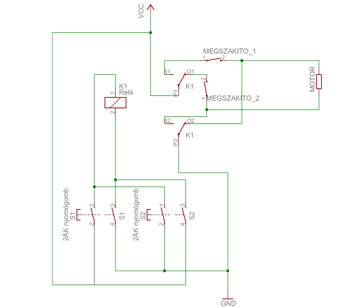
Buék, ...kiindulásképp itt egy vázlat. A végállás itt nyitóérintkező.
Két relével, keresztretesszel, stop bármely helyzetben.
Sziasztok!
Köszi a segítséget. Első körben össze rakom ezt a kapcsolást. A jövőben szeretném megoldani távirányításosra és szürkület kapcsolásosra is. ritkán vagyok napközben itthon és nyáron ha nem húzom el a sötétítő függönyt estére föl forr a szobám. még nem fenyeget ez a veszély de hamarosan újra itt a nyár! A hozzászólás módosítva: Jan 15, 2015
Hello!
Én is pont most vágnék egy ilyen projektbe. Nekem még csak az elektronika elméleti felépítése van meg, a mechanika nincs. Te milyen módon oldottad meg a mechanikát? Tudnál képeket küldeni? Az elektronikát én egy relével oldanám meg (bár nekem csak végállásokra van szükségem). A relét két db kétállású nyomógombbal vezérelném (előnye a kapcsolásomnak, hogy lehet párhuzamosan kötve több ilyen nyomógomb párost betenni, így lehet egy a függönynél, egy meg a szoba túloldalán). A függönyt meg két db mikrokapcsoló állítja meg, ami mindig az aktuális tápot kapcsolja le végállásnál. A kapcsolásnál nem mindenhol a megfelelő jelölést alkalmaztam, de remélem érthető (pl. motor helyett csak egy ellenállás van bent)
Szia weberpeter.
Én egy régi videó csigás hajóművét termeltem ki. A hajtómű másik vége kb. 3-4 cm -es ékszíj tárcsa van a karnis egyik végén ugyan olyan átmérőjű ékszíj tárcsa a másik végén rugós rögzítéssel. Rugós rögzítés a feszítés miatt van. Spárgával fűztem össze amit az első csipesznél kötöttem meg. Nálam két nyomógombbal körülbelül 2 éve üzemel. Üdv.
Helló mindenki.
Ilyen szerketnyűt kreáltam, használtam tantermekben, vetítés alkalmával, még a nyolcvanas években. Az összes cucc egy ablaktörlő motor, egy trafó egyenir.-val, egy relé, bowden, és egy kapcsoló.Ez tudott folyamatos üzemet végállásig, szakaszos üzemet, addig ment míg nyomták a gombot, és volt egy vészleállító rajta. Ezzel a cuccal akár kapumechanikát is lehet üzemeltetni, még fotó cellával is.Egy hátránya van, ami az árát nézve elenyésző, hogy csak végállás után fordul meg. A legolcsóbb elektronika ami ezt tudja megfelelő áram mellett 10 ezer körül van.Na jó abban van áramfigyelés meg kitudja mi, amit kis ügyességgel ebbe is be lehet kombinálni, akár egy megfelelően méretezett reed kapcsolóval, ami pár forintból megvan.
Egy lényeges információ maradt le, ami miatt első ránézésre nem is értettem (nincs benne semmi visszacsatolás a tekercs áramkörébe). Csak amikor láttam, hogy polaritást forgatsz rajta, végül leesett, hogy ez egy bistabil relé.
Azért is jelezném, ha valaki megépítené, de laikus a témában, normál relével nem fog összejönni.
Sziasztok Szép napot!
Énis szeretnék megépíteni egy függönymozgató szerkezetet, először is a mehanikában kérnék segítséget hogy miből lehetne megoldani összerakni és igényesen megvalósítani ezt az egészet. Persze tudom lehet venni is, de redőnymozgató gurtnit is lehet, de azt is megoldottam egy kisebb ablaktörlő motorral tárcsával, meg némi kapcsolóval. Tudom amit most szeretnék az ennél kicsit bonyolultabb, de hátha megvalósítható, én arra gondoltam hogy valami műanyag függöny sínt átalakítani valahogy, várom az ötleteket, teszek egy képet milyen is lenne az elképzelés, amit lehet kapni Köszönöm |
Bejelentkezés
Hirdetés |







Tudom amit most szeretnék az ennél kicsit bonyolultabb, de hátha megvalósítható, én arra gondoltam hogy valami műanyag függöny sínt átalakítani valahogy, várom az ötleteket, teszek egy képet milyen is lenne az elképzelés, amit lehet kapni 
