Fórum témák
» Több friss téma |
Fórum » LED-es kivezérlésjelzők
Témaindító: KeserűCukor, idő: Márc 27, 2006
Témakörök:
40V a pozitiv tapfesz es ugye a diodak 0.7Voltonkent nyitnak hogy tudom innen kiszamolni az ellenallast?
Inkább állítsd be 35V-ról egy potival, elég bonyolult ellenálláshálózatot kellene kiszámolni.
Akkor egy 10k-s potit beleteszek inkabb
es ugy beallitom hogy az utolso led meg a clip elott villanjon
Felhúzhatod 40V-ról is potival, az utolsó LED bekapcsolásakor visszaméred a poti értékét és a rajta eső feszültséget, innen már csak a jó öreg Ohmtörvényt kell elővenni
Nos elkészítettem a nyákot egyenlőre így mutatom csak ,hogy a hibák jobban észrevehetőek legyenek ,esetleg akinek van erre kis ideje átnézné,hogy jó e?
a nyák magában foglalja a kivezérlés jelzőt és a clip áramkört Előre is köszi!
Nem akarok beleszólni, de a hozzászólások feletti zöld csík jobb oldalán ott van egy gomb: válasz. Használd egészséggel.
A hozzászólás módosítva: Jan 19, 2015
Szia! A Clip 100µF kondenzátora és a tranzisztorának emitter-ellenállása nem látnám, hogy negatív tápra menne.
orvosoltam a problémát,ha mindenigaz
Sziasztok!
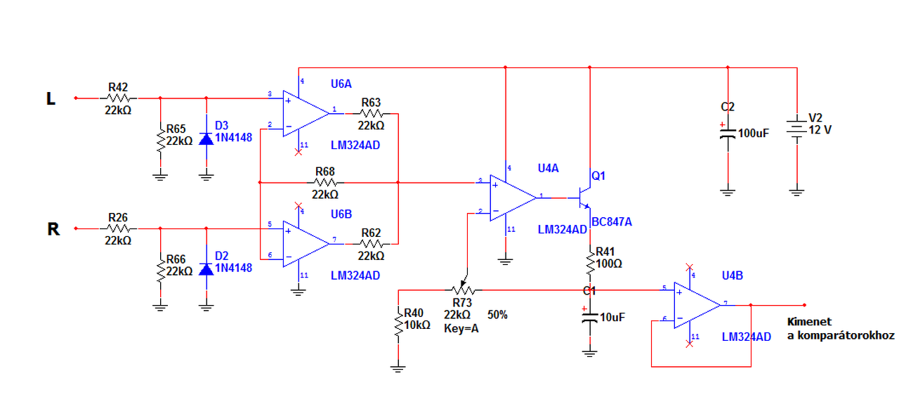
Korábban készítettem ilyen kivezérlésjelzőt. Most ugyanezt építem meg, de bővítettem 16 LED-re, és még egy két apró módosítást kapott, de a bemenetet ellátó rész ugyanaz. A gondom a következő. Van egy stereo jel, ami megy rá értelemszerűen 2 erősítő bemenetre (jobb és bal csatorna). Az lenne a feladat, hogy 1 kivezérlésjelző mutassa a 2 jelet méghozzá úgy, hogy mindig a nagyobbat jelezze ki. Tehát ha a jelszint L=125mV, R=127mV, akkor a 127mV kerüljön kijelzésre. (Nyilván a példámban 2mV különbség esetén ugyanannyi LED világítana, de mutatja, hogy mi a tervem) Ötletem már van, csak kíváncsi lennék más hogy oldaná meg... Fontos: ez nem sima 2 ellenállásos jel közösítés, vagyis nem stereo > mono átalakítás! Egy egyszerű példából kiderül, miért. A, L=250mV, R=10mV B, L=250mV, R=250mV Ha a stereo>mono átalakító a B esetben 250mV-ot ad ki, akkor A esetben biztosan kevesebbet. Nekem az a célom, hogy A és B esetben is 250mV legyen a kimeneten. Köszi, zoka. A hozzászólás módosítva: Jan 27, 2015
Szerintem téves az elméleted. Ha a két jelet 2 darab R26-s ellenálláson összegezed az R39-n, akkor egész más lesz a helyzet. Az A esetben elvben 250+10mV lesz a B esetben 250+250mV azaz ott az összeg lesz, igy a következö detektor az összeget fogja egyenirányitani és a diodákra vezetni, igy mindig a nagyobb szintet fogja mutatni, függetlenül, hogy melyik csatornábol jön a nagyobb szint.
Ha valoban külön akarod választani akkor duplázd a bemenetet a detektorral együtt majd egy diodás összegzö áramkörön tölts egy kondit a magasabb szintü jellel. Ilyenkor a LED-ek az erösebb csatorna jeleire fognak reagálni.
Nekem a szimulátor progi DC feszültségek esetén A esetben 130mV-ot, B esetben 250-et ad. Ha egyik bemenet 0V másik 250, akkor 125-öt.
Ezt a megoldást találtam ki. Az lm324-es "előfok" megoldja a jel összehasonlítást. Gyakorlatilag +/- 1-2 mV pontossággal működik, tökéletesen megfelel.
Akkor valami baj van a szimulátorral ( vagy a kezelésével
). Ha valamihez hozzáadsz valamit az eredmény nem lehet kevesebb. Márpedig az 250mV-s jelhez a 10-t hozzákevered....
Csak elfelejted, hogy a két ellenállás nem csak "összead", de egyben le is oszt a felére..
Az azért nem egészen igaz. Ha az egyik bemeneten nincs semmi (0V) a másikon van mondjuk 100 mV akkor az oszton megjelenik egy bizonyos jelszint ( kb 30 mV,- ha mind a 3 ellenállas egyforma, most lusta vagyok számolni). Ha most a másik bemenetre is ráadsz 10 mV-t akkor az oszton csak több lehet!
Egyet elnéztek, egyenáramu szempontbol mindkét bemenet a 0V-n van ( akkor is ha van rajtuk jel, mert a jelforrás kimeneti impedanciája 0). Azaz a két ellenállás bemenete ebböl a szempontbol földre van kötve, és ezen jelenik meg a modulácio. ( Kevesebb csak akkor lehetne ha a másik jel ellentétes fázisu azonos jel lenne, akkor kiölhetné a két jel egymást, de ebben az esetben ez nem releváns). A hozzászólás módosítva: Jan 27, 2015
Idézet: „Szerintem téves az elméleted. Ha a két jelet 2 darab R26-s ellenálláson összegezed az R39-n, akkor egész más lesz a helyzet. Az A esetben elvben 250+10mV lesz a B esetben 250+250mV azaz ott az összeg lesz, igy a következö detektor az összeget fogja egyenirányitani és a diodákra vezetni, igy mindig a nagyobb szintet fogja mutatni, függetlenül, hogy melyik csatornábol jön a nagyobb szint.” Nekem az a lényeg, hogy a 2 ellenállásos összegzés ebben az esetben nem elég. Ha így működne ahogy írtad, az nem jó. Írok egy példát. Tegyük fel, hogy L és R csatornához külön-külön kivezérlésjelző tartozik. Van A és B hangszóró. Egyik kap "100W-ot", tegyük fel, hogy itt 8 LED világít, a másik kap 50W-ot, az 3dB-el kevesebb, tehát ott 7 LED világít. Na most én 1 LED-sorral akarom kijelezni kettő helyett. Ekkor 100 vagy 50W közül nyilván a 100W-ot kell kijelezni vagyis 8 LED-nek kell világítani. Ez úgy lehetséges, ha a 100W-hoz tartozó mV jelenik meg a kivezérlésjelzőn. Vagyis kettő jel közül a nagyobb. Ezzel szemben, ha simán összegezném a jelet, a következő lenne. 1, vagy összeadom a 100 és 50W-hoz tartozó jelet Ha ezt lefordítom mondjuk 4 Ohm terhelés mellett, az 20V illetve 14,14V, ez ugye a felerősített kimenőjel, de lényegtelen, akár bemenőjel is lehetne. 20+14,14=34,14V. Így 20*log(20/14,14), az 3dB és 20*log(34,14/20), ami 4,64dB vagyis ha 3dB/LED, kb 8 helyett 9-10 LED világítana, ami nem jó. 2, átlagolom, a 2 jelet. 20 és 14,14 átlaga= 17,07, ami 20*log(20/17,07)=1,37dB, ami kb 7-8 LED. Ezt lehetne cifrázni, mondjuk 100W és 0W, ekkor. 20V és 0 átlaga 10V, ami -6dB, tehát becsapna -2 LED-el. Remélem valaki tudja követni. ![]() Tehát A és B eset sem jó, azért kell úgy megoldani, hogy a két jel közül az aktuálisan nagyobb legyen kijelezve. És ehhez jó lesz az én kis áramköröm.
Egyik megoldás hogy veszel kétszínű 3 lábú LED-eket és a két áramkörrel meghajtod a sort, amíg együtt fut a két csatorna szintje, sárgán világít, ha valamelyik oldal megugrik, akkor a sor vége zölden vagy pirosan ég. (Hosszú évek saját tapasztalata hogy a legkorrektebb és leglátványosabb a két különálló sor min 20-20 LED-el hogy lássunk is valamit.)
A hozzászólás módosítva: Jan 28, 2015
Köszi! Nem rossz ötlet. De nem azért szeretném egy sorral megoldani, mert spórolok vagy valami, a gond az, hogy ez egy 8 csatornás erősítő, és 4-nél több LED-sor már elég zavaró lenne, a végén azt hinném, hogy spektrum analizátor
![]() Így is 4x16 LED, megőrülök mire beforrasztom, ráadásul egyedi komparátorokból építem, lm339-ből, amihez külön kiszámoltam az ellenállás értékeket a kívánt dB-nek megfelelően. Mindez smd-ben megy, nagyító nélkül. ![]() Úgyhogy lesz egy front, rear, center és subwoofer LED-sor. A hozzászólás módosítva: Jan 28, 2015
Nem kell ezt ennyit ragozni, az összegzés nem egyenlő a maximum képzéssel. És két ellenállás, még az összegzést sem korrekt módon végzi..
Ha otthoni házimozizáshoz lesz, nem látom sok értelmét a sok kivezjelzőnek, inkább gyártanék magamnak egy "dzsojsztikos" távot hogy egy mozdulattal oda húzzam a hangképet épp ahol ülök, ha kellő tartalék van a rendszerben akkor a kivezérléssel nem sokat kell foglalkozni, mert félhangerőnél már hívják a szomszédok a rendőröket.
A hozzászólás módosítva: Jan 28, 2015
Mintha ezt irtam volna neked tegnap.....
, ha te a csucsot keresed azt csak logikai eljárással lehet kimutatni (OR).
Konkrétan azért kell, mert attól tartok, hogy szétszabja a hangszórókat. És fülre nehéz megállapítani, hogy most 10W megy rá vagy 100. Amúgy elméletileg 8x300W 10%THD 1kHz szinusz jellel , van tartalék bőven, megfelelő hangsugárzókkal kisebb diszkót behangosít.
A kis hangszórók 12 centisek, a sub 30, egyedül a subhoz nem kellene. Persze később szeretnék nagyobb hangszórókat, csak ahhoz el kéne költöznöm A hozzászólás módosítva: Jan 29, 2015
Sziasztok! Ma indult be először az erősítőm!
Egy olyan "problémám" lenne, hogy a kivezérlésjelző csak félig tekert hangerő után kezd el jelezni. Kivezérlésjelző Hangszínszabályzó Végerősítő
Üdv!
Az LM3915-ös ICnek létezik SMD verziója? Vagy olyan - elérhető- smd IC ami ilyen 10-12LED-es kivezérlésjelzőhöz való?
Én kerestem már, nincs smd belőle, vagy csak nagyon drágán. Végül arra jutottam, hogy egy Atmega328-as Arduino mini annyiba kerül, mint az IC, és az Arduinoval tudsz kb. 20 LED-et hajtani. Rá a program fél óra alatt kész, ami annyit tud, mint az LM3915. És még smd is. 32KB programmemóriába pedig mindenféle animáció belefér. De ez már a ló másik oldala
Sziasztok lenne egy kerdesem.Van egy Par ledem 151 led van benne van DMX bemenetele es hogyan tudnak egy vezrlot csinalni hozza (usb keresztul szamitogephez)
Sziasztok! Nem tudom jó topikban vagyok-e, az lenne a kérdésem, hogy olyan led létezik-e, ami a feszültség hatására változtatja a színét?
Olyan létezik, ami polaritáscserére változtatja.
|
Bejelentkezés
Hirdetés |





es ugy beallitom hogy az utolso led meg a clip elott villanjon 








