Fórum témák
» Több friss téma |
- Ez a felület kizárólag, az elektronikában kezdők kérdéseinek van fenntartva és nem elfelejtve, hogy hobbielektronika a fórumunk!
- Ami tehát azt jelenti, hogy a nagymama bevásárlását nem itt beszéljük meg, ill. ez nem üzenőfal! - Kerülendő az olyan kérdés, amit egy másik meglévő (több mint 17000 van), témában kellene kitárgyalni! - És végül büntetés terhe mellett kerülendő az MSN és egyéb szleng, a magyar helyesírás mellőzése, beleértve a mondateleji nagybetűket is!
Sziasztok!
Egy laptop akkumulátorról hogyan tudom megállapítani, hogy melyik a pozitív és a negatív kivezetései?
Szerintem egy sima mezei multiméterrel meg tudod mérni.
Rá van rajzolva. Műszerrel ellenőrizheted.
Hát... akkor nem kérdezném.
![]() Nincs sajnos ráírva. Multiméterrel hogyan? Csak rádugom a kivezetésekre? Nem okozok zárlatot?
Én nem vagyok nagy guru de ha voltmérő állásba méregetsz a multival azzal nem okozol gondot egy akkumulátorba.
Zárlatot akkor okozol, ha két kivezetést rövidre zársz, vagy esetleg árammérés állásban van a multiméter. Az árammérés állás a nagyobb baj, akkor (ha van) kimegy a biztosíték a műszerben.
Értem. Köszönöm mindkettőtöknek! Ki is próbálom.
![]() Az a gondom, hogy le van merülve, de szeretném teljesen feltölteni. A laptop már nincsen meg. Ha autós 12V töltőt "ráoperálom" a pozitív és negatív kivezetéseire milyen esélyem van hogy fel tudom tölteni? Ezekben az akkukban elektronika gondoskodik a töltésről, vajon megoldható lenne? Egyáltalán engedné az elektronika tölteni, úgy hogy a többi lába nincs bekötve?
Miért az miert rossz? Milyen töltővel tudnám tölteni?
A hozzászólás módosítva: Feb 1, 2015
Hacsak nem valami nagyon régi a laptop, akkor lítium akku van benne. Lítium akkut pedig csak a hozzávaló töltővel (vagy a laptopban) szabad tölteni, különben akár ki is gyulladhat!
Ha valami nagyon régi a laptop és nikkel-kadmium akku lenne benne, azt lehet tölteni valamilyen megfelelő feszültségű és maximális töltőáramú tápegységgel is, a nikkel-kadmium kevésbé kényes a töltésre. (Bár szerintem olyan régi laptopok már nincsenek is... )
Sziasztok!
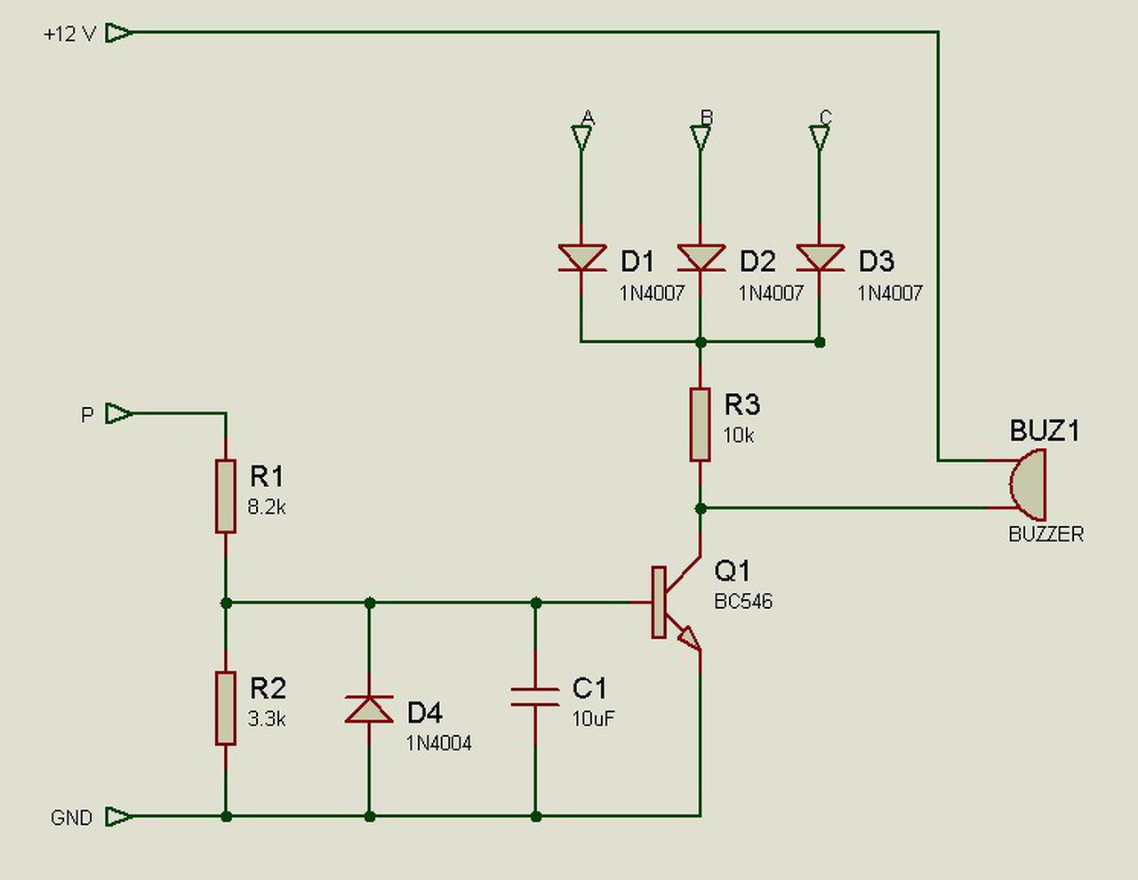
Lenne egy kis gondom a következő kapcsolással. Az cél az lenne, hogy a csipogó, csak akkor szóljon, ha az A, B vagy C bemenetek valamelyikén pozitív feszültség van, de csak abban az esetben, ha P bemenet is pozitív. Tehát, ha P vagy az A, B, C bemenetek közül valamelyik egyidejűleg nem pozitívak, akkor nem sípol a csipogó. Nos összeraktam próbapanelen kétszer is a kapcsolást. Ha P nem pozitív, akkor nem szól, ez így rendben is van. Viszont, ha nincs A, B vagy C bemenet, magyarán nincs semmilyen feszültség, amit a Q1 a Q2 bázisára kapcsolhatna (és P bemenet pozitív), akkor is szól a csipogó. Kísérleteztem, nem-e csak összeér valami, de ha kiveszem a 10KOhm-ot, ebben az esetben is szól. P mellett csak akkor nem szól, ha Q1-et kiveszem, de ez így meg nyilvánvaló, hogy nem szól akkor..... Úgyhogy nem értem a dolgot. Valakinek van valami ötlete? Esetleg hibás lehet a Q1?
Elvi hiba van a kapcsolásodban: A "P" pontról a pozitív feszültség a bázis emitter diódán keresztül kinyitja a második tranzisztort... Esetleg csökkentheted a második tranzisztor bázis emitter közötti ellenállást...
Köszönöm mindkettőtöknek a választ, lehet tényleg kissé túl lett bonyolítva.
Sziasztok.
Elektromos csatlakozásoknál, milyen kontakt sprayt érdemes használni? Kenésre nincs szükség, csak csatlakoztatásokhoz kell. Ha ez számít. A hozzászólás módosítva: Feb 1, 2015
Leginkább olyat, amelyik maradék nélkül elpárolog rövid idő alatt. Ilyen pl. a Motip gyártótól a Contact Cleaner. Itthon is kapható és nagyon jó zsíroldó.
Contact Cleaner 390-ez akkor megfelelő választás lenne? Hirtelen ezt találtam.
Erre egy határozott passzal tudok felelni, nem ismerem.
Tudnál konkrét webes boltot, ahol megtudnám rendelni az általad ajánlott Contact Cleaner-sprayt? Nem akarok valami hülyeséget venni, amivel több kárt csinálok mint hasznot.
Köszönöm.
Sziasztok!
Olyan kérdéssel fordulnék hozzátok miszerint szeretnék egy pici kis keverőcskét építeni hangszínszabályzóval egybe építve. A lényeg h egy olyan kapcsolás érdekelne amivel megtudom azt csinálni hogy a számítógépemből a kimenet belemenne egy kis dobozkába amiben lenne egy hangszín szabályzó (pl lm1036) és lenne hozzá 3db kimenet (fejhallgató, 2.1-es kis olcsó erősítő, ill általam készített tda7294-es erősítő) És azt szeretném hogy ezeknek a hangerejét tudjam külön külön szabályozni, illetve ki be kapcsolni, hogy a 3 közül melyik szóljon, illetve ne szóljon. Nem tudom így mennyire volt érthető amit leírtam, de biztonság kedvéért készítettem róla gyorsan egy nagyon gagyi tervet hogy miként is gondolnám. Előre is köszönöm, ha netán tudnátok segíteni nekem ez ügyben. Még kezdő vagyok de nagyon szívesen foglalkozom ilyesmivel
Üdv!
Van egy elég régi íróasztali lámpám, amit ha be-, vagy kikapcsolok, mindig pukkannak egyet a hangfalaim, gondolom, mert túl nagy/túl gyors a trafója áramfelvétele. Ha beiktatnák a kapcsolója helyett egy potmétert, amivel elvileg ha "felcsavarnám", akkor nem olyan hirtelen változna a hálózaton az áramerősség (bocsánat, nem tudom, hogy kéne ezt kifejezni), az megoldása lenne a "pukkanós" problémának?
A pukkanás, inkább pattanás, a kapcsoló altal keltett szikra miatt lesz, az zavarja a hangszóróidat. Esetleg egy pár ohm-os NTC-t sorba köthetsz próbaképp a trafóval, hátha segít rajta. Ilyen ntc-t találhatsz rossz pc tápban mondjuk.
Potit semmiképp se köss be, mert az nem ilyen nagy terhelásre van méretezve, pillanatok alatt leégne. A tandem azt jelenti, hogy két poti egy tengelyen.
Megoldás lehet, ha jobb minőségű kapcsolóra cserélem a benne lévőt?
Szia! Íme. Sajnos erre a célra a potenciométer alkalmatlan a terhelhetősége miatt.
Egy ívoltó kondit tennék a lámpa kapcsolójára.
Bármilyen kapcsolót tehetsz rá, ha szikra (ív) keretkezik rajta, az olyan zavarokat kelt, amit a hangcucc összeszed. Próbálj egy ívoltó kondenzátort tenni a kapcsoló érintkezői közé, az elnyeli.
És hol találok ívoltó kondenzátort? (Google ívoltó tekercseket hoz csak)
Köszönöm szépen, kipróbálom!
Még annyit, hogy mit jelenthet ez, amit a leírásában kiemelnek?: Module Properties: non-isolated constant current and voltage module Ha jól értem állandó árammal és feszültséggel tölt... Ez azért van, mert jó az akkuknak? Nem csökkenő árammal kellene?
5-10nF legalább 250V feszültségtűrésű legyen, Bővebben: Link
Kössz, azt hiszem, megértettem a fogalmat.
Párhuzamosan kötendő a kapcsolóval? A hozzászólás módosítva: Feb 1, 2015
|
Bejelentkezés
Hirdetés |















