Fórum témák
» Több friss téma |
Fórum » JLT-02 analóg forrasztóállomás
Nem hiszem el, mégiscsak a hőelem volt fordítva bekötve
. Nagyon köszönöm a segítséget, most már működik rendesen .
Na, ja a biztik... Én 1 kicsit túlméreteztem mert csak ezek voltak kéznél: primer 1A és szek:3,15A.
Szia szilva!
Megmértem a pákatrafót ellenállásmérővel, primer 100ohm, szekunder 3ohm. A dondom az, h a primer egyik fele és a szek. egyik fele között 2ohm-ot mérek (Ez lehet ludas a fi-relé levágásában?)24Vot lead üresjárásban, fűtés közben 18V. Idézet: „a primer egyik fele és a szek. egyik fele között 2ohm-ot mérek” dobd ki gyorsan azt a trafót így veszélyes
Üdv mindenkinek
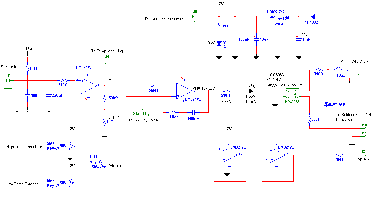
Terveztem egy új pákaszabályzó áramkört. Pár dolog egyszerűsítve van benne. Egyszerűen állítható alsó és felső hőmérséklet határ. Igény esetén hozzá köthető az adott ponton a fém pákatartóhoz, és amikor belerakjuk a pákát akkor kikapcsol, ez persze opcionális. Mi a véleményetek róla?
Szia
Az állítható alsó és felső hőmérséklet határ meg a földelés jó ötlet, de ezt a sleep üzemmódot nem értem. Ha leteszem a pákát akkor nem fűt? ha nem használom folyamatosan akkr lehűl?
Hello!
A pákának a hegye a szabályzó nulla pontján van. És így a 2. müv.e. + bemenetét lehúzza nullára, ha a tartóba rakod. Mikor fűt a páka nő a termoelem feszültsége-> nő a - bemeneten a feszültség mindaddig míg kisebb mint a + bemeneti feszültség ezután nem fűt. Így ha lehúzod nullára a + bemenetet akkor az mindig kisebb lesz mint a - bemenet, vagyis nem fog bekapcsolni. Ha nem tetszik ez a funkció (pl az ~1perces felfűtési idő miatt) akkor csak egyszerűen nem kötöd össze a pákatartóval, vagy kisem vezeted ezt a csatlakozót. Üdv.
A komparátor nem invertáló bemenetének kivezetése a pákatartóra nem biztos hogy jó ötlet. Össze szedhet akármilyen zajt, zavarjelet, amitől megbolondulhat a szabályozás.
A minimális és maximális hőmérséklet-értéket beállító trimmerek így nehezebb beállíthatóságot okoznak. Konkrétan nem lehet azt mondani hogy EZ a trimmer a minimális hőmérséklet beállítására való, EZ pedig a maximálisra. Mivel akár fordítva is működhetnek. Ezért jobb a két trimmert sorba kötni, ezáltal lehetetlen az egyiket 'a másikon át tekerni'. Ezen felül a trimmerek 5k-sak, a 'belűlük táplálkozó' poti pedig 10k. Nagyobb differencia kellene köztük, hogy a trimmerekkel beállított értékbe a poti ne annyira tudjon beleszólni. A műveleti erősítőt látom leegyszerűsítetted. Úgy emlékszem halványan, hogy ilyesmivel én is próbálkoztam, de nem volt annyira jó. Te ezt kipróbáltad már? Működik rendesen? A komparátornál a pozitív visszacsatolásnak nem látom értelmét sőt, inkább csak ront az áramkörön. Nem oszcillátort akarunk építeni. Ha van is visszacsatolás, akkor az inkább negatív legyen. A hőelemről jövő jelet én nem pufferelném közvetlen. Egy ellenállással le kellene választani, de így is biztos jó. Az, hogy a maradék műv. erősítőket bekötötted a gnd feszültség-követőjének mindenképpen jó.
nekem ez a sleep mód nagyon érdekes...
A pákatartó azért van, hogy abba tarsuk a pákát amíg nincs a kezünkbe... tehát amikor bekapcsolom tartsam 2 percig hogy felmelegedjen. Tudom... nem kötelező használni, de nekem ez hülyeségnek hangzik. Viszon az automatikus kikapcsolásnak látnám értelmét, mivel már párszor úgyhagytam estére, vagy hétvégére is.
Tökéletesen egyet értünk!
Egy másik topicban már szó volt erről a funkcióról. Én ha kiveszem a pákát a tartójából, akkor nehogy már arra kelljen várnom hogy felfűtsön! Ha használni akarom akkor használhassam azonnal! A hőmérséklet-kijelzés és egyéb dolgok szerintem csak kényelmi funkciók. Nehogy már ezt elrontsuk egy ekkora butasággal! Annak több értelmét látom, hogy ha mondjuk 30-60 perce a tartóban van a páka, akkor kapcsoljon ki és ha kiveszem akkor azonnal be. Vagy annak is lehet értelme, hogy a pákára extra fényerejű fehér ledeket szerelünk a forrasztás megkönnyítése cáljából, és a páka tartóba helyezésekor magától kikapcsolnak a ledek. Halkan jegyzem meg, hogy akár olyat is el tudok képzelni hogy ha a páka ki van véve a tartójából, akkor az élesztendő áramkör nem kap tápellátást, nehogy véletlen a feszültség alatt lévő áramkörbe forrasszunk bele. Persze ennek a funkciónak az értelme is vitatható.
Na jó, kihagyom az alvás funkciót
Túl sok baj van vele.A trimereket azért kötöttem be így mert 12V mellett a felső hőmérséklet határ legalsó szintje soros trimerek esetén 6V lenne. (Már értem mért 7.3V-os az eredeti kapcsolás ![]() 25mV x 148 (gain) = 7.3V/2 = 3.65V De majd egy zenerrel + 1 ellenállással megoldom. Poti értékét, meg bemenetet kijavítottam. Azért kell pozitív visszacsatolás a müv.e.-nek mert úgy lesz belőle komparátor, vagyis határozott + vagy föld a kimeneten. Valamennyi histérézist ad neki és nem kezd el összevissza kapcsolgatni határértéken. Kondi szerepére a visszacsatolásban még mindig nem tudtam rájönni. Az 56K-os (51k-os) ellenállást próbálta-e már valaki elhagyni az invertáló bemenetről? Akkor ez lesz a tökéletes: hogy ha a pákát a tartóba helyezésétől kezdve elindulna egy 30perces vissza számláló. És utána kapcsolna ki ![]() Visszakapcsolásához pedig egy nyomógomb lenne a szabályzón, vagy ki emeljük a pákát és visszarakjuk akkor elkezd fűteni, de ekkor már megint ketyegne a 30perces időzítő.
Itt találtam egy jó időzítőt:
http://www.reuk.co.uk/Timer-Circuits-With-4060B.htm Az időzítő lehetne külön panelen és belemegy a páka tartó jele, közös nulla, reset gomb, táp és a kimenete nullára húzhatná a 2. müv.e. kimenetét, persze csak a korlátozó Rled után. Így nem kapcsolnának be a sorba kötöt LED-ek. Gondolom akkor invertálni kell a CD4060 kimenetét. Vagy a CD4060 kimenete lenne a LEDek katóda felől. És lehetne még egy nulla pont csatlakozót rakni az állomásra mint a Wellerekben, 0V potenciál különbség lenne a páka hegye, a fémlap amin dolgozunk , és az emberi test közt.
szassztok.
én annak látnám értelmét, hogy ha a pákát betesszük a tartóba és X ideig (15-30mp) nem vesszük aki, akkor NE kikapcsoljon hanem csak leszabályozza félig, olyan 150°C ra kb.. persze ha nagyon sok ideig bennlenne, akkor ki is kapcsolhatná (15 perc..) jah énis egyetértek attilával, hogy az a 10K-s poti nagyon beterheli az osztókat --> lehetetlen beállítani + abba is hogy fordítottra is be lehet állítani, ezért 2 soros potival, ahogy már mondták... a terhelés árama az osztó áramának max 1/10 legyen... szeririntem.. csá Idézet: „A trimereket azért kötöttem be így mert 12V mellett a felső hőmérséklet határ legalsó szintje soros trimerek esetén 6V lenne.” Ezért kell a 2db trimmer sorba, és velük sorba fennt egy ellenállás, mint ahogyan én is csináltam. Szerintem egyébként a szóba került extra funkciók mellett elsősorban annak lenne talán a legnagyobb értelme, ha a hőmérséklet-állító poti eltekerésekor a mért helyett a beállított hőmérséklet kerülne kijelzésre. Másodsorban pedig a pákán lévő extra fényű ledeket tartom értelmes ötletnek. Harmadrészt a 30perces kikapcsolási idősítést. Hiszen itt már be kell drótozgatni a pákatartót is, plusz még mechanika is kerül a konstrukcióba.
A beállított a hőmérsékletet egyszerűen megtudod nézni, átkapcsolod a höm. bemenetét a 2. müv.e. non-inv bemenetére, pontos értéket kapsz, mert az arányok ugyan azok mint termoelemnél.
Nem túl sok a te kapcsolásodban a trimer áram? 8/(100+100+47)= 32mA Eddig még csak szimulációkban futott nálam az áramkör még nem építettem meg. Potinak majd 100k-t rakok, 5k-s trimerek mellé. LED-el szerintem elveszítené a professzionális kinézetét a páka. Tényleg nem olyan egyszerű felszerelni, meg a fémrészhez sem lehet közel mert nem tesz jót neki a meleg. Sokkal egyszerűbb egy flexibilis nyelű >20W tescos asztali lámpa: Lámpa Próbáltad már a szabályzó bemenetét úgy hogy csak egy 100n-os kondival puffereled? Szerintem nagyon sok ez a 2 kondi ilyen lassan változó és kis jelnek, müv.-e. non-inv bemenete meg úgyis hatalmas ellenállású. Meg azért is kéne kisebb méretű kondi mert a szenzor vezeték párhuzamosan fut a 24V ~ váltóval ami tele van zajjal, ráadásul ki-be kapcsol Nem kell nagy mechanikai munka egy vezetéket rászorítani egy vékony fémre ![]() Metcal ezeket az értékeket használja a CD4060 időzítőhöz: R=82K C=1µF T= 2.3xRxC = 0.18sec -> Kimenet Q14ről van kivezetve és bináris ezért: T= 0.18 x 16384 = 51perc és 2 NOR kapuval tárolja a kimenetet míg ki-be nem kapcsoljuk az áramkört. Kéne valami egyszerűbb öntartás mint még egy IC.
Az a baj hőmérséklet csökkentéssel hogy az már nem olyan egyszerű mintha simán kikapcsolná a fűtést.
Idézet: „A beállított a hőmérsékletet egyszerűen megtudod nézni, átkapcsolod a höm. bemenetét a 2. müv.e. non-inv bemenetére, pontos értéket kapsz, mert az arányok ugyan azok mint termoelemnél.” Hidd el nekem, nem ennyire egyszerű! Illetve nehéz automatikussá tenni az átváltást... Idézet: „Próbáltad már a szabályzó bemenetét úgy hogy csak egy 100n-os kondival puffereled?” Nem. Idézet: „Nem kell nagy mechanikai munka egy vezetéket rászorítani egy vékony fémre” A rászorításhoz nem is. Én a tartó és a páka közti mechanikára gondolok! Nem sorolom most fel, de sok probléma adódhat a biztos kontaktus elérésében. Idézet: „Nem túl sok a te kapcsolásodban a trimer áram? 8/(100+100+47)= 32mA” Nem. Ha valakinek sok akkor lehet nagyobbakat berakni, nekem épp 100 Ohm-os trimmerek voltak itthon. Idézet: „Hidd el nekem, nem ennyire egyszerű! Illetve nehéz automatikussá tenni az átváltást...” Jah hogy teljesen automatikus átváltás, az tényleg nem olyan könnyű, még a profi pákákban is kézzel kell. Szerintem elég zavaró, bekapcsolásnál akkor azt látnád hogy 240..239...0 visszaszámolna és utána mutatná a valós hőmérsékletet. Esetleg 2 kijelzővel. Idézet: „Szerintem elég zavaró, bekapcsolásnál akkor azt látnád hogy 240..239...0 visszaszámolna és utána mutatná a valós hőmérsékletet.” Miért látnám ezt?? Szerintem féreérjük egymást valahol...
lenne egy ötletem, de csak nagyon elméleti... fogalmam sincs hogy működne-e...
A hőbeállító poti kimenetét rákötöd egy (másik) komparátor bemenetére, és egy ellenálláson keresztül a másik bemenetére is, de azt egy nagyobb kondival puffereled. namost ha eltekered a potit akkor elméletileg az egyik lábon azonnal változik a feszültség, a másikon csak lassan. tehát kibillen a stabil állapotból az első pillanatban, ami ad egy impulzust... ami már elég pl egy 555 időzítő elindításához... az meg átkapcsolja a kijelző bemenetét (akár egy mini relével) de szerintem csak egyik irányba tekerésnél billen a komparátor, ezért egy másikat is fel kéne használni, csak fordítva bekötve. 2 szabad komparátor van még a 328-ason, csak egy 555 kell még mellé. (csak egy ötlet)
Nekem is leesett mit akartok. Tetszik az ötlet.
vzoole megközelítése egész korrekt! Detektálni kell hogy a poti feszültsége megváltozott egy előbbi mintavételhez képest. 2 analog jelet kell kapcsolni felváltva a hőmérő bemenetére. Reléket nem szeretem, hangtalanul szép az elektronika Esetleg: kapcsoló IC-el, tranzisztorral, 2 opto csatolóval. Feszültség fog esni a félvezetőkön, ezt majd korrigálni kell. Ha összekomparáljuk a két jelet a potiról (egyik ágat késleltetve) akkor egy idő után egyforma szintre kerülnek, és ha egy komparátorra (átalakított OPAra) azonos potenciájú jelet kötünk elkezd összevissza kapcsolgatni, hiszt-el is, csak lassabban. 555 teljesen megfelel a vissza kapcsoláshoz. Pl 2sec-re állítva.
bennem is felmerült, hogy egyforma feszültségbemenetnél nem lesz stabil a komparátor...
és most ötletem sincs hogyan lehetne ezt kiküszöbőlni. Relének én is az általad írt kapcsoló IC-re gondoltam (nekem csak mini relé )
Mikrokontrollerrel egész jól meglehetne oldani,
csak az már lehet hogy túl bonyolítás lenne, meg annak az árából jó sok analog IC kijönne. De talán lehetne csalni egyet, pl érintés kapcsoló a poti fém gombjára, ha hozzá érünk átkapcsolja az analog ágat, mikor elengedjük vissza (nem is kell így 555). Vagy egy infra LED a poti felett és mellette egy inra érzékelő, LED áramát úgy beállítani hogy mikor előtte van a kezünk (potit tekerjük) kapcsolja át az analog ágat. Kérdés mennyire zavar be a Nap sütés.
Huhh, elolvastam az elmúlt 1-2 oldalt. Lenne pár észrevételem.
Először is azon a rajzon, amit betettél korábban a két poti közül ha valamelyiket teljesen teltekered, és használod a standby funkciót, akkor a táp rövidre záródik. Szóval emiatt sem szerencsés az a megoldás, amellett, amit már a többiek elmondtak ezzel kapcsolatban. Az Attila86 féle megoldásban a nagyon kis értékű trimmerek nekem sem igazán szimpatikusak. Én inkább a hőfokszabályozóval sorosan tennék két trimmert, alulra és felülre, amivel be lehetne állítani a pontos határokat, de előbb jó lenne számolgatni, nem feltétlenül szükséges tudni 0-tól maximumig állítani ezeket. A standby vagy sleep üzemmódnak szerintem lenne értelme, de csak időzítéssel. Ha valahogy észre tudja venni az áramkör, hogy a páka visszakerült a helyére, akkor egy 15-60 perc (esetleg állítható) időzítés után kapcsolja le a fűtést. Ha a pákával ilyenkor csinálok kiemel-visszateszt, akkor kapcsoljon vissza. A megoldáshoz fel lehet használni a maradék két OPA-ból valamelyiket érzékelésre, időzítésre pedig a 4060 tökéletes (esetleg az időzítés hossz jumpereléssel állítható be a 4060 kimenetein). A hőfokkijelzés átkapcsolására a legjobb ötlet szerintem az érintésérzékeny hőfok-forgatógomb és egy néhány másodperces időzítő. Az érintésérzékeny forgatógomb azért is jó, mert nem kell külön nyomógomb vagy kapcsoló, ha menet közben a beállított hőfokra akarunk pillantani. A másik dolog, ami elhangzott, az az, hogy ennyi kényelmi funkció esetén már inkább mikrovezérlővel kellene csinálni. Igen, ez valós dolog. Én megcsináltam, már kétféle változat is elkészült. A legutolsó többet tud, elég sok extra dolog belekerült, de kiválóan működik. Viszont azon elgondolkoztam, hogy az első megépítettet, illetve a tapasztalatok alapján annak felpolírozott változatát érdemes lenne megépíteni úgy, hogy bárki utánépíthesse. Ez az első változat amúgy néhány apró átalakítással a mai napig működik az én saját pákámban. Lenne viszont pár egyszerűsítési elgondolásom, hogy könnyebb legyen az utánépítés. Ha gondoljátok, foglalkozhatunk a dologgal, vagy nyithatunk topicot neki. Az első változatban lévő PIC amúgy valami 400Ft körül van áfásan, tehát még azt sem lehet mondani, hogy ettől jelentősen megdrágul az áramkör - tudom, egy LM324 30Ft, vagy még annyi sincs, de nem ezen múlik, talán a trafó és a dobozolás a legdrágább. Bővebben: Link
Apropó: a pákában lévő hőelemek együtthatói.
Próbálta már valaki megmérni, hogy milyen együtthatóval rendelkezik a pákában lévő hőelem? Az én képeimen talán látszik is, hogy nekem nem JLT02-es, hanem talán valamilyen Solomon pákát sikerült vennem. Hogy a belsejük mennyire egyforma, azt nem tudom, ez is 24V/48W és beépített hőelemmel rendelkezik. Más a csatlakozója és mások a hegyek, amiket lehet használni hozzá (ehhez ilyen sapka-szerű kialakítású hegyek vannak, a fűtőtestre rá kell húzni őket). Az első PIC-es vezérlésemet megépítve hőmérős multiméterrel mértem be a pákát, felvettem egy kalibrációs görbét (elég szép egyenesre sikeredett). Ez alapján, a jelerősítő erősítését ismerve visszaszámoltam, és nekem 70uV/fok körüli együttható adódott. Netet utánanézve leginkább az E típusú állt közel hozzá, amiről 68uV/fok érzékenységet írnak. A második pákavezérlés megépítésekor a 68uV/fok-ot fixen beírtam a számításokba, majd utólag ellenőriztem hőmérővel - néhány fokon belül volt, tehát jó a módszer. Másik pákapéldánnyal is megmértem, azzal is jó volt a hőmérés. Tehát azt kérdezném, hogy valaki nem mért-e ilyen együtthatót a JLT02-nél. Ha lenne adat róla, akkor a szabályozási áramkört ki lehetne alakítani úgy, hogy egy pontos feszültségmérővel jól kalibrálható legyen. Az ugyanis sokszor felmerül az utánépítőkben kérdésként, hogy jó-jó, megépítette, de hogy állítsa be a hőmérsékleteket. Nem lenne hülyeség, hőmérő nélküli beállításhoz is adni útmutatót.
Igen, én ezt mind már kitaláltam egyszer:
Bővebben: A weboldalamon Csak van még vele egy kis gond... Valahol visszacsatolás történik benne, mert a 4066-nál oszcillál nagyon alacsony frekin az áramkör...
Sziasztok!
Az normális, hogy a forrasztóállomás 830 fokot mutat amikor nincs rádugva a páka? Nem kéne 0-át mutatnia? Az Attila-féle cuccot építettem meg.
Serintem is frappánsabb a PIC-es megoldás, és olcsóbb is. Baj hogy nem értek hozzájuk... de most ezen változtatunk, itt az idelye hogy elkezdjem.
Tambaga Normális... mivel a bemenet fel van húzva + ágra, így ha lehúzod a pákát a bemeneten magasabb + jel lesz az átlagosnál, és lényegében ezt a feszültséget méri a műszer (persze erősítés után)
Üdv! Elkezdet építeni a pákaállomást! Megvettem a cuccokat már csak a pákához való aljzat hiányzik
kimértem a pákát és "A fűtőszál kb. 13 Ω-ot mutat, a thermoelem 0 Ω-ot jó esetben (és hideg állapotban).(én kicseréltem a csatlakozóját xlr-re, de ez nem fontos) ezt vzoole írta" nekem a fűtőszál 13Ω de a thermoelem 1,3Ω volt és hidegen. Az lehet gond?? Most vettem a pákát még friss Szerintetek jó lesz így?
Szia kurtyka!
Ez teljesen normális, én is ilyen értékeket mértem szobahőmérsékleten. Sok sikert az építéshez |
Bejelentkezés
Hirdetés |




. Nagyon köszönöm a segítséget, most már működik rendesen .
(Ez lehet ludas a fi-relé levágásában?)

Túl sok baj van vele.
Szerintetek jó lesz így?




