Fórum témák
» Több friss téma |
Fórum » Labortápegység készítése
Látom. Ha 20V a sekunder fesz. akkor mennyi lesz a kimenő? És amit rajzoltam az nem jó?
Amit rajzoltál az egy egyszerű stab IC megfejelve egy áteresztőtranyóval, annak a kimeneti áramát nem tudod állítani. Amit linkeltem az pedig analógban az egyik legjobb labortáp, emellett egyszerű és olcsó. A feszültségét alapból nem lehet nullára állítani mert a minimum 0,95V, de az áramszabályozó potival levihető közel nullára.
A trafó szekunder feszültsége egyenirányítás és pufferelés után elvileg 1,41 szerese lesz a váltófeszültségnek, gyakorlatban olyan 1,31 szerese amikor a táp működik, de a kimenete nincs terhelve. Ennek az az oka hogy az egyenirányítón feszültség esik, ráadásul a rajta átfolyó áram függvényében egyre nagyobb. Hogy konkrét példát is mondjak, az egyik példányt ami a rajz alapján készült egy 22,8V szekunder feszültségű toroid látja el feszültséggel, a pufferen 30,06V van a táp működésekor, ebből 28,7V-ot tud előállítani a kimenetre. Ha leterhelem a tápot egy néhány W-os izzóval, akkor a puffer feszültség 30V lesz, a kimenet feszültsége pedig 27,6V. Ebből 2,25V esik a tranzisztoron, a többi a söntön. Tehát ha 20V szekunderű trafód van, abból kb. 24-25V-os max kimenő feszültséged lenne ezzel a táppal, szabályozható feszültséggel és árammal.
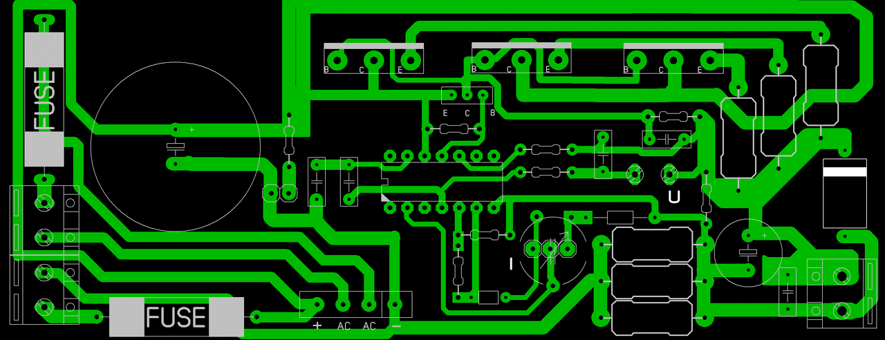
Köszi a magyarázatot. Igen kezdem érteni, hogy hol miért és mi is változik. Elkészítettem a nyáktervet. Feliratozva még nincsennek az alkatrészek. Esetleg megnéznéd, hogy a BD-et jól rajzoltam-e be? A 3A-es diódának mit tegyek be? A 4001 vagy 4007 elég?
Köszi !
Módosítsd ezt inkább. Ez ebben a formában tökéletes (lenne), 2 apró bibi van vele. Az egyik, hogy a kompakt kivitel miatt kimondottan CPU coolerhez illeszkedik, tehát a tranyók alul vannak beforrasztva hűtőfüllel (hátukkal) felfelé, a cooler kb. 12-13mm-es része fekszik csak fel a nyákra, és 1 csavarral rá is van fogatva. Van róla fénykép, ha visszakeresel a topikban megtalálod.
A másik gond a graetz. Ezek a műanyag 4-6A-es graetz-ek 1,5A-nél már olyan forróak hogy alig lehet megfogni a tokját. Ez nem jó mivel közvetlenül a kondi mellett van és melegíti azt, amitől a kondi idő előtt tönkremenne. Nem volt kedvem emiatt újratervezni a nyákot, így kivettem onnan a diódahidat és a trafó kivezetésére lett forrasztva.
Átrajzoltam. Elvettem a diódahidat a kondi mellől és összébb nyomtam, Így belefér a PC táp dobozába. A tranyóknak elég egy 80x45x5 aluhűtő (pctápos) ?
A nyákterveden más alkatrészértékek vannak mint a rajzon. Melyiket használjam? Ui. nem jó a rajz... javítom A hozzászólás módosítva: Márc 5, 2015
A javított rajz:
A hozzászólás módosítva: Márc 5, 2015
Hello!
Még abban szeretném kérni a segítségedet, hogy véleményed és tapasztalatod szerint, hogyan/milyen módszerrel oldjam meg a tápegység összekapcsolását, amikor +- -ként akarom használni? A hozzászólás módosítva: Márc 5, 2015
Annyi hűtés nem elég. Ha mondjuk 3A-en rövidrezárod akkor kb. 75W-ot kell elfűteni a tranyóknak. Ez egy közepes méretű procihűtőnek is csak úgy megy ha teker rendesen a ventilátor. Ha a venti nem forog akkor az sem tud 15-20W-nál többet eldisszipálni anélkül hogy megfőnének a tranyók.
A ventilátor jelképesen szólva megnöveli a hűtőborda felületét a többszörösére. A procihűtővel 2,8A-nél rövidrezártam a tápot, majd 15 perc múlva visszamentem megnézni hogy mi van. A hűtő a legmelegebb pontján sem volt 52 fokosnál melegebb. Tehát vagy ez, vagy a másik megoldás a jó nagy hűtőborda. Utóbbi jóval nagyobb is és drágább is. A fesz poti 10k az áram poti 1k. Az árampoti környékén lehetnek eltérések, mert készült 3 példány és mindegyikbe más volt a sönt értéke, valamint a kivenni szánt áram maximuma is. Az ellenállásokat hozzá kell igazítani. Már nem emlékszem pontosan de ha 2db 0,47 ohm a sönt, akkor a 2,5A max áramhoz jó a 10k és R_I max értéke pedig nulla. Ki is tudod számolni, a lényeg hogy ha az IC 2-es lábán a földhöz képest (sönt előtt) 0,6V körül van a feszültség, akkor kinyit a tokban a current limit tranyó és onnantól korlátozza az áramot. A 2-es láb feszültsége 2 dologból tevődik össze: egyrészt az átfolyó áram hatására a söntön eső feszültségből, másrészt az IC referencia feszültségéből (6-os láb) leosztott feszültségből, amit az árampotival szabályozol. Ha nagyobb feszt juttatsz oda a potival, akkor kisebb feszültségnek kell esni a söntön ahhoz hogy működésbe lépjen az áramkorlát. Így érhető el hogy ne csak a maximum kimenő áramot tudd beállítani, hanem attól kevesebbet is, mondjuk 500mA-t vagy 50mA-t, vagy amennyit akarsz. Ha a feszültséget nagyon finoman akarod állítani, akkor a feszültségállító 10k potival érdemes még sorba kötni egy 500 ohmos potit is. A 10k lesz a durva, az 500 ohm a finom állítás.
Sziasztok!
Ma elkészült a labortápegységem nyákja. Holnap jön az építés. Köszönet proli007-nek és Alkotónak a tervekért.
Ok. Megpróbálkozok a számításokkal. Az eredménnyel majd jelentkezem
Csak úgy kérdezem, ha volt már bocs, szóval elképzelhető-e elvileg, hogy egy E-bay-es, 500Ft-os szabályozható step-down konvertert betennék az áteresztő táp elé. A fesz szabályzó poti dupla lenne és előszabályozná a stabilizátornak a nyers feszültséget? Tudom, hogy van ilyen konstrukció. A kérdés, hogy egy olcsó kínai cuccal is működne-e?
Elvileg működhet.Az elő szabályzón egy voltal nagyobb feszt kell beállítani mint a kimeneti fesz.
Az 1 Volt nem nagyon lesz elég.
A hozzászólás módosítva: Márc 6, 2015
Miért?Attila tápjában 0,6V az előszabályzó és a kimenet között a külömbség.
Bocsánat az OFF miatt, de nem hagyhatom szó nélkül. Már többször találkoztam azzal, hogy egyes felhasználók a "különbség" szót helytelenül "m"-el írják.
Hello! Ez alapvetően nem elvi kérdés, hanem az analóg szabályzó felépítésétől függ. Ott a szabályzó egy Fet, és a Gate feszültség vezérléséhez külön tápfeszültség van. Vagy is így "Low Drop" a szabályzó.
Szia, úgy látom, hogy erre a panelre 50V-ot is lehet adni. Megkérdezhetem, hogy milyen terv alapján készül? Keresgettem itt a topikban, de még nem találtam meg...
Szerintem ez alapján készül.
Ez a panelterv tartalmazza a diódahidat, ezért azt feltételezem, hogy te AC50V-ot "adnál neki". Ez egyenirányítva és pufferelve már közel DC70V, ami jelentős kockázat a 63V-os elkóknak. A rajzon láthatod a trafó szekundereinek javasolt értékét. A "keresgélést" nem jól csinálod, mert pillanatok alatt célba lehet érni szinte bármilyen kulcsszóra is keresel ami illik ide.
Kösz a választ. Félreérthetően fogalmaztam: DC 50V menne rá (illetve AC 36V).
Akkor a rajz szerinti formában, 2x18V váltakozó feszültségre lesz szükség, és a kimeneti feszültség maximuma nem fogja elérni az 50V-ot.
Akkor azt hiszem, más megoldást kell keresnem, mert nekem 2x36V-om van a trafón... Kösz a segítséget!
Ahogy gondolod. Mivel a korábban kitárgyalt kérdések tanulmányozása nem a barátod, ezért nem is említem, hogy Proli007 milyen megoldást ajánl a problémádra.
Köszönöm a rávezetést, a kutatómunka meghozta a gyümölcsét!
Üdv!
Szeretnék építeni egy labortápot. Már összeírtam hozzá az alkatrészeket és lassan meg is rendelem, azonban egy dolog nem tiszta számomra. Lehet, hogy amatőr kérdés, de érdekelne, hogy teljesítményét tekintve milyen zenert használjak hozzá? Elég hozzá ez (0,5W) is vagy esetleg nagyobb teljesítményűt ültessek be majd (2W/5W)?
Akkor legközelebb próbálok egyet vele deszkamodellen.
Sziasztok!
Alkotó 2.7.4-V2-es tápegységét szeretném megépíteni. Elolvastam róla a szöveges PDF-et is a méretezésről. Az a kérdésem, hogy az R26-os ellenállást milyen esetben érdemes beépíteni? Ez műszerfüggő (digitális mérőműszerekre gondolok)?
Hello! R26 csak pontosítani lehet R25/R27 feszültség osztását. Ha M1 műszernek csak feszültségmérő funkciója van, akkor nincs jelentősége, mert a mérést a műszer referencia beállításával is lehet pontosítani.
A hozzászólás módosítva: Márc 9, 2015
Még egy apró kérdés. Műszernek kinéztem egy voltmérőt és egy ampermérőt, ha ezeket használom, akkor nem kell megépítenem a szaggatott résszel jelölt alkatrészeket?
Úgy látom ezek a műszerek automatikus méréshatár váltást is tudnak, igaz? |
Bejelentkezés
Hirdetés |
















