Fórum témák
» Több friss téma |
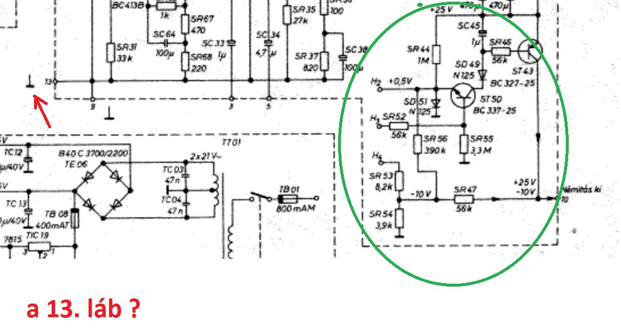
Idézet: „Igen az lehetséges, de nem értek hozzá ennyire. Honnan kéne ezt a vezérlőfeszültséget elővarázsolni?” Kapcsolási rajzot átnéztem, Úgy látom hogy a szabályozó modul 10. lábáról kéne jönni ennek a (-10 V ) vezérlő feszültségnek. Azt hiszem mérnem kell a H csatlakozón aztán a szabályozó modulon a zöld körbe foglalt részeket. Jól gondolom? A szabályozó modul 13. lába az a testpont? A fekete mérő vezetékett oda kell érinteni amikor a feszültség értékeket akarom mérni? Plusz transzfer karakterisztika....
Idézet: Igen, de a készülék háza is testpont. Oda könnyebb csatlakoztatni a műszerzsinórt.„A szabályozó modul 13. lába az a testpont?” Jól írtad, fekete zsinór a testre, piros a mérendő feszültségre. (ha a műszernél színhelyesen van bedugva a zsinór) Ha nincs némítás, akkor -10V körüli értéket kell mérni, némított állapotban pedig +25V körülit. Ha nincs negatív feszültség, akkor némításban van a készülék. Ha 0V van, akkor is. Csak akkor fog szólni, ha ott a modul 10 -es lábán negatív feszültség van. Kb. -3...-4V -tól már rendesen szólnia kellene. A hozzászólás módosítva: Máj 18, 2015
Azokat kell mérni, igen, hogy megvan-e a -10V, és eljut-e a fetekig, elsőre ezt. A 13-as láb az egy test.
De elvileg a két 470µF fent, zölddel áthúzva is test az egyik lábán, SC41-42 azok meg mégis közelebb vannak szerintem.Szerk: készülékház is jó, bár az pár mV-tal arrébb van, de itt most nem lényeges. A hozzászólás módosítva: Máj 18, 2015
Elhanyagolgató szerintem. Nem hinném, hogy megemeli 5V -tal a letörési feszültséget. A kollektor körben amúgy is csak hangfrekis jel van és elvileg nincs is egyenszint.
A hozzászólás módosítva: Máj 18, 2015
Válasszuk szét a dolgokat:
Gyártó által alkalmazott módosításról van szó, ami a gyakorlatban is- jól- működött -működik. Természetesen, van rá lehetőség, hogy áttervezd a készüléket, ha úgy gondolod , hogy elég felkészült vagy rá. Szerintem, itt, bár már írtam, a Videotonok, gyári állapotában történő javításáról, működtetéséről beszélünk.
A márkaszervízükben dolgoztam, javítottam rengeteg Vidi készüléket. Az utolsó szériás rádióerősítőkbe tették a BC -ket a fetek helyett -gondolom, mert olcsóbb volt. A BC -k hibája miatt jóval több némításos hibás készülék került be javításra, a feteshez viszonyítva. Szivárgott, zárlatos volt mindben a némító tranzisztor. Gondolom, a nagy negatív bázisfeszültség nyírta ki a B-E átmenetet.
A hozzászólás módosítva: Máj 19, 2015
Illetve a BC-vel ki-bekapcs. impulzust még kevésbé némít.
Jó lenne az a FET, de az eredeti némító kapcsolás sem stimmel egészen, kellene egy módosítás. Idézet: Pontosan. A jFET azért jobb oda, mert feszültség nélküli állapotban vezet, ami a bekapcsolási tranzienst nem engedi a végfokra. A bipoláris meg... mintha ott sem lenne. „Illetve a BC-vel ki-bekapcs. impulzust még kevésbé némít.”
P_Laszlo és steelbird köszönöm a részletes útmutatást, nemsokára végigmérem a szóban forgó dolgokat. Ez a némítás az ami akkor kapcsol be ha hozzáérek a készülék gombokhoz igaz?
Mert ez esetben akár nélkülözni is lehetne, ha nem okoz más problémát.
Ki lehet iktatni, de akkor bemenetválasztáskor, ki/be kapcsoláskor nagyot szól majd. Sem a végfokok, sem a hangszórók nem lesznek biztonságban.
Azért gomb érintésre némít, mert így átkapcsolások közben már biztosan némítva vannak a végfokok. Egyébként a váltás közben (pl. másik hullámhossz, más bemenet kiválasztása) nagyokat reccsenne/durranna a hangszóró. A hozzászólás módosítva: Máj 19, 2015
Óvatosan kipróbáltam. Bekapcsoláskor max hangerő állásban sem ad hangot, de bemenet választáskor tényleg eléggé durva. Viszon ez nálam jelenleg nem szempont mert csak számítógéphez van csatlakoztatva. Kazettás deckket mostanában nem használom. nem is csatlakoztattam.
Most javítottam egy 6363-ast. FM tunerben kicseréltem a 7db trimmert. Bekapcsoláskor és órák múlva is a középső zöld hangolásjelző világít mindez kikapcsolt AFC mellett. Semennyit se mászik. Végre van értelme a program egységnek.
Hiba esetén, valóban érdemes ezeket kicserélni, bár a gyártó is, több esetben,megtette.
Semennyit se mászik. -Nálam is igy működik a legtöbb Vt, de valószínűleg, zavarmentesebb helyen lakunk.
Ma méregetek. RA6363S A készülék bekapcsolva és közepes hangerőn szól. Az A csatlakozó 1 lábán +68V ( ha a test a készülékház akkor csak 16,6V)
2 lábán felvillan a műszeren a - jel de azonkívül semmi Lehet hogy rosszul csinálom? Fekete vezeték 3 láb vagy készülékház, piros vezeték a mérendő lábon van , mindkét módon mérem. 4 lábon +67,8V (készülékházon testelve +16,6V) 5 lábon +64,7V ( " +14,5V) Szabályozó modul H csatlahozó 4 láb semmi 5 láb készülékházon testelve +16,6V Szabályozó modulnál csak a 13 lábon tudtam mérni tesponthoz képest +49,5V illetve készülékházon testelve +2,4V Végfok modulokon a BF244 most ki van véve mert ha bent van akkor nem szól a jobb oldal sem. Méréskor 3-4 lábat használva testnek a következők: 2 láb semmi? ( bemenet ) 5-6 láb semmi ? ( itt kéne a -35V?) 7 semmi 8 láb +68,5V 9-10- lábakon +68V 11 lábon semmi? ( itt is kéne a +68V?) 12- lábakon Hangerőtől függően +0-3V között ( hangszórókimenet) Itt a bal oldali végfok semmi. 13 láb semmi A probléma továbbra is a bal oldali csatorna néma. Mindkét modulon és a szabályozón is mint előző hozzászólásaimban említettem ellenéllások,diódák mérve, kondenzátorok cserélve ( alaplapi 3 db is.) tranzisztorok cserélve. Mi lehet a gond? A hozzászólás módosítva: Máj 25, 2015
Szerintem kezdd újra. VfModul kihúz, tápfeszeket ellenőriz, majd kikapcsolt állapotban kondikat kisütve szakadásvizsgálat üzemmódban megnézed, hogy az egyenirányítótól, pufferektől rendben vannak-e a tápfesz ágak, nincs-e zárlat, szakadás.
Te cseréltél ebben pufferkondit? Jól lett visszaforrasztva? Mert ha jól mérsz, nincs negatív tápfesz.
Puffer kondik a gyáriak, nem nyúltam hozzájuk. A kicserélt darabok az alaplapi 3 db nem tudom már milyen értékű és a szabályozón a 100 microfaradosok.
Pufferkondi izzóval kisütve. Modulok lehúzva az alaplapról. Az alaplap szakadásvizsgálat megvolt. Minden ága rendben van. Hogyan tovább?
Szakadás/zárlatvizsgálat tovább a pufferekig, majd az egyenirányítóig.
Ha ez rendben, akkor végfok nélkül bekapcsolod, és üresjáratban megméred a tápfeszültségeket. Ha mégis megvan a +-34 akkor örülsz. A hozzászólás módosítva: Máj 25, 2015
+34V nem tudtam mérni sehol mindenhol többet 68V-ot mértem. Melyik alkatrész az egyenirányító? Végfok panelek levéve, szabályozó beszerelve. Mérés adatok az előbbiekhez hasonlóak.
Graetz egyenirányító, lent a kép jobb alsó sarkában, zöld csillaggal megjelölve.
Kapcsrajzon B80C5000 néven szerepel.
Igen erre gondoltam én is. Nagyon nehéz hozzáférni.
Ötletem sincs hogyan fogjak hozzá. Nem szeretném szétszedni a készülék vázat. A hozzászólás módosítva: Máj 25, 2015
Trafóval együtt kell kijjebb emelni. Utána már megborítható annyira, hogy levehető a trafóról és forgatható.
Nézni is rossz, nem még kiszedni. Brrr.
Nade ha egyszer muszáj..
Nem is nagyon akaródzik. Valószínű marad ahogy van. Inkább cserélgetem majd a modulokat.
Oké, de ha nincs Ut- tápfesz... akkor eleve nem fog tudni normálisan működni, és a 40V-os pufferkondi sem feltétlenül szereti, ha 68V van rajta, tehát mindenesetre érdekes. Jelenleg valami olyasmi van, mintha a trafó szekundere és a test között szakadás lenne, a test és a '-' táp között pedig zárlat. Ezért írtam, hogy végig kéne követni zárlat/szakadás szempontból a tápokat egészen a trafóig.
De ahhoz bontani kell. A hozzászólás módosítva: Máj 25, 2015
Ne is mondd... a némító áramkörnek ott is vannak cuccai. Nem egyszerű cserélni ott hátul bármit is.
Hja, és rozsdas, ha mégis bontanád, az LM7815-öt is csavard ki időben, különben le akar majd szakadni a panelről a lábaival.
Köszi. Megjegyzem a másik készülékem szintén RA6363S kifogástalanul működik pedig annak is 68V van a pufferkondenzátorain. Gyönyörűen szól minden hangerő mellett. Évek óta semmi baja. Újkorában vettem a 80-as évek elején. Azóta kifogástalan. Igaz méregetni csak most mértem összehasonlításképpen.
akkor rosszul mérsz. Ut- és Ut+ között tényleg 68V van, de a testhez, nullához viszonyítva +-34. A két pufferkondi közös csatlakozási pontja = Test, GND. |
Bejelentkezés
Hirdetés |





Plusz transzfer karakterisztika.... 


