Fórum témák
» Több friss téma |
Fórum » Léptetőmotorok (vezérlése)
Nézelődtem, végigfutottam az összes hozzászólást kapcsolások után kutatva, amiket találtam, azok bipolárishoz voltak, vagy 4,5 fázisúhoz, valami nem jól jött ki.
Másik dolog, hogy ugye ez scannerből van... ami még működött amikor szétszedtem és megvan minden panelje, csak a doboz meg a sín nins amin futott, de más panelje, ami gépre megy meg amibe bemegy a 230V ezek megvannak... Esetleg ezeknek a paneleknek az átalakításával meglehetne hajtani? ha igen, akkor hogyan?
Szia! A kezdő kérdésekben úgy Január 5-től részletesen tárgyaltunk Kicsa "kollégámmal" egy unipoláris motor meghajtót. Egyszerű, alapalkatrészekből készült... Jó olvasást!
Köszi, átnézem
ui.: Január 15-ig átnéztem a témát, de jan 12-től már nem foglalkoztak vala... Hát nem tudom, bonyolultabb, mint amire gondoltam, Írok PM-et Kicsa-nak,hogy hogyan halad...
Találtam a gépemen a CNC mapámon belül ilyet, szerintem ez hasznos lehet bár nem tudom mennyire jó anyag...
))))
Üdv! Remek anyag! Főleg a 4 tengelyes vez áramkör PIC-el. Csak átfutottam rajta, úgy látom ez komplett leírás, program,.. már csak meg kell emészteni!...
Elkezdtem nézegetni milyen CNC-s anyagok vannak a gépemen, találtam egy 50MB-os pdf-et ami leírja, angolul, hogy hogyan kell CNC-t csinálni... egy könyv van bescannelve...
Még magát a mechanikus vázat is lépésről lépésre mutatja, hogy miből mekkorát hova kell csavarozni, heggeszteni, aztán a konfiguráció, minden benne van, lehet feltöltöm majd egy tárhelyre a cnc-vel és a léptetőmotorokkal kapcsoaltos anyagokat
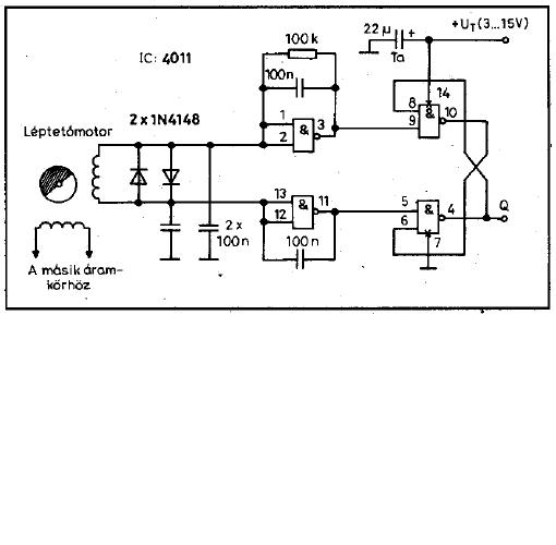
Szia! Letisztáztam azt a kapcsolást, ami neked indulásnak megfelelne. ezzel az áramkörrel meghajthatsz egy 2 fázisú unipol. léptetőmotort. Ennél egyszerűbben talán csak "célirányos" íck-el lehetne megoldani. (elég drágák)
Az Rx előtét ellenállás értéke 1k, a frekvenciát a potival lehet változtatni, Az 1 µF-os kondit lehet kisebbre cserélni. Ezt a kapcsolást felhasználva mint alapkapcsolás, lehet 5 fázisú bipoláris meghajtót is építeni belőle... A sztereo poti sem kötelező, csak azért van benne, hogy ha állítod a frekvenciát, a kitöltési tényező ne változzon meg. Vagyis a 7-6 láb közötti poti kivehető, helyette egy 100 k-s ellenállás mehet. Postscript formátumban küldöm.
mien progival lehet a .ps fileokat megnyitni?
köszi h feltetted pdf-be is!
gondolom ez jó 5 pólusú léptetőmotorhoz is(fax ban volt benne)? adatlapot ahogy tudok mellékelek!
Köszi a választ!
És az nem lesz gáz hogy nem egyformák a motorok?
Az nem. Még a lépésszög is lehet különboző, a szoftverben a tengelyek inkrementációját (hogy egy lépésre hány mm-t mozdul) külön-külön lehet állítani. A legtöbb esetben a függőleges tengely lehet kicsit gyengébb. A fúrásra rásegít a főórsó és a motor tömege.
Sziasztok.
Tudtok segíteni nekem abban, hogy hol találok olyan kapcsolást, ahol léptetőmotorból lehet digitális potenciométert, vagy ikrementális szögadót csinálni? Mintha valahol már láátam volna de nem tudom, hogy hol. Köszi a segítséget
Itt van néhány....Az OPA-s verziónál ajánlott a visszacsatolás.
Köszi a segítséget.
le vagyok kötelezve, vagy hogy kell mondani :yes:
Üdv!
Ismét itt vagyok! Nem sok időm volt mostanában és mától hét közben megint pesten vagyok koleszba..de a lényeg : Elvileg hibamentes nyákjaim otthon várnak kipróbálásra. Ha működnek,feltöltöm majd a teljes nyákokat...
Ha rámered tenni az LPT portra, akkor van egy basic programocska, amellyel le lehet tesztelni az áramkört. Én egy 5 collos floppymotorral próbáltam, igen érzékeny, még a visszacsatolás alkalmazásával is, amely sokkal stabilabbá tette!
Az l297 -es ic vel nem lehetne valami nagyobb darlington modult vagy FET-eket meghajtani? A nagyobb terhelhetőség miatt. Esetleg tudna valaki segíteni rajzzal ? Köszi előre is.
Lehet, sőt kell is. Rajznak nincs érelme, ráakasztod, kész!
Sziasztok!
Az én gondom a következő: van egy bipoláris léptetőmotor, rá van írva, hogy fordulatszám: 1200 ford/perc (gondolom ez a max.) Na én ezt a motort 100-200-as fordulatszámnál sehogy sem tudom jobban megpörgetni, mert kiesik a szinkronból és megáll és csak sípol. a vezérlése:74ls74 és 74ls86 ic, a teljesítményrészét próbáltam tranyókkal, fetekkel, L298-al, de nem tudom felpörgetni. mi lehet a gond? Milyen jel kell neki? 200-as fordulatszám alatt hibátlanul megy, lépésvesztés nélkül vált irányt menet közben is. Ha valaki segítene, előre is köszönöm!
Hello. Ilyen problémával én is találkoztam. Biztosat ugyan nem tudok, de a jelalakkal (homokvár, szinusz?) és a hajtás áramgenerátoros jellegével ki lehet csikarni nagyobb fordulatszámot
Azt tudom hogy kell utána "végfok", úgy értettem hogy a 298-ast kiváltani valamivel hogy tudjon legalább 10A-t.
Esetleg áramkorlátot lehessen állítani rajta 2-3 fokozatban. 3-6-10A. Nem szakmám (csak hobbi) az elektromosság ezért kérdezem. Pl. ilyenem lenne egy jópár db. és nem kellene venni: http://www.ventisette.net/sitob2b/DataSheet/ESM3030.pdf Csak azt nem akarom hogy valami nagyot pukkanjon. Egyszer egy 25A -es IGBT már nagyot szólt Azt hittem tudok frekiváltót javítani, aztán kiderült hogy mégsem. A közelben senki hozzáértő nincs. Üdv.
Hali
nézelőtem de nemigen találtam választ, a kérdésem: hogyan/milyen képlettel tudnám kiszámolni egy léptetőmotor forgatónyomatékát?
Nah nehezen találtunk egy kollégával egy komplett rajzot, hogyan lehet meghajtani léptetőmotort, teljesen komplett.
Szeretném megkérdezni, hogy mit kapcsolnak a kapcsolók és, hogy melyik, mit kapcsol, plusz szeretném a ledek azok miknek az állapotát jelzik?
jah ez is érdekel ami előttem lévő hozzászólásban van...
Hogyan tudom megmérni?
Na azok a "home" és a "limit" kapcsolók. Ezek a gépen vannak és akkor adnak jelet a PC-nek amikor a szerszám "otthon" van illetve ha az eléri a lehetséges elmozdulásának határártékeit. De ez program és gép-specifikus. A LED-ek ezen kapcsolók állapotait jelzi.
Értem, köszi
őőő megmérni a motor teljesítményét azt hogyan is tudom?
Pontosabban a forgatónyomatékát. Lásd rajz. Nyomaték =erő [N]*erőkar [m]. A kar legyen vizszintes. Akkora súly tegyél rá amit már nem bír tartani, illetve emelni. Ez a mődszer nyilván csak a tartónyomatékot méri. (1kg=10N)
4 illetve 5 kivezetéses stepmotorhoz tud valaki elektronikát? ha nem feltétlenül muszály ne olyat ami számítógéppel van vezérelve! hanem ,,gombokkal vezérlem"
|
Bejelentkezés
Hirdetés |




))))








