Fórum témák
» Több friss téma |
Fórum » Digitális forrasztóállomás
Szia. Én ugyanígy oldottam meg, Arduino mini proval. Ha hidegebb a páka hőszenzora (nem a csúcsa!!!), akkor rákapcsolom a teljes tápfeszt. Egyébként pedig kikapcsolom. Így elértem +-0.5 fok ingadozást a szenzornál. Ennél sokkal rosszabbul alakul a csúcs hőmérséklete, de mivel ott nincs szenzor, nem tudok mit tenni. PID szabályzásnak itt nincs értelme, mert a hőkivétel a pákából nem állandó forrasztás közben. Ha meg nem forrasztunk, lényegtelen, hogy 320 vagy 325fokos a csúcs.
Amit még érdemesnek tartanék beépíteni, az egy mozgásérzékelő. Ha nem mozdul a páka, egyre alacsonyabbra veszi a hőfokot az idő múlásával. Ha megmozdul, azonnal elkezd fűteni, ahogy a csövön kifér. Mindez úgy beállítva, hogy 5mp-nél ne kelljen többet várnom a pákára, esetleg csippanhatna is, ha visszamelegedett normál hőfokra. A hozzászólás módosítva: Jún 16, 2015
"A Weller, ha jól tudom, minden pákájában platina szenzort használ így annak nincs polaritása."
Szia. Nem jól tudod, pl. a PES50-es pákában K hőelem van. Mondjuk a régiek közül lehet ez az egyetlen kivétel.
Igaz, ezért is volt ott az a "ha". Nekem WSP80-am van, ebből kifolyólag gondoltam, hogy mindegyik olyan lehet. Viszont minden feladathoz/elváráshoz/körülményhez más felépítés kellhet, ami miatt nem lehet mindíg ugyan azt alkalmazni. Így utólag rákeresve a Weller PES50 hőelemre, 3db van amibe jó a benne lévő K111-es hőelem (EC1201, PES50, PES51), ezen kívül azért van még pár hőelemes.
Kovidivi
A bekapcsoláskor a rendszer stand-by állapotba kerül. A rotary-n lévő nyomógomb nyomására a páka az alap hőmérsékletre fűt (150 °C), majd az újbóli megnyomásra visszaáll stand-by állapotba. A három s nyomást követően alapbeállításba kerül a rendszer, vagyis elfelejti a legutóbb beállított hőmérsékletet. A pákában található K-szondát használom. A MAX 6675-öt nem kell kalibrálni, mivel digitális kimenete van. Most hétvégén nekiállok programozni, a puding probája az evés lessz...
Hajrá!
Én raktam a páka fölé egy NTC ellenállást, így ha pihen a tartójában, megemelkedik picsit a fesz. osztón mérhető feszültség, ezt kihasználva 15 perc pihenés után csökkenthetem a hőmérsékletet. Plusz én beépítettem egy csipogót, ami szól, ha nincs a páka csatlakoztatva, vagy ha a szabályzás a páka túl forró, amit már nem is tudok mérni, mert a műveleti erősítő kimenete maximumon van (3.2V 5V-os tápnál). A csipofgót arra is lehetne használni hogy csippan egy nagyon rövidet, ha felfűtött a páka, stb.
Szia! Ez így nem nagyon érthető: bekapcsoláskor stand-by azaz készenléti állapotba kerül a rendszer, vagy nálad ez jelenti az üzemi állapotot?
Bekapcsolás = tápot kap a rendszer, vagyis ekkor van stand-by állapotban, a kijelzőn megjelenik a páka aktuális hőmérséklete (szobahőmérséklet). Amikor megnyomom a rotary-t, akkor kezd el fűteni.
Így már értem. Jól láttam ellenállás - zenerrel csökkented a 24V-ot a 7805-nek? 7805-nek nem kell hűtőborda?
Üdv!
Tudnátok ajánlani egy komplett forrasztóállmást? Ami idáig volt tönkre ment mivel nem bírta hogy 2-3 óra hosszáig ment. Nem baj ha nem digitális, de jobb lenne. Maximum 20 000Ft-ot tudnák ráfordítani. Előre is köszönöm!
Esetleg egy ilyen: Bővebben: Link Nekem bevált több éve használom.
Programozható hőfok-memória, beállítható *szundi* mód. 450 C fokig állítható. A hozzászólás módosítva: Szept 16, 2015
Üdv! Olvastam hogy többetek is épített már hőelemes pákához szbályozást, ezzel kapcsolatban lenne nekem is kérdésem:
Tudnátok tanácsot adni, hogyan lehetne kikalkulálni a hőelem felerősítéséhez szükséget mértéket? Ha jól tudom, a K típus 460C körül ad ki 20 millivoltot, amit mondjuk ha 250x-re felerősítünk, akkor kapunk 5V-ot megközelítőleg. Jelenleg olyan állomáson dolgozom, amiben nincs még hidegpont hőmérés, így úgy gondoltam, azt egy olyan 40C-ra állítom majd be, ugye hozzáadom a hőelemből mért értékhez, és megkapom a valóságos hőmérsékletet. Az elején elvileg hidegebb lesz, a végére meg melegebb, de ha 40C fölé menne, már a pákát is alig lehetne fogni. Csak annyi a problémám, hogy nem igazán tudom megmérni, ez mennyire működik a valóságban. Nincs igazán szükségem szabályozásra, csak hogy ne melegedjen túl a dolog, menjen úgy mint egy alap 230V-os páka amit csak bedugok a konnektorba. Elegendő, ha a számításokra hagyatkozom, vagy nem lehet ilyen egyszerűen letudni? Köszi előre is
Tegyük fel 500 fokig akarsz mérni. K típusú hőelem 41uV/°C-os érzékenységű.
5000/((500*41)/1000) = 243.90243902439024390243902439024-szeres erősítés kell, hogy 500 fokon 5000mV-ot mérj. Ja és 460 fokon 18.86mV-ot mértél.
De akkor a hőelem adatai, meg a kiszámított erősítési arány alapján elég megcsinálni, vagy nagy a pontatlanság ebben, utána kell állítani?
Megközelítőleg elég, ellenőrizd egy hőmérővel.
A pontatlanság mindig mindenben van, de az "relatív". Vagy is nem az számít, hanem az elvárt pontossági igény, és ahhoz kell mérni a dolgot, megfelelő-e vagy sem.
Sziasztok. Régebben már írtam, de csak most tudtam beszerezni nekem megfelelo pákát. A lényeg az hogy szeretnék építeni egy digitális vezérlot arduino UNO-val. A páka egy 24V/48W PENSOL-IRONE-N fekete típusú, ezt ajánlották sokan. A trafóm 24V-12V és 50W. Ennek gondolom megfelelonek kell lennie. A lényeg hogy minnél kevesebb alkatrészbol meglegyen. A kijelzés vagy 3 darab 7 segmenes kijelzovel, vagy egy kétsoros lcd display-el oldanám. meg. Gondolom az utóbbi egyszerubb.
Találtam egy oldalt. Nekem még jó is lenne. Ntb adapter helyett lehetne használni a trafót? De ehhez a pákához AC kell ugye? Nem DC. Bővebben: Link
A hozzászólás módosítva: Okt 4, 2015
Mindegy, hogy AC-t Vagy DC-t kap. Javaslom nem arduinoval hanem avr-el megepiteni
Most vegyem ki az arduinobol az atmel chipet? Indokold meg hogy miért? Ez egy olcsóbb kínai fajta. Szóval rááldoznám. Nem originált.
A hozzászólás módosítva: Okt 4, 2015
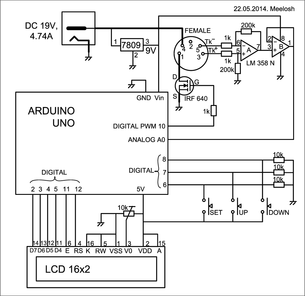
Meg tudnátok mondani, hogy a második műveleti erősítő miért szükséges a kapcsolásba?
Én is építés közben vagyok, megcsináltam egy erősíző kapcsolást, nem invertálóra rá a hőelem +-ot, a hőelem - a GND-re van kötve. Az erősítés jelenleg 500-as, de csak a teszelés miatt, és rendesen működik. Szkóppal mérve kb 10mV-nál kezdi olvasztani az ónt, én 18-ig hagytam felmenni, ami a kb 450Celsius. Ezeket ötszázzal megszorozva is működött, hogy nagyjából 5V-nál kezdte el olvasztani. Mire kellhet a második erősítő?
Ha a válaszomnak ez a fele ragadt meg, akkor legyen.
Arduino-val nem fogod soha az életben megérteni, hogy hogyan működik egy AVR. Programozást meg fogod tudni tanulni, de a legtöbb példakód fenn van a neten és sajnos sokan ezeket használják, nem írják meg újra, pedig mennyit lehet belőle tanulni... a többit nem fejtem ki, legyen elég ennyi indok.
Csak annyi szerepe van, hogy a bemeneti ellenállása nagyon nagy. Például feszültségmérésnél, feszültség osztók után bekötve használnak ilyen bekötésben műveleti erősítőt, így az AD konverter bemenete nem terheli a feszültségosztót, pontosabban mér.
Itt nincs rá szükség, mert már eleve műveletierősítő után van. Viszont az LM358 dupla, szerintem csak nem akarta a készítő szabadon hagyni, ezért bekötötte. Ha dupla erősítőben nem használsz egyet, akkor a bemeneteit érdemes leföldelni, mert összeszedhet zavarokat, esetleg begerjedhet és megugrik a fogyasztása. Az IRF640-et meg kéne nézni, hogy 5V-ról le lehet-e zárni rendesen. Érdemes IRL FET-eket használni. Az 1K-s ellenállást kicserélném 100Ohm-ra, és egy 1K-s ellenállást betennék a test és a Gate közé közvetlenül a FET mellé, biztonsági okokból, pl ha véletlen a 100 Ohm megszakat, vagy az AVR PWM lába megnyekken, akkor is nyitva marad a FET. Továbbá külső aluláteresztő szűrőt is tennék be a műveletierősítő után, mondjuk 7Hz-re, ilyenkor érdemes 15-30Hz-re megválasztani a PWM frekit. A 100nF-os kondenzátorok is lemaradtak a máveleti erősítő tápjából. Ne feledkezz meg a hidegpont kompenzálásból, a legtöbb ilyen forrasztóállomásból hiányzik. Egyébként elég furcsa a bemenete a műveleti erősítőnek, én nem így csinálnám.
Köszi
![]() Én IRLz44 fettel indítottam,ellenállásokkal, ahogyan írtad, bár a működtetésig nem jutottam el. Az számomra sem világos, hogy a hőelemet miért az invertáló és nem invertáló láb közé teszi, megnövekedik így az érzékenység? Vagy nemtudom.Én a test és a neminvertáló közé tettem. Amivel én gondba vagyok, az az erősítés megválasztása, és visszaellenőrzése, hogy jól csináltam-e, a vezérlésig még nem volt merszem eljutni.Amikor vörösen izzott a hegy, az azért nagyon nem tetszett. Csúnya zöldes színe van azóta, bár működik jól. Tudok olyan multimétert szerezni, aminek van K típusú hőelemes hőmérője, így elvileg a páka hőelemét is kijelzi jól. Sajnos az enyém kék-fehér, 4 vezetékes típus, szóval a thermisztort nemmtudom melyik kettő közé kéne kötni A hozzászólás módosítva: Okt 4, 2015
Még nem csináltam sehogy, addig nem jutottam el. Ha sok időm lesz csinálom avr-rel, ha csak kevés(ami sajnos most valószínű) akkor arduino.
Szerintem is baromság, ahogy be van kötve, lehet hogy nem is müködik. Szerintem jól csináltad a bekötést.
Bővebben: Link A műveleti erősítő bemenetére egy 10 vagy 100nF-os kondit is köthetsz. Zavarszűrés. Nem olyan egyszerű ezt JÓL megcsinálni,nekem majdnem fél évig tartott a 0-ról megtervezni és megcsinálni egy gyári minőségű állomást. Persze nem minden nap foglalkoztam vele, hanem munka mellett. De ma már sorozatban készülnek ezek az állomások.
A digitális szabályozásnál hogyan oldottad meg, ha nem titok, hogy hőn tartsa magát?
Mármint eléri a beállított hőfokot, és teljesen kikapcsol a fűtés, amíg el nem éri a beállított minimumot, amikor újra teljes gőzzel bekapcsol? Csak azért kérdezem, mert tapasztalatom szerint még nagy erősítésnél is van 1-2másodperc késlekedése, míg elkezdi a hőmérséklet esést jelezni, akkor is olyan kicsi mértékű, hogy 10 bites digitalizálásnál is maximum 1-2 fokozatot jelent, amennyit bőven tévedhet is a mikrokontroller.
PID szabályozással oldottam meg.
Megfelelő HW-vel a 10 bit is elég.
Hú, hát ez nekem elég bonyolult
Azt hiszem először megcsinálom simán, tud amennyit tud a 10 bit |
Bejelentkezés
Hirdetés |






Egyébként elég furcsa a bemenete a műveleti erősítőnek, én nem így csinálnám. 



