Fórum témák
» Több friss téma |
Fórum » JLT-02 analóg forrasztóállomás
Műszaki ember, nem a szóbeszédre hagyatkozik, hanem mér..
Én is a mérésre hagyatkozom, ezért gyorsan le is mértem, hidegen 2,2Ohm.
Attól ez még lehetne bármi.. Feszültséget is kellene mérni, és nem csak hidegen, hanem melegen. Abból talán több tudható meg..
Attól tartok, hogy az melegen is 2,2 ohm körül lesz, mert valószínű, hogy a fűtőszálad mérted. termisztor kb. 48-50 ohm körül lesz. De semmi se biztos ezeknél a klónoknál, mérni kell mint ahogy Proli is írja. Tedd forrásban lévő vízbe a pákát és úgy ki fog derülni, hogy melyik kivezetés mit rejt. Szerintem vzoole "univerzális" vezérlőjét áttanulmányozva, megoldható az átalakítás.
Szia!
Jó helyen mértem, mert a pákát fel is fűtöttem utána labortáptól. Ha szükség van rá továbbra is, megmérem forrásban lévő vízben is azt az ellenállást. Felfűtve nem mértem rá.
Vzolee univerzális rajza alatt ERRE gondolsz? Már régóta szemezgetek a kapcsolással, meg akartam építeni korábban is, de nem került rá sor.
Tökéletes! Hálásan köszönöm!
Látom, odaírtad a visszacsatolás értékét. Akkor ezek szerint mégis csak termisztor van benne!
Nyugi, tudsz te a termisztorral is fűteni, igaz, 60foknál nem lesz melegebb a páka!
Nekem már sikerült. A vicc, hogy nem lett semmi baja.
Igen, végül is logikus, hogy az is felfűtt!
Bár gondolom inkább a fűtőszál ellenállása közelít a 12-18Ohmhoz.
Sziasztok!
Attila86 állomásához a tervek szerint egy 12 és egy 24 voltos szekunderre lenne szükség. Lehetne táplálni az állomást egy trafóról ami 2*12Voltot ad? Köszönöm!
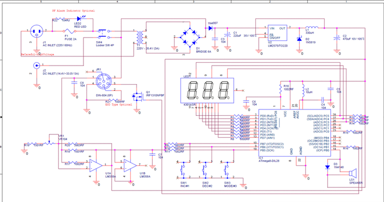
Pl. így:SL10/ JLT02 stb rajz
Termiszotor pákával hogyan használható? Van egy Hakko klón pákám és feleslegesen nem költenék másikra.
Üdv m.
Szert tettem két darab HAKKO 907/ESD pákára. Érdekelne milyen típusú hőelem van ezekben a pákatípusokban , és létezik e adattáblázat e típusú hőelemhez. Bármilyen jellegü segítségeteket előre is köszönöm. Bővebben: Link
Semmilyen, mert termisztor van benne. Nem méregettem, de szobahőmérsékleten 60 ohm körül van.
Az ugyanilyen ATTEN907-be meg már hőelemet tettek, vagy én fogtam ki valami érdekes darabot.
Hogy mennyire fedi a valóságot nem tudodom , de ezt találtam a neten. Mérni még nem tudok , rendelés alatt van. Hátha más is hasznát veszi.
A hozzászólás módosítva: Júl 19, 2015
Ami hakko klónom nekem van (ebay-es) azt semennyire, mert nem 275 fokon 60 ohm hanem 23 fokon, és ha jól emlékszem nem is változik ekkorát felfűtve sem.
Marad a mérés. Addig is megterveztem az áramkört a táblázat szerint. Ha másak az értékek csak pár ellenállást kell más értékűre cserélnem . Lényeg , hogy termisztoros legyen. Ez is nagy segítség volt. Bár jól jönne 200C és egy 450C pontos ohm mérés addig is. Ebből már az értékek számíthatóak lennének.
Sziasztok. Segítséget szeretnék kérni forrasztóállomás ügyében. Van egy trafóm (képen láthatóak az adatai), szinten for.állomásból, de a vezérlésének annyi, és a páka sem volt valami híres. Ilyen pákát szeretnék vele vezérelni, lehetőleg legyen LED display is rajta, ami mutatja a hőmérsékletet. Esetleg találtam egy arduinoval vezérlőset ami megtetszett. De nemtudom hogy ezt a trafót fel lehet-e hozzá használni. Előre is köszönöm.
Hello! A páka a háló szerint 24V/50W-os, a trafód is 24V/50VA-es. Úgy hogy jónak kell lenni, de..
A rajzon amit választottál, a trafónál, 3A van írva, neked meg 2A-ed van. Viszont teljesen felesleges szűrni a páka feszültségét. Így a 24V váltóból, 32V lesz, és a páka is többet fog enni. Ha nem szűröd, a 24V váltóból csak 24V egyen lesz. Nem kell a böszme 2200µF-os kondi, viszont kell bele egy plusz dióda és egy 100µF-os kondi is elég. A Fet-nek, meg nagyon megteszi a szűretlen 24V feszültség is. A kütyünek van egy DC tápbemenete is, ahol azt írják, hogy 14,4V..33V-ig minden jó neki. (Amúgy ez cseppet túlzás, mert hogy fog ez fűteni 14V-al?) De viszont így a 24V bőven megfelel, a páka úgy is arra van tervezve, nem a 32V-ra. Egyébként ha nem akarod külső DC 24V-ról működtetni, akkor célszerű az AVR részére a tápot, nem a +32V-ról venni, hanem a trafó 12V-os középleágazásáról. Ekkor még kapcsolóüzemű táp sem kell az AVR táplálására. stb..
Szia . Nem tudom neked ez mennyire felel meg? Ha igen nem kell tovább keresned vezeérlés után. Bővebben: Link
Akkor elfelejtem az arduino-t. Egyszerubben hogyan lehetne megoldani? Ez megfelelne?
A hozzászólás módosítva: Júl 22, 2015
Miért kellene elfelejteni az Arduino-t? Az Arduino-t egy teljes értékű Atmega328-ként lehet programozni, amivel szinte minden megoldható. Rárakod az analóg bemenetre a szenzort, beállítasz erősítést, amennyi kell, és ez alapján vezérled a pákát egy FET-tel, ahogy Proli is írta fentebb, minimális pufferkondival. A kijelző meghajtást pedig ellesed az Instructable-s linkből. Én is így oldottam meg, csak én műveleti erősítővel.
Jó tanács is van a cikkben, én 19V-os laptoptápról használom a pákát, 370foknál feljebb nem tudom a hőfokot emelni, ilyenkor max kitöltésen megy a FET.
Nincs az Arduino-val semmi baj, de ehhez is megfelelhet a trafó.
Akkor tudnátok nekem ebben segíteni. Már van egy kínai Arduino Uno R3-asom, ami működik.
Hello! Ha kapcsolástechnikailag gondolod, akkor mindössze egy diódát kell a hídegyenirányító és a puffer közé betenni és a kondi értékét le lehet csökkenteni. Ez csak ennyi.
Most akkor ezt egy Arduino-val hogyan lehet oszehoszni. Ertem hogy abban is ilyen uC van, de azért bonyolult.
|
Bejelentkezés
Hirdetés |




Nekem már sikerült. A vicc, hogy nem lett semmi baja. 







