Fórum témák
» Több friss téma |
Sziasztok!
Spal AS80-as riasztóm van. Le lett szedve az akku saruja, emiatt újra kellett programozni a távját. De azóta nem zárja az ajtókat. Riasztó, ajtónyitás minden megy. De záráskor csak villog... Mi lehet a hiba oka? Válaszokat előre is köszönöm!
A kimenetet nem konfigoltad be rendesen...
Köszi, de már nagy nehezen rájöttem a hibára.
Az As80 dobozában a záró relé kontaktos volt.
Sziasztok.
Óriási bajban vagyok, Megan Scenikem van I es. A kulcsban lévő ellem le volt merülve igy gyorsan kicseréltem most meg nem működik. A lényeg ha nem a kulcsban lévő gombbal nyitok akkor nem indul a kocsi, ha minden igaz az immo letilt Segítsetek.
Sziasztok.
Óriási bajban vagyok, Megan Scenikem van I es. A kulcsban lévő ellem le volt merülve igy gyorsan kicseréltem most meg nem működik. A kulcs működik csak nem nyit/zár és nem oldja föl az immot. Segítsetek
És a kulccsal nyitod ki az ajtót? Szerintem elemcsere nemcsinálhat ilyen gubancot.
Elemcsere közben nem esett ki az immo kis kapszulája a tokból? Ha igen, akkor kezdheted keresni...
Sziasztok!
Egy kis segítséget szeretnék kérni. Vásároltam egy ARIANE ultrahangos modult amit Rhino z1m nn típusú autóriasztóhoz szeretnék bekötni. Hogyan kéne bekötni mert van két verzió is, sajnos angolul van. Mellékelem a hozzáadott leírást. Köszönöm a segítséget. Üdv: sopi
A plusz és a negatívon kívül melyik a harmadik vezeték amit bekel kötni és hogyan? Diódát is jelez az egyik rajzon.
A dióda az ajtó kontaktushoz kell , ami nyitáskor élesíti a rendszert .
Ugyan erre a szálra dolgoznak az ultrahangos modulok is.
Sziasztok!
Segítségeteket szeretném kérni abban, hogyan lehetne átprogramozni a riasztóját a gépjárművemnek, amely egy VW Golf IV kombi 1.6! Jelenleg az a helyzet, hogy ha nyitva hagyom a központi zárat leállított motornál, akkor kb 1 perc elteltével leriaszt és, amikor ebben a helyzetben elindítom,le is fullasztja magát, aztán csak újra riasztás és kiriasztás után ehet vele elindulni. Ezt a helyzetet szeretném kedvezőbbé tenni. Különböző variációk érdekelnének, mert állítólag valamilyen elektromos berendezések működtetésével állítható a riasztó működése. Remélem,nem voltam nagyon nyakatekert a fogalmazásban, de a segítséget előre is köszönöm!
Sziasztok!
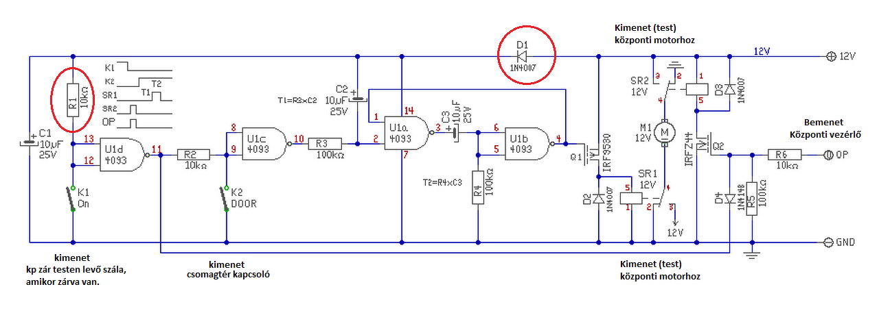
Visszatértem, újabb problémával. :S Legutóbb Inhouse és proli007 segítségével hozzá jutottam egy személyre szabott csomagtér vezérlő kötési rajzához, amit nem tudok elégszer megköszönni. Össze is pakoltam próba panelen, viszont némi nehézségbe ütköztem: Először az R1 ellenállást kihagytam, mert (gondolván) "feleslegesen" késleltette a zárást, illetve sikerült az IC tápját fordítva bekötni. A végeredmény a D1 dióda kisülése volt. Kimértem a kondikat feteket multival, diódákat ahogy tudtam, jók voltak. IC csere, dióda csere, próba: D1 füstöl. Én mint laikus vissza raktam az R1-et a helyére, gondolván biztos azért füstöl a D1, kisült dióda csere, próba: D1 füstöl. Itt tartok most... Csatolom a kötési rajzot is, bekarikázva a problémás alkatrésszel. A vezetékelést átnéztem többször, jónak kell lennie "elvileg", vagy valamit nem veszek észre... Valami tippje van valakinek mi lehet a gond? Köszönöm! A hozzászólás módosítva: Júl 30, 2015
Mivel a D1 után leginkább az IC van, az zárlatos, vagy esetleg a C1 10uF.
Hello! Az jó, ha kihagysz alkatrészeket, miközben fogalmad sincs melyik mit tesz..
![]() Az R1 ellenállás a kapu bemenetének felhúzó ellenállása. Ez biztosítja a kontaktus bontása esetén a magas logikai szintet. Késleltetéshez semmi köze. De a gondot várhatóan a fordított IC táp okozza. Ha leég a D1, akkor még mindig zárlat van. Viszont egy áramkört próbálni, valami előtét ellenálláson célszerű, főleg ha az ember még gyakorlatlan. Ez lehet egy 12V/2..5W-os izzó is. És biztos nem fog a dióda füstölni. Amúgy egy próbanyákon sokkal könnyebb hibát véteni, mint egy megtervezett áramkörben.
Sziasztok!
Köszönöm a válaszokat, én már csak ilyen tudatlan vagyok az elektronikához... Megfogadom, kipróbálom. A próbapanel nem vált kedvencemmé, igazi katyvasz lett az egész, de remélem Chokito lesz belőle (ronda és finom).
Az nem gond, ha valaki "tudatlan", senki nem születik pákával (kivét a nemzetiségiek vonóval). De amíg nem tudod mi micsoda, addig kövesd azok tanácsát, akik tudják. Vagy kérdezd meg.
A próbapanel már gondolkodásmódot követel, mint egy nyák. Lényegében, komplikáltabb az élet vele. De meg lehet szokni és "sablonokat kialakítani", valamint sokkal gyorsabb és változtathatóbb lehet.
Sziasztok!
Új IC, új kondik, új dióda, táp ráadva dióda nem füstöl. K1 On negatívra rakva R1 füstöl relé kattanás előtt. Ugye jól tudom, hogy a záró relének kattannia kellene, mikor K1 On testre kerül? Autó akkumulátoron próbáltam mindezt... Előtét ellenállást hova rakjak? A motor helyére? Köszönöm! A hozzászólás módosítva: Júl 31, 2015
Mérd meg, mert ott valami nem stimmel, 10k ellenállás 12V-ról nem füstöl. Nem 10ohmot raktál véletlenül helyette?
Nem hiszem, hogy mást raktam be, de itt egy fénykép is a kis kormosról...
Nem hit kérdése, hanem mérés.. Egy 10kohm nem füstöl 12V mellett. Amúgy az egész táppal sorba kellett volna az izzó (előtét), míg a próba tart. Aksival mindig könnyű füstöt csinálni..
A rajz 10 és 100k-s ellenállásokat tartalmaz. A te panelodon egyiknek sincs narancs vagy sárga harmadik sávja...mérd már meg őket!
![]() Nem is csoda, hogy nem működik, meg tönkremegy az IC még helyes polaritással is... A hozzászólás módosítva: Júl 31, 2015
Szerintem szétszedem az egészet, és megpróbálom újra vezetékelni.
Hogy érdemes csinálni az ilyet? Ugráljak lábról-lábra, vagy húzzak egy gerincet és leágazásokat rakjak rá? Jelenleg ugrálós van rajta. Utána rakok rá előtétet próba közben. Mérni mit érdemes, és mi a megengedett érték? A mostani IC vajon még működőképes, vagy csere lesz ez is?
A multi 200 ohm állásban 10.7-et mutat...
Erről beszélünk, az 10ohm és nem 10kiloohm, vagyis 10.000ohm!
Valószínűleg a 100k sem az... Ne a huzalozással foglalkozz először, hanem az alkatrészek legyenek rendben, és majd aztán a többi!
Pedig gondoltam amilyen segítőkészek vagytok, ezért innen rendelek a hestore-ról (nem mintha Ti profitálnátok belőle). Nekem meg mint " elektronikai analfabétának" minden el tudnának adni ellenállás címén...
Beszerzem az a lomot, és teszt... Köszönöm!
De ahogy most nézem, én rendeltem ilyet, így a felelősség az enyém...
A hozzászólás módosítva: Aug 1, 2015
Épp akartam mondani, hogy nézd már meg azt a rendelést...
Ha eddig nem úgy lett volna, javaslok egy IC foglalatot is rendelni és tartalék IC-t. Valamint tanulmányozni az ellenállás színkódokat a neten, a 1k, 10k, 100k azért nem olyan nehéz. A hozzászólás módosítva: Aug 1, 2015
IC foglalatot már az első cserénél beraktam, így sok szenvedéstől megkímélt.
Kicseréltem az ellenállásokat, működik szuperül! ![]() Köszönöm! Össze is raktam egy plusz központi zárat PC tápra kötve, hogy ki is próbáljam élesben. A relék motor kivezetéseit a központi motorra kell kötnöm, 2 vezetékesnél a vezetékek elárulják melyik az a kettő, csak a polaritást kell cserélni, ha fordítva menne. Az engedélyező hova fog menni? Annak csak test lehet, és az 5 vezetékes motoron nem találtam olyat amiben csak test lenne. Amelyikbe nyitáskor test van, záráskor 12V, és fordítva. Egy van, de abban mindig az van. Így ki fogja nyírni az IC-t... |
Bejelentkezés
Hirdetés |

















